
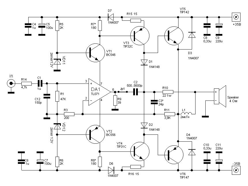
Здравствуйте, форумчане! Я не очень опытный радиолюбитель и решил собрать вот эту схему. Смотрите вложение.
Эта схема достаточно простая и я думаю, что мне под силу. Правда у меня несколько вопросов по ней, которые я не понимаю.
1. Почему выход DA1 ОУ никуда не подключен? Нет ли ошибки в схеме?
2. Посоветуйте, пожалуйста, более современные комплектующие, думаю, что операционник TL071 уже устарел и, вполне, можно найти что-нибудь поинтереснее. Всем спасибо заранее!

