Для активации новой учетной записи и ее подтверждения на Форуме - необходимо связаться с администратором по электронной почте p-i-n-o-k-i-o@mail.ru.
Все новые учетные записи не прошедшие подтверждения администратором воспринимаются как спам.
Все новые учетные записи не прошедшие подтверждения администратором воспринимаются как спам.
Усилитель на германиевых транзисторах
- Валерий
- Посетитель

- Сообщения: 117
- Зарегистрирован: 21 дек 2015, 12:04
- Откуда: Овруч
- Благодарил (а): 13 раз
- Поблагодарили: 4 раза
- Контактная информация:
Усилитель на германиевых транзисторах
Доброе время.Решил собрать послушать Ge.
Уж очень меломаны советуют.
Начал сборку деталей что идет тяжеловато))))
Основные параметры усилителя:
1. Максимальная неискажённая выходная мощность на нагрузке 4 Ом -25 Вт.
2. Входное сопротивление 100 кОм (равно сопротивлению резистора R1).
3. Скорость нарастания выходного напряжения 56 В/мкс.
4. Полоса мощности 20 Гц – 630 кГц.
5. Коэффициент усиления по напряжению 20.
Уж очень меломаны советуют.
Начал сборку деталей что идет тяжеловато))))
Основные параметры усилителя:
1. Максимальная неискажённая выходная мощность на нагрузке 4 Ом -25 Вт.
2. Входное сопротивление 100 кОм (равно сопротивлению резистора R1).
3. Скорость нарастания выходного напряжения 56 В/мкс.
4. Полоса мощности 20 Гц – 630 кГц.
5. Коэффициент усиления по напряжению 20.
- poty
- Профи

- Сообщения: 5042
- Зарегистрирован: 24 мар 2014, 10:00
- Откуда: Россия, Москва
- Благодарил (а): 191 раз
- Поблагодарили: 660 раз
- Контактная информация:
Ого! Просто эксклюзив! С ностальгией увидел МП38 (первый мой собранный блок был на МП39), П605 (это, помню, был первый усилитель). 
Потом, правда, ушёл в более современную базу (на тот момент) - КТ315, мощные уже даже и не вспомню (но они мне тогда не очень-то и нужны были - делал в основном штучки для автоматизации). Кстати, посмотрю в закромах. Если что-то попадётся - отдам просто так, что валяться без дела. Основная проблема - детские "закрома" в другом городе...
Удачи Вам в сборке!
Потом, правда, ушёл в более современную базу (на тот момент) - КТ315, мощные уже даже и не вспомню (но они мне тогда не очень-то и нужны были - делал в основном штучки для автоматизации). Кстати, посмотрю в закромах. Если что-то попадётся - отдам просто так, что валяться без дела. Основная проблема - детские "закрома" в другом городе...
Удачи Вам в сборке!
А неискажённая - это сколько?Валерий писал(а):1. Максимальная неискажённая ыходная мощность на нагрузке 4 Ом -25 Вт.
По какому уровню?Валерий писал(а):4. Полоса мощности 20 Гц – 630 кГц.
Валерий писал(а):5. Коэфициент усиления по напряжению 20
Uвых= 10В, Uвх=0,5В - это уже современная схема? Обычно раньше под 0,25 рассчитывали.Валерий писал(а):на нагрузке 4 Ом -25 Вт.
Владислав
- Роман Мирошниченко
- Заслуженный Ветеран

- Сообщения: 4415
- Зарегистрирован: 09 май 2014, 13:31
- Откуда: Саратов
- Благодарил (а): 536 раз
- Поблагодарили: 187 раз
- Контактная информация:
- Валерий
- Посетитель

- Сообщения: 117
- Зарегистрирован: 21 дек 2015, 12:04
- Откуда: Овруч
- Благодарил (а): 13 раз
- Поблагодарили: 4 раза
- Контактная информация:
1. "Неискажённая" - это на границе клиппирования. Когда синусоида почти "упирается" верхушками в напряжение питания.poty писал(а):А неискажённая - это сколько?
По какому уровню?
4. По уровню -3 дБ, и конденсаторе С8 ёмкостью 22 пФ. Нижняя граница определяется фильтром верхних частот С1R1, цепочка C5R8 срезает ниже, около 7 Гц.
Спасибо!Роман Мирошниченко писал(а):С наилучшими пожеланиями в данном начинании!
- Валерий
- Посетитель

- Сообщения: 117
- Зарегистрирован: 21 дек 2015, 12:04
- Откуда: Овруч
- Благодарил (а): 13 раз
- Поблагодарили: 4 раза
- Контактная информация:
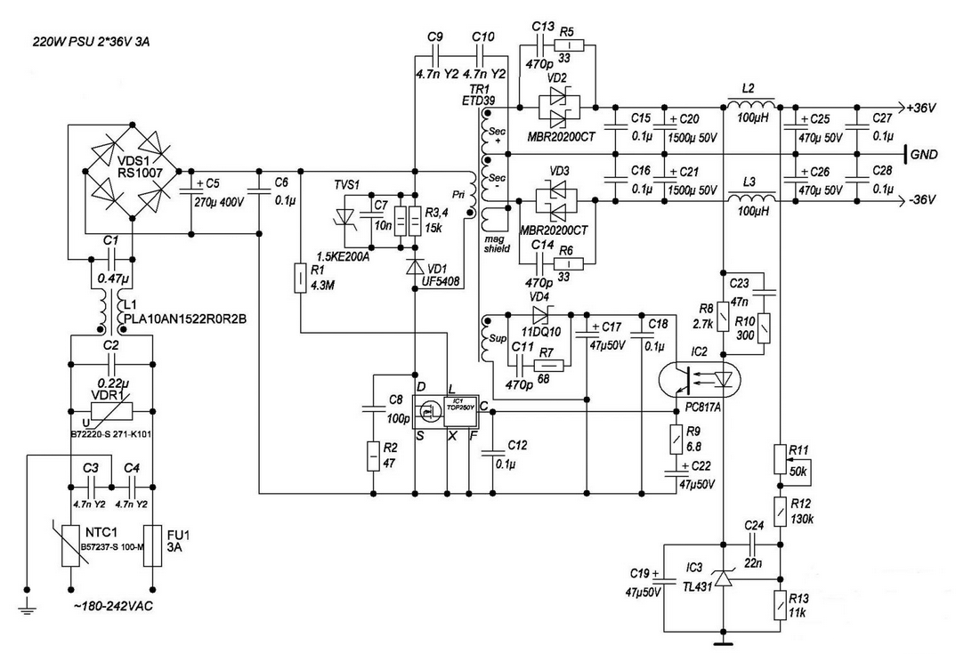
Наконец заработал блок питания импульсный для данного усилителя.
Частота работы схемы – 132 кГц, что обеспечивает полную свободу от шумов блока питания и крайне малый уровень пульсаций, так как частота переключения лежит далеко за границей слышимого диапазона, да и фильтрация выходного напряжения гораздо лучше. За счет быстрой реакции цепи ОС, высокой частоты и больших ёмкостей фильтра, данный БП полностью свободен от эффекта кратковременного “захлёбывания” при резком изменении нагрузки, что некоторые ставят (причём порой достаточно обоснованно) в недостатки ИИП при питании усилителей мощности.
Результат просто поразил.
В сборке наладке проблем нет.
Данные блока питания
Намоточные данные TR1: Первичная обмотка (Pri) – 10+11 витков, тремя проводами ПЭТВ-2 диаметром 0,5 мм; вторичные обмотки В(для 24 В) (Sec) – тремя проводами ПЭТВ-2 диаметром 0,5 мм по 5-6 витков каждая, для симметрирования обмоток желательно распределить жилки обмоток через одну в косичку в 6 проводов. Обмотка подпитки обратной связи (Sup) – три витка двумя проводами 0,5 мм ПЭТВ-2. Изоляция – фторопластовая лента. Порядок намотки – первичная обмотка 10 витков, изоляция, вторичные обмотки 36 В вместе, изоляция, обмотка подпитки ОС, изоляция, первичная обмотка 11 витков, изоляция. Поверх сердечника можно намотать один виток из медной фольги (mag shield) и соединить его с общим проводом вторичных обмоток – это уменьшит помехи, излучаемые зазором трансформатора. Фазировка обмоток согласно принципиальной схеме БП.
Выходные дроссели L2 и L3 наматываются на сердечниках из распыленного железа номер 52, или, если нет возможности достать – номер 26 (ДГС компьютерных БП) чем будет под лапой до упора.
Частота работы схемы – 132 кГц, что обеспечивает полную свободу от шумов блока питания и крайне малый уровень пульсаций, так как частота переключения лежит далеко за границей слышимого диапазона, да и фильтрация выходного напряжения гораздо лучше. За счет быстрой реакции цепи ОС, высокой частоты и больших ёмкостей фильтра, данный БП полностью свободен от эффекта кратковременного “захлёбывания” при резком изменении нагрузки, что некоторые ставят (причём порой достаточно обоснованно) в недостатки ИИП при питании усилителей мощности.
Результат просто поразил.
В сборке наладке проблем нет.
Данные блока питания
Намоточные данные TR1: Первичная обмотка (Pri) – 10+11 витков, тремя проводами ПЭТВ-2 диаметром 0,5 мм; вторичные обмотки В(для 24 В) (Sec) – тремя проводами ПЭТВ-2 диаметром 0,5 мм по 5-6 витков каждая, для симметрирования обмоток желательно распределить жилки обмоток через одну в косичку в 6 проводов. Обмотка подпитки обратной связи (Sup) – три витка двумя проводами 0,5 мм ПЭТВ-2. Изоляция – фторопластовая лента. Порядок намотки – первичная обмотка 10 витков, изоляция, вторичные обмотки 36 В вместе, изоляция, обмотка подпитки ОС, изоляция, первичная обмотка 11 витков, изоляция. Поверх сердечника можно намотать один виток из медной фольги (mag shield) и соединить его с общим проводом вторичных обмоток – это уменьшит помехи, излучаемые зазором трансформатора. Фазировка обмоток согласно принципиальной схеме БП.
Выходные дроссели L2 и L3 наматываются на сердечниках из распыленного железа номер 52, или, если нет возможности достать – номер 26 (ДГС компьютерных БП) чем будет под лапой до упора.
- poty
- Профи

- Сообщения: 5042
- Зарегистрирован: 24 мар 2014, 10:00
- Откуда: Россия, Москва
- Благодарил (а): 191 раз
- Поблагодарили: 660 раз
- Контактная информация:
Кстати:
http://www.ecpin.ru/?z=kztovg&i=14&p=197&id=46740
http://www.ecpin.ru/?z=kztovg&i=14&p=197&id=53188
Правда, набрать нужно на негуманную сумму.
Ещё:
http://radio-hit.ru/shop/products/view/1950528
http://radio-hit.ru/shop/products/view/4867849
http://www.ecpin.ru/?z=kztovg&i=14&p=197&id=46740
http://www.ecpin.ru/?z=kztovg&i=14&p=197&id=53188
Ещё:
http://radio-hit.ru/shop/products/view/1950528
http://radio-hit.ru/shop/products/view/4867849
Владислав
- seurf
- Знаток

- Сообщения: 1232
- Зарегистрирован: 12 май 2016, 19:54
- Откуда: Волгоград
- Благодарил (а): 265 раз
- Поблагодарили: 214 раз
- Контактная информация:
Точно не помню, но какая то совейская Вега 311 или типа того ( приёмник 3 класса с проигрывателем) судя по годам 1973-1974 примерно, очень сильно поражала и завораживала меня своим звучанием в те годы, через " мертвые гробики", как сейчас про них говорят-10 МАС. Что то мне подсказывает, что то был и удивлял звуком, заброшенный впоследствии Германий? Утверждать не могу, тогда мечтой были пара выходников КТ927А-КТ925В взамен КТ819ГМ-КТ818ГМ, по не знанию и отсутствию опыта конечно. Сам клепал эквалайзеры, до появления заводских моделей. С целью задрать высокие и низкие и ослабить средние частоты. Что бы как у не доступного по деньгам SHARP777!
По времени и череде событий прошу не ловить, может немного ошибаюсь. Но все это было в моей жизни, точно!
Но, вместе со всеми форумчанами, с интересом наблюдаю за процессом и жду конечного результата!
По времени и череде событий прошу не ловить, может немного ошибаюсь. Но все это было в моей жизни, точно!
Но, вместе со всеми форумчанами, с интересом наблюдаю за процессом и жду конечного результата!
Александр
- AndreyK
- Участник

- Сообщения: 156
- Зарегистрирован: 02 ноя 2015, 21:31
- Откуда: Краснодар
- Благодарил (а): 41 раз
- Поблагодарили: 50 раз
- Контактная информация:
Я также буду с большим интересом следить за созданием данного усилителя. Уже давно забыл как звучит германий, хотя в свое время проходил этот этап. Да в то время других транзисторов практически и не было. Вообще любые были трудно доставаемые.seurf писал(а):Но, вместе со всеми форумчанами, с интересом наблюдаю за процессом и жду конечного результата!
- Валерий
- Посетитель

- Сообщения: 117
- Зарегистрирован: 21 дек 2015, 12:04
- Откуда: Овруч
- Благодарил (а): 13 раз
- Поблагодарили: 4 раза
- Контактная информация:
Это сделано методом ЛУТ. Просто немного затупил. Обычно лаком-спреем покрываю ПП. В данном случае рисунок нанес, потом лудил сплавом Розе а нужно было покрыть лаком потом лудить. В итоге немного расплылись надписи после нагрева.Алаев Ян писал(а):Что-то не соображу, а шелкография здесь чем и как сделана?
Может будет время посмотреть?poty писал(а):Кстати, посмотрю в закромах
Вот так получается когда покрываю лаком(Пример ЗУ).
- Евгений Михеев
- Заслуженный Ветеран

- Сообщения: 4464
- Зарегистрирован: 22 май 2015, 11:52
- Откуда: Республика Коми, Ухта
- Благодарил (а): 320 раз
- Поблагодарили: 354 раза
- Контактная информация:
Кто сейчас на конференции
Сейчас этот форум просматривают: нет зарегистрированных пользователей и 2 гостя