Для активации новой учетной записи и ее подтверждения на Форуме - необходимо связаться с администратором по электронной почте p-i-n-o-k-i-o@mail.ru.
Все новые учетные записи не прошедшие подтверждения администратором воспринимаются как спам.

Предварительный на 6Н23П

Аватара пользователя
сема69

#21

Сообщение сема69 » 22 фев 2019, 09:03

Алаев Ян писал(а):
20 фев 2019, 10:46
Это звучит почти так же, как если бы владелец Maserati решил поставить в машину дневные ходовые огни...
А чем по Вашему плох (не для этого усилителя) ламповый пред? Сейчас слушать начал, лампы греются пока, звук нравится.
Он другой, но может это ещё зависит и от самого Accuphase P-300. Или посоветуйте схему транзисторного преда в классе "А" который подойдет для него.

Отправлено спустя 17 минут 59 секунд:
rad54 Спасибо Вам большое за подсказку, теперь и сам увидел, что ошибка в разводке платы. Буду пробовать изменить навесом и слушать, отпишусь.
Ну и всех с Наступающим Праздником!!!

Аватара пользователя
poty
Профи
Профи
Сообщения: 5049
Зарегистрирован: 24 мар 2014, 10:00
Откуда: Россия, Москва
Благодарил (а): 192 раза
Поблагодарили: 664 раза
Контактная информация:

#22

Сообщение poty » 22 фев 2019, 11:26

Хоть я и не высказывался по поводу соответствия лампового преда мощнику Accuphase, но мысль о "разных мирах" посещала и меня. Ламповая техника, особенно, самодельная, грешит Hi-End-ностью в её гипертрофированной форме, что часто низводит её, скажем, качество, на довольно низкий уровень. Я не беру "вкусовщину" - здесь понятное дело "на вкус и цвет...". Я о соответствии... Accuphase, хоть и считается пафосной компанией, но всё же проталкивает в жизнь инженерно обоснованную и основанную на довольно тонких измерениях парадигму. Да, иногда и там бывают закидоны, но по крайней мере эта компания не базируется на мнении нескольких людей о том, что "им нравится", а имеет за своей аппаратурой солидную доказательную базу.
Я не согласен с Яном, что могущие себе позволить хорошую дорогую технику люди не станут собирать что-то своё. Примером того может служить компания почившего Allen Wright - Vacuum State, которые продают набор для сборки (без корпуса) своего предварительного усилителя за 7000 евро. Но, извините, этот уровень не сравним с теми вещами, что приводятся здесь как соратники Accuphase. Ну никак!
Владислав

Аватара пользователя
rad54
Форумщик
Форумщик
Сообщения: 451
Зарегистрирован: 20 мар 2018, 13:37
Откуда: Новосибирск, Россия
Благодарил (а): 89 раз
Поблагодарили: 119 раз
Контактная информация:

#23

Сообщение rad54 » 22 фев 2019, 11:47

сема69 писал(а):
22 фев 2019, 09:21
А чем по Вашему плох (не для этого усилителя) ламповый пред?
Думаю, Ян не имел ввиду несовместимость этих аппаратов.
И ещё, извините за совет, но .... Никогда не слушайте ничьи категоричные заключения. Пробуйте сами, особенно если есть собственные мысли, практически полученные мнения и особенно желания. В данном вашем случае, если верить сложившемуся (опять же кем-то) "авторитету" Accuphase P-300 и, предполагая поэтому, что его звучание в основном нейтрально , вы как минимум получаете великолепную возможность послушать именно этот ламповый пред, с минимальной вносимой окраской от оконечника. Дальше - дело исключительно вашего вкуса: остановиться на достигнутом или продолжить поиск.
Так и рождаются радиолюбители и аудиофилы.
Конечно, с праздником :)
Алексей

Аватара пользователя
сема69

#24

Сообщение сема69 » 25 фев 2019, 09:50

Всем добрый день!
rad54, поменял конденсаторы местами, один канал только заработал как положено, во втором тишина, надо детали проверять, но это вечером сегодня. Звук у этого преда другой, не такой, как на преде с резистивным каскадом (кому интересно могу схему скинуть). У этого преда больше по регулировке НЧ, ВЧ так же в большую сторону регулируются. Найду причину молчания второго канала - тогда и отслушаю.
По поводу родного преда к Accuphase P-300 - получилось его приобрести на Инджапане за недорого, половина цены от той, что продают у нас в России. А денег да, не хватает, надо баню достроить :-) . Ну и решил поэтому сделать ламповый пред, а точнее два и сравнить, какой из них лучше. Не понравиться-разберу и закажу транзисторный в классе "А". А так опыт приобрел, время убил :-) холодными зимними вечерами.
Пока понял только одно, что лампа даёт большее разрешение. А так у меня две системы, есть куда ставить.
За советы Спасибо всем! Выслушаю, сделаю выводы.

Аватара пользователя
wowdima
Интересующийся
Интересующийся
Сообщения: 51
Зарегистрирован: 16 фев 2023, 10:44
Поблагодарили: 6 раз
Контактная информация:

#25

Сообщение wowdima » 17 фев 2023, 01:41

Всем доброго времени.Вопрос,кто собирал данный предусилитель?Что посоветовали бы изменить,улучшить?

Аватара пользователя
wowdima
Интересующийся
Интересующийся
Сообщения: 51
Зарегистрирован: 16 фев 2023, 10:44
Поблагодарили: 6 раз
Контактная информация:

#26

Сообщение wowdima » 17 фев 2023, 17:26

Доброго дня.Кто делал этот пред?Какие улучшения возможны,применение ламп,всё что можно осветите?

Аватара пользователя
poty
Профи
Профи
Сообщения: 5049
Зарегистрирован: 24 мар 2014, 10:00
Откуда: Россия, Москва
Благодарил (а): 192 раза
Поблагодарили: 664 раза
Контактная информация:

#27

Сообщение poty » 25 фев 2023, 19:00

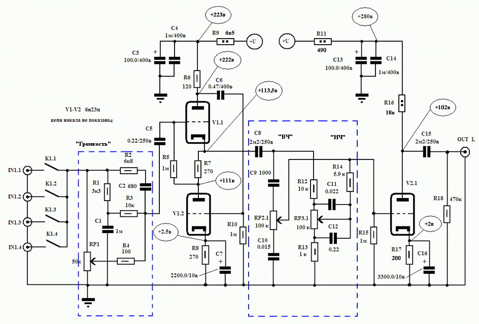
Данный вопрос был задан мне в личной переписке, но так как он также задан и здесь, в ветке, то я предпочитаю отвечать здесь. Я уже пытался анализировать эту схему и отмечал, что схема как будто недоделана: смелое решение по входному буферу на WCF и отсутствие такового на выходе, например.
Я отмечал, что схема имеет очень много конденсаторов. Правда, не все их можно убрать, есть те, что являются "данью" применённым решениям и убирать их - значит делать другой усилитель. Обычные мои рекомендации по применению множественных смещений здесь тоже встретятся с трудностями, поскольку это - предварительный усилитель, который соединяет неизвестный источник с неизвестным усилителем мощности. Это важно, потому что эти неизвестные могут иметь соединение земель через защитную землю (допустим, если они имеют подключение к сети Class 1) и разрывать непрерывность земляной шины нельзя.
Соответственно, (нотация элементов будет даваться по этой схеме) от C5, C8 (ранее я говорил, что его можно выкинуть, но внимательно посмотрел на темброблок и понял, что это - тоже рискованно), С15 отказаться невозможно (ну, или нужно добавлять буфер с отрицательным питанием), а вот R8C7 и R17C16 заменить можно.
Самой простой заменой являются светодиоды в прямом включении или стабилитроны (например здесь). В качестве стабилитронов можно использовать, допустим, TL431.
Также возможно буферизовать любое напряжение с помощью биполярного или полевого транзистора (это делал Евгений, можно посмотреть в его разделе).
Ещё одним решением является применение отрицательного напряжения (его можно получить от тех же накальных обмоток, например).
Все три решения позволяют избавиться от электролитических конденсаторов большой ёмкости (то есть проблемы с качеством и гарантированный завал на ВЧ) и либо не использовать конденсаторы вовсе, либо ограничиться качественными плёночными небольшой ёмкости.

Вкратце опишу возможные глобальные изменения в схеме:
1. Выходной буфер! При такой схемотехнике это прям вот напрашивается. Конструкция - гибридный лампово-транзисторный катодный повторитель (транзистор/MOSFET в качестве источника тока).
2. Последний каскад заменил бы на SRPP. Евгений на этом уже собаку съел: тогда не обязателен выходной буфер, но это - ценой ещё одного триода. Заодно можно было бы немного поднять усиление, так как в текущем решении усиление едва превышает единицу.
3. Входной каскад, при всём моём уважении к WCF, я заменил бы на обычный CF с JFET в хвосте как CCS: избавляемся от C5, экономим триод. Альтернативно - гибридный WCF c нижним элементом JFET или MOSFET: аналогичная экономия + сохраняем топологию. В альтернативном методе, скорее всего, придётся менять лампу, смещение в 2,5В особо не даст разгуляться.
4. Система питания через резистор (R9C3C4 и R11C13C14) - это схемотехника прошлого века. Наличие стабилизированных блоков питания позволяет каскады питать напрямую от блоков питания с низким и стабильным импедансом и не зависеть от качестве и ёмкости конденсаторов.
Владислав

Аватара пользователя
wowdima
Интересующийся
Интересующийся
Сообщения: 51
Зарегистрирован: 16 фев 2023, 10:44
Поблагодарили: 6 раз
Контактная информация:

#28

Сообщение wowdima » 27 фев 2023, 02:00

Спасибо.Как бы всё ясно.По пунктам 1-4,всё имеет место быть,но это уже коренные изменения,и если их применять,то есть другие готовые схемы.Поэтому оставлю как есть.Работает он у меня с РР Манакова на 6п3с.Вроде всё устраивает.Сейчас делаю уже третий.Сегодня игрался с выходным конденсатором,и не кидайтесь тапками,оставил пока(негде больше MKP 10 брать) МГБО 4мк-160В(1959 и 1960г.в).Полипропилен уж сильно всё выпячивает,особенно верх и верхнюю середину.Металлопленка-нейтрально,почти МГБО.Все остальные в цепи сигнала Wima MKP 10.На другом портале,человек уже сделал штук пять их,и сильно хвалил,вот я и повторил.Сейчас планирую регулятор от antycom сюда вставить,задержку на 555 для реле выхода,20 секунд.Вот мой типа макет,на нем делаю опыты.Печатку немного изменил,под Wima соответствующих габаритов.Плюс кому вдруг,еще печатка БП и задержки.
изображение_viber_2023-02-21_10-04-29-937.jpg
Предусилитель 6Н23П-ЕВ.lay6.lay6
(196.6 КБ) 248 скачиваний
Задержка под antycom.1.lay6.lay6.lay6
(42.91 КБ) 209 скачиваний

Аватара пользователя
сема69
Наблюдатель
Наблюдатель
Сообщения: 7
Зарегистрирован: 08 мар 2023, 18:00
Откуда: Барнаул
Поблагодарили: 1 раз
Контактная информация:

#29

Сообщение сема69 » 09 мар 2023, 14:20

Добрый день! Давно не заходил на форум. Собирал я этот темброблок. Из того что пробовал: ставил лампы 6Н6П, в том числе с индексом "И",без изменения номиналов, простым перетыком. Вернулся к 6Н23П-ЕВ. По поводу выходного конденсатора, ( для wowdima) поставьте МБГЧ-4 мкф., МБГО не надо, НЧ прям плотные и упругие стали, регуляторы НЧ и СЧ в среднем положении стоят, НЧ в избытке.

Аватара пользователя
wowdima
Интересующийся
Интересующийся
Сообщения: 51
Зарегистрирован: 16 фев 2023, 10:44
Поблагодарили: 6 раз
Контактная информация:

#30

Сообщение wowdima » 09 мар 2023, 18:54

Доброго.У вас(сема69) тонкомпесация стоит по входу?С ней да,НЧ в избытке.Без нее меньше,я ее убрал.Счас буду регулятор Никитина сюда "вживлять".МБГЧ увы нету,но можно поискать.Хотя не я один отметил,что МБГО тоже звучит.Может что такие года 1959 и 1960 г.в?Лампы все 6н23п-ев.И какой конденсатор у вас перед ТБ?

Аватара пользователя
сема69
Наблюдатель
Наблюдатель
Сообщения: 7
Зарегистрирован: 08 мар 2023, 18:00
Откуда: Барнаул
Поблагодарили: 1 раз
Контактная информация:

#31

Сообщение сема69 » 10 мар 2023, 04:35

Доброе утро! Конденсатор перед тембрами Аудиофиллер 2.2 мкф, вполне хватает. Лампы 6Н23П-ЕВ стоят, все. Тонкомпенсацию исключили для чего? Скорее всго из-за того, что на ламповый усилитель работает? По мне так лампый усилитель должен быть самодостаточным, темброблок для него не нежен. У меня Аккуфейс Р300 транзисторный мощьник, вот ему и нужен был пред.Ну и акустика Diatone DS-50 может позволить себе глубокие НЧ.

Отправлено спустя 44 минуты :
МБГО не для заука, в питании им место. Попробуйте бумаго масляные конденсаторы, туже Tesla 3,8 мкф. из светильников дневного света. У меня в корректоре стоят, звук преображается сразу.
Олег.

Аватара пользователя
wowdima
Интересующийся
Интересующийся
Сообщения: 51
Зарегистрирован: 16 фев 2023, 10:44
Поблагодарили: 6 раз
Контактная информация:

#32

Сообщение wowdima » 10 мар 2023, 12:50

Доброе.Да пока дело идет к чистовому проекту,буду ковырять макет.Тут в цепи 3 конденсатора,и все влияют на окрас звучания.Я кстати много где сейчас применяю MKP X2 Kemet и Onkaya.Полипропилен,довольно неплохо звучат.Получше чем 73-17,78-2.Ставил бы Wima,да нет её сейчас :sad:
ТК убрал,т.к. по мне,она вносит попросту говоря отсебятину,без нее мне звук показался более правильным.Пробовал ставить кнопку ОБХОД ТБ,через делитель 360К+56К,одно и тоже как с регуляторами по 0.А вот от проводов к кнопке и назад-много шумов,поэтому отказался.
Слушал и на лампу и на транзистор.Все отлично.У меня Радиотехника УП-001,так я ее перестал включать.С этим предом звук масштабней,более натуральный.Почему и делаю сейчас два,друзьям зашло,они захотели.

Аватара пользователя
Евгений Михеев
Заслуженный Ветеран
Заслуженный Ветеран
Сообщения: 4474
Зарегистрирован: 22 май 2015, 11:52
Откуда: Республика Коми, Ухта
Благодарил (а): 324 раза
Поблагодарили: 355 раз
Контактная информация:

#33

Сообщение Евгений Михеев » 10 мар 2023, 14:22

Добрый день! По wima были какие-то запасы на promelectronica. Я оттуда 100 штук недавно брал mkp10 0.1uf в шунты электролитам по питанию. Ну а если что-то редкое надо - пишите, возможно помогу, так как имею раз в месяц примерно поставки из Германии с banzaimusic. Сейчас как раз мундорфы жду в масле, где-то на границе уже
Дорогу осилит идущий

Аватара пользователя
wowdima
Интересующийся
Интересующийся
Сообщения: 51
Зарегистрирован: 16 фев 2023, 10:44
Поблагодарили: 6 раз
Контактная информация:

#34

Сообщение wowdima » 10 мар 2023, 15:10

Евгений Михеев писал(а):
10 мар 2023, 14:22
Добрый день! По wima были какие-то запасы на promelectronica. Я оттуда 100 штук недавно брал mkp10 0.1uf в шунты электролитам по питанию. Ну а если что-то редкое надо - пишите, возможно помогу, так как имею раз в месяц примерно поставки из Германии с banzaimusic. Сейчас как раз мундорфы жду в масле, где-то на границе уже
Спасибо Евгений,только я из Беларуси.И это очень далеко и доставка дорого.Посмотрел я вашу Промэлектроника,у вас еще плачевней нашего,по Виме.Нашел тут сайт SUPPLY24.ONLINE,думал через знакомых купить в Москве.НО по отзывам в нете,сайт полное разводилово.Еще вот такие рассматривал: http://diy-tubes.ru/index.php?route=pro ... uct_id=322
Кто что по ним скажет? и MKP Jantzen Standart Z-Cap 400 VDC.Что будет интереснее?

Аватара пользователя
Евгений Михеев
Заслуженный Ветеран
Заслуженный Ветеран
Сообщения: 4474
Зарегистрирован: 22 май 2015, 11:52
Откуда: Республика Коми, Ухта
Благодарил (а): 324 раза
Поблагодарили: 355 раз
Контактная информация:

#35

Сообщение Евгений Михеев » 11 мар 2023, 10:49

wowdima, понял!
По diy-tubes работал с ними - без кидалова и всегда четко в срок. Кондеры очегь простенькие.
Jantzen очень крутые - доводилось работать с superior серией - на мой взгляд переиграли supreme от мундорф.
Audiohobby.eu есть сайт, да вроде Польша к вам территориально поближе, тоже очень хороший магазин. Я к тому что у них jantzen всех линеек есть
Дорогу осилит идущий

Ответить

Кто сейчас на конференции

Сейчас этот форум просматривают: нет зарегистрированных пользователей и 1 гость