Для активации новой учетной записи и ее подтверждения на Форуме - необходимо связаться с администратором по электронной почте p-i-n-o-k-i-o@mail.ru.
Все новые учетные записи не прошедшие подтверждения администратором воспринимаются как спам.
Все новые учетные записи не прошедшие подтверждения администратором воспринимаются как спам.
Однотактный усилитель на триоде (300B?)
- Tos
- Постоялец

- Сообщения: 215
- Зарегистрирован: 15 авг 2019, 14:14
- Откуда: Москва
- Благодарил (а): 73 раза
- Поблагодарили: 55 раз
- Контактная информация:
Итак, провел еще несколько экспериментов:
Ожидаемый эффект - увеличение амплитуды на первичной-вторичной обмотках межкаскадного трансформатора на частотах 20-100-200Гц
1. Уменьшал/увеличивал ток катода драйверной лампы 9-24 мА. Эффекта ноль.
2. Варьировал катодный резистор 75-150 Ом. Эффекта ноль.
3. Перемерял АЧХ более внимательно, с другим генератором.
Отправлено спустя 1 минуту 20 секунд:
В следующий раз поставлю выходной трансформатор вместо межкаскадного.
Искажения синусоиды на низких частотах нет, форма вполне приличная.
Есть ли еще идеи? кроме замены трансформатора?
Ожидаемый эффект - увеличение амплитуды на первичной-вторичной обмотках межкаскадного трансформатора на частотах 20-100-200Гц
1. Уменьшал/увеличивал ток катода драйверной лампы 9-24 мА. Эффекта ноль.
2. Варьировал катодный резистор 75-150 Ом. Эффекта ноль.
3. Перемерял АЧХ более внимательно, с другим генератором.
Отправлено спустя 1 минуту 20 секунд:
В следующий раз поставлю выходной трансформатор вместо межкаскадного.
Искажения синусоиды на низких частотах нет, форма вполне приличная.
Есть ли еще идеи? кроме замены трансформатора?
Андрей
- rad54
- Форумщик

- Сообщения: 451
- Зарегистрирован: 20 мар 2018, 13:37
- Откуда: Новосибирск, Россия
- Благодарил (а): 89 раз
- Поблагодарили: 119 раз
- Контактная информация:
наоборот, спасибо. Мне это точно полезно.
Попробовать увеличить со 100 до кОм 200 сеточный резистор утечки?
И точно ли нигде нет от генератора до сетки емкости переходной?
Отправлено спустя 1 час 2 минуты 53 секунды:
а межвитковое замыкание не может так влиять?
Отправлено спустя 5 минут 44 секунды:
Может воткнуть этот транс просто в сеть 220 и посмотреть для начала ток хх?
Алексей
- Tos
- Постоялец

- Сообщения: 215
- Зарегистрирован: 15 авг 2019, 14:14
- Откуда: Москва
- Благодарил (а): 73 раза
- Поблагодарили: 55 раз
- Контактная информация:
трансформатор должен быть с зазором. Я конечно не проверял, но без зазора с таким током кажется всё было бы совсем плохо.
резистор попробую, но не думаю, что как-то поможет. Проходной емкости не должно быть, выход генератора напрямую подключается к входу драйвера. От входа драйвера до сетки только антизвонный резистор стоит на 1 кОм.
Я заметил, что искажение синусоиды появляется если я использую в качестве генератора ноутбук и сигнал с выхода на наушники.
Когда подключаю старый добрый ГЗ-118, синусоида ровная и чистая.
Есть конечно, проверю вечером. Какой из этого мы сможем сделать вывод?
Андрей
- poty
- Профи

- Сообщения: 5032
- Зарегистрирован: 24 мар 2014, 10:00
- Откуда: Россия, Москва
- Благодарил (а): 189 раз
- Поблагодарили: 654 раза
- Контактная информация:
Я всё пытаюсь исключить насыщение на каком-либо этапе... Дело в том, что сердечник имеет определённое значение предельной магнитной индукции. Индукция в сердечнике изменяется со скоростью, определяемой индуктивностью. На высоких частотах амплитуда изменения индукции в сердечнике невелика (если потери небольшие), при уменьшении частоты амплитуда возрастает. Если есть зазор, то в "контуре" сердечника возникает "сопротивление", которое уменьшает уровень индукции при том же воздействии.
Я увидел, что синусоида не изменяется. Это несколько подрывает мою теорию, но проверить всё же стоит.
Владислав
- Tos
- Постоялец

- Сообщения: 215
- Зарегистрирован: 15 авг 2019, 14:14
- Откуда: Москва
- Благодарил (а): 73 раза
- Поблагодарили: 55 раз
- Контактная информация:
Вот здесь у меня раздвоение мнения. Да действительно, я не увидел искривление синусоиды при работе от генератора, но когда я тоже самое пытаюсь подать с ноутбука, то при синусе на входе драйвера, на первичной и вторичной обмотках уже кривая пила. Это какой-то парадокс, который я не могу объяснить. Постараюсь вечером задокументировать, потому что ранее считал это какой-то ошибкой наблюдений.
Андрей
- rad54
- Форумщик

- Сообщения: 451
- Зарегистрирован: 20 мар 2018, 13:37
- Откуда: Новосибирск, Россия
- Благодарил (а): 89 раз
- Поблагодарили: 119 раз
- Контактная информация:
Интересное наблюдение.
У Г3-118 оба выхода без переходных емкостей. У второго (регулируемого) выхода сопротивление 600 Ом.
У звуковухи ноутбука выход наверняка с конденсатором. Сопротивление неизвестно... Выход линейный или ТЛФ был?
И ещё придумалось.
Может АЧХ транса на НЧ посмотреть напрямую генератором? Без постоянного тока через него. У него 10 V на первом нерегулируемом 5-ти омном выходе. Можно сымитировать выходное источника повыше, например как у драйвера, и поискать на НЧ аномалию.
(Только, думаю, транс на вторичку нагрузить надо, не на хх мерить.) Если все нормально будет, без снижения НЧ, тогда можно ему во вторичку ток подать соответствующий драйверу. И опять АЧХ посмотреть.
У Г3-118 оба выхода без переходных емкостей. У второго (регулируемого) выхода сопротивление 600 Ом.
У звуковухи ноутбука выход наверняка с конденсатором. Сопротивление неизвестно... Выход линейный или ТЛФ был?
И ещё придумалось.
Может АЧХ транса на НЧ посмотреть напрямую генератором? Без постоянного тока через него. У него 10 V на первом нерегулируемом 5-ти омном выходе. Можно сымитировать выходное источника повыше, например как у драйвера, и поискать на НЧ аномалию.
(Только, думаю, транс на вторичку нагрузить надо, не на хх мерить.) Если все нормально будет, без снижения НЧ, тогда можно ему во вторичку ток подать соответствующий драйверу. И опять АЧХ посмотреть.
- Рейтинг: 16.7%
-
- Tos
- Постоялец

- Сообщения: 215
- Зарегистрирован: 15 авг 2019, 14:14
- Откуда: Москва
- Благодарил (а): 73 раза
- Поблагодарили: 55 раз
- Контактная информация:
Кажется всё становится более-менее понятно:
О! Чудо! такой ровной АЧХ я давно не видел - от 10Hz до 50Кгц отклонение 0,5dB
3. Подключил к первичной обмотке лабораторный БП и через резистор 1К подал ток подмагничивания.
Увы, при минимальном же значении тока подмагничивания от 1мА амплитуда на первичке сразу падает на 6dB. C дальнейшим ростом тока подмагничивания до 20мА амплитуда падает еще на 2dB на частоте 20Hz.
Пара фото:
Без подмагничивания: С подмагничиванием 5мА:
Из этого я могу сделать вывод, что в магнитопроводе отсутствует необходимый зазор. :( Я прав?
1. Уменьшил амплитуду входного сигнала в 10 раз. Амплитуда 100мВ. АЧХ в области низких частот становится более ровной. На 20Hz спад уже -8dB вместо 12 ранее.
2. Подключил трансформатор напрямую к выходу генератора, на вторичку нагрузил 100К.
О! Чудо! такой ровной АЧХ я давно не видел - от 10Hz до 50Кгц отклонение 0,5dB
3. Подключил к первичной обмотке лабораторный БП и через резистор 1К подал ток подмагничивания.
Увы, при минимальном же значении тока подмагничивания от 1мА амплитуда на первичке сразу падает на 6dB. C дальнейшим ростом тока подмагничивания до 20мА амплитуда падает еще на 2dB на частоте 20Hz.
Пара фото:
Без подмагничивания: С подмагничиванием 5мА:
Из этого я могу сделать вывод, что в магнитопроводе отсутствует необходимый зазор. :( Я прав?
Андрей
- rad54
- Форумщик

- Сообщения: 451
- Зарегистрирован: 20 мар 2018, 13:37
- Откуда: Новосибирск, Россия
- Благодарил (а): 89 раз
- Поблагодарили: 119 раз
- Контактная информация:
Похоже ваш межкаскадный транс не предназначен просто для использования с постоянным током. Или это брак сборки конкретный. Интересно, что там за магнитопровод. Судя по значению тока в 1 мА, который уже ведёт к падению индуктивности, думаю, в нем нет зазора в принципе. Хотя, насколько я помню, у меня трансформаторы из "обычной" стали без зазора (правда выходные) никак не реагировали в этом плане на токи мА до 3-5. Даже калькулятор расчета SE транса при задании тока 1 мА присваивает зазору нулевое значение.Конечно всё от номинальной мощности транса зависит ещё...
Алексей
- Tos
- Постоялец

- Сообщения: 215
- Зарегистрирован: 15 авг 2019, 14:14
- Откуда: Москва
- Благодарил (а): 73 раза
- Поблагодарили: 55 раз
- Контактная информация:
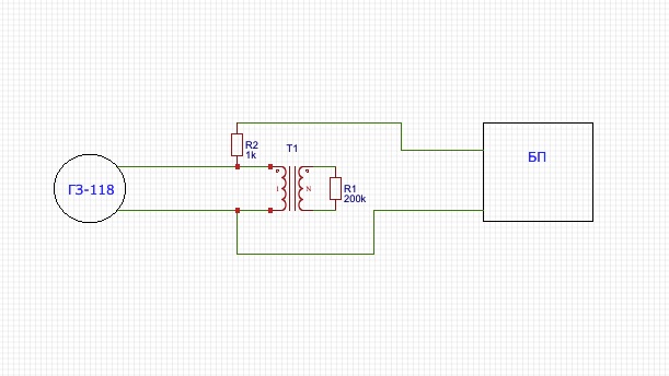
Кажется я немного поторопился с выводами и замерами, было поздно.
схема измерений была следующая:
осцилограф непосредственно к обмоткам, ток измерялся через напряжение на резисторе.
Вероятно, что потенциал на выходе БП влиял на работу усилителя в генераторе.
Полагаю, что для чистоты эксперимента стоит разделить выход генератора и обмотку трансформатора через конденсатор. микрофарад 50, неполярный.
Андрей
- poty
- Профи

- Сообщения: 5032
- Зарегистрирован: 24 мар 2014, 10:00
- Откуда: Россия, Москва
- Благодарил (а): 189 раз
- Поблагодарили: 654 раза
- Контактная информация:
Мы использовали трансформатор изначально в режиме холостого хода, 100мВт для него будет довольно серьёзной нагрузкой.
Потому что Вы в описании убрали резистор, на котором измерялось напряжение. Оставшийся резистор включен параллельно вторичной обмотке, а, значит, напряжение на нём будет определяться гораздо более низкоомной вторичной обмоткой.
Владислав
Кто сейчас на конференции
Сейчас этот форум просматривают: нет зарегистрированных пользователей и 2 гостя