Пробороздивши более года по сайтам блоков питания (импульсных),изучивши большое количество схем пришел к выводу правильной схемотехники нет для ламповых усилителей.
Делает кто как может! на чем может..и из любых подручных средств.
Как правило у автора все работает, при повторении конструкции у большинства появляются проблемы.(капризная импульсная техника!
Поэтому было принято решение изучить область резонанса.(LLC resonant converter).
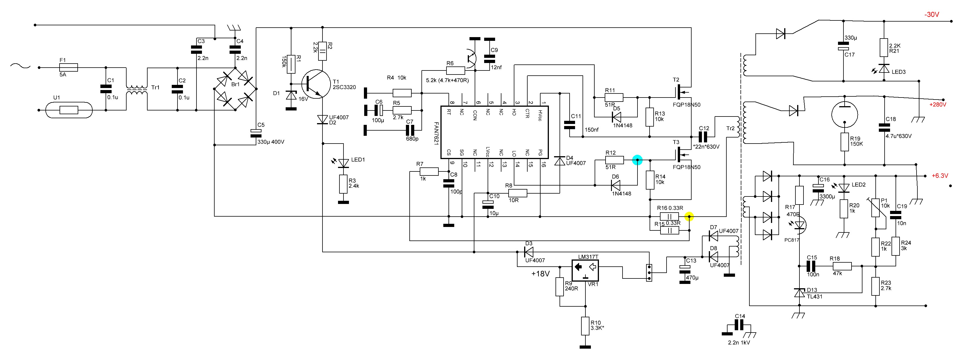
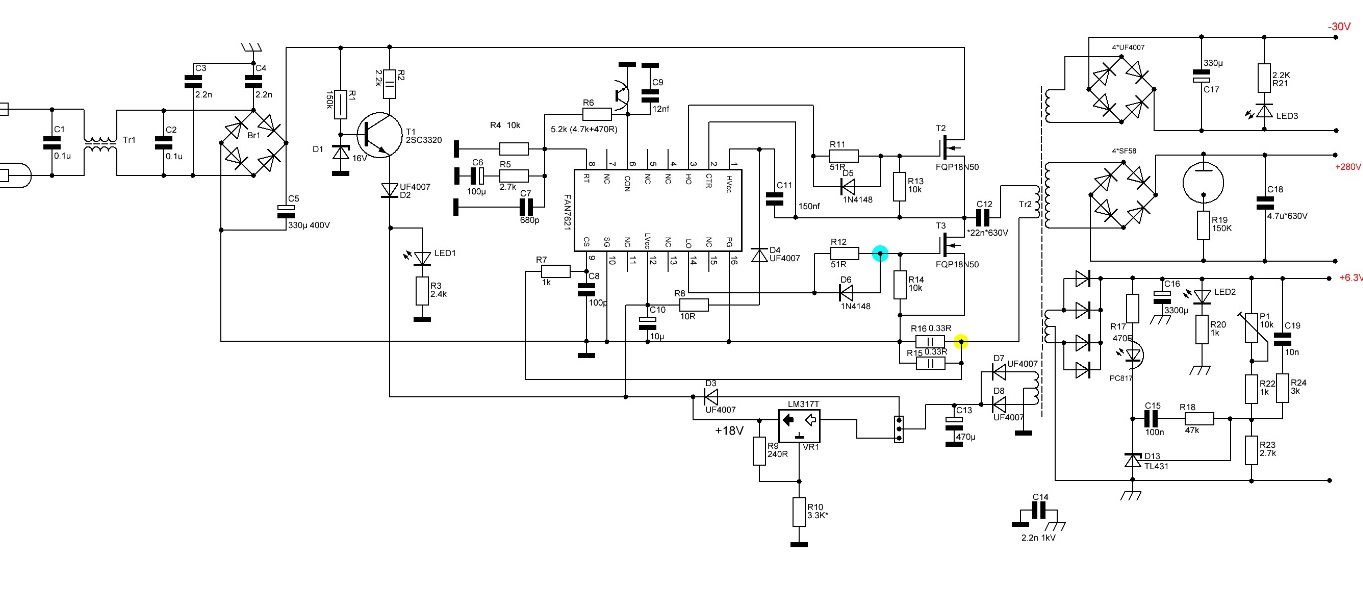
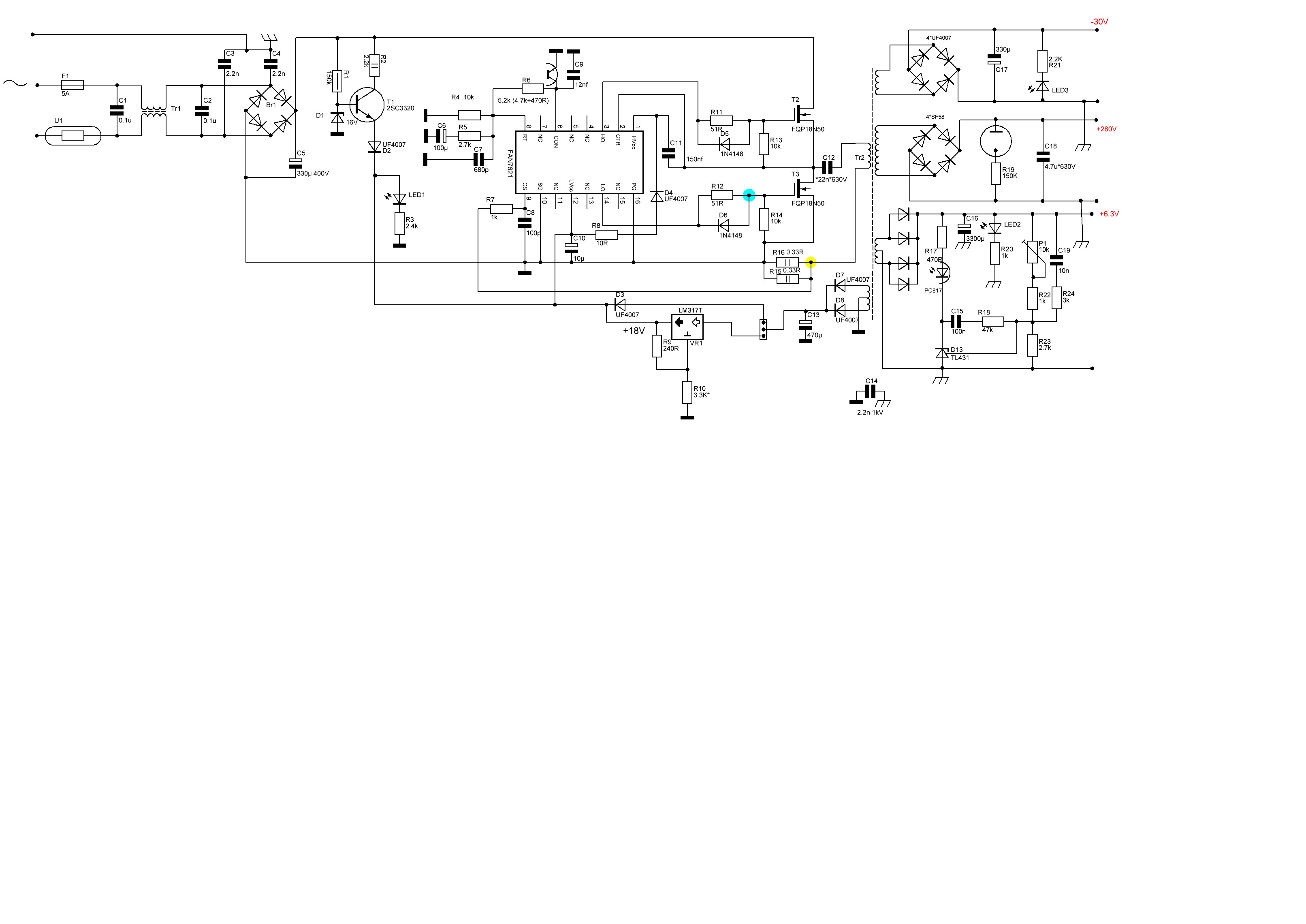
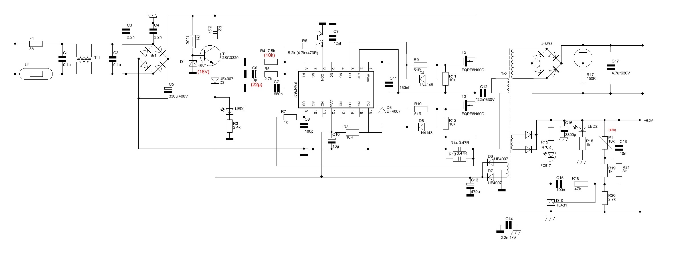
В процессе изучения была найдена микросхема контроллер FAN7621.
Вот на ней попытаюсь отработать блок питания для ламповых усилителей так как это моя головная боль которая не дает спокойно существовать покуда не победю ее!
Курим даташит.
FAN7621-36163
Тех задание.
Берем просто анодное – 250-280В 0.5А-0.8А. И накал – 6.3В 5-6А. Примерно.
Лампы 2 -ГМИ-6 +2 6н23п или похожие.
В расчете дано, что вторичное напряжение одно, ток фиксирован, и изменение нагрузки не планируется.
В данном случае же минимум два напряжения, одно регулируемое, второе прицепом. Мощность тоже различная.
Сама по себе FAN7621 обладает всеми видами защит, и по умолчанию в даташите на нее нарисована схема токовой защиты по одной полуволне в первичной обмотке.
application note AN-4151 для расчета..здесь наверное подвиснем надолго))).
AN4151ru


