ВНИМАНИЕ!!! Конструкция использует смертельно опасные напряжения для своей работы! Соблюдайте правила техники безопасности, никогда не притрагивайтесь к токопроводящим элементам устройства, когда оно находится под напряжением! В конструкции имеются элементы, отвечающие за разряд конденсаторов после выключения устройства. В некоторых конфигурациях необходимы внешние элементы разряда. Запрещается удалять или не устанавливать эти элементы! Расчёт этих элементов лучше поручить специалисту! Имейте в виду, что даже при установке этих элементов безопасности, может потребоваться до минуты, чтобы напряжение на плате снизилось до безопасного уровня!
В отличие от большинства ламповых конструкций, данная плата содержит компоненты для поверхностной пайки. Данный факт может осложнить сборку устройства, в связи с чем данное устройство рекомендуется для опытных радиолюбителей.
Сигнальная часть платы представляет собой две одинаковые конструкции, которые можно использовать полностью независимо (режим двойного моно), как двухканальный (двухкаскадный) усилитель (режим стерео), как балансный каскад (балансный режим).
Общее описание элементов и возможностей:
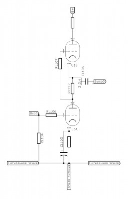
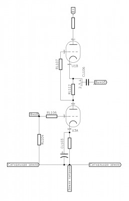
Базовая часть предлагает два усилительных блока, составленных из вертикально размещённых друг над другом триодов (U1(U2), U3(U4), в зависимости от типа цоколя). Нижние триоды образуют одну лампу, верхние — другую. Разные топологии получаются заполнением разных позиций на плате и использованием дополнительных цепей смещения. Для балансного применения предлагается либо «резистор в катоде», либо «источник тока в катоде». Источник тока представлен QC101, QC102 и соответствующими резисторами. Отрицательный полюс источника тока можно сдвинуть (по напряжению) ниже сигнальной земли с помощью делителей RC130, RC131, RC129, RC127, RC128 с фильтрами CC107-1, CC107-2. Может использоваться и низкоимпедансная схема шунт-стабилизации с использованием DC101. Напряжение «сдвига» можно подать и с внешнего источника питания с помощью разъёма P102. Разъём P102 может использоваться также для подключения внешнего источника тока с собственным питанием. Перемычки RC114, RC121, RR103, RL103 используются для развязки или соединения земли питания (отдельной для каждого каскада усиления) и сигнальной земли (отдельной для каждого каскада усиления). Разъём P106 предназначен для ввода петли ООС. Он также может быть использован для подключения внешнего источника тока. Выход усилителя подключается к P105 через конденсаторы CL106, CR106, вход — к P104 (открытый вход). Анодное питание подаётся отдельно на каждый каскад через разъёмы PR101, PL101. Конденсаторы CL104 и CR104 необходимы для компенсации длинных проводов анодного питания.
С разъёма P103 подаётся напряжение накала (отдельно для верхней и нижней лампы). Конденсаторы CC103-CC105 обеспечивают компенсацию индуктивности длинных проводов. Перемычки RC101-RC111, RC117-RC120 необходимы для адаптации к различным цоколёвкам ламп, а также реализуют различные схемы заземления и смещения уровня цепей накала, совместно с источниками опорного напряжения R/D-C101, RC112, RC113 и R/D-C102, RC115, RC116, которые могут быть стабилизированы с помощью UC101 и UC102. CC101, CC102 – конденсаторы фильтра.
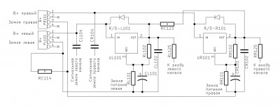
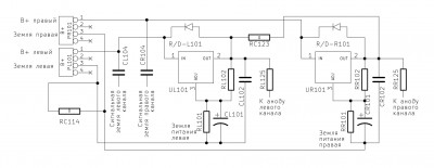
Цепи смещения R/D-L101, RL102, RL101 и R/D-R101, RR102, RR101 с соответствующими стабилизаторами UL101, UR101 и фильтрами CL101, CL102 и CR101, CR102 используются в некоторых топологиях (например, каскод) для организации смещения уровней верхних ламп (в каждом канале — своя схема смещения). Для балансных цепей можно использовать одну цепь смещения, с помощью перемычки RC123. В топологиях, где поддерживается автоматическое смещение верхней лампы, стабилизаторы можно использовать для анодного питания, при этом задействуются перемычки/сопротивления RL125, RR125.
Для использования платы необходимо выбрать:
- режим использования двух усилительных секций, представленных на плате;
- топологию усилительного каскада каждой секции;
- цоколёвку лампы;
- тип напряжения (постоянное или переменное) и вариант подачи накала (в зависимости от используемой панельки, а также последовательного или параллельного соединения накалов для разных половин двойного триода в случае использования зарубежного варианта 9-штырькового корпуса);
- вариант подачи анодного питания;
- необходимые смещения;
- вариант катодных цепей нижней лампы и способ подачи ООС;
- номиналы пассивных элементов;
- другие специфические цепи (например, внешние источники стабильного тока, гираторы и проч.).
ВЫБОР РЕЖИМА
Выбор должен происходить из общего замысла конструируемого устройства. Общие соображения, определяющие начальные данные и ограничения для выбора, следующие:
• Схема
«двойное моно» предполагает создание двух независимых каскадов усиления. В связи с тем, что данные каскады не будут иметь гальванической связи, такую схему можно применить для повышения уровня разделения между каналами в стерео комплексе или если каскады будут иметь разные опорные земли (например, схема Лофтин-Уайт с непосредственными связями, трансформаторное соединение каскадов и т.п.).
Топология разводки платы имеет независимые сигнальные земли и земли питания для каждого каскада, однако в каждом каскаде применяется половина одной лампы. Таким образом, накал этой лампы оказывается под разными потенциалами по отношению к катодам разных половинок, что потенциально опасно превышением допустимого напряжения катод-накал. Катод верхней лампы может иметь значительный потенциал по отношению к сигнальной земле. Во всех поддерживаемых платой конструкциях, за исключением (с оговоркой) каскода, помимо постоянного смещения катода верхней лампы по отношению к землям, добавляется также изменение потенциала катода в соответствии с усиливаемым сигналом. Такое изменение может достигать 100В в каждую сторону и, безусловно, должно быть учтено при расчётах допустимого напряжения катод-накал. Для уменьшения возможности пробоя перехода катод-накал на цепи накала подают напряжение смещения, компенсирующее большую или всю часть постоянного смещения катода. Однако в режиме двойного моно цепи накала невозможно привязать к какому-либо уровню, поскольку имеется как минимум две отдельных сигнальных земли. В отдельных случаях (например, при создании усилителя "двойное моно") цепи накала придётся сделать «плавающими», в других случаях (например, в случае уже упоминавшегося Лофтин-Уайта), можно оценить разность потенциалов сигнальных земель и подать соответствующее смещение относительно одной из них. Этот факт требует тщательного расчёта потенциалов катодов друг относительно друга. В каждый момент времени, разность потенциалов на катодах не должна превышать предельно допустимого напряжения катод-накал. Из-за сложности таких расчётов, в данном конструкторском исполнении схема двойное моно не рекомендуется к применению. Для достижения лучших результатов (по шуму) «плавающие» цепи накала можно соединить с заземлением, если это предусмотрено конструкцией устройства. При этом, для сохранения независимости каскадов усиления, сигнальные земли и земли питания каскадов должны быть изолированы от конструктивного заземления.
• Для схемы соединения
«стерео» (в отличие от «двойное моно») характерно соединение сигнальных и питающих земель между каскадами. Термин «стерео» не должен вводить конструктора в заблуждение, поскольку плата может использоваться как для создания одного каскада стерео (два канала), так и для создания двухкаскадных конструкций, обслуживающих один канал. Присутствует единая опорная точка организации смещения для обоих переходов катод-накал, поэтому есть возможность воспользоваться цепями смещения, предусмотренными на плате. Данный режим соединений является базовым для разработанной платы. Объединение земель питания осуществляется с помощью RC114, объединение входного напряжения B+ - внешней перемычкой на разъёмах PL101, PR101. Соединение сигнальных и питающих земель осуществляется для каждого канала отдельно перемычками RL103, RR103, но не в каждом случае это применимо (например, при подаче фиксированного смещения). Сигнальные земли можно объединить перемычкой RC121.
•
Балансный режим — это эксклюзивный вариант для перфекционистов, несмотря на небольшие накладные расходы. В этом режиме, два каскада, размещённых на плате, объединяются и становятся двумя половинками одного каскада, представляющими положительную и отрицательную "полярность" подключения. Несмотря на дифференциальную сущность каскада, на него можно подавать и небалансные сигналы, особенно, в конструкциях с источником тока в катодах. Балансный режим обеспечивает большой запас по амплитуде входного и выходного сигнала (и большую линейность при работе с обычными сигналами), высокое подавление пульсаций и шумов от линий питания, а при работе с балансным подключением — беспрецедентное подавление внешних помех. Имеются и отрицательные стороны: для каждого каскада/канала необходимо применять отдельную плату, также возрастает потребление, требуется больше деталей. Соединение земляных соединений не отличается от варианта "стерео", основные изменения происходят в катодных цепях нижних ламп, что будет рассмотрено в соответствующем разделе.
ВЫБОР ТОПОЛОГИИ
Выбор топологии обусловлен оригинальной задумкой конструктора системы или воплощением известной схемотехники, широко представленной в Интернете. Ссылки на небольшое количество удачных реализаций в различных топологиях будут приведены позже.
Итак, выбираем топологию:

- Каскад SRPP

- Каскад μ/2

- Каскад Каскод
Необходимо быть внимательными при установке конденсаторов CL106 и CR106. Конденсаторы устанавливаются на одно посадочное место, однако имеются три точки подключения одного из выводов (ближнего к выходу), соответствующие выбранной топологии!
ВЫБОР ЦОКОЛЯ
На самом деле, первичным, несомненно, является выбор подходящей для конкретного применения лампы. В настоящее время, как правило, имеется достаточное количество идентичных по своим свойствам ламп в нескольких цоколёвках, что сводит выбор к вопросу персональных предпочтений к определённому виду ламп или определённой лампе. Целый ряд достаточно экзотичных ламп имеет лишь одну конструкцию, которая и будет определять выбранный цоколь.
• Для 8-штырьковых ламп выбираем
ОКТАЛЬНЫЙ.
• Для советских 9-штырьковых ламп выбираем
СОВЕТСКИЙ-9.
• Для зарубежных 9-штырьковых ламп выбираем
NOVAL-9.
ВЫБОР НАКАЛА
Решение по выбору
постоянного или
переменного тока для накала ламп усилителя принимается из практических и конструктивных соображений. Например, в фонокорректорах крайне важно избавляться от различных источников шума, значит применение переменного тока в накале недопустимо. С другой стороны – увеличение уровня шума при питании накала переменным током для драйвера на 3-5дБ, при тех уровнях сигнала, которые им усиливаются, могут быть хорошим компромиссом, учитывая простоту получившейся конструкции.
Питание накала переменным током легко осуществимо: для этого могут использоваться как отдельные накальные трансформаторы, так и широко доступные анодно-накальные, поставляющие питание также в высоковольтные цепи. Среди недостатков — сложность разводки проводов из-за возможных наводок, изменение напряжения вместе с напряжением в сети, отсутствие эффективной фильтрации помех из сети.
Блок питания (постоянным током) должен обеспечивать необходимый ток, напряжение и высокое подавление шумов и пульсаций, в противном случае, расширенный спектр гармоник может ухудшить шумовые условия для усилителя даже по сравнению с вариантом питания переменным током. Это может быть нестабилизированный выпрямитель (трансформатор, диодный мост, фильтры) или стабилизированный выпрямитель, а также — импульсные источники питания. Нестабилизированные выпрямители просты и при адекватной фильтрации могут значительно улучшить шумовые параметры каскада. Однако, при больших токах организовать адекватную фильтрацию в широком спектре частот непросто. Линейные стабилизаторы наиболее предпочтительны для данных применений, однако рассеивают значительное тепло при работе с необходимыми для накала токами, требуют применения радиаторов и, соответственно, места в корпусе для их установки. Для отдельных применений может потребоваться два изолированных блока питания (для верхней и нижней ламп), что ещё больше усложняет конструкцию. Применение импульсных блоков питания также возможно, как правило, увеличение частоты переключения позволяет эффективнее подавлять токовые помехи (распространяющиеся по проводам), однако необходимо учитывать их перегрузочную способность (в момент включения, при холодных накалах, ток может достигать удвоенного или даже утроенного значения) и уровень экранирования и фильтрации. Иногда легче избавиться от фона переменного тока 50Гц при использовании питания накала переменным током, чем вычистить шины питания от высокочастотных помех импульсного источника питания.
Со схемотехнической точки зрения выбор вида питания накала не приводит к особым изменениям. Блок питания накала подключается к разъёму Heaters (P103). Цепи накала верхней и нижней лампы разделены. При необходимости их соединения необходимо пользоваться внешними перемычками. Накал нижней лампы осуществляется через контакты 1, 2 (при питании постоянным током плюс подаётся на контакт 1), накал верхней лампы осуществляется через контакты 3, 4 (при питании постоянным током плюс подаётся на контакт 4). В любом случае рекомендуется устанавливать конденсаторы подавления помех CC105, CC106, для постоянного напряжения питания накала рекомендуется также устанавливать электролитические конденсаторы CC103, CC104 1000-5000мкФ. На провода, идущие к P103, рекомендуется устанавливать ферритовые кольца-фильтры.
Соединение для питания накала 8-штырьковых ламп не требует использования перемычек.
Выбор напряжения/цоколёвки накала для девятиштырьковых ламп осуществляется за счёт сопротивлений-перемычек RC102-RC105, RC108-RC111. Таблица их использования:
Советские лампы:
- напряжение питания 6,3В: замыкаются RC102, RC103, - эти перемычки заземляют внутренний экран между половинками лампы на сигнальную землю, а также - RC110, RC111.
Импортные лампы:
- напряжение питания 6,3В: замыкаются RC104, RC105, RC108, RC109.
- напряжение питания 12,6В: замыкаются RC110, RC111.
ВЫБОР АНОДНОГО ПИТАНИЯ
Выпрямленное, сглаженное и, возможно, стабилизированное напряжение подаётся на разъёмы PL103 и PR103 (отдельно для каждого канала). Положительный полюс подключается к контакту 1, отрицательный полюс - к контакту 3. На плате предусмотрено объединение земель питания с помощью перемычки RC114, как уже обсуждалось ранее.
Конструкция платы предусматривает два вида анодного питания:
-
прямое питание;

- Подача анодного питания напрямую
В этом случае на плате задействуется только конденсаторы фильтра (по одному на каждый канал) CL104, CR104, обеспечивающие шунтирование блока питания на звуковых частотах и необходимый выходной импеданс. В связи с тем, что эти конденсаторы напрямую влияют на звук, они должны выбираться из плёночных типов. Для обеспечения широты выбора на плате зарезервировано значительное пространство, позволяющее использовать большинство качественных плёночных конденсаторов.
Анодная нагрузка верхней лампы (при необходимости) обеспечивается резисторами RL114, RL118, RL120, RL122 и RR114, RR118, RR120, RR122.
-
стабилизированное питание.

- Стабилизация анодного питания
На плате предусмотрено два стабилизатора, которые можно использовать для обеспечения хорошо отфильтрованного стабилизированного низкоимпедансного высоковольтного напряжения. Однако, имеется несколько ограничений:
- данное решение невозможно использовать для топологии каскода, поскольку в этой топологии требуется смещение верхней лампы, которое обеспечивается теми же цепями;
- микросхемы LR8, использованные в данной плате, ограничивают возможный ток (не более 10мА) и напряжение (не более 450В), кроме того, в каждый конкретный момент времени разность напряжений на входе и выходе LR8 не должна быть меньше 12В;
- необходимо обеспечивать адекватный тепловой режим микросхем стабилизаторов.
Входные конденсаторы CL104, CR104 не имеют в данном случае такого сильного влияния на звук, поскольку изолируются микросхемами UL101 и UR101. Гораздо большее влияние имеют конденсаторы CL102, CR102, выбираемые из качественных плёночных. Выходное напряжение определяется резистивными делителями RL101-RL102, RR101-RR102 в соответствии с инструкцией по применению микросхем стабилизаторов. Для улучшения переходных процессов можно использовать конденсаторы CL101, CR101 небольшой ёмкости (не более 100нФ). Конструктивно, CL101, CR101 не предусматриваются при использовании стабилизации напряжения, поэтому стоит предварительно согласовать место их установки с CL102, CR102. Защиту стабилизаторов при выключении обеспечивают диоды R/D-L101, R/D-R101.
Анодная нагрузка верхних ламп формируется резисторами RL125, RR125.
При использовании балансного варианта рекомендуется использовать один стабилизатор и подавать питание на соседний каскад с помощью перемычки RC123.
В соответствии со стандартами безопасности, все опасные высоковольтные потенциалы должны быть устранены через 30 секунд после выключения. Для этого на плате предусмотрены разрядные резисторы RC129-RC131. В отдельных случаях они выполняют также другие функции. Разрядные резисторы подключены к входному конденсатору анодного питания правого канала CR104. В большинстве случаев используется один источник анодного питания на оба канала, что автоматически снимает проблему разряда CL104 (необходимо только учитывать его ёмкость в расчётах). Однако, в отдельных случаях (например в режиме "двойное моно") путь разряда CL104 отсутствует. В этом случае разрядные резисторы устанавливаются непосредственно на ножках CL104. Необходимо иметь в виду, что при использовании нестабилизированных цепей питания разряд конденсаторов может осуществляться через них, однако это также должно быть проверено соответствующим расчётом и в случае недостаточности тока разряда - дополнено необходимыми резисторами, включенными параллельно.
Недопустимо использовать устройство без необходимых мер безопасности!