Для активации новой учетной записи и ее подтверждения на Форуме - необходимо связаться с администратором по электронной почте p-i-n-o-k-i-o@mail.ru.
Все новые учетные записи не прошедшие подтверждения администратором воспринимаются как спам.
Все новые учетные записи не прошедшие подтверждения администратором воспринимаются как спам.
Фильтр сетевого питания
- Роман Мирошниченко
- Заслуженный Ветеран

- Сообщения: 4415
- Зарегистрирован: 09 май 2014, 13:31
- Откуда: Саратов
- Благодарил (а): 536 раз
- Поблагодарили: 187 раз
- Контактная информация:
- poty
- Профи

- Сообщения: 5031
- Зарегистрирован: 24 мар 2014, 10:00
- Откуда: Россия, Москва
- Благодарил (а): 189 раз
- Поблагодарили: 654 раза
- Контактная информация:
Итак, представляю 4 платы:
Форм-фактор входных фильтров предполагает установку в варианте 60х80мм (50х70мм - установочные отверстия, синий прямоугольник, позволяет поставить плату над или под входной), варианте 50х80мм (40х70мм - установочные отверстия, красный прямоугольник, лишние "ушки" отрезаются или отламываются по углублениям, позволяет поставить плату над или под входной), варианте 50х50мм (40х40 - установочные отверстия, отламыванием или отрезанием монтажной части по фиолетовой линии) или задвиганием в салазки не толще 3мм с расстоянием между ними в 50мм (имеются свободные пространства с двух длинных сторон платы, длина платы - 50мм).
Могут использоваться в любых комбинациях за счёт совместимых отверстий по коротким сторонам платы.
Прошу прощения за разноцветье в платах и ошибку (вместо синего применён фиолетовый) в последней плате - делал ночью, не отследил.
Форм-фактор выходных фильтров предполагает установку в варианте 60х80мм (50х70мм - установочные отверстия, синий прямоугольник), варианте 50х80мм (40х70мм - установочные отверстия, красный прямоугольник, лишние "ушки" отрезаются или отламываются по углублениям) или задвиганием в салазки не толще 3мм с расстоянием между ними в 50мм (имеются свободные пространства с двух длинных сторон платы, длина платы - 80мм).
Форм-фактор входных фильтров предполагает установку в варианте 60х80мм (50х70мм - установочные отверстия, синий прямоугольник, позволяет поставить плату над или под входной), варианте 50х80мм (40х70мм - установочные отверстия, красный прямоугольник, лишние "ушки" отрезаются или отламываются по углублениям, позволяет поставить плату над или под входной), варианте 50х50мм (40х40 - установочные отверстия, отламыванием или отрезанием монтажной части по фиолетовой линии) или задвиганием в салазки не толще 3мм с расстоянием между ними в 50мм (имеются свободные пространства с двух длинных сторон платы, длина платы - 50мм).
Могут использоваться в любых комбинациях за счёт совместимых отверстий по коротким сторонам платы.
Прошу прощения за разноцветье в платах и ошибку (вместо синего применён фиолетовый) в последней плате - делал ночью, не отследил.
Последний раз редактировалось poty 20 сен 2017, 11:11, всего редактировалось 2 раза.
Владислав
- Роман Мирошниченко
- Заслуженный Ветеран

- Сообщения: 4415
- Зарегистрирован: 09 май 2014, 13:31
- Откуда: Саратов
- Благодарил (а): 536 раз
- Поблагодарили: 187 раз
- Контактная информация:
- poty
- Профи

- Сообщения: 5031
- Зарегистрирован: 24 мар 2014, 10:00
- Откуда: Россия, Москва
- Благодарил (а): 189 раз
- Поблагодарили: 654 раза
- Контактная информация:
Единственное ограничение - входная плата стоит на месте ввода, выходная(-ые) - на месте вывода.
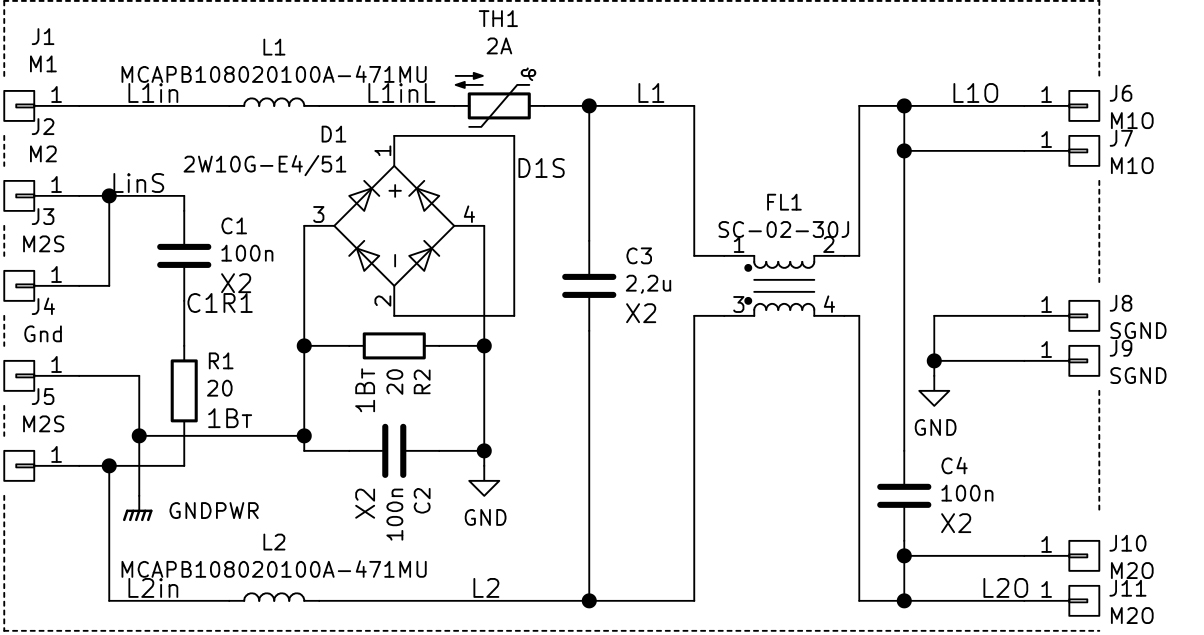
Теперь по комбинациям. 2А (или 5А)- это максимальный ток через фильтры, сохраняющий их свойства. Т.о., плата в 2А может использоваться с CD-плейером на 100 Вт (0,5А). Соответственно, тогда имеем возможность использовать несколько 2А выходов с одним 2А входом. Входная плата 5А используется тогда, когда хотя бы одно устройство, подключенное к фильтру, имеет мощность >400 Вт. "Остаток" может быть дополнен 2А или 5А платами выхода.
Например, делаем внешний фильтр, питающий два мощника по 500Вт, пред на 200Вт, фонокорректор на 100Вт, CD-плейер на 100Вт, телевизор на 200Вт, вертушку на 50Вт. Можно сгруппировать потребителей по степени генерации помех и их подверженности как:
1. ТВ + мощник. Вход - 5А, выход - 5А +2А.
2. Пред+вертушка+мощник. Вход - 5А, выход - 2А+2А+5А.
3. Фоно+CD. Вход - 2А, выход 2А+2А.
При этом, чем меньше ток, тем больше эффективность фильтра. Единственно, нужно не забывать правильно устанавливать термисторы.
Получившаяся конструкция гораздо длиннее оригинальной платы: 80+50=130 против 110. Если поставить платы с перехлёстом на монтажные отверстия, то можно сэкономить 5мм. Я мог бы убрать примерно по 5мм с каждой платы, но, во-первых, получившаяся длина не очень хорошо понимается при разметке, во-вторых, расстояния нужны для того, чтобы предотвратить пробой. Если это критично - сделаю.
Есть ещё одна особенность, связанная с "разрывом земель". Имеется несколько вариантов разрыва:
- включенные встречно диоды (реализуется с помощью диодного моста в нашем случае);
- включенные встречно диоды с резистором впараллель (так было в оригинальном фильтре);
- резистор с конденсатором впараллель (например, такое используется у Брюса).
Можно придумать и другие комбинации. Я добавил возможность использования последнего варианта, поскольку многим нравится именно такое включение. Незадействованные позиции просто не запаиваются.
Для любителей объединять земли (типа меня) можно либо поставить нулевой резистор на место штатного резистора разрыва, либо подключать земли непосредственно на корпус, минуя фильтры.
Если внимательно присмотреться, можно заметить, что цепи разрыва земель применены в 5А входном фильтре и в 2А выходном фильтре. Это сделано намеренно, чтобы не увеличивать размеры тонкого фильтра на 5А. Применение конструкции 5Авх+Nx5Авых мне представляется крайне редким. С другой стороны несколько выходных фильтров на 2А будут, скорее всего, достаточно распространённой конфигурацией, что делает необходимым применение разрыва земель на каждой плате выходного фильтра.
Теперь по комбинациям. 2А (или 5А)- это максимальный ток через фильтры, сохраняющий их свойства. Т.о., плата в 2А может использоваться с CD-плейером на 100 Вт (0,5А). Соответственно, тогда имеем возможность использовать несколько 2А выходов с одним 2А входом. Входная плата 5А используется тогда, когда хотя бы одно устройство, подключенное к фильтру, имеет мощность >400 Вт. "Остаток" может быть дополнен 2А или 5А платами выхода.
Например, делаем внешний фильтр, питающий два мощника по 500Вт, пред на 200Вт, фонокорректор на 100Вт, CD-плейер на 100Вт, телевизор на 200Вт, вертушку на 50Вт. Можно сгруппировать потребителей по степени генерации помех и их подверженности как:
1. ТВ + мощник. Вход - 5А, выход - 5А +2А.
2. Пред+вертушка+мощник. Вход - 5А, выход - 2А+2А+5А.
3. Фоно+CD. Вход - 2А, выход 2А+2А.
При этом, чем меньше ток, тем больше эффективность фильтра. Единственно, нужно не забывать правильно устанавливать термисторы.
Получившаяся конструкция гораздо длиннее оригинальной платы: 80+50=130 против 110. Если поставить платы с перехлёстом на монтажные отверстия, то можно сэкономить 5мм. Я мог бы убрать примерно по 5мм с каждой платы, но, во-первых, получившаяся длина не очень хорошо понимается при разметке, во-вторых, расстояния нужны для того, чтобы предотвратить пробой. Если это критично - сделаю.
Есть ещё одна особенность, связанная с "разрывом земель". Имеется несколько вариантов разрыва:
- включенные встречно диоды (реализуется с помощью диодного моста в нашем случае);
- включенные встречно диоды с резистором впараллель (так было в оригинальном фильтре);
- резистор с конденсатором впараллель (например, такое используется у Брюса).
Можно придумать и другие комбинации. Я добавил возможность использования последнего варианта, поскольку многим нравится именно такое включение. Незадействованные позиции просто не запаиваются.
Для любителей объединять земли (типа меня) можно либо поставить нулевой резистор на место штатного резистора разрыва, либо подключать земли непосредственно на корпус, минуя фильтры.
Если внимательно присмотреться, можно заметить, что цепи разрыва земель применены в 5А входном фильтре и в 2А выходном фильтре. Это сделано намеренно, чтобы не увеличивать размеры тонкого фильтра на 5А. Применение конструкции 5Авх+Nx5Авых мне представляется крайне редким. С другой стороны несколько выходных фильтров на 2А будут, скорее всего, достаточно распространённой конфигурацией, что делает необходимым применение разрыва земель на каждой плате выходного фильтра.
Владислав
- Евгений Михеев
- Заслуженный Ветеран

- Сообщения: 4444
- Зарегистрирован: 22 май 2015, 11:52
- Откуда: Республика Коми, Ухта
- Благодарил (а): 314 раз
- Поблагодарили: 352 раза
- Контактная информация:
- poty
- Профи

- Сообщения: 5031
- Зарегистрирован: 24 мар 2014, 10:00
- Откуда: Россия, Москва
- Благодарил (а): 189 раз
- Поблагодарили: 654 раза
- Контактная информация:
Нет, Евгений, я делаю разводку в специальной программе, она сама имеет DRC для проверки. Другое дело, что могут быть проблемы с цоколёвкой (типа нувистора в прошлом проекте), так как все детали рисую я сам, дабы иметь полный контроль. Но перед отправкой я ещё раз всё проверю и перепроверю. Плохо то, что некоторых деталей у меня ещё нет, ориентируюсь исключительно на их чертежи. Но, надеюсь, что всё будет хорошо!
Владислав
- Евгений Михеев
- Заслуженный Ветеран

- Сообщения: 4444
- Зарегистрирован: 22 май 2015, 11:52
- Откуда: Республика Коми, Ухта
- Благодарил (а): 314 раз
- Поблагодарили: 352 раза
- Контактная информация:
- Евгений Михеев
- Заслуженный Ветеран

- Сообщения: 4444
- Зарегистрирован: 22 май 2015, 11:52
- Откуда: Республика Коми, Ухта
- Благодарил (а): 314 раз
- Поблагодарили: 352 раза
- Контактная информация:
- poty
- Профи

- Сообщения: 5031
- Зарегистрирован: 24 мар 2014, 10:00
- Откуда: Россия, Москва
- Благодарил (а): 189 раз
- Поблагодарили: 654 раза
- Контактная информация:
Да, он именно для этого. Плату можно использовать и без него (предусмотрены пазы, перемычки в которых могут быть перерезаны). Т.е., если платы входного и выходного фильтров крепить отдельно, то имеем полностью заполненную плату 50х50мм как входной фильтр и 50(60)х80мм - как выходной.
Если это пространство занять, то такого варианта уже не получится.
Если это пространство занять, то такого варианта уже не получится.
Владислав
- Евгений Михеев
- Заслуженный Ветеран

- Сообщения: 4444
- Зарегистрирован: 22 май 2015, 11:52
- Откуда: Республика Коми, Ухта
- Благодарил (а): 314 раз
- Поблагодарили: 352 раза
- Контактная информация:
- Евгений Михеев
- Заслуженный Ветеран

- Сообщения: 4444
- Зарегистрирован: 22 май 2015, 11:52
- Откуда: Республика Коми, Ухта
- Благодарил (а): 314 раз
- Поблагодарили: 352 раза
- Контактная информация:
- poty
- Профи

- Сообщения: 5031
- Зарегистрирован: 24 мар 2014, 10:00
- Откуда: Россия, Москва
- Благодарил (а): 189 раз
- Поблагодарили: 654 раза
- Контактная информация:
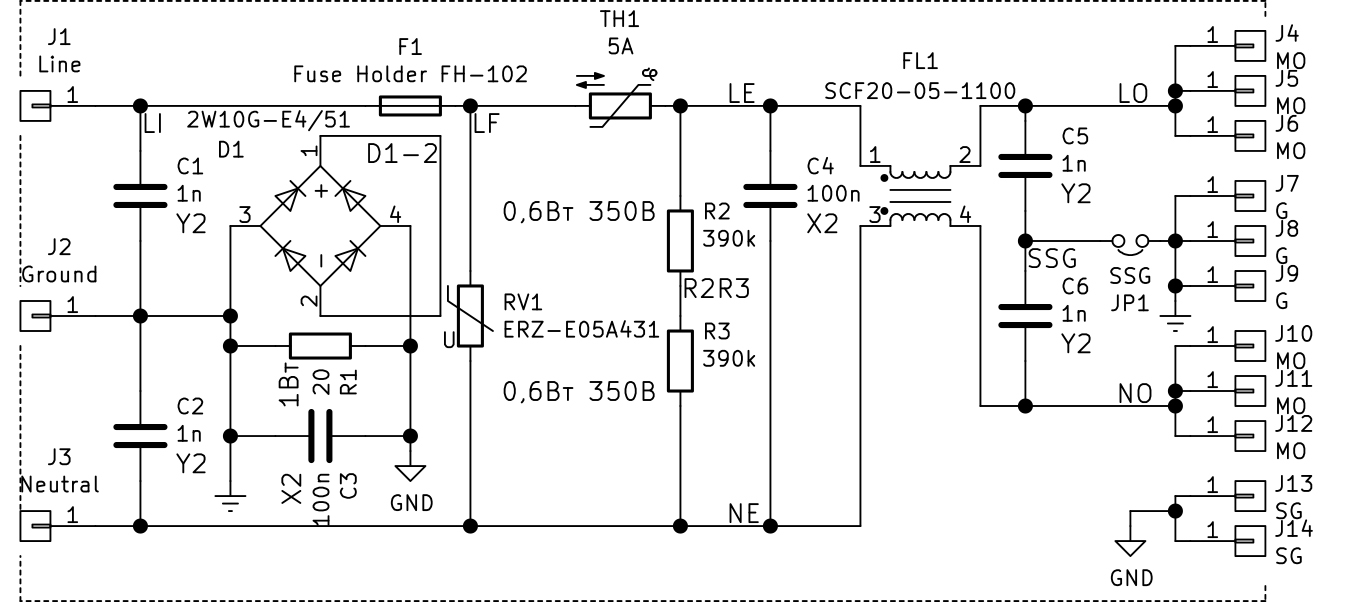
Нет, фильтры симметричны.Алаев Ян писал(а):пользователь должен знать где у него фаза, а где ноль
Этот вопрос рассматривался в ветке фильтра-прародителя. Предохранитель на плате фильтра предназначен для защиты только цепей фильтра. В устройстве должен быть свой предохранитель (предохранители). По поводу того, что фильтр тоже может замкнуть внутри себя. Фактически, ориентирование идёт на пробой какого-либо компонента на плате. Замыкание дорожек мы исключаем (это - на совести сборщика и первичного тестирования). В фильтрах применены между линиями конденсаторы серии Х - они могут коротнуть, от них предохранитель спасёт. Межобмоточный пробой синфазных дросселей также замкнёт линии между собой, что тоже вызовет срабатывание предохранителя. Между линиями и защитной землёй стоят конденсаторы типа Y - они конструктивно уйти в к.з. не могут - это специальная серия конденсаторов для безопасности. Т.о., они могут только оборваться, что никоим образом не приведёт к короткому замыканию. Т.о., на плате нет компонентов, способных вызвать ток между линией и защитной землёй, т.о., второй предохранитель - избыточен.Алаев Ян писал(а):поставить два предохранителя и в фазу и в нейтраль
Это вопрос оптимизации применения. Допустим, мы подключаем несколько выходных фильтров с разными нагрузками. Если поставить один термистор на ввод, то мы будем зависеть от того, включены ли все устройства на выходе или нет. Перенос термисторов в выходной фильтр даёт нам свободу манёвра: термистор будет работать только на устройство, на которое рассчитан.Алаев Ян писал(а):вопрос по термисторам - зачем они в выходных фильтрах?
В самом фильтре уже присутствует X2 конденсатор. Входной фильтр представляет собой полное звено дифференциального и синфазного фильтра. Выходной фильтр также представляет собой полное звено дифференциального и синфазного фильтра. Т.о., при совместном применении мы имеем двухзвенный двухкомпонентный фильтр.Алаев Ян писал(а):В схемах входных фильтров на их выходе я бы тоже поставил Х2 конденсаторы.
Владислав
- seurf
- Знаток

- Сообщения: 1232
- Зарегистрирован: 12 май 2016, 19:54
- Откуда: Волгоград
- Благодарил (а): 264 раза
- Поблагодарили: 214 раз
- Контактная информация:
У меня в блоке питания стоят такие кнопочные предохранители на маленький ток
https://www.ebay.com/sch/i.html?_from=R40&_trksid ... ao.TRS0&_nkw=sang mao&_sacat=0
https://www.ebay.com/sch/i.html?_from=R40&_trksid ... ao.TRS0&_nkw=sang mao&_sacat=0
Александр
- poty
- Профи

- Сообщения: 5031
- Зарегистрирован: 24 мар 2014, 10:00
- Откуда: Россия, Москва
- Благодарил (а): 189 раз
- Поблагодарили: 654 раза
- Контактная информация:
А если этот проводник коснулся корпуса до фильтра? Вот поэтому предохранитель должен стоять ДО всех цепей внутри корпуса и ДЛЯ всех цепей внутри корпуса и единственное правильное место его установки - входной разъём.Алаев Ян писал(а):случайное касание проводника от нейтрали (там у нас фаза) до корпуса прибора вызовет большой бабах
Не предполагается, что кто-то будет под напряжением лазить внутри корпуса. Другого варианта, что что-то там внутри фильтра коротнуло на корпус - нет.
По поводу второго X-конденсатора. Я не совсем понимаю, почему Вы считаете, что его нет? Приведённый по тексту фильтр является фильтром
D-C-D,
где D - differential (дифференциальный фильтр)
C - common (синфазный фильтр).
Скорее всего, там должны ещё быть конденсаторы на земляной провод, иначе синфазная часть будет неэффективна.
У нас полная схема фильтра (на двух платах)
C-D-C-D-C-D
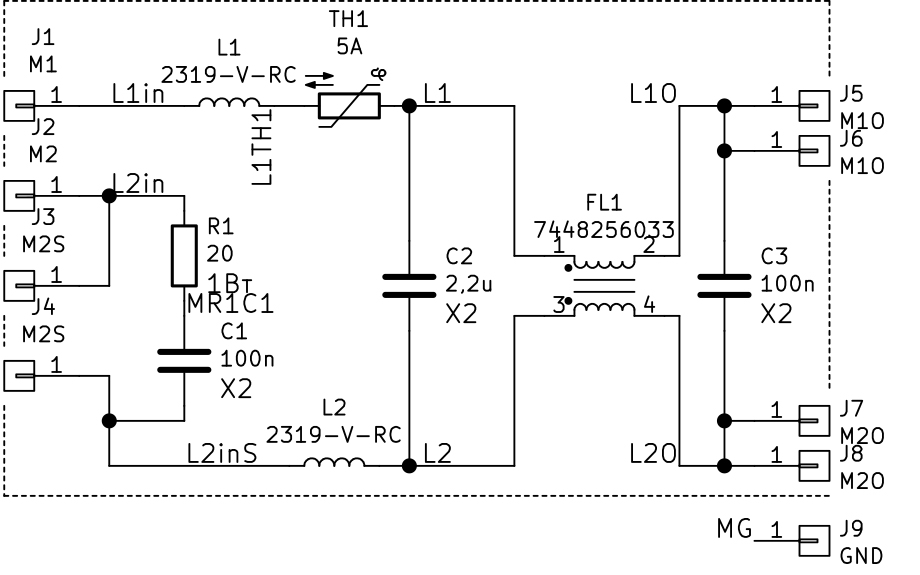
Во всех дифференциальных звеньях стоят конденсаторы X (например, для фильтра 2А: С3 на входном фильтре, С3 и С4 - на выходном). В состав первого дифференциального фильтра (к сожалению, чисто номинально) входит TH1, второго - индуктивность рассеяния FL1 входного фильтра + два обычных дросселя выходного фильтра, третьего - индуктивность рассеяния FL1 выходного фильтра).
Первый синфазный фильтр - входные Y-конденсаторы (например, C1,C2 для 2А варианта), второй синфазный фильтр - FL1 входного фильтра + выходные Y-конденсаторы (например, C4, C5 для 2А варианта), третий синфазный фильтр - FL1 выходного фильтра.
Где мы пропустили конденсатор?
Все эти фильтры - симметричные по своей природе. Т.е., если конденсатор стоит, то он будет "работать" в обе стороны.
Владислав
- Роман Мирошниченко
- Заслуженный Ветеран

- Сообщения: 4415
- Зарегистрирован: 09 май 2014, 13:31
- Откуда: Саратов
- Благодарил (а): 536 раз
- Поблагодарили: 187 раз
- Контактная информация:
Извиняюсь, я малость отстал...
Похоже, проект в своем развитии вышел за границы моего понимания. Должен признать, что я уже не ориентируюсь в обсуждаемых моментах.
Попробую на досуге еще разок это "погрызть"...
Но, я надеюсь, что ВЫ прийдете к верному решению и без меня. А я осилю это собрать.
Сама идея такого фильтра-конструктора мне очень нравится.
Похоже, проект в своем развитии вышел за границы моего понимания. Должен признать, что я уже не ориентируюсь в обсуждаемых моментах.
Попробую на досуге еще разок это "погрызть"...
Но, я надеюсь, что ВЫ прийдете к верному решению и без меня. А я осилю это собрать.
Сама идея такого фильтра-конструктора мне очень нравится.
Кто сейчас на конференции
Сейчас этот форум просматривают: нет зарегистрированных пользователей и 1 гость