Для активации новой учетной записи и ее подтверждения на Форуме - необходимо связаться с администратором по электронной почте p-i-n-o-k-i-o@mail.ru.
Все новые учетные записи не прошедшие подтверждения администратором воспринимаются как спам.

FOREM - SRPP ECC802 ламповый стерео-предусилитель со стабилизированным питанием

Аватара пользователя
Роман Мирошниченко
Заслуженный Ветеран
Заслуженный Ветеран
Сообщения: 4407
Зарегистрирован: 09 май 2014, 13:31
Откуда: Саратов
Благодарил (а): 531 раз
Поблагодарили: 184 раза
Контактная информация:

#521

Сообщение Роман Мирошниченко » 18 ноя 2018, 12:55

poty писал(а):
18 ноя 2018, 11:57
Как видится это мне:
- переносим переключатель с разрывом земель к задней стенке;
- оставляем принцип единой земли (звезда), по хорошему бы тогда развернуть плату на 180 градусов;
Может имеет смысл тогда и аттенюатор перенести к задней стенке.

Плату внутри можно двигать и вращать, как удобно. Место позволяет и существующей вентиляции достаточно для отвода тепла.
На мой взгляд логично, когда входные провода уменьшаются до минимума, а выходные уж как получится. Ибо сигнал уже после предусиления.
poty писал(а):
18 ноя 2018, 11:57
Но это сработает чисто только при разрыве земель. Если есть какие другие идеи, прошу высказывать.
Не подумайте, что я против, но пока я не вижу аргументированности замены нашего селектора входов. Который, как я понимаю, как раз таки позволяет сделать "разрыв земель". Размер?
poty писал(а):
18 ноя 2018, 11:57
- выход на петлю и вход из петли соединяем тумблером (до сих пор непонятно, как это будет сделано механически - чем можно в шильде проделать аккуратное эллипсовидное отверстие для переключения)
Механика здесь нам дает определенную свободу импровизаций:
1) Я согласен с Евгением в плане отверстия в задней шильде.
Картину не испортит, если миниатюрный тумблер будет "по самую гайку" виден снаружи. Я даже подумал, что если сделать ему вертикальный ход включения, то положение "вкл. петли" можно сделать вверх. И табличка "DSP" будет это обозначать. В сторону таблички - петля включена, вниз - выключена.

2) Еще раз повторюсь, что тумблер (даже два, если нужно поканально) можно расположить внутри, прикрепив их любым доступным способом к днищу корпуса или экранной перегородке.
Включение "петли DSP" - самая не оперативная функция. Будет востребована реже, чем замена ламп (ради изменения звука и по ресурсу).
Когда я только планировал приобрести этот румкорректор, я мучил Владислава распросами, как организовать физический (а не программный) обход DSP. Однако, за год совместной жизни это не стало востребованным. По крайней мере для прослушивания музыки. Сейчас у меня есть возможно такого физического обхода румкорректора (у AURA кнопка на передней панели), но желания это сделать совсем нет.

Единственное, когда это нужно - при проведении измерений. Помнится я констатировал, что в режиме программного отключения DSP остается сдвиг фазы в сигнале. И я замыкал кабели петли напрямую, обходя румкорректор физически.
Да, в этом случае доступ к переключателю нужен.
Надеюсь, скоро осуществится моя мечта - появится возможность поставить стойку так, чтобы можно было подойти к ней с тыльной стороны... :wink:

3) У нас был и третий вариант - сделать режим использования DSP, третьим положением на тумблере включения питания.
Меня это смущает эстетически (точки вокруг ручки включения питания уже нанесены, дополнительная уничтожит симметрию). Но, это возможно.
Тогда , в одну сторону будет включаться обычный режим, а в другую "петля DSP".
Последний раз редактировалось Роман Мирошниченко 18 ноя 2018, 13:25, всего редактировалось 1 раз.

Аватара пользователя
Роман Мирошниченко
Заслуженный Ветеран
Заслуженный Ветеран
Сообщения: 4407
Зарегистрирован: 09 май 2014, 13:31
Откуда: Саратов
Благодарил (а): 531 раз
Поблагодарили: 184 раза
Контактная информация:

Провокационный вопрос...

#522

Сообщение Роман Мирошниченко » 18 ноя 2018, 13:03

В блок питания не полезем с апгрейдами? Может на кенотрон его... :twisted:

Извиняюсь, не удержался... :oops:

Аватара пользователя
Евгений Михеев
Заслуженный Ветеран
Заслуженный Ветеран
Сообщения: 4413
Зарегистрирован: 22 май 2015, 11:52
Откуда: Республика Коми, Ухта
Благодарил (а): 294 раза
Поблагодарили: 345 раз
Контактная информация:

#523

Сообщение Евгений Михеев » 18 ноя 2018, 14:29

Тумблер между входами и выходами логичен с точки зрения размещения, это самое короткое место для проводов.
Дорогу осилит идущий

Аватара пользователя
poty
Профи
Профи
Сообщения: 5003
Зарегистрирован: 24 мар 2014, 10:00
Откуда: Россия, Москва
Благодарил (а): 188 раз
Поблагодарили: 636 раз
Контактная информация:

#524

Сообщение poty » 18 ноя 2018, 14:47

Если честно, я запутался. Мне очень сложно считывать с монтажки. Я исходил из того, что (в идеале):
- мы должны переключать входную группу селектор -> (выход в петлю ИЛИ регулятор громкости) (2 канала по 2 контакта = 4 переключения);
- мы должны переключить выходную группу регулятор громкости -> (вход из петли ИЛИ селектор) (2 канала по 2 контакта = 4 переключения).
Т.о., для идеального варианта 4PDT нам не хватает (нужен 8PDT).
Можно ориентироваться на разрыв петли, сэкономив на переключении, допустим, сигнальной цепи со стороны селектора (два переключающих контакта) и земляной цепи со стороны входа из петли (два переключающих контакта). Это соответствует следующей схеме:
Loop.png
Тогда нам хватает 4PDT, но потенциально оставляет возможность появления входного импеданса процессора в петле как нагрузки для подключаемых через селектор устройств. Не уверен, что это самый оптимальный вариант, но подключение параллельно регулятору громкости выходного импеданса процессора, с моей точки зрения, ещё хуже - он гораздо меньше и "снабжён" шумами + фоном.
Если ориентироваться на мою схему и организовывать звёзды земель как это сделано сейчас - на плате UTAP, не поворачивать плату, то получаем, что мы должны тянуть 4 земляных провода + 2 сигнальных в 4 независимых проводах от задней панели до передней (2 сигнальных + 2 земляных будут соединены напрямую от передней панели). При перевороте платы от задней панели до передней панели будут идти 4 сигнальных + 2 земляных провода в двух проводах. Это - по входу. По выходу добавляется ещё пара проводов от передней до задней панели, но уровень сигнала в них будет гораздо выше.
Евгений Михеев писал(а):
18 ноя 2018, 12:22
А зачем эллипсовидное? Обычный круг под тумблер
Т.е., предполагается гайку показывать? Или гайка будет внутри, но резьба, на которую она накручивается будет на одном уровне с шильдой?
Владислав

Аватара пользователя
Евгений Михеев
Заслуженный Ветеран
Заслуженный Ветеран
Сообщения: 4413
Зарегистрирован: 22 май 2015, 11:52
Откуда: Республика Коми, Ухта
Благодарил (а): 294 раза
Поблагодарили: 345 раз
Контактная информация:

#525

Сообщение Евгений Михеев » 18 ноя 2018, 14:54

Я думал гайку показать, она будет гармонично смотреться с гайками разъемов RCA.
Дорогу осилит идущий

Аватара пользователя
Роман Мирошниченко
Заслуженный Ветеран
Заслуженный Ветеран
Сообщения: 4407
Зарегистрирован: 09 май 2014, 13:31
Откуда: Саратов
Благодарил (а): 531 раз
Поблагодарили: 184 раза
Контактная информация:

#526

Сообщение Роман Мирошниченко » 18 ноя 2018, 14:55

Евгений Михеев писал(а):
18 ноя 2018, 14:29
с точки зрения размещения, это самое короткое место для проводов.
С этой логикой я согласен.
Евгений Михеев писал(а):
18 ноя 2018, 14:29
Тумблер между входами и выходами логичен
Можете, при возможности, приложить его к шильде в этом месте, чтобы оценить размер переключалки?
Однако... :spy:
Если разрывать и землю, нужно два тумблера?
poty писал(а):
18 ноя 2018, 14:47
Т.е., предполагается гайку показывать?
Евгений Михеев писал(а):
18 ноя 2018, 14:54
Я думал гайку показать, она будет гармонично смотреться с гайками разъемов RCA.
Принципиально, я не против выставить гайку наружу на задней панели. Но, стоит прицениться к тому, как это умещается. Расстояние там не велико. Особенно с установленными RCA-гнездами. А если учесть и коннекторы на этих гнездах...

В общем, хотелось бы посмотреть. Хотя бы условно. На примере размещения на шильде.

Аватара пользователя
Евгений Михеев
Заслуженный Ветеран
Заслуженный Ветеран
Сообщения: 4413
Зарегистрирован: 22 май 2015, 11:52
Откуда: Республика Коми, Ухта
Благодарил (а): 294 раза
Поблагодарили: 345 раз
Контактная информация:

#527

Сообщение Евгений Михеев » 18 ноя 2018, 15:17

IMG_20181118_151244.jpg
Вот
Дорогу осилит идущий

Аватара пользователя
Евгений Михеев
Заслуженный Ветеран
Заслуженный Ветеран
Сообщения: 4413
Зарегистрирован: 22 май 2015, 11:52
Откуда: Республика Коми, Ухта
Благодарил (а): 294 раза
Поблагодарили: 345 раз
Контактная информация:

#528

Сообщение Евгений Михеев » 18 ноя 2018, 15:23

poty писал(а):
18 ноя 2018, 14:47
Т.о., для идеального варианта 4PDT нам не хватает (нужен 8PDT).
А если рассмотреть вариант двух тумблеров - один сверху надписи один снизу.
И заложится тем условием, ЧТО ОКРОМЯ РОМАНА ТАМ НИКТО НИЧЕГО НЕ ПЕРКЛЮЧАЕТ, А ЗНАЧИТ, ТУМБЛЕРЫ ВСЕГДА БУДУТ ПЕРЕКЛЮЧАТЬСЯ В ОДНО ПОЛОЖЕНИЕ ДЛЯ ДВОИХ.
Дорогу осилит идущий

Аватара пользователя
Евгений Михеев
Заслуженный Ветеран
Заслуженный Ветеран
Сообщения: 4413
Зарегистрирован: 22 май 2015, 11:52
Откуда: Республика Коми, Ухта
Благодарил (а): 294 раза
Поблагодарили: 345 раз
Контактная информация:

#529

Сообщение Евгений Михеев » 18 ноя 2018, 15:25

poty писал(а):
18 ноя 2018, 14:47
Это соответствует следующей схеме
Да, вот эта схема реализуема на 1 тумблере, мне она тоже нравится)
Дорогу осилит идущий

Аватара пользователя
Евгений Михеев
Заслуженный Ветеран
Заслуженный Ветеран
Сообщения: 4413
Зарегистрирован: 22 май 2015, 11:52
Откуда: Республика Коми, Ухта
Благодарил (а): 294 раза
Поблагодарили: 345 раз
Контактная информация:

#530

Сообщение Евгений Михеев » 18 ноя 2018, 15:31

poty писал(а):
18 ноя 2018, 14:47
Тогда нам хватает 4PDT, но потенциально оставляет возможность появления входного импеданса процессора в петле как нагрузки для подключаемых через селектор устройств.
Я думал, что при использовании без процессора подразумевало его отключение от разъёмов
Дорогу осилит идущий

Аватара пользователя
Евгений Михеев
Заслуженный Ветеран
Заслуженный Ветеран
Сообщения: 4413
Зарегистрирован: 22 май 2015, 11:52
Откуда: Республика Коми, Ухта
Благодарил (а): 294 раза
Поблагодарили: 345 раз
Контактная информация:

#531

Сообщение Евгений Михеев » 18 ноя 2018, 15:33

poty писал(а):
18 ноя 2018, 14:47
Если ориентироваться на мою схему и организовывать звёзды земель как это сделано сейчас - на плате UTAP, не поворачивать плату, то получаем, что мы должны тянуть 4 земляных провода + 2 сигнальных в 4 независимых проводах от задней панели до передней (2 сигнальных + 2 земляных будут соединены напрямую от передней панели). При перевороте платы от задней панели до передней панели будут идти 4 сигнальных + 2 земляных провода в двух проводах. Это - по входу. По выходу добавляется ещё пара проводов от передней до задней панели, но уровень сигнала в них будет гораздо выше.
Вот тут я запутался, сейчас буду разбираться....
Владислав, а ведь в UTAP земля в звезде что со стороны входов в плату что со стороны выходов из UTAP?
Дорогу осилит идущий

Аватара пользователя
Роман Мирошниченко
Заслуженный Ветеран
Заслуженный Ветеран
Сообщения: 4407
Зарегистрирован: 09 май 2014, 13:31
Откуда: Саратов
Благодарил (а): 531 раз
Поблагодарили: 184 раза
Контактная информация:

#532

Сообщение Роман Мирошниченко » 18 ноя 2018, 15:53

Роман Мирошниченко писал(а):
18 ноя 2018, 14:55
В общем, хотелось бы посмотреть. Хотя бы условно. На примере размещения на шильде.
Евгений Михеев писал(а):
18 ноя 2018, 15:17
Вот
Да отлично. По-моему... :-)
Знать бы - конечно предусмотрел бы. Можно шильду переделать в принципе. Но, и так все интуитивно понятно. Условно, но доходчиво.
Евгений Михеев писал(а):
18 ноя 2018, 15:31
Я думал, что при использовании без процессора подразумевало его отключение от разъёмов
В целом так и есть, но раз уж заморочились... Вариант с 8PDT предпочтительнее.

Аватара пользователя
Евгений Михеев
Заслуженный Ветеран
Заслуженный Ветеран
Сообщения: 4413
Зарегистрирован: 22 май 2015, 11:52
Откуда: Республика Коми, Ухта
Благодарил (а): 294 раза
Поблагодарили: 345 раз
Контактная информация:

#533

Сообщение Евгений Михеев » 18 ноя 2018, 16:07

По проводам как я вижу:
Допустим, 1 левый канал.
С селектора тянем 1 провод (сигнал и земля) на разъём "Петля вых Л"
С разьёма отдаем сигнал на тумблер SW1, землю сразу приводим на тумблер SW2
Землю на SW2 от UTAP приводим от земли выхода UTAP
Опять же с тумблера отдаем эту землю на "Петля вх Л". Когда петля активна земля на тумблере SW2 не соединяется ни с кем, получается прямое соединение земля UTAP-земля "Петля вх Л". Когда петля замкнута накоротко получается земля селектора-земля UTAP, со стороны "Петля вх Л" по идее что с землей нас не интересует.
Сигнал на "Петля вх Л" отдаем с тумблера
Далее нам надо отправить сигнал на регулятор громкости.
Землю на регулятор мы можем привести со стороны входа в UTAP.
Получается, на регулятор громкости можно привести сигналы обоих каналов вообще одним балансным проводом.
Дорогу осилит идущий

Аватара пользователя
poty
Профи
Профи
Сообщения: 5003
Зарегистрирован: 24 мар 2014, 10:00
Откуда: Россия, Москва
Благодарил (а): 188 раз
Поблагодарили: 636 раз
Контактная информация:

#534

Сообщение poty » 18 ноя 2018, 17:25

Нарисовать бы это как-то...
Владислав

Аватара пользователя
Евгений Михеев
Заслуженный Ветеран
Заслуженный Ветеран
Сообщения: 4413
Зарегистрирован: 22 май 2015, 11:52
Откуда: Республика Коми, Ухта
Благодарил (а): 294 раза
Поблагодарили: 345 раз
Контактная информация:

#535

Сообщение Евгений Михеев » 18 ноя 2018, 23:47

Владислав, точно решаемо, завтра с униввера вернусь и сяду за графику!
Дорогу осилит идущий

Аватара пользователя
Роман Мирошниченко
Заслуженный Ветеран
Заслуженный Ветеран
Сообщения: 4407
Зарегистрирован: 09 май 2014, 13:31
Откуда: Саратов
Благодарил (а): 531 раз
Поблагодарили: 184 раза
Контактная информация:

#536

Сообщение Роман Мирошниченко » 19 ноя 2018, 05:17

А почему бы не купить-то другой тумблер? :think:
Если это более простой и традиционный путь.
Я понимаю, что присутствует спортивный интерес - найти выход. Но, стоит ли усложнять задачу?
Последний раз редактировалось Роман Мирошниченко 19 ноя 2018, 11:21, всего редактировалось 1 раз.

Аватара пользователя
Роман Мирошниченко
Заслуженный Ветеран
Заслуженный Ветеран
Сообщения: 4407
Зарегистрирован: 09 май 2014, 13:31
Откуда: Саратов
Благодарил (а): 531 раз
Поблагодарили: 184 раза
Контактная информация:

#537

Сообщение Роман Мирошниченко » 19 ноя 2018, 11:21

Евгений Михеев писал(а):
18 ноя 2018, 16:07
Когда петля активна земля на тумблере SW2 не соединяется ни с кем, получается прямое соединение земля UTAP-земля "Петля вх Л".
Но, это когда мы знаем, что происходит с землей во внешнем устройстве (т.е. в петле) :spy:
Опять же, хотелось бы ориентироваться не на конкретный процессор, а на абстрактное устройство, которое может быть подключено в петлю. Например, катушечный (или кассетный) магнитофон на запись и ее мониторинг.
По сути, организация этой петли не является уникальностью. Это достаточно распространенная коммутация.

Мне тоже сложно без картинки...

Аватара пользователя
Евгений Михеев
Заслуженный Ветеран
Заслуженный Ветеран
Сообщения: 4413
Зарегистрирован: 22 май 2015, 11:52
Откуда: Республика Коми, Ухта
Благодарил (а): 294 раза
Поблагодарили: 345 раз
Контактная информация:

#538

Сообщение Евгений Михеев » 19 ноя 2018, 13:48

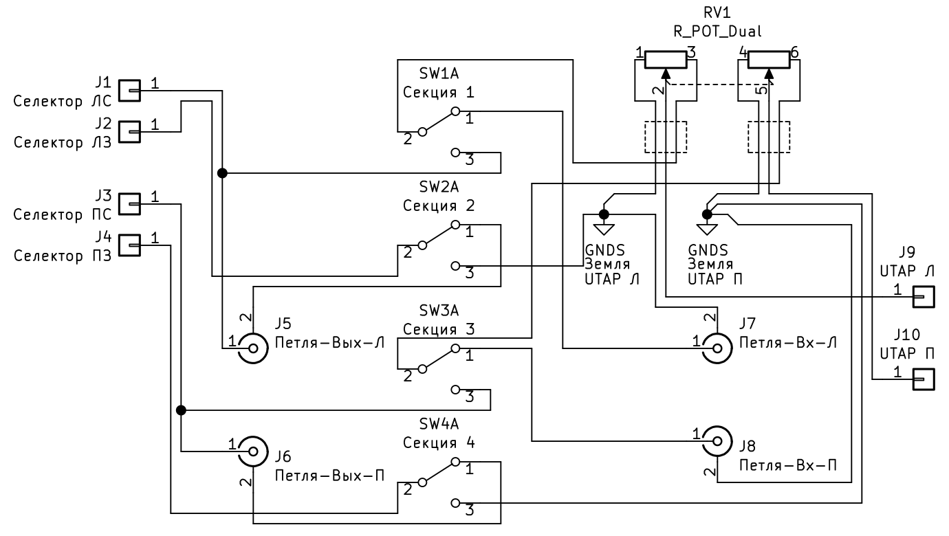
IMG_20181119_134217.jpg
Вот, экраны не отрисовывал, только земля и сигнал.
На примере одного канала.
Дорогу осилит идущий

Аватара пользователя
poty
Профи
Профи
Сообщения: 5003
Зарегистрирован: 24 мар 2014, 10:00
Откуда: Россия, Москва
Благодарил (а): 188 раз
Поблагодарили: 636 раз
Контактная информация:

#539

Сообщение poty » 19 ноя 2018, 18:15

Так проявляются две проблемы:
1. Разрываем звезду (подключение земель с двух сторон платы) - лучше собрать всё в одном месте.
2. Земля входа из петли должна быть подключена к звезде.
В остальном этот вариант повторяет ранее приводимый мной, насколько я понял.
Владислав

Аватара пользователя
Евгений Михеев
Заслуженный Ветеран
Заслуженный Ветеран
Сообщения: 4413
Зарегистрирован: 22 май 2015, 11:52
Откуда: Республика Коми, Ухта
Благодарил (а): 294 раза
Поблагодарили: 345 раз
Контактная информация:

#540

Сообщение Евгений Михеев » 19 ноя 2018, 21:12

poty писал(а):
19 ноя 2018, 18:15
Разрываем
Так ведь UTAP и есть звезда, я думал, что если тянуть от нее луч до РГ, то принцип сохраняется.
poty писал(а):
19 ноя 2018, 18:15
Земля
Да, получается, в положении, когда петля активна, земля входа из петли соединяется со звездой через тумблер. При этом больше к этому пути ничего не подключено. Я бы сказал, что как раз эта земля и соединяется со звездой.
poty писал(а):
19 ноя 2018, 18:15
остальном
Да, я брал его за основу.
Дорогу осилит идущий

Ответить
  • Похожие темы
    Ответы
    Просмотры
    Последнее сообщение

Кто сейчас на конференции

Сейчас этот форум просматривают: нет зарегистрированных пользователей и 8 гостей