делитель 100К-100К и нижний резистор зашутнитрован 10мкф? у этой цепочки по прикидкам получается время зарядки конденсатора около 5 сек. А если его уменьшить до 0,1мкф?Евгений Михеев писал(а): ↑09 июн 2020, 12:26Вот этот момент я не поправил - у меня просто делитель 100К\100К, нижний резистор шунтирован конденсатором 10 мкф (пробовал и 100 vra)
Для активации новой учетной записи и ее подтверждения на Форуме - необходимо связаться с администратором по электронной почте p-i-n-o-k-i-o@mail.ru.
Все новые учетные записи не прошедшие подтверждения администратором воспринимаются как спам.
Все новые учетные записи не прошедшие подтверждения администратором воспринимаются как спам.
Басовый предусилитель
- Tos
- Постоялец

- Сообщения: 215
- Зарегистрирован: 15 авг 2019, 14:14
- Откуда: Москва
- Благодарил (а): 73 раза
- Поблагодарили: 55 раз
- Контактная информация:
Андрей
- Евгений Михеев
- Заслуженный Ветеран

- Сообщения: 4467
- Зарегистрирован: 22 май 2015, 11:52
- Откуда: Республика Коми, Ухта
- Благодарил (а): 323 раза
- Поблагодарили: 354 раза
- Контактная информация:
- Tos
- Постоялец

- Сообщения: 215
- Зарегистрирован: 15 авг 2019, 14:14
- Откуда: Москва
- Благодарил (а): 73 раза
- Поблагодарили: 55 раз
- Контактная информация:
а есть итоговая схема, со всеми улучшениями?Евгений Михеев писал(а): ↑09 июн 2020, 13:15вообще убрал этот конденсатор - по прежнему на v bias 1.7в - где-то утечка, такое ощущение, но где?
Андрей
- poty
- Профи

- Сообщения: 5045
- Зарегистрирован: 24 мар 2014, 10:00
- Откуда: Россия, Москва
- Благодарил (а): 191 раз
- Поблагодарили: 663 раза
- Контактная информация:
Евгений, я такого от Вас не ожидал:
Выяснили, что напряжение на средней точке уходит к отрицательному полюсу питания. Думаю, дело в том, что входной референс у нас - относительно этого самого отрицательного полюса питания. Что, я думаю, происходит: конденсаторы на 1мкФ пытаются зарядиться до половины напряжения питания (одна обкладка подключена к земле, другая - к v bias), но их заряд - долгий (2,5Мом*1мкФ = 2,5сек минимум) и вначале напряжение на них = 0. Это притягивает неинвертирующий вход ОУ к земле, на выходе ОУ напряжение тоже (с усилением) уходит в отрицательную область, что притягивает к земле уже v bias через резисторы 4,7кОм+820Ом. Со временем это всё реально выйдет на правильный режим, но времени на это уйдёт с учётом ОУ - много.
эта фраза вообще не даёт никакого понимания ни того, как эта точка получается, ни что там творится.Евгений Михеев писал(а): ↑08 июн 2020, 23:48V bias - средняя точка питания, шунтирована конденсаторами
Выяснили, что напряжение на средней точке уходит к отрицательному полюсу питания. Думаю, дело в том, что входной референс у нас - относительно этого самого отрицательного полюса питания. Что, я думаю, происходит: конденсаторы на 1мкФ пытаются зарядиться до половины напряжения питания (одна обкладка подключена к земле, другая - к v bias), но их заряд - долгий (2,5Мом*1мкФ = 2,5сек минимум) и вначале напряжение на них = 0. Это притягивает неинвертирующий вход ОУ к земле, на выходе ОУ напряжение тоже (с усилением) уходит в отрицательную область, что притягивает к земле уже v bias через резисторы 4,7кОм+820Ом. Со временем это всё реально выйдет на правильный режим, но времени на это уйдёт с учётом ОУ - много.
- За это сообщение автора poty поблагодарили (всего 2):
- goldmen8, Евгений Михеев
- Рейтинг: 33.3%
-
Владислав
- goldmen8
- Опытный

- Сообщения: 554
- Зарегистрирован: 25 май 2018, 10:02
- Откуда: г. Киров (на р. Вятка)
- Благодарил (а): 138 раз
- Поблагодарили: 188 раз
- Контактная информация:
Я думаю что делитель 10К\10К мог-бы исправить ситуацию.
см. первоисточник
Показать
- За это сообщение автора goldmen8 поблагодарил:
- Евгений Михеев
- Рейтинг: 16.7%
-
Александр.
- poty
- Профи

- Сообщения: 5045
- Зарегистрирован: 24 мар 2014, 10:00
- Откуда: Россия, Москва
- Благодарил (а): 191 раз
- Поблагодарили: 663 раза
- Контактная информация:
Либо так, либо все сигнальные байпасы терминировать на центральную точку.
- За это сообщение автора poty поблагодарил:
- Евгений Михеев
- Рейтинг: 16.7%
-
Владислав
- Евгений Михеев
- Заслуженный Ветеран

- Сообщения: 4467
- Зарегистрирован: 22 май 2015, 11:52
- Откуда: Республика Коми, Ухта
- Благодарил (а): 323 раза
- Поблагодарили: 354 раза
- Контактная информация:
- Евгений Михеев
- Заслуженный Ветеран

- Сообщения: 4467
- Зарегистрирован: 22 май 2015, 11:52
- Откуда: Республика Коми, Ухта
- Благодарил (а): 323 раза
- Поблагодарили: 354 раза
- Контактная информация:
Не помогло.
Что я сделал - демонтировал все детали со старой платы и начал собирать по новой.
Начиная со входа педали, и контролируя стабильность v bias. То есть закинул 3-4 детали, включил - проверил.
И что бы вы думали? Собрав педаль процентов на 90, пошел покатать на велосипеде. Возвращаюсь, включаю - 2В в v bias.
Я просто в шоке, что я мог запаять и как я это пропустил? Я в полном замешательстве
Дорогу осилит идущий
- goldmen8
- Опытный

- Сообщения: 554
- Зарегистрирован: 25 май 2018, 10:02
- Откуда: г. Киров (на р. Вятка)
- Благодарил (а): 138 раз
- Поблагодарили: 188 раз
- Контактная информация:
Евгений, делитель 10К\10К это хорошо будет для одной микросхемы, как в "первоисточнике" сделано.
У TL072 в datasheet написано:
Ios (Output short-circuit current) - 40 mA (Typ.)
Допустим, даже если микросхема обеспечит на выходе 10 мА. Это всё равно гораздо больше, чем получим на прямую от делителя 10К\10К.
9В : 10 кОм = (менее чем) 0,9 мА, и это в момент включения, а по мере нарастания напряжения на конденсаторе (v bias), ток "под заряда" становится ничтожно мал.
Понимаю, что плата уже готова и нет свободного места.
...нужно убавлять значения номиналов резисторов R5, R7.
Я бы заменил R5 стабилитроном (4.3V BZX55C4V3), а номинал резистора R7 убавил до 1,2 - 2 кОм.
Спойлер
Показать
У TL072 в datasheet написано:
Ios (Output short-circuit current) - 40 mA (Typ.)
Допустим, даже если микросхема обеспечит на выходе 10 мА. Это всё равно гораздо больше, чем получим на прямую от делителя 10К\10К.
9В : 10 кОм = (менее чем) 0,9 мА, и это в момент включения, а по мере нарастания напряжения на конденсаторе (v bias), ток "под заряда" становится ничтожно мал.
Понимаю, что плата уже готова и нет свободного места.
Я бы заменил R5 стабилитроном (4.3V BZX55C4V3), а номинал резистора R7 убавил до 1,2 - 2 кОм.
Спойлер
Показать
Александр.
- Евгений Михеев
- Заслуженный Ветеран

- Сообщения: 4467
- Зарегистрирован: 22 май 2015, 11:52
- Откуда: Республика Коми, Ухта
- Благодарил (а): 323 раза
- Поблагодарили: 354 раза
- Контактная информация:
goldmen8, спасибо большое!
Дело в том, что я вроде как выяснил в чем дело - в измененном мною каскаде на выходе.
Не хотит схема нормально фунциклировать, когда там bc стоит.
Дело в том, что я вроде как выяснил в чем дело - в измененном мною каскаде на выходе.
Не хотит схема нормально фунциклировать, когда там bc стоит.
Это не проблема, я сейчас стал заказывать по 5 штук "на обкатку" - 1 уходит под лекало для сверловки, одна уже убита, сейчас работаю с одной и одна осталась. Так что эту можно макеткой в некотором смысле назвать.
Владислав уж мне подобное советовал. Скорее всего, я попробую такой вариант - в понедельник доеду до радиодетального.
Дорогу осилит идущий
- Евгений Михеев
- Заслуженный Ветеран

- Сообщения: 4467
- Зарегистрирован: 22 май 2015, 11:52
- Откуда: Республика Коми, Ухта
- Благодарил (а): 323 раза
- Поблагодарили: 354 раза
- Контактная информация:
- Евгений Михеев
- Заслуженный Ветеран

- Сообщения: 4467
- Зарегистрирован: 22 май 2015, 11:52
- Откуда: Республика Коми, Ухта
- Благодарил (а): 323 раза
- Поблагодарили: 354 раза
- Контактная информация:
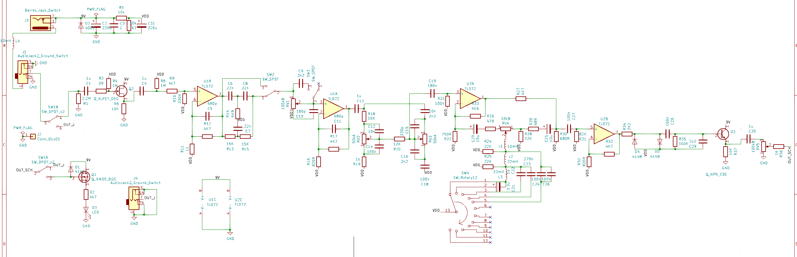
В этой версии я просто отказался от транзистора на выходе. Надо было как-то заканчивать до отъезда. Думаю на вахте я всё же переделаю плату, добавив еще один операционник и приду к оригиналу схемы. Но, даже то что получилось можно смело называть V 0.9
- За это сообщение автора Евгений Михеев поблагодарил:
- Tos
- Рейтинг: 16.7%
-
Дорогу осилит идущий
- Евгений Михеев
- Заслуженный Ветеран

- Сообщения: 4467
- Зарегистрирован: 22 май 2015, 11:52
- Откуда: Республика Коми, Ухта
- Благодарил (а): 323 раза
- Поблагодарили: 354 раза
- Контактная информация:
- Евгений Михеев
- Заслуженный Ветеран

- Сообщения: 4467
- Зарегистрирован: 22 май 2015, 11:52
- Откуда: Республика Коми, Ухта
- Благодарил (а): 323 раза
- Поблагодарили: 354 раза
- Контактная информация:
Я руководствовался этим Вашим размышлениемgoldmen8 писал(а): ↑12 июн 2020, 15:45У TL072 в datasheet написано:
Ios (Output short-circuit current) - 40 mA (Typ.)
Допустим, даже если микросхема обеспечит на выходе 10 мА. Это всё равно гораздо больше, чем получим на прямую от делителя 10К\10К.
9В : 10 кОм = (менее чем) 0,9 мА, и это в момент включения, а по мере нарастания напряжения на конденсаторе (v bias), ток "под заряда" становится ничтожно мал.
Дорогу осилит идущий
- goldmen8
- Опытный

- Сообщения: 554
- Зарегистрирован: 25 май 2018, 10:02
- Откуда: г. Киров (на р. Вятка)
- Благодарил (а): 138 раз
- Поблагодарили: 188 раз
- Контактная информация:
Евгений, если поставить резистор 270 Ом, то после заряда конденсаторов и "устаканивания" точки "v bias" ток для стабилитрона останется 17 мА. А это наверное уже "расходы за зря".
Нужно поэкспериментировать с резистором R7, поэтому и написал 1,2 - 2 кОм. Может запуск будет нормальный с сопротивлением побольше.
Если честно, то считать лениво, и не все исходные известны, и не учтёшь все. Или в симуляторе нужно рисовать и тоже лениво.
Нужно поэкспериментировать с резистором R7, поэтому и написал 1,2 - 2 кОм. Может запуск будет нормальный с сопротивлением побольше.
Если честно, то считать лениво, и не все исходные известны, и не учтёшь все. Или в симуляторе нужно рисовать и тоже лениво.
Александр.
- Евгений Михеев
- Заслуженный Ветеран

- Сообщения: 4467
- Зарегистрирован: 22 май 2015, 11:52
- Откуда: Республика Коми, Ухта
- Благодарил (а): 323 раза
- Поблагодарили: 354 раза
- Контактная информация:
- Евгений Михеев
- Заслуженный Ветеран

- Сообщения: 4467
- Зарегистрирован: 22 май 2015, 11:52
- Откуда: Республика Коми, Ухта
- Благодарил (а): 323 раза
- Поблагодарили: 354 раза
- Контактная информация:
Форумчане, испытываю необходимость в вашей помощи.
Активно развиваю проект этой педали, и следующим важным шагом стала необходимость добавить в нее балансный выход.
Исторически так сложилось, что очень часто бас-гитаристы используют 2 выхода - небалансный для себя на сцене и балансный выход, отдавая сигнал по балансу звукорежиссеру в пультовую для дальнейшей обработки.
Итак, я отмоделировал: Простое на мой взгляд решение, решил попробовать, собрал.
Завтра обкатка - посмотрим, что получится)
Активно развиваю проект этой педали, и следующим важным шагом стала необходимость добавить в нее балансный выход.
Исторически так сложилось, что очень часто бас-гитаристы используют 2 выхода - небалансный для себя на сцене и балансный выход, отдавая сигнал по балансу звукорежиссеру в пультовую для дальнейшей обработки.
Итак, я отмоделировал: Простое на мой взгляд решение, решил попробовать, собрал.
Завтра обкатка - посмотрим, что получится)
Дорогу осилит идущий
- poty
- Профи

- Сообщения: 5045
- Зарегистрирован: 24 мар 2014, 10:00
- Откуда: Россия, Москва
- Благодарил (а): 191 раз
- Поблагодарили: 663 раза
- Контактная информация:
После C2 нужна нагрузка, иначе отсутствует разрядная цепь конденсатора.
R5+R6 будут стоять параллельно R2 и R1 (шунтировать её). Либо их (R5+R6) увеличить значительно, либо переместить вход R6 в неинвертирующий вход U3 (заодно там появится нагрузка п.1). Очевидно, чтобы не грузить предыдущий каскад, R5, R6 стоит увеличить. Останется шунтирование R1. Для выравнивания баланса можно подать ref от выхода U3 через резистор, равный R5+R6 на неинвертирующий вход U4, с конденсатором, микрофарад 100 (или больше) на землю. Делитель от питания убрать. Это также выровняет референс (оба операционных усилителя будут иметь единый референс от U3).
Балансный кабель часто используют без земли (т.е., только витая пара). В связи с этим, для исключения перекоса земель по напряжениям, я бы заменил R1 и R2 на один резистор (вообще отвязал бы их от земли). Тогда можно переходные конденсаторы на выходе вообще не ставить (это если гарантированно никто не будет фантомное питание подавать).
R5+R6 будут стоять параллельно R2 и R1 (шунтировать её). Либо их (R5+R6) увеличить значительно, либо переместить вход R6 в неинвертирующий вход U3 (заодно там появится нагрузка п.1). Очевидно, чтобы не грузить предыдущий каскад, R5, R6 стоит увеличить. Останется шунтирование R1. Для выравнивания баланса можно подать ref от выхода U3 через резистор, равный R5+R6 на неинвертирующий вход U4, с конденсатором, микрофарад 100 (или больше) на землю. Делитель от питания убрать. Это также выровняет референс (оба операционных усилителя будут иметь единый референс от U3).
Балансный кабель часто используют без земли (т.е., только витая пара). В связи с этим, для исключения перекоса земель по напряжениям, я бы заменил R1 и R2 на один резистор (вообще отвязал бы их от земли). Тогда можно переходные конденсаторы на выходе вообще не ставить (это если гарантированно никто не будет фантомное питание подавать).
Владислав
Кто сейчас на конференции
Сейчас этот форум просматривают: нет зарегистрированных пользователей и 62 гостя