Для активации новой учетной записи и ее подтверждения на Форуме - необходимо связаться с администратором по электронной почте p-i-n-o-k-i-o@mail.ru.
Все новые учетные записи не прошедшие подтверждения администратором воспринимаются как спам.
Все новые учетные записи не прошедшие подтверждения администратором воспринимаются как спам.
Простой ушной усилитель
- Евгений Михеев
- Заслуженный Ветеран

- Сообщения: 4470
- Зарегистрирован: 22 май 2015, 11:52
- Откуда: Республика Коми, Ухта
- Благодарил (а): 324 раза
- Поблагодарили: 354 раза
- Контактная информация:
- poty
- Профи

- Сообщения: 5048
- Зарегистрирован: 24 мар 2014, 10:00
- Откуда: Россия, Москва
- Благодарил (а): 191 раз
- Поблагодарили: 664 раза
- Контактная информация:
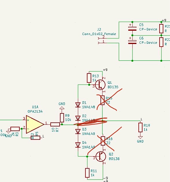
Первое, что приходит в голову - разделить схему на ОУ и выходной каскад. Но у нас ООС подключено с выхода, опасаюсь, что можно повредить ОУ.
Самый оптимальный путь - выпаять R15-R18 и замкнуть точки L, R с соответствующими R9, R10. Получим обычный усилитель на ОУ (наушники не подключать!!!), с ним посмотреть, что будет.
Самый оптимальный путь - выпаять R15-R18 и замкнуть точки L, R с соответствующими R9, R10. Получим обычный усилитель на ОУ (наушники не подключать!!!), с ним посмотреть, что будет.
- За это сообщение автора poty поблагодарил:
- Евгений Михеев
- Рейтинг: 16.7%
-
Владислав
- Евгений Михеев
- Заслуженный Ветеран

- Сообщения: 4470
- Зарегистрирован: 22 май 2015, 11:52
- Откуда: Республика Коми, Ухта
- Благодарил (а): 324 раза
- Поблагодарили: 354 раза
- Контактная информация:
- Евгений Михеев
- Заслуженный Ветеран

- Сообщения: 4470
- Зарегистрирован: 22 май 2015, 11:52
- Откуда: Республика Коми, Ухта
- Благодарил (а): 324 раза
- Поблагодарили: 354 раза
- Контактная информация:
poty, Эту часть сделал, перекос средней точки сохранился, но изменилось соотношение на 6 к 9-ти
Может стоит попробовать извлечь операционник и проверить среднюю точку без него, вроде ничем не рискуем?
Отправлено спустя 49 минут 35 секунд:
Даже не так - со старта средняя точка сначала становится примерно в соотношение 7к 8ми, а потом начинает уплывать в соотношение 3 к 12ти
Отправлено спустя 11 минут 28 секунд:
Ладно, все равно тренимся
На полностью собранной схеме и с ИЗВЛЕЧЕННЫМ операционником средняя точка 7.45/7.44 и никуда не плывет, стоит не шарохается, как вкопана
Может стоит попробовать извлечь операционник и проверить среднюю точку без него, вроде ничем не рискуем?
Отправлено спустя 49 минут 35 секунд:
Даже не так - со старта средняя точка сначала становится примерно в соотношение 7к 8ми, а потом начинает уплывать в соотношение 3 к 12ти
Отправлено спустя 11 минут 28 секунд:
Ладно, все равно тренимся
На полностью собранной схеме и с ИЗВЛЕЧЕННЫМ операционником средняя точка 7.45/7.44 и никуда не плывет, стоит не шарохается, как вкопана
Дорогу осилит идущий
- poty
- Профи

- Сообщения: 5048
- Зарегистрирован: 24 мар 2014, 10:00
- Откуда: Россия, Москва
- Благодарил (а): 191 раз
- Поблагодарили: 664 раза
- Контактная информация:
Евгений Михеев, С извлечённым ОУ нужно померить напряжение на L, R, средней точке между парами диодов (куда выходы ОУ подключаются).
Проверить, что по входам и выходам всё подключено к средней точке. Ничего не должно быть подключено к шинам питания, кроме питания ОУ и коллекторов транзисторов.
Проверить, что по входам и выходам всё подключено к средней точке. Ничего не должно быть подключено к шинам питания, кроме питания ОУ и коллекторов транзисторов.
- За это сообщение автора poty поблагодарил:
- Евгений Михеев
- Рейтинг: 16.7%
-
Владислав
- Евгений Михеев
- Заслуженный Ветеран

- Сообщения: 4470
- Зарегистрирован: 22 май 2015, 11:52
- Откуда: Республика Коми, Ухта
- Благодарил (а): 324 раза
- Поблагодарили: 354 раза
- Контактная информация:
- poty
- Профи

- Сообщения: 5048
- Зарегистрирован: 24 мар 2014, 10:00
- Откуда: Россия, Москва
- Благодарил (а): 191 раз
- Поблагодарили: 664 раза
- Контактная информация:
Евгений Михеев, нет, с ними всё ОК. Неинвертирующие входы подключены через 100к по DC на среднюю точку (подключены, оба????), инвертирующий - через R3, R4 - туда же, референсом выхода тоже является средняя точка.
Попробуй прозвонить всю обвязку ОУ.
Попробуй замкнуть оба неинвертирующих входа на среднюю точку в двух каналах. Также одновременно можно попробовать замкнуть туда же инвертирующие входы.
А вообще, при таких токах, конденсаторы, организующие среднюю точку, должны быть немаленькими, иначе любые мало-мальские НЧ будут дёргать среднюю точку.
Попробуй прозвонить всю обвязку ОУ.
Попробуй замкнуть оба неинвертирующих входа на среднюю точку в двух каналах. Также одновременно можно попробовать замкнуть туда же инвертирующие входы.
А вообще, при таких токах, конденсаторы, организующие среднюю точку, должны быть немаленькими, иначе любые мало-мальские НЧ будут дёргать среднюю точку.
Владислав
- Евгений Михеев
- Заслуженный Ветеран

- Сообщения: 4470
- Зарегистрирован: 22 май 2015, 11:52
- Откуда: Республика Коми, Ухта
- Благодарил (а): 324 раза
- Поблагодарили: 354 раза
- Контактная информация:
Относительно земли там ноль.
Также посмотрел на каждом из диодов - в одном канале -1.33/1.34 и -1.36/1.35 в другом.
Понятно, что на диодах падает чуть по разному, но в среднем 0,67-0,68 вольта на диод
Отправлено спустя 1 минуту 30 секунд:
оба
Отправлено спустя 26 минут 46 секунд:
со вставленным ОУ?
Отправлено спустя 1 минуту 56 секунд:
по 680 мкф на канал
Дорогу осилит идущий
- poty
- Профи

- Сообщения: 5048
- Зарегистрирован: 24 мар 2014, 10:00
- Откуда: Россия, Москва
- Благодарил (а): 191 раз
- Поблагодарили: 664 раза
- Контактная информация:
Т.е. если ОУ не вставлен перекоса не возникает?
Также меня смущает наличие зависимости от потенциометра громкости. Конденсаторы на входе точно не пробиты? Хотя потенциометры тоже подключены к средней точке... Чудеса.
да, нужно понять, что в ОУ настолько потребляет по одной шине? Может, сама микросхема неисправна? Может проверить её отдельно от схемы сначала? Ты её впаиваешь или в панельку вставляешь?
Также меня смущает наличие зависимости от потенциометра громкости. Конденсаторы на входе точно не пробиты? Хотя потенциометры тоже подключены к средней точке... Чудеса.
Владислав
- Евгений Михеев
- Заслуженный Ветеран

- Сообщения: 4470
- Зарегистрирован: 22 май 2015, 11:52
- Откуда: Республика Коми, Ухта
- Благодарил (а): 324 раза
- Поблагодарили: 354 раза
- Контактная информация:
Если ОУ не вставлен перекоса нет
Отправлено спустя 40 секунд:
Отправлено спустя 31 секунду:
Отправлено спустя 1 минуту 9 секунд:
Отправлено спустя 45 секунд:
Отправлено спустя 1 минуту 27 секунд:
Я в панельке ОУ без самого ОУ замкнул вход на выход, тихо, без усиления, но все работает, перекоса точки нет
Отправлено спустя 40 секунд:
ставил tl072 - такая же петрушка
Отправлено спустя 31 секунду:
я адепт панелек
Отправлено спустя 1 минуту 9 секунд:
этот эффект не вижу сегодня, возможно, меня вместо средней точки перекосило, когда в прошлый раз исследовал, перепроверюсьЕвгений Михеев писал(а): ↑11 ноя 2023, 15:41Также меня смущает наличие зависимости от потенциометра громкости
Отправлено спустя 45 секунд:
они на 25в, я специально взял побольше вольтаж
Отправлено спустя 1 минуту 27 секунд:
Я в панельке ОУ без самого ОУ замкнул вход на выход, тихо, без усиления, но все работает, перекоса точки нет
Дорогу осилит идущий
- Евгений Михеев
- Заслуженный Ветеран

- Сообщения: 4470
- Зарегистрирован: 22 май 2015, 11:52
- Откуда: Республика Коми, Ухта
- Благодарил (а): 324 раза
- Поблагодарили: 354 раза
- Контактная информация:
- poty
- Профи

- Сообщения: 5048
- Зарегистрирован: 24 мар 2014, 10:00
- Откуда: Россия, Москва
- Благодарил (а): 191 раз
- Поблагодарили: 664 раза
- Контактная информация:
Думаю, что если и помогло, то мало. Надо искать причину перекоса или делать стабилизацию средней точки в БП (с потенциальным эффектом повышенного потребления).
- За это сообщение автора poty поблагодарил:
- Евгений Михеев
- Рейтинг: 16.7%
-
Владислав
- Евгений Михеев
- Заслуженный Ветеран

- Сообщения: 4470
- Зарегистрирован: 22 май 2015, 11:52
- Откуда: Республика Коми, Ухта
- Благодарил (а): 324 раза
- Поблагодарили: 354 раза
- Контактная информация:
- Евгений Михеев
- Заслуженный Ветеран

- Сообщения: 4470
- Зарегистрирован: 22 май 2015, 11:52
- Откуда: Республика Коми, Ухта
- Благодарил (а): 324 раза
- Поблагодарили: 354 раза
- Контактная информация:
Кто сейчас на конференции
Сейчас этот форум просматривают: нет зарегистрированных пользователей и 3 гостя