Для активации новой учетной записи и ее подтверждения на Форуме - необходимо связаться с администратором по электронной почте p-i-n-o-k-i-o@mail.ru.
Все новые учетные записи не прошедшие подтверждения администратором воспринимаются как спам.
Все новые учетные записи не прошедшие подтверждения администратором воспринимаются как спам.
Предварительный усилитель, каскод
- poty
- Профи

- Сообщения: 5047
- Зарегистрирован: 24 мар 2014, 10:00
- Откуда: Россия, Москва
- Благодарил (а): 191 раз
- Поблагодарили: 664 раза
- Контактная информация:
А чем обусловлена замена на индекс "B"?
Маленький резистор - не проблема, если получающийся источник тока имеет большой импеданс (ну, хотя бы сравнимый с катодным импедансом каскода). На практике это означает примерно >200кОм навскидку. Промоделируйте этот источник тока отдельно и посмотрите, что получается.
Маленький резистор - не проблема, если получающийся источник тока имеет большой импеданс (ну, хотя бы сравнимый с катодным импедансом каскода). На практике это означает примерно >200кОм навскидку. Промоделируйте этот источник тока отдельно и посмотрите, что получается.
Владислав
- Евгений Михеев
- Заслуженный Ветеран

- Сообщения: 4469
- Зарегистрирован: 22 май 2015, 11:52
- Откуда: Республика Коми, Ухта
- Благодарил (а): 324 раза
- Поблагодарили: 354 раза
- Контактная информация:
- Евгений Михеев
- Заслуженный Ветеран

- Сообщения: 4469
- Зарегистрирован: 22 май 2015, 11:52
- Откуда: Республика Коми, Ухта
- Благодарил (а): 324 раза
- Поблагодарили: 354 раза
- Контактная информация:
- Евгений Михеев
- Заслуженный Ветеран

- Сообщения: 4469
- Зарегистрирован: 22 май 2015, 11:52
- Откуда: Республика Коми, Ухта
- Благодарил (а): 324 раза
- Поблагодарили: 354 раза
- Контактная информация:
- poty
- Профи

- Сообщения: 5047
- Зарегистрирован: 24 мар 2014, 10:00
- Откуда: Россия, Москва
- Благодарил (а): 191 раз
- Поблагодарили: 664 раза
- Контактная информация:
Правой кнопкой на .tran переключиться на AC Analysis.
sweep - Octave
Number of points - любое, я ставлю 100
Start frequency, например, 1
Stop frequency, например, 1Meg
V2 (правой кнопкой мыши) в поле AC Amplitude поставить, например, 1m
Провести моделирование.
Если N001 - это напряжение на верхнем выводе V2, то выражение в окне графиков выбрано правильно.
sweep - Octave
Number of points - любое, я ставлю 100
Start frequency, например, 1
Stop frequency, например, 1Meg
V2 (правой кнопкой мыши) в поле AC Amplitude поставить, например, 1m
Провести моделирование.
Если N001 - это напряжение на верхнем выводе V2, то выражение в окне графиков выбрано правильно.
Владислав
- Евгений Михеев
- Заслуженный Ветеран

- Сообщения: 4469
- Зарегистрирован: 22 май 2015, 11:52
- Откуда: Республика Коми, Ухта
- Благодарил (а): 324 раза
- Поблагодарили: 354 раза
- Контактная информация:
- poty
- Профи

- Сообщения: 5047
- Зарегистрирован: 24 мар 2014, 10:00
- Откуда: Россия, Москва
- Благодарил (а): 191 раз
- Поблагодарили: 664 раза
- Контактная информация:
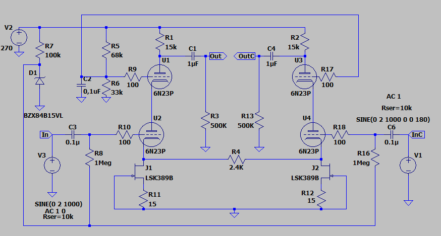
Результат хороший, но не выдающийся. Евгений, а почему Вы не рассматриваете гораздо более дешёвые и доступные JFET в монокорпусном исполнении? Ну, например, 2SK170BL или здесь. Есть 2SK117 (только нужен индекс BL). Есть возможность выбрать и на mouser (можно реально по поиску многое найти из представленных на mouser и в других местах, например, на чипе).
Как вариант, можно ориентироваться на каскодное включение JFET - результат будет на порядки лучше. Но так как LSK389 - штуки довольно дорогие (а B-шек у меня нет), составлять из них каскод - это неоправданная трата ресурсов, тогда уж лучше DN2540. Зато из одиночных вариантов - это и дёшево, и сердито получается.
Ещё вариант - подать смещение на затвор, при этом увеличится напряжение на резисторе истока и можно сделать его больше, улучшив импеданс. Тогда можно вернуться и к LSK389A.
Как вариант, можно ориентироваться на каскодное включение JFET - результат будет на порядки лучше. Но так как LSK389 - штуки довольно дорогие (а B-шек у меня нет), составлять из них каскод - это неоправданная трата ресурсов, тогда уж лучше DN2540. Зато из одиночных вариантов - это и дёшево, и сердито получается.
Ещё вариант - подать смещение на затвор, при этом увеличится напряжение на резисторе истока и можно сделать его больше, улучшив импеданс. Тогда можно вернуться и к LSK389A.
Владислав
- Евгений Михеев
- Заслуженный Ветеран

- Сообщения: 4469
- Зарегистрирован: 22 май 2015, 11:52
- Откуда: Республика Коми, Ухта
- Благодарил (а): 324 раза
- Поблагодарили: 354 раза
- Контактная информация:
- Евгений Михеев
- Заслуженный Ветеран

- Сообщения: 4469
- Зарегистрирован: 22 май 2015, 11:52
- Откуда: Республика Коми, Ухта
- Благодарил (а): 324 раза
- Поблагодарили: 354 раза
- Контактная информация:
- Евгений Михеев
- Заслуженный Ветеран

- Сообщения: 4469
- Зарегистрирован: 22 май 2015, 11:52
- Откуда: Республика Коми, Ухта
- Благодарил (а): 324 раза
- Поблагодарили: 354 раза
- Контактная информация:
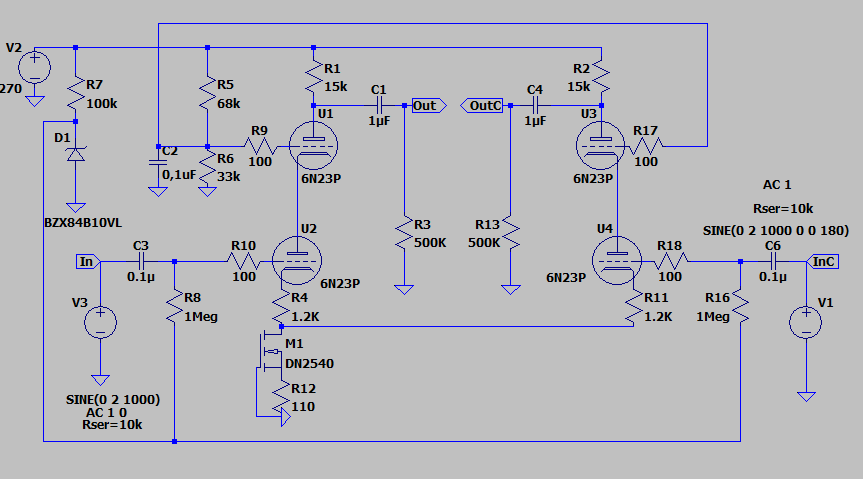
Да, осталось понять, как подать опорное напряжение и сколько лучше бы иметь над источником.
Я рассматривал возможность использовать lm4040 - случайно наткнулся на датник на эту деталь и мне очень понравилась!
При таком раскладе (подаче 10ти вольт на сетку) над DN2540 остается 4,6 вольт.
Смещение для DN2540 -1.3 вольт.
Мне кажется, должно быть нормально.
Дорогу осилит идущий
- poty
- Профи

- Сообщения: 5047
- Зарегистрирован: 24 мар 2014, 10:00
- Откуда: Россия, Москва
- Благодарил (а): 191 раз
- Поблагодарили: 664 раза
- Контактная информация:
Поясните, пожалуйста. Если на сетке 10 Вольт, почему на катоде должно быть 4,6?Евгений Михеев писал(а): ↑05 окт 2019, 22:28При таком раскладе (подаче 10ти вольт на сетку) над DN2540 остается 4,6 вольт.
Ничего не понятно. Делитель не подойдёт? Вы же подаёте опорное напряжение на сетку лампы, можно с этой точки взять, если нужно.
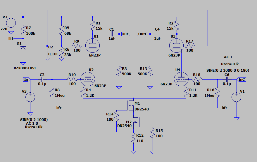
Вот тут есть три варианта:
1. Для JFET нужно позаботиться о том, чтобы напряжения сток-затвор и сток-исток не стали отрицательными. Для этого нужно оценить, на сколько понижается катодное напряжение в присутствии максимального сигнала на входе, ну, и, конечно, оставить напряжение сток-исток хотя бы 2-3В от этого самого низкого катодного напряжения.
2. Для Depleted Mode FET всё то же самое, что для JFET, но так как затвор изолированный, то напряжение сток-затвор контролировать не нужно и напряжение сток-исток желательно сделать хотя бы 5-6В.
3. Для MOSFET - тоже самое, что и для Depleted Mode FET, но нужно учитывать пороговое напряжение на затворе (обычно 4-6В), т.е., напряжение сток исток нужно 10-12В.
Владислав
- Евгений Михеев
- Заслуженный Ветеран

- Сообщения: 4469
- Зарегистрирован: 22 май 2015, 11:52
- Откуда: Республика Коми, Ухта
- Благодарил (а): 324 раза
- Поблагодарили: 354 раза
- Контактная информация:
Владислав, с dn2540 я собирал конфигурацию, где после катода шел резистор 1.2К с каждой из половинок и один общий DN2540. Таким образом часть напруги падает на резисторе.
Я понял, что Вас запутал. Сейчас попробую внести ясность. Но, я провел моделирование со 170ми.
Результат впечатляет.
Но я так и не понял, насколько принципиально иметь подобранные детали.
Эту часть предлагаю отложить на завтра - уже не варит голова.poty писал(а): ↑05 окт 2019, 22:47Вот тут есть три варианта:
1. Для JFET нужно позаботиться о том, чтобы напряжения сток-затвор и сток-исток не стали отрицательными. Для этого нужно оценить, на сколько понижается катодное напряжение в присутствии максимального сигнала на входе, ну, и, конечно, оставить напряжение сток-исток хотя бы 2-3В от этого самого низкого катодного напряжения.
2. Для Depleted Mode FET всё то же самое, что для JFET, но так как затвор изолированный, то напряжение сток-затвор контролировать не нужно и напряжение сток-исток желательно сделать хотя бы 5-6В.
3. Для MOSFET - тоже самое, что и для Depleted Mode FET, но нужно учитывать пороговое напряжение на затворе (обычно 4-6В), т.е., напряжение сток исток нужно 10-12В.
Дорогу осилит идущий
- poty
- Профи

- Сообщения: 5047
- Зарегистрирован: 24 мар 2014, 10:00
- Откуда: Россия, Москва
- Благодарил (а): 191 раз
- Поблагодарили: 664 раза
- Контактная информация:
Во-первых, каскод выполнен неверно (V1 шунтирует R11). Затрудняюсь сказать даже, какой ток Вы получаете при этом. Думаю, что очень маленький, поэтому и сопротивление такое большое.Евгений Михеев писал(а): ↑05 окт 2019, 23:17я провел моделирование со 170ми.
Результат впечатляет.
Но я так и не понял, насколько принципиально иметь подобранные детали.
Мне кажется, стоило бы начать с одиночного транзистора. Смещение подавать на его затвор, следить, чтобы на стоке напряжение было больше, чем на затворе. В таком варианте сопротивление источника тока будет увеличиваться пропорционально сопротивлению в истоке.
Чтобы создать каскод нужно поместить ещё один транзистор поверх первого (на Вашем моделировании так и сделано), но ему придётся давать своё смещение, так как иначе не будет сохраняться условие превышения напряжения на стоке по отношению к затвору нижнего транзистора для заданного тока. Чтобы разорвать порочное влияние верхнего транзистора на нижний нужно удалить соединение затвора верхнего транзистора с истоком нижнего. Смещение нужно опять же давать таким, чтобы условие большего напряжения на стоке относительно затвора сохранялось для обоих. Например, Вы используете амплитуду переменного тока =1В. Т.о., на стоке верхнего транзистора минимальное напряжение будет = 4В. Т.о., напряжение смещения верхнего транзистора не может быть больше 4В. Допустим, мы даём смещение на нижний транзистор =2В (раз уж Вы выбрали такую величину). На стоке нижнего транзистора тогда не может быть ниже 2В. Мы знаем, что исток верхнего транзистора будет примерно на 50-100мВ выше затвора, т.е., это можно игнорировать. Выбираем значение смещения верхнего транзистора между 2 и 4В, скажем, 3В. Моделируем и наслаждаемся.
По поводу подбора. Использование DN2540 или любых JFET связано с тем, что мы не можем гарантировать ни величину (т.е., нужно предусматривать подстройку), ни термостабильность тока (по хорошему нужен какой-то термостат, что, с моей точки зрения - абсурд). Положительное в этом то, что это не ухудшает характеристики нашего каскада, если обе половинки настроены одинаково (с помощью независимых подстроек) и изменяются синхронно (понятно, что лучше в этом случае применять подобранные транзисторы). И желательно, чтобы транзисторы были в одном корпусе, чтобы они были в одних температурных условиях. Но практически ситуация не такая страшная.
Подбор транзисторов осуществляется очень легко (замыкается затвор с истоком и измеряется ток через них, насколько я помню, у Вас есть китайский прибор, которые меряет Idss напрямую), если не заморачиваться с экзотикой, то можно купить достаточно большую партию и выбрать из них нормальные пары. Если применяется каскод, то нужно, чтобы были подобраны нижние и верхние транзисторы попарно, разница между верхними и нижними транзисторами ни на что не влияет. Пары транзисторов лучше прижать друг к другу и замотать сверху медной фольгой, чтобы обеспечить максимальную температурную идентичность.
Владислав
- Евгений Михеев
- Заслуженный Ветеран

- Сообщения: 4469
- Зарегистрирован: 22 май 2015, 11:52
- Откуда: Республика Коми, Ухта
- Благодарил (а): 324 раза
- Поблагодарили: 354 раза
- Контактная информация:
- Евгений Михеев
- Заслуженный Ветеран

- Сообщения: 4469
- Зарегистрирован: 22 май 2015, 11:52
- Откуда: Республика Коми, Ухта
- Благодарил (а): 324 раза
- Поблагодарили: 354 раза
- Контактная информация:
poty, я однозначно решил пройти своим путём, пусть даже он окажется "слабее".
Теперь можно переходить к буферной части. Тут тоже надо помоделировать.
Ведь вариантов не так уж много, насколько я понимаю.
Либо wcf либо КП с источником в хвосте наподобие того, что я использовал в корректора Хагермана.
Владислав, как думаете, какой интересней?
Теперь можно переходить к буферной части. Тут тоже надо помоделировать.
Ведь вариантов не так уж много, насколько я понимаю.
Либо wcf либо КП с источником в хвосте наподобие того, что я использовал в корректора Хагермана.
Владислав, как думаете, какой интересней?
Дорогу осилит идущий
- Евгений Михеев
- Заслуженный Ветеран

- Сообщения: 4469
- Зарегистрирован: 22 май 2015, 11:52
- Откуда: Республика Коми, Ухта
- Благодарил (а): 324 раза
- Поблагодарили: 354 раза
- Контактная информация:
А если не только из этих?Евгений Михеев писал(а): ↑05 окт 2019, 22:28Если выбирать из этих двух, то я бы остановился на WCF.
Дорогу осилит идущий
Кто сейчас на конференции
Сейчас этот форум просматривают: нет зарегистрированных пользователей и 2 гостя