Для активации новой учетной записи и ее подтверждения на Форуме - необходимо связаться с администратором по электронной почте p-i-n-o-k-i-o@mail.ru.
Все новые учетные записи не прошедшие подтверждения администратором воспринимаются как спам.
Все новые учетные записи не прошедшие подтверждения администратором воспринимаются как спам.
Ламповый гитарный усилитель "SLOM"
- Евгений Михеев
- Заслуженный Ветеран

- Сообщения: 4431
- Зарегистрирован: 22 май 2015, 11:52
- Откуда: Республика Коми, Ухта
- Благодарил (а): 306 раз
- Поблагодарили: 348 раз
- Контактная информация:
Ну да, согласен, имеется ввиду уменьшение.
Вот на гитарном форуме нашел, человек давно тоже в гитарниках ковыряется.
С петлями на одном триоде есть две проблемы: посредственная нагрузочная способность выходного каскада и недостаточный к.у. входного. Это в лучшем случае. Т.е. как минимум происходит потеря динамики, если пытаться сначала гасить сигнал до линейного урвоня, а потом разгонять сигнал с линейного уровня. Дальше могут быть корявости АЧХ, нелинейности тракта и т.д., что может восприниматься как замыленность. Нормальных схем петель я в принципе не видел, на двух триодах первый пункт не преодолеть никак. Оптимально использовать два триода на выходной повторитель и пентод в качестве входного усилителя, а это два баллона. Либо выходной каскад делать не на лампах (вполне разумно, кстати).
Нормальная петля на двух баллонах с триодами будет выглядеть как-то так: Идея, думаю, понятна. Номиналы на глаз, нужно уточнять. Если нужно, чтобы вход мог работать с проф. +4dBu, то придется ставить 12at7 или что-то подобное. Более того, если нужны только +4dBu, то второй каскад в общем-то не нужен.
А вообще, это все для ламповых гиков. Смысл тратить лампы на обрамление каменных эффектов? Давно уже отключаемая пара джеков с платкой на десяток деталюх рулят.
Чёт меня эта петля в петлю загоняет
Кругом вижу на форумах - линейный, равный линии, линия - это же 0дБ, кажется
Вот на гитарном форуме нашел, человек давно тоже в гитарниках ковыряется.
С петлями на одном триоде есть две проблемы: посредственная нагрузочная способность выходного каскада и недостаточный к.у. входного. Это в лучшем случае. Т.е. как минимум происходит потеря динамики, если пытаться сначала гасить сигнал до линейного урвоня, а потом разгонять сигнал с линейного уровня. Дальше могут быть корявости АЧХ, нелинейности тракта и т.д., что может восприниматься как замыленность. Нормальных схем петель я в принципе не видел, на двух триодах первый пункт не преодолеть никак. Оптимально использовать два триода на выходной повторитель и пентод в качестве входного усилителя, а это два баллона. Либо выходной каскад делать не на лампах (вполне разумно, кстати).
Нормальная петля на двух баллонах с триодами будет выглядеть как-то так: Идея, думаю, понятна. Номиналы на глаз, нужно уточнять. Если нужно, чтобы вход мог работать с проф. +4dBu, то придется ставить 12at7 или что-то подобное. Более того, если нужны только +4dBu, то второй каскад в общем-то не нужен.
А вообще, это все для ламповых гиков. Смысл тратить лампы на обрамление каменных эффектов? Давно уже отключаемая пара джеков с платкой на десяток деталюх рулят.
Чёт меня эта петля в петлю загоняет
Кругом вижу на форумах - линейный, равный линии, линия - это же 0дБ, кажется
Дорогу осилит идущий
- poty
- Профи

- Сообщения: 5020
- Зарегистрирован: 24 мар 2014, 10:00
- Откуда: Россия, Москва
- Благодарил (а): 189 раз
- Поблагодарили: 645 раз
- Контактная информация:
Это уже что-то. 4dBu - это 3,1В rms. То есть, на входе, судя по более ранним выкладкам должно быть примерно 1,5В. Можно на эти значения ориентироваться.
По приведенной схеме. Первый каскад - тот же самый каскад, что трудится у Романа на выходе фонокорректора, только лампы здесь выбраны не самые удачные. Я бы применил что-нибудь с меньшим ra. Не знаю, внутренне я стремлюсь повысить ток, отдаваемый в нагрузку, а здесь, в КП, используем 12AX7 с максимальным током 1мА. Уверен, что SRPP здесь порвет этот КП легко. На входе, если так нужно усиление и защита от перегрузок и с высокой линейностью, я бы применил каскод с транзистором внизу и лампой наверху.
Линейный, значит, ровная линия на всём частотном диапазоне. Уровень линии не важен.
По приведенной схеме. Первый каскад - тот же самый каскад, что трудится у Романа на выходе фонокорректора, только лампы здесь выбраны не самые удачные. Я бы применил что-нибудь с меньшим ra. Не знаю, внутренне я стремлюсь повысить ток, отдаваемый в нагрузку, а здесь, в КП, используем 12AX7 с максимальным током 1мА. Уверен, что SRPP здесь порвет этот КП легко. На входе, если так нужно усиление и защита от перегрузок и с высокой линейностью, я бы применил каскод с транзистором внизу и лампой наверху.
Линейный, значит, ровная линия на всём частотном диапазоне. Уровень линии не важен.
Владислав
- Евгений Михеев
- Заслуженный Ветеран

- Сообщения: 4431
- Зарегистрирован: 22 май 2015, 11:52
- Откуда: Республика Коми, Ухта
- Благодарил (а): 306 раз
- Поблагодарили: 348 раз
- Контактная информация:
Я задал на форуме вопрос касаемо громкостей - подожду, что ответят.
Finally, there is a small button on the back labeled +4dBV/-10dBV. This sets the signal level: either instrument level (-10dBV) or line level (+4dBV). When using pedals, use the -10dBV setting. If you are using pro equipment (like rack mounted effects) then you would use the +4dBV setting. Having this set incorrectly won't hurt anything. However, a pedal designed for a -10dBV level might clip the signal when run at +4dBV and sound like crap. Conversely, rack mount equipment designed to use +4dBV, might introduce noise (hiss, hum, etc) when run at -10dBV.
С другого форума
Ideally you want a send level of about 0dBV (2.8Vpk-pk) and an output impedance of say less than 10 KOhms. That would require adding a dedicated buffer.
Ideally you want to accommodate a return level of between -20dBV (280mV Pk-PK) and 0dBV. That may require a deicated recive stage and gain switching.
Выкопировки из фендер
Вообщем,как я понял, педали работают -10 до 0дБ. Потому многие и ставят потенциометр точной настройки посыла. Выставить максимум, но до клипования
Видимо, все массово используют КП в посыле, так как усиление в районе единицы.
Finally, there is a small button on the back labeled +4dBV/-10dBV. This sets the signal level: either instrument level (-10dBV) or line level (+4dBV). When using pedals, use the -10dBV setting. If you are using pro equipment (like rack mounted effects) then you would use the +4dBV setting. Having this set incorrectly won't hurt anything. However, a pedal designed for a -10dBV level might clip the signal when run at +4dBV and sound like crap. Conversely, rack mount equipment designed to use +4dBV, might introduce noise (hiss, hum, etc) when run at -10dBV.
С другого форума
Ideally you want a send level of about 0dBV (2.8Vpk-pk) and an output impedance of say less than 10 KOhms. That would require adding a dedicated buffer.
Ideally you want to accommodate a return level of between -20dBV (280mV Pk-PK) and 0dBV. That may require a deicated recive stage and gain switching.
Выкопировки из фендер
Видимо, все массово используют КП в посыле, так как усиление в районе единицы.
Дорогу осилит идущий
- poty
- Профи

- Сообщения: 5020
- Зарегистрирован: 24 мар 2014, 10:00
- Откуда: Россия, Москва
- Благодарил (а): 189 раз
- Поблагодарили: 645 раз
- Контактная информация:
Ну, сделать усиление =1 несложно. Я понял насчёт уровней, подумаю немного.
Кстати, мне несколько раз попалось объяснение загадочного факта "пилообразного усиления" в линейных каскадах (в овердрайве и так понятно почему). Утверждается, что таким образом пытаются защититься от наводок на потенциометры: усиление высокое, обстановка непредсказуемая.
Кстати, мне несколько раз попалось объяснение загадочного факта "пилообразного усиления" в линейных каскадах (в овердрайве и так понятно почему). Утверждается, что таким образом пытаются защититься от наводок на потенциометры: усиление высокое, обстановка непредсказуемая.
Владислав
- Евгений Михеев
- Заслуженный Ветеран

- Сообщения: 4431
- Зарегистрирован: 22 май 2015, 11:52
- Откуда: Республика Коми, Ухта
- Благодарил (а): 306 раз
- Поблагодарили: 348 раз
- Контактная информация:
Вот на это не обращал внимание)
Вот хорошее описание фирмы Egnater к их усилителю.
Именно по настройке петли. Это отображает реалии неизвестного устройства, включаемого в разрыв.
9) EFFECTS LOOP: Basically a series insert patch point between the preamp and power amp. With the pushbutton IN, the loop is always active. With the pushbutton in the OUT position and the footswitch connected, the loop can be controlled by the pedal. If the footpedal is not connected, having the pushbutton OUT bypasses the loop. When an external effects gadget is patched into these jacks, and the loop is turned on, the path is interrupted and 100% of your signal is routed through the effects. This puts some special demands on the effects unit. First is must be essentially transparent, meaning at can’t mess with your tone. Second, the input and output levels must be properly set for lowest noise and maximum headroom. Proper setting of these controls can be achieved using the following method:
a) Set your amp/preamp volume levels for normal playing levels. Connect a high quality shielded cable from the series send jack to the effect input.
b) Adjust the send level to “just peak” while playing your most aggressive licks.
c) Now connect another high quality shielded cable from the effect output to the return jack.
d) Adjust the RETURN level to match the volume you heard before connecting the return cable. You can check this by turning the loop on and off while playing and verifying there is no substantial volume difference. This is called “unity gain”. A cool “techie” phrase for “you get out what you put in”. If your effects gadget does not have level controls, it can be assumed you will get unity gain when plugged in.
e) If your effects unit does not have any sort of level indicators (LEDs, VU meter etc.) you would likely not know what the proper setting for the SEND and RETURN levels might be. If this is the case, please follow these instructions:
1) Connect your effect to the SEND and RETURN jacks and turn the effect on. Switch the loop off and listen carefully to the clean channel. Set the RETURN level to about noon and the SEND to ‘0’. Turn the loop on. Now increase the SEND level knob until you start to hear clean, undistorted sound. Continue to increase the SEND level knob until you start to hear distortion or loss of tone/high end. You have now identified the overload point for that pedal. Now back the SEND level down until the distortion disappears. Lastly, while switching the loop in/ out, adjust the RETURN level unti the volume is equal with the loop switched in and out. NOTE: Depending on how loud you play, the level at the loop can vary wildly. Though many floor type and tabletop effects may work, some may tend to overload. You will know an effect is not made for higher levels if, when you plug it the effect into the loop, you notice distortion and/ or a loss of volume. Most modern effects (including many pedals) can operate just fine in an effects loop. We have gone to great lengths to make the Vengeance loop compatible with as many different effects gadgets as possible. Of course, you still may occasionally encounter a device that simply won’t cooperate in the loop. This is one of the reasons we discourage players from using crappy pedals in a loop. You just spent a considerable amount of your hard earned dollars to get this awesome sounding amp. Sticking a mediocre pedal in the loop of your amp seems to be “counter-tone”. Remember what we said about the effect being transparent. Most pedals color your sound and not always in a good way.
Вот хорошее описание фирмы Egnater к их усилителю.
Именно по настройке петли. Это отображает реалии неизвестного устройства, включаемого в разрыв.
9) EFFECTS LOOP: Basically a series insert patch point between the preamp and power amp. With the pushbutton IN, the loop is always active. With the pushbutton in the OUT position and the footswitch connected, the loop can be controlled by the pedal. If the footpedal is not connected, having the pushbutton OUT bypasses the loop. When an external effects gadget is patched into these jacks, and the loop is turned on, the path is interrupted and 100% of your signal is routed through the effects. This puts some special demands on the effects unit. First is must be essentially transparent, meaning at can’t mess with your tone. Second, the input and output levels must be properly set for lowest noise and maximum headroom. Proper setting of these controls can be achieved using the following method:
a) Set your amp/preamp volume levels for normal playing levels. Connect a high quality shielded cable from the series send jack to the effect input.
b) Adjust the send level to “just peak” while playing your most aggressive licks.
c) Now connect another high quality shielded cable from the effect output to the return jack.
d) Adjust the RETURN level to match the volume you heard before connecting the return cable. You can check this by turning the loop on and off while playing and verifying there is no substantial volume difference. This is called “unity gain”. A cool “techie” phrase for “you get out what you put in”. If your effects gadget does not have level controls, it can be assumed you will get unity gain when plugged in.
e) If your effects unit does not have any sort of level indicators (LEDs, VU meter etc.) you would likely not know what the proper setting for the SEND and RETURN levels might be. If this is the case, please follow these instructions:
1) Connect your effect to the SEND and RETURN jacks and turn the effect on. Switch the loop off and listen carefully to the clean channel. Set the RETURN level to about noon and the SEND to ‘0’. Turn the loop on. Now increase the SEND level knob until you start to hear clean, undistorted sound. Continue to increase the SEND level knob until you start to hear distortion or loss of tone/high end. You have now identified the overload point for that pedal. Now back the SEND level down until the distortion disappears. Lastly, while switching the loop in/ out, adjust the RETURN level unti the volume is equal with the loop switched in and out. NOTE: Depending on how loud you play, the level at the loop can vary wildly. Though many floor type and tabletop effects may work, some may tend to overload. You will know an effect is not made for higher levels if, when you plug it the effect into the loop, you notice distortion and/ or a loss of volume. Most modern effects (including many pedals) can operate just fine in an effects loop. We have gone to great lengths to make the Vengeance loop compatible with as many different effects gadgets as possible. Of course, you still may occasionally encounter a device that simply won’t cooperate in the loop. This is one of the reasons we discourage players from using crappy pedals in a loop. You just spent a considerable amount of your hard earned dollars to get this awesome sounding amp. Sticking a mediocre pedal in the loop of your amp seems to be “counter-tone”. Remember what we said about the effect being transparent. Most pedals color your sound and not always in a good way.
Дорогу осилит идущий
- Евгений Михеев
- Заслуженный Ветеран

- Сообщения: 4431
- Зарегистрирован: 22 май 2015, 11:52
- Откуда: Республика Коми, Ухта
- Благодарил (а): 306 раз
- Поблагодарили: 348 раз
- Контактная информация:
- Евгений Михеев
- Заслуженный Ветеран

- Сообщения: 4431
- Зарегистрирован: 22 май 2015, 11:52
- Откуда: Республика Коми, Ухта
- Благодарил (а): 306 раз
- Поблагодарили: 348 раз
- Контактная информация:
Нет, плюс баллон - не проблема!poty писал(а):1. Экономим ли мы лампы? Добавка одного баллона критична? (Речь в первую очередь о мощности транса для накала и анодного)
Я вообще думал сделать на переменнике только сенд, а потом заменить на фиксированные резисторы, если добьюсь одного устраивающего значения.poty писал(а):2. Делаем ли мы регулировку уровня Send и Return?
Вот это серьезный вопрос!poty писал(а):3. Петлю оставляем всегда или делаем байпас?
По классике имеем байпас на разъёмах. Когда вставляем джэк - замкнутый лепесток разьема поднимается и контакт размыкается. Получается, что петля всегда включена. Имеем прохождение сигнала либо через цепь эффектов, либо сигнал с посыла сразу идёт на возврат.
У меня один из усилителей имел классную фишку - отключение петли с ножного переключателя. Реле. Чем это удобно?
1 Нам не нужны провода огромной длины. Все эффекты размещаем на усилителе сверху, коммутируем проводами по 40-50 см.
2 Эффекты уже включены настроены на нужный звук, таким образом мы нажимаем только на одну кнопку футконтроллера а включаем/выключаем 2-3 эффекта.
Полный обход петли делать не будем. Петля - это каскад, он будет менять (значительно или нет - пока судить сложно) звук. Надо изначально этот каскад сделать частью звука.
Наверное, в самом начале я сделаю полный обход на тумблере (к плате не имеет отношения), как бы макетный вариант. Чтобы понимать, насколько у нас что меняется, когда приду рабочему варианту - оставлю петлю в цепи без возможности ПОЛНОГО обхода.
Дорогу осилит идущий
- Евгений Михеев
- Заслуженный Ветеран

- Сообщения: 4431
- Зарегистрирован: 22 май 2015, 11:52
- Откуда: Республика Коми, Ухта
- Благодарил (а): 306 раз
- Поблагодарили: 348 раз
- Контактная информация:
- poty
- Профи

- Сообщения: 5020
- Зарегистрирован: 24 мар 2014, 10:00
- Откуда: Россия, Москва
- Благодарил (а): 189 раз
- Поблагодарили: 645 раз
- Контактная информация:
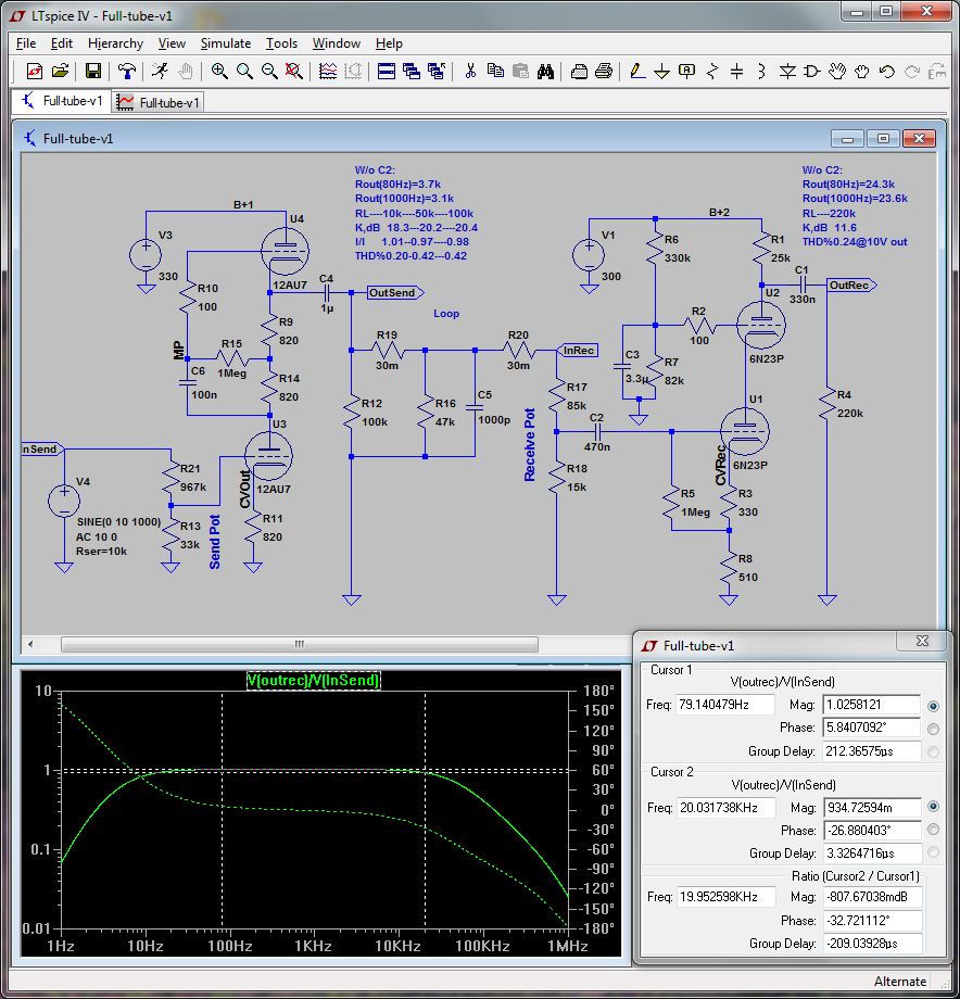
Вот что примерно я хочу (полностью ламповый вариант 1 - SRPP-LOOP-Cascode):
При этом параметры примерно такие:
Гармонический анализ V(outrec)
DC component:-0.0548446
Harmonic Frequency Fourier Normalized Phase Normalized
Number [Hz] Component Component [degree] Phase [deg]
1 1.000e+03 1.049e+01 1.000e+00 -0.96° 0.00°
2 2.000e+03 1.231e-02 1.174e-03 93.68° 94.65°
3 3.000e+03 7.263e-04 6.923e-05 -3.55° -2.59°
4 4.000e+03 1.320e-04 1.258e-05 -166.72° -165.75°
5 5.000e+03 1.019e-04 9.715e-06 -179.93° -178.97°
6 6.000e+03 8.404e-05 8.010e-06 -179.92° -178.95°
7 7.000e+03 7.203e-05 6.866e-06 -179.91° -178.94°
8 8.000e+03 6.303e-05 6.008e-06 -179.92° -178.96°
9 9.000e+03 5.603e-05 5.341e-06 -179.93° -178.96°
Total Harmonic Distortion: 0.117588%(0.117599%)
Входное напряжение: 9.9В
Выходное напряжение: 10.4В
Коэффициент усиления: 0.45дБ
Полностью ламповая версия 2 - White Cathode Follower-LOOP-Cascode Гармонический анализ V(outrec)
DC component:0.0181285
Harmonic Frequency Fourier Normalized Phase Normalized
Number [Hz] Component Component [degree] Phase [deg]
1 1.000e+03 1.007e+01 1.000e+00 -179.75° 0.00°
2 2.000e+03 2.487e-02 2.471e-03 89.97° 269.73°
3 3.000e+03 5.497e-04 5.461e-05 -179.16° 0.59°
4 4.000e+03 1.277e-04 1.268e-05 -10.17° 169.59°
5 5.000e+03 1.010e-04 1.004e-05 -0.00° 179.75°
6 6.000e+03 8.350e-05 8.295e-06 0.03° 179.79°
7 7.000e+03 7.153e-05 7.106e-06 -0.02° 179.73°
8 8.000e+03 6.256e-05 6.215e-06 -0.02° 179.73°
9 9.000e+03 5.558e-05 5.521e-06 0.02° 179.77°
Total Harmonic Distortion: 0.247120%(0.247081%)
Входное напряжение: 9.9В
Выходное напряжение: 10.1В
Коэффициент усиления: 0.17дБ
Гибридный вариант 1 - SRPP-LOOP-Cascode Гармонический анализ V(outrec)
DC component:-0.0344733
Harmonic Frequency Fourier Normalized Phase Normalized
Number [Hz] Component Component [degree] Phase [deg]
1 1.000e+03 1.015e+01 1.000e+00 -2.52° 0.00°
2 2.000e+03 9.146e-03 9.012e-04 -98.54° -96.02°
3 3.000e+03 1.043e-04 1.028e-05 178.44° 180.96°
4 4.000e+03 1.616e-04 1.593e-05 -177.77° -175.25°
5 5.000e+03 1.280e-04 1.262e-05 -179.86° -177.33°
6 6.000e+03 1.067e-04 1.052e-05 -179.90° -177.38°
7 7.000e+03 9.147e-05 9.014e-06 -179.90° -177.38°
8 8.000e+03 7.998e-05 7.881e-06 -179.96° -177.43°
9 9.000e+03 7.104e-05 7.000e-06 -179.95° -177.42°
Total Harmonic Distortion: 0.090170%(0.090073%)
Входное напряжение: 9,9В
Выходное напряжение: 10,1В
Коэффициент усиления: 0,19дБ
Гибридный вариант 2 - White Cathode Follower-LOOP-Cascode Гармонический анализ V(outrec)
DC component:0.034033
Harmonic Frequency Fourier Normalized Phase Normalized
Number [Hz] Component Component [degree] Phase [deg]
1 1.000e+03 1.017e+01 1.000e+00 -179.83° 0.00°
2 2.000e+03 4.498e-03 4.424e-04 86.19° 266.02°
3 3.000e+03 7.593e-05 7.469e-06 -9.44° 170.39°
4 4.000e+03 1.391e-04 1.368e-05 -2.17° 177.66°
5 5.000e+03 1.111e-04 1.093e-05 0.08° 179.91°
6 6.000e+03 9.270e-05 9.119e-06 0.07° 179.90°
7 7.000e+03 7.946e-05 7.816e-06 0.04° 179.87°
8 8.000e+03 6.946e-05 6.832e-06 0.05° 179.88°
9 9.000e+03 6.168e-05 6.068e-06 0.02° 179.85°
Total Harmonic Distortion: 0.044308%(0.044097%)
Входное напряжение: 9,9В
Выходное напряжение: 10,2В
Коэффициент усиления: 0,29дБ
Мне нравится вариант 1 (чисто по моим ощущениям), несмотря на довольно спорные параметры. А самый крутой, конечно, последний вариант.
Можно, конечно, и чисто "каменные" варианты рассматривать.
Гармонический анализ V(outrec)
DC component:-0.0548446
Harmonic Frequency Fourier Normalized Phase Normalized
Number [Hz] Component Component [degree] Phase [deg]
1 1.000e+03 1.049e+01 1.000e+00 -0.96° 0.00°
2 2.000e+03 1.231e-02 1.174e-03 93.68° 94.65°
3 3.000e+03 7.263e-04 6.923e-05 -3.55° -2.59°
4 4.000e+03 1.320e-04 1.258e-05 -166.72° -165.75°
5 5.000e+03 1.019e-04 9.715e-06 -179.93° -178.97°
6 6.000e+03 8.404e-05 8.010e-06 -179.92° -178.95°
7 7.000e+03 7.203e-05 6.866e-06 -179.91° -178.94°
8 8.000e+03 6.303e-05 6.008e-06 -179.92° -178.96°
9 9.000e+03 5.603e-05 5.341e-06 -179.93° -178.96°
Total Harmonic Distortion: 0.117588%(0.117599%)
Входное напряжение: 9.9В
Выходное напряжение: 10.4В
Коэффициент усиления: 0.45дБ
Полностью ламповая версия 2 - White Cathode Follower-LOOP-Cascode Гармонический анализ V(outrec)
DC component:0.0181285
Harmonic Frequency Fourier Normalized Phase Normalized
Number [Hz] Component Component [degree] Phase [deg]
1 1.000e+03 1.007e+01 1.000e+00 -179.75° 0.00°
2 2.000e+03 2.487e-02 2.471e-03 89.97° 269.73°
3 3.000e+03 5.497e-04 5.461e-05 -179.16° 0.59°
4 4.000e+03 1.277e-04 1.268e-05 -10.17° 169.59°
5 5.000e+03 1.010e-04 1.004e-05 -0.00° 179.75°
6 6.000e+03 8.350e-05 8.295e-06 0.03° 179.79°
7 7.000e+03 7.153e-05 7.106e-06 -0.02° 179.73°
8 8.000e+03 6.256e-05 6.215e-06 -0.02° 179.73°
9 9.000e+03 5.558e-05 5.521e-06 0.02° 179.77°
Total Harmonic Distortion: 0.247120%(0.247081%)
Входное напряжение: 9.9В
Выходное напряжение: 10.1В
Коэффициент усиления: 0.17дБ
Гибридный вариант 1 - SRPP-LOOP-Cascode Гармонический анализ V(outrec)
DC component:-0.0344733
Harmonic Frequency Fourier Normalized Phase Normalized
Number [Hz] Component Component [degree] Phase [deg]
1 1.000e+03 1.015e+01 1.000e+00 -2.52° 0.00°
2 2.000e+03 9.146e-03 9.012e-04 -98.54° -96.02°
3 3.000e+03 1.043e-04 1.028e-05 178.44° 180.96°
4 4.000e+03 1.616e-04 1.593e-05 -177.77° -175.25°
5 5.000e+03 1.280e-04 1.262e-05 -179.86° -177.33°
6 6.000e+03 1.067e-04 1.052e-05 -179.90° -177.38°
7 7.000e+03 9.147e-05 9.014e-06 -179.90° -177.38°
8 8.000e+03 7.998e-05 7.881e-06 -179.96° -177.43°
9 9.000e+03 7.104e-05 7.000e-06 -179.95° -177.42°
Total Harmonic Distortion: 0.090170%(0.090073%)
Входное напряжение: 9,9В
Выходное напряжение: 10,1В
Коэффициент усиления: 0,19дБ
Гибридный вариант 2 - White Cathode Follower-LOOP-Cascode Гармонический анализ V(outrec)
DC component:0.034033
Harmonic Frequency Fourier Normalized Phase Normalized
Number [Hz] Component Component [degree] Phase [deg]
1 1.000e+03 1.017e+01 1.000e+00 -179.83° 0.00°
2 2.000e+03 4.498e-03 4.424e-04 86.19° 266.02°
3 3.000e+03 7.593e-05 7.469e-06 -9.44° 170.39°
4 4.000e+03 1.391e-04 1.368e-05 -2.17° 177.66°
5 5.000e+03 1.111e-04 1.093e-05 0.08° 179.91°
6 6.000e+03 9.270e-05 9.119e-06 0.07° 179.90°
7 7.000e+03 7.946e-05 7.816e-06 0.04° 179.87°
8 8.000e+03 6.946e-05 6.832e-06 0.05° 179.88°
9 9.000e+03 6.168e-05 6.068e-06 0.02° 179.85°
Total Harmonic Distortion: 0.044308%(0.044097%)
Входное напряжение: 9,9В
Выходное напряжение: 10,2В
Коэффициент усиления: 0,29дБ
Мне нравится вариант 1 (чисто по моим ощущениям), несмотря на довольно спорные параметры. А самый крутой, конечно, последний вариант.
Можно, конечно, и чисто "каменные" варианты рассматривать.
Владислав
- Евгений Михеев
- Заслуженный Ветеран

- Сообщения: 4431
- Зарегистрирован: 22 май 2015, 11:52
- Откуда: Республика Коми, Ухта
- Благодарил (а): 306 раз
- Поблагодарили: 348 раз
- Контактная информация:
- Евгений Михеев
- Заслуженный Ветеран

- Сообщения: 4431
- Зарегистрирован: 22 май 2015, 11:52
- Откуда: Республика Коми, Ухта
- Благодарил (а): 306 раз
- Поблагодарили: 348 раз
- Контактная информация:
- Роман Мирошниченко
- Заслуженный Ветеран

- Сообщения: 4415
- Зарегистрирован: 09 май 2014, 13:31
- Откуда: Саратов
- Благодарил (а): 536 раз
- Поблагодарили: 187 раз
- Контактная информация:
- Евгений Михеев
- Заслуженный Ветеран

- Сообщения: 4431
- Зарегистрирован: 22 май 2015, 11:52
- Откуда: Республика Коми, Ухта
- Благодарил (а): 306 раз
- Поблагодарили: 348 раз
- Контактная информация:
- Роман Мирошниченко
- Заслуженный Ветеран

- Сообщения: 4415
- Зарегистрирован: 09 май 2014, 13:31
- Откуда: Саратов
- Благодарил (а): 536 раз
- Поблагодарили: 187 раз
- Контактная информация:
-
- Похожие темы
- Ответы
- Просмотры
- Последнее сообщение
-
-
Отключаемый параллельный ламповый буфер
Евгений Михеев » 25 дек 2024, 17:56 » в форуме Раздел Потапова Владислава - 41 Ответы
- 38413 Просмотры
-
Последнее сообщение Евгений Михеев
10 авг 2025, 13:17
-
Кто сейчас на конференции
Сейчас этот форум просматривают: нет зарегистрированных пользователей и 2 гостя