Для активации новой учетной записи и ее подтверждения на Форуме - необходимо связаться с администратором по электронной почте p-i-n-o-k-i-o@mail.ru.
Все новые учетные записи не прошедшие подтверждения администратором воспринимаются как спам.
Все новые учетные записи не прошедшие подтверждения администратором воспринимаются как спам.
cascode\srpp корректор, ламповая версия
- Евгений Михеев
- Заслуженный Ветеран

- Сообщения: 4473
- Зарегистрирован: 22 май 2015, 11:52
- Откуда: Республика Коми, Ухта
- Благодарил (а): 324 раза
- Поблагодарили: 355 раз
- Контактная информация:
- Евгений Михеев
- Заслуженный Ветеран

- Сообщения: 4473
- Зарегистрирован: 22 май 2015, 11:52
- Откуда: Республика Коми, Ухта
- Благодарил (а): 324 раза
- Поблагодарили: 355 раз
- Контактная информация:
poty, Возник еще вопрос...
Хочу сделать горизонтальное расположение ламп.
Две платы, соединены буквой Г. Одна вставляется в другую и пропаивается.
Вопрос вот в чём - не могу сообразить, как сделать разъём? Или это должны быть 2 разъёма? Надо 3 лампы разместить.
Короче говоря как картридж для денди, на нем 3 лампы - вставляется в основную плату и пропаивается
Хочу сделать горизонтальное расположение ламп.
Две платы, соединены буквой Г. Одна вставляется в другую и пропаивается.
Вопрос вот в чём - не могу сообразить, как сделать разъём? Или это должны быть 2 разъёма? Надо 3 лампы разместить.
Короче говоря как картридж для денди, на нем 3 лампы - вставляется в основную плату и пропаивается
Дорогу осилит идущий
- poty
- Профи

- Сообщения: 5049
- Зарегистрирован: 24 мар 2014, 10:00
- Откуда: Россия, Москва
- Благодарил (а): 192 раза
- Поблагодарили: 664 раза
- Контактная информация:
Вариантов на самом деле много, только я не увидел ответа на вопрос, а что же будет на основной плате? Ведь она будет перекрываться лампами.
1 вариант - использовать два разъема, с одной стороны папа, с другой - мама. Один из них угловой. Смущает, что ты хочешь пропаять соединения. В этом случае этого не получится. Есть угловые переходные гребёнки, они решают такой вопрос.
2 вариант - сделать сквозные металлизированные отверстия в платах друг против друга и спаять относительно толстым жёстким проводом. Чтобы повысить жёсткость можно сделать выступы на вертикальной плате и пазы в горизонтальной.
3 вариант - сделать металлизированные выступы и пазы про принципу, который я делал для блоков питания Александра. Соответственно выступы вставляются в пазы и пропаиваются. Если не удорожать производство, то придётся немного поизощряться. Если стоимость плат можно повысить, то можно сделать краевые металлизированные пазы, тогда будет достаточно презентабельно.
1 вариант - использовать два разъема, с одной стороны папа, с другой - мама. Один из них угловой. Смущает, что ты хочешь пропаять соединения. В этом случае этого не получится. Есть угловые переходные гребёнки, они решают такой вопрос.
2 вариант - сделать сквозные металлизированные отверстия в платах друг против друга и спаять относительно толстым жёстким проводом. Чтобы повысить жёсткость можно сделать выступы на вертикальной плате и пазы в горизонтальной.
3 вариант - сделать металлизированные выступы и пазы про принципу, который я делал для блоков питания Александра. Соответственно выступы вставляются в пазы и пропаиваются. Если не удорожать производство, то придётся немного поизощряться. Если стоимость плат можно повысить, то можно сделать краевые металлизированные пазы, тогда будет достаточно презентабельно.
- За это сообщение автора poty поблагодарил:
- Евгений Михеев
- Рейтинг: 16.7%
-
Владислав
- Евгений Михеев
- Заслуженный Ветеран

- Сообщения: 4473
- Зарегистрирован: 22 май 2015, 11:52
- Откуда: Республика Коми, Ухта
- Благодарил (а): 324 раза
- Поблагодарили: 355 раз
- Контактная информация:
Вообще подглядел такой вариант, наверное что-то подобное и хочу реализовать.
Под лампами снизу будет пустота в плате - не хочу ее греть лампами. Основная плата, в которую будет вставляться плата под лампы будет монолитной - на ней планирую разместить и питание и все, что касается прохождения сигнала. Спасибо за варианты!
Под лампами снизу будет пустота в плате - не хочу ее греть лампами. Основная плата, в которую будет вставляться плата под лампы будет монолитной - на ней планирую разместить и питание и все, что касается прохождения сигнала. Спасибо за варианты!
Дорогу осилит идущий
- poty
- Профи

- Сообщения: 5049
- Зарегистрирован: 24 мар 2014, 10:00
- Откуда: Россия, Москва
- Благодарил (а): 192 раза
- Поблагодарили: 664 раза
- Контактная информация:
Думаю, это как раз вариант запайки проводами. Но именно так на производстве сделать будет сложно, так как там не любят близко расположенной к краям меди. Вариантов 2: заказать краевые разъемы (сразу удорожает производство) и заказать с допустимым для производства отступом от края и спилить потом бортик самостоятельно.
Владислав
- Евгений Михеев
- Заслуженный Ветеран

- Сообщения: 4473
- Зарегистрирован: 22 май 2015, 11:52
- Откуда: Республика Коми, Ухта
- Благодарил (а): 324 раза
- Поблагодарили: 355 раз
- Контактная информация:
- seurf
- Знаток

- Сообщения: 1232
- Зарегистрирован: 12 май 2016, 19:54
- Откуда: Волгоград
- Благодарил (а): 265 раз
- Поблагодарили: 214 раз
- Контактная информация:
Г- образную металлическую ( латунную) пластину на винт к плате ( на 2 винта), в вертикальной стенке пластины отверстие под крепление ламповой панели. Провода с платы на ламповую панель и не надо заказывать! На мой взгляд.
- За это сообщение автора seurf поблагодарил:
- Евгений Михеев
- Рейтинг: 16.7%
-
Александр
- Евгений Михеев
- Заслуженный Ветеран

- Сообщения: 4473
- Зарегистрирован: 22 май 2015, 11:52
- Откуда: Республика Коми, Ухта
- Благодарил (а): 324 раза
- Поблагодарили: 355 раз
- Контактная информация:
seurf, отличная мысль!
Отправлено спустя 2 минуты 56 секунд:
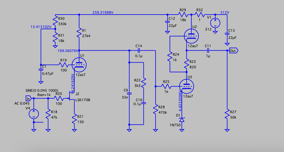
poty, если взглянуть на последнюю схему на предыдущей странице - я там зашунтировал конденсатором катодный резистор у 12au7 для усиления. Возникла мысль - может другую лампу с большим усилением использовать? Чтоб от кондера отказаться?
Отправлено спустя 2 минуты 56 секунд:
poty, если взглянуть на последнюю схему на предыдущей странице - я там зашунтировал конденсатором катодный резистор у 12au7 для усиления. Возникла мысль - может другую лампу с большим усилением использовать? Чтоб от кондера отказаться?
Дорогу осилит идущий
- poty
- Профи

- Сообщения: 5049
- Зарегистрирован: 24 мар 2014, 10:00
- Откуда: Россия, Москва
- Благодарил (а): 192 раза
- Поблагодарили: 664 раза
- Контактная информация:
Плохая идея. Лампа с большим усилением будет иметь более высокое внутреннее сопротивление, соответственно повысится выходной импеданс каскада. При работе на неизвестную нагрузку это может приводить к непредсказуемым результатам.
Я бы установил вместо резистора/конденсатора хороший опорный источник/стабилитрон/светодиод/транзистор в режиме насыщения...
Я бы установил вместо резистора/конденсатора хороший опорный источник/стабилитрон/светодиод/транзистор в режиме насыщения...
- За это сообщение автора poty поблагодарил:
- Евгений Михеев
- Рейтинг: 16.7%
-
Владислав
- Евгений Михеев
- Заслуженный Ветеран

- Сообщения: 4473
- Зарегистрирован: 22 май 2015, 11:52
- Откуда: Республика Коми, Ухта
- Благодарил (а): 324 раза
- Поблагодарили: 355 раз
- Контактная информация:
Отличнейшая мысль, принимаюсь моделировать!!!
Отправлено спустя 22 минуты 20 секунд:
poty, тоесть просто ставим в катод стабилитрон, равный величине токозадающего смещения?
Насчет внутреннего сопротивления я понимаю, так как не зря во многих девайсах ставим последней лампой КП на лампе с малым внутренним R.
Отправлено спустя 22 минуты 20 секунд:
poty, тоесть просто ставим в катод стабилитрон, равный величине токозадающего смещения?
Насчет внутреннего сопротивления я понимаю, так как не зря во многих девайсах ставим последней лампой КП на лампе с малым внутренним R.
Дорогу осилит идущий
- Евгений Михеев
- Заслуженный Ветеран

- Сообщения: 4473
- Зарегистрирован: 22 май 2015, 11:52
- Откуда: Республика Коми, Ухта
- Благодарил (а): 324 раза
- Поблагодарили: 355 раз
- Контактная информация:
- poty
- Профи

- Сообщения: 5049
- Зарегистрирован: 24 мар 2014, 10:00
- Откуда: Россия, Москва
- Благодарил (а): 192 раза
- Поблагодарили: 664 раза
- Контактная информация:
LED часто ставят, но тоже приходится подбирать по шуму. Современные LED оптимизированы для эффективности излучения, что довольно сильно вдияет на нелинейность. 4,7В, конечно, не самое лёгкое напряжение, но, может, что-то интегральное подобрать?
- За это сообщение автора poty поблагодарил:
- Евгений Михеев
- Рейтинг: 16.7%
-
Владислав
- Евгений Михеев
- Заслуженный Ветеран

- Сообщения: 4473
- Зарегистрирован: 22 май 2015, 11:52
- Откуда: Республика Коми, Ухта
- Благодарил (а): 324 раза
- Поблагодарили: 355 раз
- Контактная информация:
- Евгений Михеев
- Заслуженный Ветеран

- Сообщения: 4473
- Зарегистрирован: 22 май 2015, 11:52
- Откуда: Республика Коми, Ухта
- Благодарил (а): 324 раза
- Поблагодарили: 355 раз
- Контактная информация:
- poty
- Профи

- Сообщения: 5049
- Зарегистрирован: 24 мар 2014, 10:00
- Откуда: Россия, Москва
- Благодарил (а): 192 раза
- Поблагодарили: 664 раза
- Контактная информация:
Если речь идёт о моделировании в LTSpice, то там есть в основном мощные светодиоды. Нужно искать какие-нибудь модели маломощных светодиодов конкретных типов, лучше - старых, типа АЛ102, АЛ307, АЛ336... Раньше можно было на многие светодиоды взять модели с сайтов продавцов (типа digikey, mouser), но сейчас всё прикрыли, если только через VPN. Обычно у маломощных светодиодов удаётся получить 1,8-2,5В/на светодиод, если нужно больше - соединять несколько последовательно.
- За это сообщение автора poty поблагодарил:
- Евгений Михеев
- Рейтинг: 16.7%
-
Владислав
- Евгений Михеев
- Заслуженный Ветеран

- Сообщения: 4473
- Зарегистрирован: 22 май 2015, 11:52
- Откуда: Республика Коми, Ухта
- Благодарил (а): 324 раза
- Поблагодарили: 355 раз
- Контактная информация:
- Евгений Михеев
- Заслуженный Ветеран

- Сообщения: 4473
- Зарегистрирован: 22 май 2015, 11:52
- Откуда: Республика Коми, Ухта
- Благодарил (а): 324 раза
- Поблагодарили: 355 раз
- Контактная информация:
Владислав, у меня диодов много разных, а можно как-то обкатать на макете до установки, чтобы спрогнозировать напряжение? Я имею ввиду физическую модель, макет, не расчетpoty писал(а): ↑13 сен 2022, 09:40Если речь идёт о моделировании в LTSpice, то там есть в основном мощные светодиоды. Нужно искать какие-нибудь модели маломощных светодиодов конкретных типов, лучше - старых, типа АЛ102, АЛ307, АЛ336... Раньше можно было на многие светодиоды взять модели с сайтов продавцов (типа digikey, mouser), но сейчас всё прикрыли, если только через VPN. Обычно у маломощных светодиодов удаётся получить 1,8-2,5В/на светодиод, если нужно больше - соединять несколько последовательно.
Дорогу осилит идущий
- poty
- Профи

- Сообщения: 5049
- Зарегистрирован: 24 мар 2014, 10:00
- Откуда: Россия, Москва
- Благодарил (а): 192 раза
- Поблагодарили: 664 раза
- Контактная информация:
Конечно. Последовательно соединить резистор, регулируемый источник питания и светодиод. Выставляешь на источнике питания напряжение, чтобы ток соответствовал нужному в каскаде (тока определяешь по падению напряжения на резисторе) и замеряешь напряжение на светодиоде. Нужное напряжение на катоде ты знаешь, значит сможешь подобрать тип и количество светодиодов.
- За это сообщение автора poty поблагодарил:
- Евгений Михеев
- Рейтинг: 16.7%
-
Владислав
Кто сейчас на конференции
Сейчас этот форум просматривают: нет зарегистрированных пользователей и 3 гостя