Для активации новой учетной записи и ее подтверждения на Форуме - необходимо связаться с администратором по электронной почте p-i-n-o-k-i-o@mail.ru.
Все новые учетные записи не прошедшие подтверждения администратором воспринимаются как спам.
Все новые учетные записи не прошедшие подтверждения администратором воспринимаются как спам.
Hagerman trumpet
- Евгений Михеев
- Заслуженный Ветеран

- Сообщения: 4467
- Зарегистрирован: 22 май 2015, 11:52
- Откуда: Республика Коми, Ухта
- Благодарил (а): 323 раза
- Поблагодарили: 354 раза
- Контактная информация:
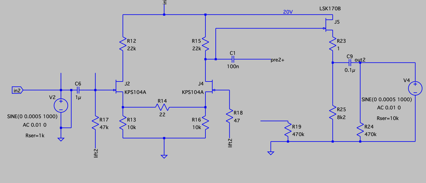
Я вот тут продолжил рассуждать на тему работоспособности, нарисовался такой вариант, думаю, можно ли такое запустить)
Также думаю применить 0805 резисторы для поверхностного монтажа, так как токи в обвязке lsk небольшие, то и мощность, которую надо рассеять - не более 15-20 мВатт, а резисторы держат в этом размере 125мВатт
Также думаю применить 0805 резисторы для поверхностного монтажа, так как токи в обвязке lsk небольшие, то и мощность, которую надо рассеять - не более 15-20 мВатт, а резисторы держат в этом размере 125мВатт
Дорогу осилит идущий
- poty
- Профи

- Сообщения: 5045
- Зарегистрирован: 24 мар 2014, 10:00
- Откуда: Россия, Москва
- Благодарил (а): 191 раз
- Поблагодарили: 663 раза
- Контактная информация:
А в чём изюминка именно этой схемы? Детали применены другие? То есть, если не проверять расчёты, схема состоит из токового зеркала (которое мы знаем уже, что работает) и истокового повторителя, являющегося базовым элементом (т.е. не работать не может).
Другой вопрос - уменьшить влияние применённых деталей (например, конденсаторов). Убрать их нафиг! Конечно, получится не всё, но хоть что-то!
Другой вопрос - уменьшить влияние применённых деталей (например, конденсаторов). Убрать их нафиг! Конечно, получится не всё, но хоть что-то!
- За это сообщение автора poty поблагодарил:
- Евгений Михеев
- Рейтинг: 16.7%
-
Владислав
- Евгений Михеев
- Заслуженный Ветеран

- Сообщения: 4467
- Зарегистрирован: 22 май 2015, 11:52
- Откуда: Республика Коми, Ухта
- Благодарил (а): 323 раза
- Поблагодарили: 354 раза
- Контактная информация:
- Евгений Михеев
- Заслуженный Ветеран

- Сообщения: 4467
- Зарегистрирован: 22 май 2015, 11:52
- Откуда: Республика Коми, Ухта
- Благодарил (а): 323 раза
- Поблагодарили: 354 раза
- Контактная информация:
- poty
- Профи

- Сообщения: 5045
- Зарегистрирован: 24 мар 2014, 10:00
- Откуда: Россия, Москва
- Благодарил (а): 191 раз
- Поблагодарили: 663 раза
- Контактная информация:
А что у нас с питанием? 24В независимые? Откуда берутся? Можно ли сделать двухполярное питание?
- За это сообщение автора poty поблагодарил:
- Евгений Михеев
- Рейтинг: 16.7%
-
Владислав
- Евгений Михеев
- Заслуженный Ветеран

- Сообщения: 4467
- Зарегистрирован: 22 май 2015, 11:52
- Откуда: Республика Коми, Ухта
- Благодарил (а): 323 раза
- Поблагодарили: 354 раза
- Контактная информация:
poty, Вообще под это дело есть определенное колличество трансформаторов 24в 100мА, так что тут у нас руки развязаны
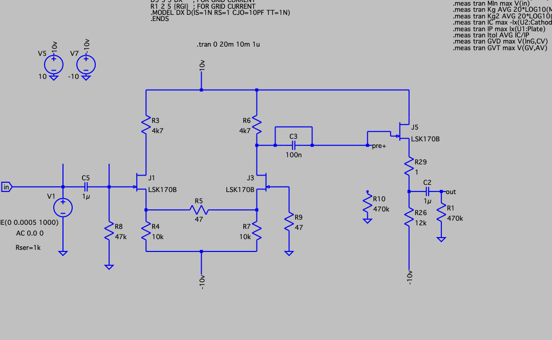
Я бы хотел попробовать повторить что-то в духе пикколо но убрав конденсаторы.
Я думал использовать выше описанный транс и стаб LP2951ACN от Texas которыми владею, они как раз малоточные (0,1А). Так можно получить однополярное напряжение 20+ вольт. Далее вопрос виртуальной земли - самое простое организовать ее резистивным делителем.
Наткнулся еще в интернете на схему на UA741CP
Я бы хотел попробовать повторить что-то в духе пикколо но убрав конденсаторы.
Я думал использовать выше описанный транс и стаб LP2951ACN от Texas которыми владею, они как раз малоточные (0,1А). Так можно получить однополярное напряжение 20+ вольт. Далее вопрос виртуальной земли - самое простое организовать ее резистивным делителем.
Наткнулся еще в интернете на схему на UA741CP
Дорогу осилит идущий
- Евгений Михеев
- Заслуженный Ветеран

- Сообщения: 4467
- Зарегистрирован: 22 май 2015, 11:52
- Откуда: Республика Коми, Ухта
- Благодарил (а): 323 раза
- Поблагодарили: 354 раза
- Контактная информация:
Хотя опять же - есть вариант на bc 547 обкатанный проверенный и работоспособный viewtopic.php?f=131&t=887&start=80#p31017
Дорогу осилит идущий
- Евгений Михеев
- Заслуженный Ветеран

- Сообщения: 4467
- Зарегистрирован: 22 май 2015, 11:52
- Откуда: Республика Коми, Ухта
- Благодарил (а): 323 раза
- Поблагодарили: 354 раза
- Контактная информация:
poty, доброго времени!
Появился вопрос, точнее 2.
Вопрос номер раз - не могу понять, какой распиновке верить на КПС104А.
Нашел пару в сети, вот они: Эта зеркально симмертична относительно ключа
А эта - нет, исток 1 расположен ниже ключа на схеме
Вопрос номер 2 - не могу разобраться, оба этих чертежа -это вид сверху или снизу?
Например первый рисунок, что выше - это получается транзистор перевернут и смотрит на меня выводами, или выводы вниз и мы смотрим будто сквозь корпус?
Появился вопрос, точнее 2.
Вопрос номер раз - не могу понять, какой распиновке верить на КПС104А.
Нашел пару в сети, вот они: Эта зеркально симмертична относительно ключа
А эта - нет, исток 1 расположен ниже ключа на схеме
Вопрос номер 2 - не могу разобраться, оба этих чертежа -это вид сверху или снизу?
Например первый рисунок, что выше - это получается транзистор перевернут и смотрит на меня выводами, или выводы вниз и мы смотрим будто сквозь корпус?
Дорогу осилит идущий
- poty
- Профи

- Сообщения: 5045
- Зарегистрирован: 24 мар 2014, 10:00
- Откуда: Россия, Москва
- Благодарил (а): 191 раз
- Поблагодарили: 663 раза
- Контактная информация:
Трудно сказать. Я, естественно, не знаю всех цоколёвок. Сейчас, конечно, подделать можно всё, что угодно, но я бы доверял тем данным, что расположены на стандартной советской листовке, типа https://www.anion.ru/assets/images/scan ... d-sssr.jpg. Там и стрелочкой показано откуда и куда нужно смотреть.
- За это сообщение автора poty поблагодарил:
- Евгений Михеев
- Рейтинг: 16.7%
-
Владислав
- Евгений Михеев
- Заслуженный Ветеран

- Сообщения: 4467
- Зарегистрирован: 22 май 2015, 11:52
- Откуда: Республика Коми, Ухта
- Благодарил (а): 323 раза
- Поблагодарили: 354 раза
- Контактная информация:
- Евгений Михеев
- Заслуженный Ветеран

- Сообщения: 4467
- Зарегистрирован: 22 май 2015, 11:52
- Откуда: Республика Коми, Ухта
- Благодарил (а): 323 раза
- Поблагодарили: 354 раза
- Контактная информация:
poty, В очередной раз нужен совет, добрый вечер)
Если смотреть на Харгермана - я расставил нарпяжения (цифры условно)
А вот моя "версия" и что-то я как обычно в землях запутался
У меня есть питание 0-24
Я организовал среднюю точку (мы так уже делали в других проектах)
Далее есть ощущение что я накосячил. Смотрим мою схему - я "землю" R31; R4; и выходной разъем на землю питания, что, как подозреваю не верно.
А верно было бы так - R31 и выходной разъемы надо заземлить на сигнальную землю(sig_gnd), а R4 на землю питания
А вот моя "версия" и что-то я как обычно в землях запутался
Я организовал среднюю точку (мы так уже делали в других проектах)
Далее есть ощущение что я накосячил. Смотрим мою схему - я "землю" R31; R4; и выходной разъем на землю питания, что, как подозреваю не верно.
А верно было бы так - R31 и выходной разъемы надо заземлить на сигнальную землю(sig_gnd), а R4 на землю питания
Дорогу осилит идущий
- Евгений Михеев
- Заслуженный Ветеран

- Сообщения: 4467
- Зарегистрирован: 22 май 2015, 11:52
- Откуда: Республика Коми, Ухта
- Благодарил (а): 323 раза
- Поблагодарили: 354 раза
- Контактная информация:
- poty
- Профи

- Сообщения: 5045
- Зарегистрирован: 24 мар 2014, 10:00
- Откуда: Россия, Москва
- Благодарил (а): 191 раз
- Поблагодарили: 663 раза
- Контактная информация:
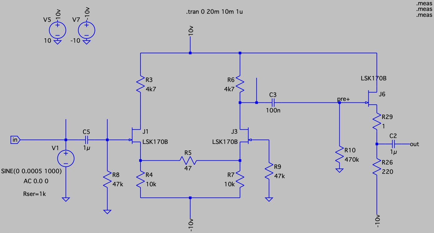
Прочитал я всё. Для творчества это не есть хорошо, но для анализа того, что натворил - подходит хорошо: надо "есть слона по кусочкам", "разделять и властвовать", короче - использовать подход анализа, то есть изолирования относительно независимых частей и выяснения их свойств.
Для начала - немного теории: JFET транзистор - это очень простой прибор. Для простоты:
1. Между двумя выводами JFET транзистора находится проводник. Он проводит ток, когда приложен потенциал между его концами. Полярность потенциала не играет роли, но "отрицательный" конец называется истоком, а "положительный" - стоком. (кавычки здесь не случайны, так как понятие "положительный" и "отрицательный" диаметрально противоположны для p-канала и n-канала, соблюдая одно из правил философии и физики - всё в мире относительно).
2. Представим себе, что проводник - мягкий и упругий (типа - резинового) и что есть устройство, называемое затвором, которое может воздействовать на проводник, сжимая или расширяя его в зависимости от потенциала, подаваемого на это устройство относительно того из концов проводника, где располагается "самый отрицательный" потенциал (напоминаю, что это исток). При подаче "положительного" напряжения проводник расширяется (его сопротивление уменьшается), "отрицательного" - сжимается (сопротивление - увеличивается). При этом "устройство" не потребляет никакого тока.
3. Есть одно "но": устройство из п. 2 это - p-n (n-p) переход. Принцип его действия такой: Если подаётся запирающее для него напряжение, он сжимает проводник, если отпирающее - расширяет. Внимательно прочитаем предыдущее предложение. Если отпирающее напряжение превысит определённое значение, переход начнёт проводить ток (= принципу действия диода).Т.о., JFET транзистор перестанет действовать как ему положено.
Теперь рассмотрим схему Хагермана:
- на Q1A (аналогично как и на Q1B) подаётся: исток = 0В через R7, сток = +20В через R9, затвор = +10В (так как тока нет, разницы через что он передаётся тоже нет). В связи с тем, что напряжение на затворе оказывается более положительным, чем на истоке, транзистор начинает проводить ток, этот ток вызывает падение напряжения на R7 и на R9. Можно предположить, что ток будет повышаться до тех пор, пока не возникнет баланса, такого, что "толщина проводника" (далее буду говорить - сопротивление канала) станет такой, что напряжение на затворе станет нулевым (как вариант - немного положительным, но это опасный путь -см. п. 3 выше) или отрицательным. Как видно - это типичный случай конструкции источника тока: уменьшаем R7 - нужен больший ток, чтобы достичь нужного падения напряжения (в рамках п. 3, конечно), увеличиваем - меньший. Ну, просто чтобы показать: для нулевого напряжения на затворе на R7 должно быть 10В, т.е., ток будет 1мА, для отрицательного напряжения, допустим, -2В, ток будет 12/10=1,2мА. (заранее говорю, что это - для неизменного сопротивления R7, т.е., изменение параметров должно происходить из-за характеристик самого транзистора)
- применяя п. 3: нам не стоит создавать предпосылки положительного напряжения на затворе. Из этого следует, что напряжение сигнала, подающееся на вход не должно превышать по амплитуде отрицательного напряжения на затворе. Насколько я помню, Хагерман заявляет о допустимом напряжении 1В на входе, что создаёт нам ориентировочную рабочую точку в 1,1 мА. Фактически - твой первый каскад является повторением Хагермановского (ну, кроме C5).
- напряжение на стоке будет в этом случае 20-5=15В (у тебя, относительно сигнальной земли, = 10-5=5В).
- теперь рассмотрим Q2A/Q2B из схемы Хагермана: Q2B затвор = 0В, исток = 0В + VR13, сток пока не понятен. Это - типичный источник тока, конкретный ток которого можно вычислить по вольтамперным характеристикам, но я сейчас предположу, исключительно для целей наглядности, что мы добиваемся напряжения на затворе -2В относительно истока (чуть позже расскажу, откуда взялось это значение), а значит на истоке будет 2В и ток этого источника тока будет около 10мА. Q2A и Q2B включены последовательно, соответственно, на R12 будут ровно те же 2В, а так как затвор Q2B у нас подключен к = 10В, то на стоке Q2B должно быть тоже 10В (цепи Q2AR12 и Q2BR13 идентичны и через них протекает одинаковый ток). Соответственно, на J3, включенном относительно 10В, будет напряжение = 0В. Что касается сигнала: за счёт С4 амплитуда сигнала будет складываться без постоянной составляющей с потенциалом затвора Q2A и для выполнения правила п.3, с учётом моих предположений, не может превышать 2В (это значение было в первых характеристиках Piccolo, откуда я его и предположил).
Если теперь вернутся к твоей схеме, то она существенно отличается от Хагермана. Источника тока, задающего режим работы выходного каскада и устанавливающего 0 на выходе, у тебя нет. Соответственно, как это будет работать: затвор J6 = 0В (по твоей схеме), сток = +10В, исток = -10В + VR26, что даже для нулевого потенциала на затворе будет означать ток 10/0,22=45мА! Нулевой потенциал на затворе - это риск нарушения правила п.3 даже без сигнала! Конечно, примерно 0,6В у нас есть, но не факт. Увеличение R26 уменьшит ток, но также появится постоянная составляющая на out, которую ты сейчас убираешь C2 (вспомни, у Хагермана этого конденсатора не было). Можно R26 вторым концом подключить к сигнальной земле, но тогда постоянку с out без C2 не убрать.
По факту, после всего написанного:
- либо оставлять схему как есть (с твоими C2, C3) и резко увеличивать R26 до достижения определённого тока,
- либо убрать C3 и R10 (получаем смещение от предыдущего каскада, постоянку на выходе убираем C2) + увеличиваем R26,
- либо убрать C3, R10, C2, за счёт R3, R6 и увеличенного R26 добиваемся такого смещения J6, чтобы на выходе относительно сигнальной земли был 0.
(R9 нужно поставить маленький, как в оригинале)
(схему использовал последнюю)
Для начала - немного теории: JFET транзистор - это очень простой прибор. Для простоты:
1. Между двумя выводами JFET транзистора находится проводник. Он проводит ток, когда приложен потенциал между его концами. Полярность потенциала не играет роли, но "отрицательный" конец называется истоком, а "положительный" - стоком. (кавычки здесь не случайны, так как понятие "положительный" и "отрицательный" диаметрально противоположны для p-канала и n-канала, соблюдая одно из правил философии и физики - всё в мире относительно).
2. Представим себе, что проводник - мягкий и упругий (типа - резинового) и что есть устройство, называемое затвором, которое может воздействовать на проводник, сжимая или расширяя его в зависимости от потенциала, подаваемого на это устройство относительно того из концов проводника, где располагается "самый отрицательный" потенциал (напоминаю, что это исток). При подаче "положительного" напряжения проводник расширяется (его сопротивление уменьшается), "отрицательного" - сжимается (сопротивление - увеличивается). При этом "устройство" не потребляет никакого тока.
3. Есть одно "но": устройство из п. 2 это - p-n (n-p) переход. Принцип его действия такой: Если подаётся запирающее для него напряжение, он сжимает проводник, если отпирающее - расширяет. Внимательно прочитаем предыдущее предложение. Если отпирающее напряжение превысит определённое значение, переход начнёт проводить ток (= принципу действия диода).Т.о., JFET транзистор перестанет действовать как ему положено.
Теперь рассмотрим схему Хагермана:
- на Q1A (аналогично как и на Q1B) подаётся: исток = 0В через R7, сток = +20В через R9, затвор = +10В (так как тока нет, разницы через что он передаётся тоже нет). В связи с тем, что напряжение на затворе оказывается более положительным, чем на истоке, транзистор начинает проводить ток, этот ток вызывает падение напряжения на R7 и на R9. Можно предположить, что ток будет повышаться до тех пор, пока не возникнет баланса, такого, что "толщина проводника" (далее буду говорить - сопротивление канала) станет такой, что напряжение на затворе станет нулевым (как вариант - немного положительным, но это опасный путь -см. п. 3 выше) или отрицательным. Как видно - это типичный случай конструкции источника тока: уменьшаем R7 - нужен больший ток, чтобы достичь нужного падения напряжения (в рамках п. 3, конечно), увеличиваем - меньший. Ну, просто чтобы показать: для нулевого напряжения на затворе на R7 должно быть 10В, т.е., ток будет 1мА, для отрицательного напряжения, допустим, -2В, ток будет 12/10=1,2мА. (заранее говорю, что это - для неизменного сопротивления R7, т.е., изменение параметров должно происходить из-за характеристик самого транзистора)
- применяя п. 3: нам не стоит создавать предпосылки положительного напряжения на затворе. Из этого следует, что напряжение сигнала, подающееся на вход не должно превышать по амплитуде отрицательного напряжения на затворе. Насколько я помню, Хагерман заявляет о допустимом напряжении 1В на входе, что создаёт нам ориентировочную рабочую точку в 1,1 мА. Фактически - твой первый каскад является повторением Хагермановского (ну, кроме C5).
- напряжение на стоке будет в этом случае 20-5=15В (у тебя, относительно сигнальной земли, = 10-5=5В).
- теперь рассмотрим Q2A/Q2B из схемы Хагермана: Q2B затвор = 0В, исток = 0В + VR13, сток пока не понятен. Это - типичный источник тока, конкретный ток которого можно вычислить по вольтамперным характеристикам, но я сейчас предположу, исключительно для целей наглядности, что мы добиваемся напряжения на затворе -2В относительно истока (чуть позже расскажу, откуда взялось это значение), а значит на истоке будет 2В и ток этого источника тока будет около 10мА. Q2A и Q2B включены последовательно, соответственно, на R12 будут ровно те же 2В, а так как затвор Q2B у нас подключен к = 10В, то на стоке Q2B должно быть тоже 10В (цепи Q2AR12 и Q2BR13 идентичны и через них протекает одинаковый ток). Соответственно, на J3, включенном относительно 10В, будет напряжение = 0В. Что касается сигнала: за счёт С4 амплитуда сигнала будет складываться без постоянной составляющей с потенциалом затвора Q2A и для выполнения правила п.3, с учётом моих предположений, не может превышать 2В (это значение было в первых характеристиках Piccolo, откуда я его и предположил).
Если теперь вернутся к твоей схеме, то она существенно отличается от Хагермана. Источника тока, задающего режим работы выходного каскада и устанавливающего 0 на выходе, у тебя нет. Соответственно, как это будет работать: затвор J6 = 0В (по твоей схеме), сток = +10В, исток = -10В + VR26, что даже для нулевого потенциала на затворе будет означать ток 10/0,22=45мА! Нулевой потенциал на затворе - это риск нарушения правила п.3 даже без сигнала! Конечно, примерно 0,6В у нас есть, но не факт. Увеличение R26 уменьшит ток, но также появится постоянная составляющая на out, которую ты сейчас убираешь C2 (вспомни, у Хагермана этого конденсатора не было). Можно R26 вторым концом подключить к сигнальной земле, но тогда постоянку с out без C2 не убрать.
По факту, после всего написанного:
- либо оставлять схему как есть (с твоими C2, C3) и резко увеличивать R26 до достижения определённого тока,
- либо убрать C3 и R10 (получаем смещение от предыдущего каскада, постоянку на выходе убираем C2) + увеличиваем R26,
- либо убрать C3, R10, C2, за счёт R3, R6 и увеличенного R26 добиваемся такого смещения J6, чтобы на выходе относительно сигнальной земли был 0.
(R9 нужно поставить маленький, как в оригинале)
(схему использовал последнюю)
- За это сообщение автора poty поблагодарил:
- Евгений Михеев
- Рейтинг: 16.7%
-
Владислав
- Евгений Михеев
- Заслуженный Ветеран

- Сообщения: 4467
- Зарегистрирован: 22 май 2015, 11:52
- Откуда: Республика Коми, Ухта
- Благодарил (а): 323 раза
- Поблагодарили: 354 раза
- Контактная информация:
Владислав, большое спасибо, всё понятно и по полочкам
Отправлено спустя 1 минуту 44 секунды:
Верно ли я понимаю, что из-за определенной неповторяемости транзисторов чтобы получить 0 на выходе, идя по третьему пути, R26 должен быть подстраеваемым?
Отправлено спустя 1 минуту 12 секунд:
Идея Убрать С3 и R10 мне в любом случает нравиться!
Отправлено спустя 15 минут 47 секунд: Думаю, такой вариант будет нормальным решением
Отправлено спустя 1 минуту 44 секунды:
Верно ли я понимаю, что из-за определенной неповторяемости транзисторов чтобы получить 0 на выходе, идя по третьему пути, R26 должен быть подстраеваемым?
Отправлено спустя 1 минуту 12 секунд:
Идея Убрать С3 и R10 мне в любом случает нравиться!
Отправлено спустя 15 минут 47 секунд: Думаю, такой вариант будет нормальным решением
Дорогу осилит идущий
- poty
- Профи

- Сообщения: 5045
- Зарегистрирован: 24 мар 2014, 10:00
- Откуда: Россия, Москва
- Благодарил (а): 191 раз
- Поблагодарили: 663 раза
- Контактная информация:
Либо так, либо источник тока (но там тоже придётся подстраивать).Евгений Михеев писал(а): ↑08 окт 2023, 16:15из-за определенной неповторяемости транзисторов чтобы получить 0 на выходе, идя по третьему пути, R26 должен быть подстраеваемым?
Владислав
- Евгений Михеев
- Заслуженный Ветеран

- Сообщения: 4467
- Зарегистрирован: 22 май 2015, 11:52
- Откуда: Республика Коми, Ухта
- Благодарил (а): 323 раза
- Поблагодарили: 354 раза
- Контактная информация:
poty, тогда вариант 2 как я изобразил на рисунке
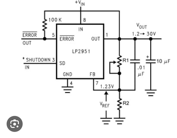
Есть опыт lp2951 использования?
Сделал плату (стабы были), вроде все правильно развел, а в итоге хрень какая-то. Плавает напряжение на выходе сильно. Сделал по этой схеме.
R2 -2k2. R 1 пробовал 22к и 27к, до стаба 28 вольт. Референс напряжение для этой схемы 1.235в
Вообщем, чувствую нужен групповой расчёт)
Есть опыт lp2951 использования?
Сделал плату (стабы были), вроде все правильно развел, а в итоге хрень какая-то. Плавает напряжение на выходе сильно. Сделал по этой схеме.
R2 -2k2. R 1 пробовал 22к и 27к, до стаба 28 вольт. Референс напряжение для этой схемы 1.235в
Вообщем, чувствую нужен групповой расчёт)
Дорогу осилит идущий
- Евгений Михеев
- Заслуженный Ветеран

- Сообщения: 4467
- Зарегистрирован: 22 май 2015, 11:52
- Откуда: Республика Коми, Ухта
- Благодарил (а): 323 раза
- Поблагодарили: 354 раза
- Контактная информация:
poty, повесил резисторы для тока 7мА. Выходное так странно себя ведет, точнее, напруга до стаба. У меня светодиод стоит до стаба - лишнее не есть. Когда включил - заметил что диод раз в секунду моргает. Начал смотреть напругу до стаба - с определенной перидичностью взлетает так, будто нагрузка становиться равна нулю
Дорогу осилит идущий
- poty
- Профи

- Сообщения: 5045
- Зарегистрирован: 24 мар 2014, 10:00
- Откуда: Россия, Москва
- Благодарил (а): 191 раз
- Поблагодарили: 663 раза
- Контактная информация:
Евгений Михеев, ток повышается для БП до стабилизатора? Это странно. Точно нигде нет пробитого конденсатора или замыкания дорожек? Этот стабилизатор имеет защиту от к.з., так что, возможно, это просто работает попытка восстановления (проверка на к.з. в выходной части).
- За это сообщение автора poty поблагодарил:
- Евгений Михеев
- Рейтинг: 16.7%
-
Владислав
- Евгений Михеев
- Заслуженный Ветеран

- Сообщения: 4467
- Зарегистрирован: 22 май 2015, 11:52
- Откуда: Республика Коми, Ухта
- Благодарил (а): 323 раза
- Поблагодарили: 354 раза
- Контактная информация:
poty, семен семеныч кажется плату криво развел, как я люблю
Проверю дома, но должно быть:
in - 100k - 5 pin (error)
У меня OUT - 100k - 5 pin (error)
Отправлено спустя 2 минуты 33 секунды:
Точнее, в разных датниках по разному Отправлено спустя 5 минут 5 секунд:
Насчет пробитого конденсатора - может быть, я поставил после моста на 35 вольт электролиты, а я не посмотрел, сколько там, может больше
Отправлено спустя 11 минут 48 секунд:
poty, а если кондер «пробит» как это проверить?
Проверю дома, но должно быть:
in - 100k - 5 pin (error)
У меня OUT - 100k - 5 pin (error)
Отправлено спустя 2 минуты 33 секунды:
Точнее, в разных датниках по разному Отправлено спустя 5 минут 5 секунд:
Насчет пробитого конденсатора - может быть, я поставил после моста на 35 вольт электролиты, а я не посмотрел, сколько там, может больше
Отправлено спустя 11 минут 48 секунд:
poty, а если кондер «пробит» как это проверить?
Дорогу осилит идущий
Кто сейчас на конференции
Сейчас этот форум просматривают: нет зарегистрированных пользователей и 2 гостя