Первое - цена. Оригинал продается в России дороже 15 000 руб, что для педали достаточно серьезная сумма.
Второе - габариты оригинала. Она большая. Зеленая, снизу.
Я же хочу поместить ее в корпус по типу тех, что в верхнем ряду на фото.
Третья - уж слишком она хороша по рассказам
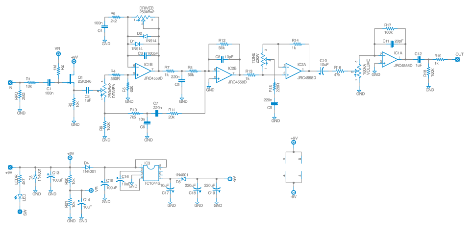
Мне интересен эффект параллельной обработки сигнала в начале цепи - фильтр и усилитель. Это может быть действительно интересно, посмотрим.
Схему тоже прилагаю. В любом случае, сейчас проектов очень много, так что хорошо бы к зиме сделать, но сделать надо обязательно!

