Для активации новой учетной записи и ее подтверждения на Форуме - необходимо связаться с администратором по электронной почте p-i-n-o-k-i-o@mail.ru.
Все новые учетные записи не прошедшие подтверждения администратором воспринимаются как спам.
Все новые учетные записи не прошедшие подтверждения администратором воспринимаются как спам.
Простой ушной усилитель
- Евгений Михеев
- Заслуженный Ветеран

- Сообщения: 4469
- Зарегистрирован: 22 май 2015, 11:52
- Откуда: Республика Коми, Ухта
- Благодарил (а): 324 раза
- Поблагодарили: 354 раза
- Контактная информация:
Простой ушной усилитель
Форумчане, приветствую!
Появилась задача - собрать простой усилитель для наушников. Попросил знакомый барабанщик.
Задача - иметь 1 вход и 2 выхода. Слушать он будет клик метронома, поэтому о супер качестве речи не идет.
Подать на вход клик, раздать на 2 выхода - в наушники и на пульт для остальных музыкантов. Но, надо 2 независимы регулировки громкости.
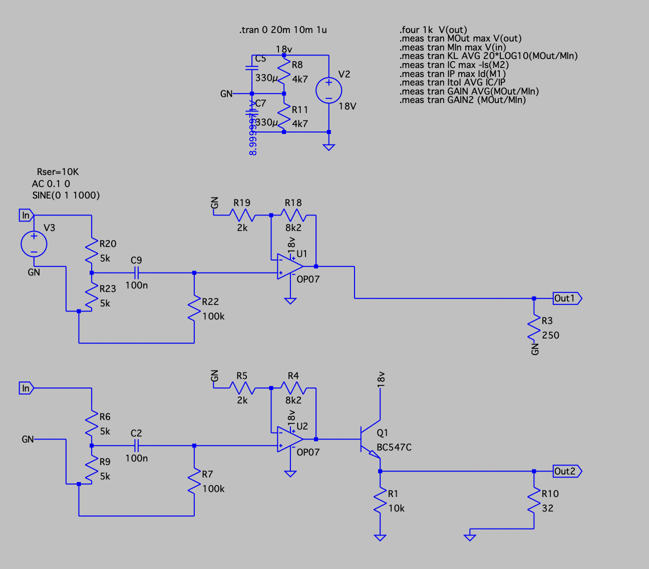
В качестве основы я выбрал следующую схему: Она устаивает меня простотой и компактностью. Питание от двух батарей - ок. Либо от блока питания.
Собрал - есть проблемы. При не подключенных наушниках все параметры по питанию в норме - питание плюс минус, средняя точка четко по центру.
Как только подключаю наушники к выходу - центральная точка уплывает напрочь.
Наушники менял, собрано верно, пробовал и от БП и от батареек - результат один - при включении точка смещается на соотношение 70% к 30% при этом в наушниках слышу перегруз, искажения.
Выручайте, что может быть не так
Отправлено спустя 15 минут 31 секунду:
Точнее, я даже понимаю, что это связано с низким импедансом моих ушей. В его случае они высокоимпедансные. Можно ли как-то допилить схему чтобы можно было в малый импеданс тоже?
Появилась задача - собрать простой усилитель для наушников. Попросил знакомый барабанщик.
Задача - иметь 1 вход и 2 выхода. Слушать он будет клик метронома, поэтому о супер качестве речи не идет.
Подать на вход клик, раздать на 2 выхода - в наушники и на пульт для остальных музыкантов. Но, надо 2 независимы регулировки громкости.
В качестве основы я выбрал следующую схему: Она устаивает меня простотой и компактностью. Питание от двух батарей - ок. Либо от блока питания.
Собрал - есть проблемы. При не подключенных наушниках все параметры по питанию в норме - питание плюс минус, средняя точка четко по центру.
Как только подключаю наушники к выходу - центральная точка уплывает напрочь.
Наушники менял, собрано верно, пробовал и от БП и от батареек - результат один - при включении точка смещается на соотношение 70% к 30% при этом в наушниках слышу перегруз, искажения.
Выручайте, что может быть не так
Отправлено спустя 15 минут 31 секунду:
Точнее, я даже понимаю, что это связано с низким импедансом моих ушей. В его случае они высокоимпедансные. Можно ли как-то допилить схему чтобы можно было в малый импеданс тоже?
Дорогу осилит идущий
- poty
- Профи

- Сообщения: 5046
- Зарегистрирован: 24 мар 2014, 10:00
- Откуда: Россия, Москва
- Благодарил (а): 191 раз
- Поблагодарили: 664 раза
- Контактная информация:
А какого сопротивления наушники? Я думаю, схема рассчитана на высокоомные наушники (>160 Ом), потому что при 40мА на выходе ОУ уходит в защиту. Gain по рисунку - 5,1, не знаю, какова амплитуда сигнала на входе, но, допустим, для наушников в 32 Ом, 40мА достигается уже при 550мВ. 40мА для наушников в 32Ом - это мощность в 50мВт - не особо и большая. Защита включает источник тока на выход и на некоторое время его (выход) "защёлкивает", это приводит к появлению постоянной составляющей, которая уводит среднюю точку.
Для низкоомных наушников лучше использовать ОУ с большим допустимым выходным током (например, L272M), либо включить два ОУ параллельно (входы объединить напрямую, выходы объединить через 38 Ом).
P.S. Мне кажется, чем так изгаляться, лучше купить готовую микросхему усилителя для наушников (например, двухканальную LM4863MT) и не париться.
Для низкоомных наушников лучше использовать ОУ с большим допустимым выходным током (например, L272M), либо включить два ОУ параллельно (входы объединить напрямую, выходы объединить через 38 Ом).
P.S. Мне кажется, чем так изгаляться, лучше купить готовую микросхему усилителя для наушников (например, двухканальную LM4863MT) и не париться.
Владислав
- Евгений Михеев
- Заслуженный Ветеран

- Сообщения: 4469
- Зарегистрирован: 22 май 2015, 11:52
- Откуда: Республика Коми, Ухта
- Благодарил (а): 324 раза
- Поблагодарили: 354 раза
- Контактная информация:
- Евгений Михеев
- Заслуженный Ветеран

- Сообщения: 4469
- Зарегистрирован: 22 май 2015, 11:52
- Откуда: Республика Коми, Ухта
- Благодарил (а): 324 раза
- Поблагодарили: 354 раза
- Контактная информация:
- Евгений Михеев
- Заслуженный Ветеран

- Сообщения: 4469
- Зарегистрирован: 22 май 2015, 11:52
- Откуда: Республика Коми, Ухта
- Благодарил (а): 324 раза
- Поблагодарили: 354 раза
- Контактная информация:
- poty
- Профи

- Сообщения: 5046
- Зарегистрирован: 24 мар 2014, 10:00
- Откуда: Россия, Москва
- Благодарил (а): 191 раз
- Поблагодарили: 664 раза
- Контактная информация:
На одном "обычном" ОУ на канал - нет.
Проще всего - двигаться в направлении дешёвых интегрированных усилителей (одна микросхема с простейшим обвесом решит все задачи).
Если слепить из того, что есть, то лучше использовать отдельный ОУ на высокоомные наушники и отдельно - на низкоомные. Причём на низкоомные наушники я бы взял, допустим, 4 ОУ в корпусе и включил их параллельно-попарно (развязав выходы сопротивлением, естественно). При этом последовательное сопротивление на выходе увеличил соответственно (при одном ОУ - хотя бы до 250Ом, при двух - до 120-130Ом).
Если не зацикливаться на ОУ, то можно поставить на выход транзистор в буферном режиме (эмиттерный, истоковый повторитель, например) для низкоимпедансных наушников, хотя можно и для высокоимпедансных тоже. Понятно, что это - дополнительные элементы, но как вариант. Тогда для первичного усиления можно использовать ОУ, а как выходной каскад (вернее - пара выходных каскадов) - транзистор.
Проще всего - двигаться в направлении дешёвых интегрированных усилителей (одна микросхема с простейшим обвесом решит все задачи).
Если слепить из того, что есть, то лучше использовать отдельный ОУ на высокоомные наушники и отдельно - на низкоомные. Причём на низкоомные наушники я бы взял, допустим, 4 ОУ в корпусе и включил их параллельно-попарно (развязав выходы сопротивлением, естественно). При этом последовательное сопротивление на выходе увеличил соответственно (при одном ОУ - хотя бы до 250Ом, при двух - до 120-130Ом).
Если не зацикливаться на ОУ, то можно поставить на выход транзистор в буферном режиме (эмиттерный, истоковый повторитель, например) для низкоимпедансных наушников, хотя можно и для высокоимпедансных тоже. Понятно, что это - дополнительные элементы, но как вариант. Тогда для первичного усиления можно использовать ОУ, а как выходной каскад (вернее - пара выходных каскадов) - транзистор.
- За это сообщение автора poty поблагодарил:
- Евгений Михеев
- Рейтинг: 16.7%
-
Владислав
- Евгений Михеев
- Заслуженный Ветеран

- Сообщения: 4469
- Зарегистрирован: 22 май 2015, 11:52
- Откуда: Республика Коми, Ухта
- Благодарил (а): 324 раза
- Поблагодарили: 354 раза
- Контактная информация:
Пока пропущу, но держу в голове!
Да! Вот я как обычно сложно выразился) Я установил (пока что) условно 2 tl072 (это не лучший выбор я в курсе но все же пока не приедут другие).
Один tl072 на "высокоомный" усилитель - схема есть, всё собрано и работает - его оставляем в покое.
Второй операционный - на низкоомный усилитель.
Вот это выглядит, как план! bc547 в избытке в наличии. Отрисую схему, продолжим на ней, спасибо!
Отправлено спустя 2 часа 59 минут 8 секунд: poty, прошу взглянуть на момент косяков - я это люблю
Дорогу осилит идущий
- Евгений Михеев
- Заслуженный Ветеран

- Сообщения: 4469
- Зарегистрирован: 22 май 2015, 11:52
- Откуда: Республика Коми, Ухта
- Благодарил (а): 324 раза
- Поблагодарили: 354 раза
- Контактная информация:
- Евгений Михеев
- Заслуженный Ветеран

- Сообщения: 4469
- Зарегистрирован: 22 май 2015, 11:52
- Откуда: Республика Коми, Ухта
- Благодарил (а): 324 раза
- Поблагодарили: 354 раза
- Контактная информация:
- Евгений Михеев
- Заслуженный Ветеран

- Сообщения: 4469
- Зарегистрирован: 22 май 2015, 11:52
- Откуда: Республика Коми, Ухта
- Благодарил (а): 324 раза
- Поблагодарили: 354 раза
- Контактная информация:
- poty
- Профи

- Сообщения: 5046
- Зарегистрирован: 24 мар 2014, 10:00
- Откуда: Россия, Москва
- Благодарил (а): 191 раз
- Поблагодарили: 664 раза
- Контактная информация:
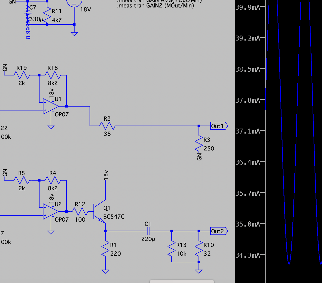
Поясню. Рабочая кривая однотактной схемы в классе А должна быть симметрична. В данном случае - сопротивление 10кОм в эмиттере при 9-0,7=8,3В даёт ток покоя 0,83мА. Увеличивать ток в соответствии с сигналом мы можем практически бесконтрольно, а вот уменьшать относительно тока покоя мы можем только на 0,83мА. Далее транзистор закрывается и... всё. Сигнал на выходе обрезается. Т.е., получаем симметрично около 14мкВт мощности на сопротивлении 40 Ом.
Уменьшением сопротивления в эмиттере можем увеличить ток покоя, но если ты собираешься это питать от батарейки, то надолго её не хватит.
Видимо, я был неправ, когда предложил тебе это решение на одном транзисторе. Может, однако, попытаться сделать на двух? Типа класс В?
Уменьшением сопротивления в эмиттере можем увеличить ток покоя, но если ты собираешься это питать от батарейки, то надолго её не хватит.
Видимо, я был неправ, когда предложил тебе это решение на одном транзисторе. Может, однако, попытаться сделать на двух? Типа класс В?
Владислав
- Евгений Михеев
- Заслуженный Ветеран

- Сообщения: 4469
- Зарегистрирован: 22 май 2015, 11:52
- Откуда: Республика Коми, Ухта
- Благодарил (а): 324 раза
- Поблагодарили: 354 раза
- Контактная информация:
- Евгений Михеев
- Заслуженный Ветеран

- Сообщения: 4469
- Зарегистрирован: 22 май 2015, 11:52
- Откуда: Республика Коми, Ухта
- Благодарил (а): 324 раза
- Поблагодарили: 354 раза
- Контактная информация:
- Евгений Михеев
- Заслуженный Ветеран

- Сообщения: 4469
- Зарегистрирован: 22 май 2015, 11:52
- Откуда: Республика Коми, Ухта
- Благодарил (а): 324 раза
- Поблагодарили: 354 раза
- Контактная информация:
poty, Да, работает!
При резисторе в 10к сигнал был дохлый и с помехами - я так понимаю, транзистор закрывался.
Поставил 1 килоом - стало лучше, искажения пошли почти на максимальной громкости.
Поставил 220ом - вообще без помех всё работает.
Владислав, я верно понимаю - все дело в законе ома?
У нас есть условно определенная нагрузка - 32 ома
Есть эмиттерный повторитель с током пусть 40мА.
Значит можем получить 1.28В на выходе? Это грубо, но чтобы уловить.
Соответственно, если тока нехватает - амплитуда сигнала будет меньшей, верно?
При резисторе в 10к сигнал был дохлый и с помехами - я так понимаю, транзистор закрывался.
Поставил 1 килоом - стало лучше, искажения пошли почти на максимальной громкости.
Поставил 220ом - вообще без помех всё работает.
Владислав, я верно понимаю - все дело в законе ома?
У нас есть условно определенная нагрузка - 32 ома
Есть эмиттерный повторитель с током пусть 40мА.
Значит можем получить 1.28В на выходе? Это грубо, но чтобы уловить.
Соответственно, если тока нехватает - амплитуда сигнала будет меньшей, верно?
Дорогу осилит идущий
Кто сейчас на конференции
Сейчас этот форум просматривают: нет зарегистрированных пользователей и 2 гостя