Я с макетом выхода поэкспериментирую при разных режимах. Соберу полностью новый второй канал, не разбирая пока первый. Настраивать канал наверное проще получится по схеме 1, т.е. с переходными между каскадами емкостями. Просмотрю приборами на активной нагрузке и прослушаю на наушниках. Измерения и впечатления - по ходу работ. Сразу и корректировать буду по предложениям и замечаниям.
Для активации новой учетной записи и ее подтверждения на Форуме - необходимо связаться с администратором по электронной почте p-i-n-o-k-i-o@mail.ru.
Все новые учетные записи не прошедшие подтверждения администратором воспринимаются как спам.
Все новые учетные записи не прошедшие подтверждения администратором воспринимаются как спам.
Ламповый HeadAmp. Проект Diltone-HDC. Опыт разработки с использованием низкоиндуктивного выходного трансформатора
Модератор: rad54
- rad54
- Форумщик

- Сообщения: 451
- Зарегистрирован: 20 мар 2018, 13:37
- Откуда: Новосибирск, Россия
- Благодарил (а): 89 раз
- Поблагодарили: 119 раз
- Контактная информация:
Алексей
- rad54
- Форумщик

- Сообщения: 451
- Зарегистрирован: 20 мар 2018, 13:37
- Откуда: Новосибирск, Россия
- Благодарил (а): 89 раз
- Поблагодарили: 119 раз
- Контактная информация:
Нет, не потеряется. Я рад такому повороту ветки. Может как раз новые измерения и прослушивания позволят более объективно подойти к конечному выбору варианта чистовой реализации схемы? Очень на это надеюсь. Много информации не бывает. Главное - не забыть старую. Человеческая память, особенно слуховая, очень хитрая штука! Поэтому я и не трогаю первый уже отлаженный канал. Оставлен именно для сравнения. Как очень неплохая, на мой взгляд конечно, планка.
- За это сообщение автора rad54 поблагодарил:
- Роман Мирошниченко
- Рейтинг: 16.7%
-
Алексей
- poty
- Профи

- Сообщения: 5024
- Зарегистрирован: 24 мар 2014, 10:00
- Откуда: Россия, Москва
- Благодарил (а): 189 раз
- Поблагодарили: 648 раз
- Контактная информация:
Не ответил вовремя... Для реализации источников тока можно ориентироваться на токоограничивающие диоды. Они не очень-то дёшевы и, фактически, внутри представляют собой JFET с замкнутыми затвором и истоком. Дешевле в этом случае использовать непосредственно JFET, но требуется подбор.
Есть, конечно, и непосредственно референсы тока, включая LM334. В большинстве источников в качестве токового элемента выступает MOSFET в каком либо виде с или без дополнительного усилителя ошибки. Как видно, чем больше тока нужно, тем сложнее подобрать адекватную микросхему или элемент, и стоимость резко взлетает. Когда я говорил "имеются лучше LM334" я имел в виду микротоковые варианты , типа REF200. По точности, стабильности и АЧХ - вряд ли их можно перебить, но, во-первых, такая точность вряд ли нужна, во-вторых, ток в большинстве случаев недостаточен для использования в известных схемах (для преодоления можно использовать принцип токовых зеркал), в третьих, их использование часто требует дополнительных элементов (тех же зеркал или сдвигов потенциалов в "лице" инструментальных усилителей). Потому выгоднее и предсказуемее делать источники тока на дискретных элементах, по крайней мере, при существующей элементной базе.
Есть, конечно, и непосредственно референсы тока, включая LM334. В большинстве источников в качестве токового элемента выступает MOSFET в каком либо виде с или без дополнительного усилителя ошибки. Как видно, чем больше тока нужно, тем сложнее подобрать адекватную микросхему или элемент, и стоимость резко взлетает. Когда я говорил "имеются лучше LM334" я имел в виду микротоковые варианты , типа REF200. По точности, стабильности и АЧХ - вряд ли их можно перебить, но, во-первых, такая точность вряд ли нужна, во-вторых, ток в большинстве случаев недостаточен для использования в известных схемах (для преодоления можно использовать принцип токовых зеркал), в третьих, их использование часто требует дополнительных элементов (тех же зеркал или сдвигов потенциалов в "лице" инструментальных усилителей). Потому выгоднее и предсказуемее делать источники тока на дискретных элементах, по крайней мере, при существующей элементной базе.
- Рейтинг: 16.7%
-
Владислав
- rad54
- Форумщик

- Сообщения: 451
- Зарегистрирован: 20 мар 2018, 13:37
- Откуда: Новосибирск, Россия
- Благодарил (а): 89 раз
- Поблагодарили: 119 раз
- Контактная информация:
Спасибо за информацию. Всё просмотрю более подробно , чем "на ходу" и запомню.
Я рассматривал специализированные диоды в качестве CCS. Пока отказался именно по указанным вами причинам: дороговизна и малое значение тока. Полностью разделяю ваше мнение о не очень большой необходимости в сверхточности и стабильности ССS в моем случае. Остановился пока все-таки на LM 334, как и показано в последней редакции схемы. Как раз сейчас занимаюсь макетированием модернизированного таким образом второго канала. Имею и еще один прицел на эту ИМС. Хочу построить на её базе по стандартной же её мануальной схеме более токовый вариант CCS с дополнительным транзистором. Есть задумка использовать такой генератор тока в этом же усилителе в выходном каскаде-цирклотроне
. Тоже в голове держу постоянно этот вариант, тем более, что он в ваших схемах на Форуме уже неоднократно апробирован. Пока просто мне проще использовать уже стандартные промышленные ИМС.
Алексей
- rad54
- Форумщик

- Сообщения: 451
- Зарегистрирован: 20 мар 2018, 13:37
- Откуда: Новосибирск, Россия
- Благодарил (а): 89 раз
- Поблагодарили: 119 раз
- Контактная информация:
В процессе хоть и не непрерывно излагаемого в этой ветке Форума, но всё-таки совсем не заглохшего процесса разработки и макетирования HeadAmpa у меня возникли новые наработки и изменения, проблемы и вопросы.
Опуская многие не самые главные подробности обоснования и выбора схемотехнических решений (будут конкретные вопросы - отвечу), выкладываю последнюю рабочую версию, которая сейчас практически реализована и обкатывается.
Поиграв и проверив варианты схемы с непосредственной связью, остановился все-таки на емкостной развязке драйвера-фазоинвертора и выходного каскада. Исключительно из соображений безопасности и упрощения мероприятий по её обеспечению.
Генератор тока драйвера сделал теперь на дискретных элементах. Скопировал один в один чьё-то готовое решение. Огромное спасибо его разработчику.
Опробованный ранее интегральный ССS LM334 свои функции выполнял тоже без проблем. Заменил по двум причинам:
- в ходе экспериментов с лампами потребовался бОльший ток, чем его допустимые без дополнительного умощнения 10 mА
- ещё показалось, что эта микросхема "подшумливает". Хотя это, конечно, не точно. Просто детально исследовать нечем было.
Из схем смещения ламп выходного каскада остановился на фиксированном в сетках.
Сделал стабилизацию напряжений смещения и анодного выходного каскада. Кстати, очень неплохой стабилизатор получился.Генератор тока и стабилитрон в паре отлично держат анодное напряжение при значительных изменениях сети 220 В. Выбрал для пробы схему стабилизатора без ООС с выхода.
Дополнительно попробовал и автоматическое смещение в цепи катодов.
Несмотря на отсутствие электролитов-емкостей, шунтирующих токозадающие резисторы , уровня звука хватает еще с большим запасом. Из минусов такого решения, кроме потерь полезного сигнала на резисторах, отмечу появившийся совсем небольшой уровень фона. (Похоже, у меня в сеточном смещении фильтрация опорного напряжения лучше, чем у выходного напряжения анодных стабилизаторов. Д.б. исправимо.)
От трансформаторной схемы перешёл к автотрансформаторной.
Выявилась и очень неприятная проблема, которую пока решить не могу. Надеюсь на помощь Форума.
Настраивая макет, я работал в наушниках Sennheizer HD 448 и каких-то AKG.
Но когда принес для сравнительных прослушиваний свои домашние SONY MDR-XD400, оказалось что они реально значительно более чувствительные, чем Sennha и AKG.
И я стал вместе с аудиоматериалом, а еще отчетливее в паузах, слышать некий ВЧ "зуд". Посмотрел попристальнее осциллографом и увидел примерно такую картинку.
Видно, что на фоне неубиваемой ВЧ помехи, модулированной 100 Гц огибающей, есть еще какие-то "пики". Именно эти пички и дают "зуд". При выдергивании из сети 220В вилки блока анодного питания "зуд" тут же пропадает. На следующем фото видно, что при этом выдергивании пропадают только пички, ВЧ наводка остается ( или она у осциллографа на щупе сидит, а не в схеме, трудно сказать однозначно). На анодных конденсаторах схема ещё секунд 15 выдает чистейший звук без всякого фона и зуда. От уровня полезного сигнала зуд не зависит, всегда одной величины.
И вот победить этот зуд никакой фильтрацией я не смог. Стоят демпферные цепочки по анодному. Пробовал и дроссельный LC фильтр, и трехзвенный RC. Чуть улучшили, но не решили проблему до конца и анодные стабилизаторы.
Интересный эксперимент провел. Выдернул "на горячую" выходную лампу из панельки. А зуд в наушниках остался! Т.е. помеха лезет не через усилительные каскады-сетки- катоды а напрямую с сети 220 В через силовой трансформатор, провода и элементы анодного блока питания в нагрузку.
И получилось, что очистить сеть 220 В и ликвидировать зуд я пока не умею и надо поэтому просто передать его как можно меньше в наушники. Пока могу это сделать только за счет увеличения коэффициента трансформации выходного транса. Сейчас самым быстрым выходом стало последовательное соединение первичной и вторичной обмоток и включение их как автотрансформатора с соответствующим снятием нагрузки. Амплитуда зудового пичка уменьшилась вдвое, почти до неслышимости. Говорю, естественно, про режим с нулевым входным сигналом.
Но это я подстроился под свои наушники, 32-омные.
А ведь для более высокоомных наушников, для которых надо будет уменьшать коэффициент трансформации, т.е. увеличивать амплитуду, увеличится и амплитуда зуда!
Значит, надо или пересчитывать выходной трансформатор или искать решение по очистке сети. Есть идеи?
Опуская многие не самые главные подробности обоснования и выбора схемотехнических решений (будут конкретные вопросы - отвечу), выкладываю последнюю рабочую версию, которая сейчас практически реализована и обкатывается.
Спойлер
Показать
Поиграв и проверив варианты схемы с непосредственной связью, остановился все-таки на емкостной развязке драйвера-фазоинвертора и выходного каскада. Исключительно из соображений безопасности и упрощения мероприятий по её обеспечению.
Генератор тока драйвера сделал теперь на дискретных элементах. Скопировал один в один чьё-то готовое решение. Огромное спасибо его разработчику.
Опробованный ранее интегральный ССS LM334 свои функции выполнял тоже без проблем. Заменил по двум причинам:
- в ходе экспериментов с лампами потребовался бОльший ток, чем его допустимые без дополнительного умощнения 10 mА
- ещё показалось, что эта микросхема "подшумливает". Хотя это, конечно, не точно. Просто детально исследовать нечем было.
Из схем смещения ламп выходного каскада остановился на фиксированном в сетках.
Сделал стабилизацию напряжений смещения и анодного выходного каскада. Кстати, очень неплохой стабилизатор получился.
Спойлер
Показать
Дополнительно попробовал и автоматическое смещение в цепи катодов.
Спойлер
Показать
Несмотря на отсутствие электролитов-емкостей, шунтирующих токозадающие резисторы , уровня звука хватает еще с большим запасом. Из минусов такого решения, кроме потерь полезного сигнала на резисторах, отмечу появившийся совсем небольшой уровень фона. (Похоже, у меня в сеточном смещении фильтрация опорного напряжения лучше, чем у выходного напряжения анодных стабилизаторов. Д.б. исправимо.)
От трансформаторной схемы перешёл к автотрансформаторной.
Выявилась и очень неприятная проблема, которую пока решить не могу. Надеюсь на помощь Форума.
Настраивая макет, я работал в наушниках Sennheizer HD 448 и каких-то AKG.
Но когда принес для сравнительных прослушиваний свои домашние SONY MDR-XD400, оказалось что они реально значительно более чувствительные, чем Sennha и AKG.
И я стал вместе с аудиоматериалом, а еще отчетливее в паузах, слышать некий ВЧ "зуд". Посмотрел попристальнее осциллографом и увидел примерно такую картинку.
Спойлер
Показать
Спойлер
Показать
И вот победить этот зуд никакой фильтрацией я не смог. Стоят демпферные цепочки по анодному. Пробовал и дроссельный LC фильтр, и трехзвенный RC. Чуть улучшили, но не решили проблему до конца и анодные стабилизаторы.
Интересный эксперимент провел. Выдернул "на горячую" выходную лампу из панельки. А зуд в наушниках остался! Т.е. помеха лезет не через усилительные каскады-сетки- катоды а напрямую с сети 220 В через силовой трансформатор, провода и элементы анодного блока питания в нагрузку.
И получилось, что очистить сеть 220 В и ликвидировать зуд я пока не умею и надо поэтому просто передать его как можно меньше в наушники. Пока могу это сделать только за счет увеличения коэффициента трансформации выходного транса. Сейчас самым быстрым выходом стало последовательное соединение первичной и вторичной обмоток и включение их как автотрансформатора с соответствующим снятием нагрузки. Амплитуда зудового пичка уменьшилась вдвое, почти до неслышимости. Говорю, естественно, про режим с нулевым входным сигналом.
Но это я подстроился под свои наушники, 32-омные.
А ведь для более высокоомных наушников, для которых надо будет уменьшать коэффициент трансформации, т.е. увеличивать амплитуду, увеличится и амплитуда зуда!
Значит, надо или пересчитывать выходной трансформатор или искать решение по очистке сети. Есть идеи?
- Рейтинг: 16.7%
-
- poty
- Профи

- Сообщения: 5024
- Зарегистрирован: 24 мар 2014, 10:00
- Откуда: Россия, Москва
- Благодарил (а): 189 раз
- Поблагодарили: 648 раз
- Контактная информация:
Пока не очень въехал во всё, но не нашёл анонсированных конденсаторов байпаса резисторов смещения выходного каскада.
CCS - просто каскодный источник тока на биполярных транзисторах. Диоды - как стабилизаторы смещения.
Вот по поводу фразы:
Возьмём 170В входного/140 выходного. Источник тока работает на стабилитрон 143В, "оставляя" на LM334 27В. Если напряжение в сети скакнёт на 10% вверх, напряжение на входе будет 187В, на LM334 - 44В при предельных 40. Рассеяние получается в номинале 4,3*27=116мВт - в принципе, должен выдержать (предел = 400мВт, но это при номинальной температуре, так как данная микросхема имеет положительный температурный коэффициент тока 0,33%/градус, то разогрев будет приводить к увеличению тока и к бОльшему разогреву).
Для 350В либо приведена неверная схема, либо на LM334 оказывается 45В, что сразу превышает его возможности.
Также, говорить о том, что истоковый повторитель работает без ООС, я бы не стал.
Теперь по поводу "зуда". Хорошо бы частоту (длительность) этих импульсов выяснить. Я предполагаю, что дело здесь в незаземлённых источниках B+. Т.е., получается, что помеха проходит от минуса блока питания на землю и (не знаю применённого варианта обеспечения защитного заземления) - на корпус. Поэтому выдёргивание выходной лампы ни на что не влияет. А есть фильтр по входу? Заземлён?
CCS - просто каскодный источник тока на биполярных транзисторах. Диоды - как стабилизаторы смещения.
Вот по поводу фразы:
я бы поспорил (будем считать - из вредности). (кстати, номиналы R2 нигде не указаны)
Возьмём 170В входного/140 выходного. Источник тока работает на стабилитрон 143В, "оставляя" на LM334 27В. Если напряжение в сети скакнёт на 10% вверх, напряжение на входе будет 187В, на LM334 - 44В при предельных 40. Рассеяние получается в номинале 4,3*27=116мВт - в принципе, должен выдержать (предел = 400мВт, но это при номинальной температуре, так как данная микросхема имеет положительный температурный коэффициент тока 0,33%/градус, то разогрев будет приводить к увеличению тока и к бОльшему разогреву).
Для 350В либо приведена неверная схема, либо на LM334 оказывается 45В, что сразу превышает его возможности.
Также, говорить о том, что истоковый повторитель работает без ООС, я бы не стал.
Теперь по поводу "зуда". Хорошо бы частоту (длительность) этих импульсов выяснить. Я предполагаю, что дело здесь в незаземлённых источниках B+. Т.е., получается, что помеха проходит от минуса блока питания на землю и (не знаю применённого варианта обеспечения защитного заземления) - на корпус. Поэтому выдёргивание выходной лампы ни на что не влияет. А есть фильтр по входу? Заземлён?
Владислав
- rad54
- Форумщик

- Сообщения: 451
- Зарегистрирован: 20 мар 2018, 13:37
- Откуда: Новосибирск, Россия
- Благодарил (а): 89 раз
- Поблагодарили: 119 раз
- Контактная информация:
если имеется ввиду схема с автосмещением в катодах, то я и не ставил эти емкости пока.
Спасибо за указание на максимальный режим. Сам не проверил
Да, это просто промежуточная перерисовка схемы на общем листе. Вовремя не стёр. В качестве рабочего рассматривается схема под ней, на LR8 в качестве источника тока. В предыдущем моём посте до неё просто не добрался.
Вообще то сначала я хотел просто сделать умощнение тока стабилизатора на LR8 полевым транзистором.
Но потом, обмерив параметры стабилизатора, построенного по схеме CCS+стабилитрон на 140 V, решил по такой же схеме попробовать и стабилизатор на 350V.
потому что пока номинал резистора R2 не определен (стоит сейчас -не помню почему- 22k). Идея заключалась в том, чтобы реализовать анодную задержку на этом резисторе и емкости в затворе полевика. Но вот с емкостью пока не определился. Сейчас стоит 4,7 мкФ. Ориентировался на схемку типа
Спойлер
Показать
развертка на осциллографе - 5 mc\клетку, период помехи 10 mc, т.е. на 100 герцах насадка, длительность импульсов - что то типа 500-700 мкс, могу попробовать развернуть до несущей.
Источники у цирклотрона заземлены через полуобмотки нагрузки. Поэтому вся помеха в нагрузке?
это пока макет на столе, никакого корпуса и заземления нет. Да и здание нормального заземления не имеет, только сеть 220 В, фаза и ноль.
Похоже, нужен хороший кондиционер или хотя бы фильтр радиопомех на сеть 220В грамотно построенный.
- poty
- Профи

- Сообщения: 5024
- Зарегистрирован: 24 мар 2014, 10:00
- Откуда: Россия, Москва
- Благодарил (а): 189 раз
- Поблагодарили: 648 раз
- Контактная информация:
Да, я именно это и имел в виду. Правда, есть одно "но". Если земля каскада никак не соединена с защитным заземлением (а судя по Вашему ответу - так и есть), то единственный путь протекания тока помехи (кроме наводок, естественно, но от них Вам не избавиться без корпуса) - межобмоточные ёмкости силового трансформатора. Т.е., нужно попробовать включить любой фильтр на вход 220, чтобы посмотреть, уменьшились ли эти помехи.
Я не знаю, насколько есть резерв по ВЧ (какова АЧХ), но можно соединить все блоки питания (и плюсы, и минусы) небольшим конденсатором (100пФ, например) с землёй каскада. Это для высокочастотной помехи будет почти к.з., а для звукового сигнала - довольно большое сопротивление.
Забыл ответить на ещё пару вопросов. Для любых повторителей (я про блоки питания) характерно, что чем стабильнее сигнал на входе, тем стабильнее он на выходе, поэтому ёмкость в затворе, скорее, благо и ее бояться не надо. С некоторых пор хорошим тоном для фильтрации в цепи затвора стало применять RC+RCC. Сопротивления можно взять одинаковые, первый конденсатор - маленький (до 1000пФ), высокочастотный, вторая пара конденсаторов - электролитический и плёночный, как обычно. На выходе блока питания обязательно нужно иметь как минимум электролитический конденсатор, иначе схема может сорваться в возбуждение.
Второе замечание - по поводу LM334. Замечаю за собой особенность, что много размышлений оказывается не раскрыто и вопросы поэтому кажутся не очень важными. Когда я задавал вопрос про резисторы от стабилитрона на затвор, я имел в виду, что именно они будут работать как ограничители первичного броска напряжения при включении. Поясню: при включении напряжение на затворных конденсаторах будет = 0, напряжение на LM334 будет в теории определяться только падением напряжения на вышеуказанных резисторах при заданном токе источника тока. Например, при токе 4мА, на резисторе 22кОм будет всего 88В! Остальное напряжение окажется на LM334. В связи с этим считаю более правильным применить LND150. При том же количестве элементов (или даже меньшем, поскольку Idss позволяет избавиться от токозадающего резистора) получаем возможность использования напряжения до 500В и нормальный ток в 1-3мА (я не знаю зачем Вы планируете такие большие токи через стабилитроны, они высоковольтные и явно будут греться при таких рассеиваемых мощностях).
- Рейтинг: 16.7%
-
Владислав
- rad54
- Форумщик

- Сообщения: 451
- Зарегистрирован: 20 мар 2018, 13:37
- Откуда: Новосибирск, Россия
- Благодарил (а): 89 раз
- Поблагодарили: 119 раз
- Контактная информация:
Спасибо за ценные подсказки и советы.
По LM 334 тоже все понял, учту.
По LND150 посмотрел документацию. Отличная и новая для меня штука.
Конечно, ток в районе 1 mA меня устроил бы ещё лучше, если это не во вред стабильности.
Включал по вторичкам, перед диодными мостами, нулевой эффект.
ок. Понял, проверю.
По LM 334 тоже все понял, учту.
По LND150 посмотрел документацию. Отличная и новая для меня штука.
я ориентировался на тестовые значения тока стабилитронов, приведенные в их ТТД, как на токи, обеспечивающие наилучшую стабильность поддержания паспортных напряжений стабилизации. Или тестовые токи - это что-то другое?
Конечно, ток в районе 1 mA меня устроил бы ещё лучше, если это не во вред стабильности.
- poty
- Профи

- Сообщения: 5024
- Зарегистрирован: 24 мар 2014, 10:00
- Откуда: Россия, Москва
- Благодарил (а): 189 раз
- Поблагодарили: 648 раз
- Контактная информация:
Я вообще не очень понимаю, откуда взялись такие значения стабилитронов, предполагаю, что такие есть. А в принципе, в зависимости от применения, нужно просто выбирать нужную мощность.
Вот, например, 1N5225B-1N5282B, DO-35, 0,5W: Кстати, есть ещё параметр минимального тока стабилизации, он приведён как Izk.
Владислав
- rad54
- Форумщик

- Сообщения: 451
- Зарегистрирован: 20 мар 2018, 13:37
- Откуда: Новосибирск, Россия
- Благодарил (а): 89 раз
- Поблагодарили: 119 раз
- Контактная информация:
Настраивая свой HeadAmp, сделал для себя очень полезное открытие.
Может кому еще пригодится.
В качестве источника звука использую для прослушивания различные звуковые файлы в разных цифровых форматах.
Снимаю звуковой аналоговый сигнал с линейного интегрированного звукового выхода "материнки" или отдельной (PCI) компьютерной звуковой карты.
Операционка у меня старая, WIN ХР.
И обнаружил один неприятный эффект, который раньше при простом фоновом прослушивании музыки меня сильно не раздражал. Речь идет о таких дробных шумах, вроде шелеста или хруста бумаги, слышимых в основном в паузах или начале музыкальной композиции, т.е. при минимальном или нулевом уровне полезного звукового сигнала.
Вообще раньше думал, что это просто такие неизбежные "артефакты" преобразования цифры в аналог, свойственные не очень качественным (типа МП3) форматам и дешевым интегрированным ЦАПАм компьютера.
И вот теперь, когда стал тщательно "выслушивать" звук своего усилителя во всех режимах, выяснил, что эти шумы совершенно не зависят:
- от формата сжатых файлов, т.е проигрывание и MP3 и Flak и WAV и APE и ... шумят одинаково;
- от используемого программного проигрывателя AIMP, GOM ,FVD и т.д. ... то же самое;
- степени сжатия и частоты выборки, т.е. качества упаковки/записи;
А зависят они от того, каким образом я выставляю необходимый уровень громкости в компьютере.
Обычно у меня был выставлен какой-то более менее постоянный (около половины всей его шкалы) уровень системного регулятора ( в Win-XP он называется Master Volume) .
А оперативно громкость музыкального файла я менял регулятором используемого программного проигрывателя (чаще всего это Aimp).
Так вот, так лучше не делать!
Правильнее выставить громкость проигрывателя сразу на максимум и "забыть" про него,
а регулировать Master-ом.
На слух шумы в паузах и на нулевом или минимальном уровне упали в разы. Их стало почти не слышно. И жить сразу стало легче!
Интересно услышать ваше, форумчане, мнение на эту тему.
Особенно, есть ли такое же явление на других компьютерных операционках.
Может, кто-нибудь уже сталкивался и боролся с этими шумами?
И в чем может быть причина такого явления? Казалось бы, какая разница - где регулировать в "электронном"-то виде!
А в общем-то всё, наверное, правильно: не следует заранее гробить полезный (даже цифровой) сигнал, оставляя прежними шумы округления/квантования!
Может кому еще пригодится.
В качестве источника звука использую для прослушивания различные звуковые файлы в разных цифровых форматах.
Снимаю звуковой аналоговый сигнал с линейного интегрированного звукового выхода "материнки" или отдельной (PCI) компьютерной звуковой карты.
Операционка у меня старая, WIN ХР.
И обнаружил один неприятный эффект, который раньше при простом фоновом прослушивании музыки меня сильно не раздражал. Речь идет о таких дробных шумах, вроде шелеста или хруста бумаги, слышимых в основном в паузах или начале музыкальной композиции, т.е. при минимальном или нулевом уровне полезного звукового сигнала.
Вообще раньше думал, что это просто такие неизбежные "артефакты" преобразования цифры в аналог, свойственные не очень качественным (типа МП3) форматам и дешевым интегрированным ЦАПАм компьютера.
И вот теперь, когда стал тщательно "выслушивать" звук своего усилителя во всех режимах, выяснил, что эти шумы совершенно не зависят:
- от формата сжатых файлов, т.е проигрывание и MP3 и Flak и WAV и APE и ... шумят одинаково;
- от используемого программного проигрывателя AIMP, GOM ,FVD и т.д. ... то же самое;
- степени сжатия и частоты выборки, т.е. качества упаковки/записи;
А зависят они от того, каким образом я выставляю необходимый уровень громкости в компьютере.
Обычно у меня был выставлен какой-то более менее постоянный (около половины всей его шкалы) уровень системного регулятора ( в Win-XP он называется Master Volume) .
А оперативно громкость музыкального файла я менял регулятором используемого программного проигрывателя (чаще всего это Aimp).
Спойлер
Показать
Правильнее выставить громкость проигрывателя сразу на максимум и "забыть" про него,
а регулировать Master-ом.
Спойлер
Показать
Интересно услышать ваше, форумчане, мнение на эту тему.
Особенно, есть ли такое же явление на других компьютерных операционках.
Может, кто-нибудь уже сталкивался и боролся с этими шумами?
И в чем может быть причина такого явления? Казалось бы, какая разница - где регулировать в "электронном"-то виде!
А в общем-то всё, наверное, правильно: не следует заранее гробить полезный (даже цифровой) сигнал, оставляя прежними шумы округления/квантования!
- poty
- Профи

- Сообщения: 5024
- Зарегистрирован: 24 мар 2014, 10:00
- Откуда: Россия, Москва
- Благодарил (а): 189 раз
- Поблагодарили: 648 раз
- Контактная информация:
Честно, Aimp не использую, поэтому предположить сложно, но можно. Обычно (но не всегда!) код проходит следующие стадии:
файл/стрим -> кодированный поток -> декодер -> битовый поток (RAW) -> DAC -> аналоговый сигнал -> усилитель -> выход
Здесь нет микшера. Он, как правило, встроен либо в декодер, либо в усилитель. Могу также сказать, что дешёвые аудиокарты имеют "всё в одном", то есть, декодер и DAC объединяются (в некоторых случаях это - требование правообладателей, например, для SACD или кодированных (платных) данных).
"Умные" плейеры встраивают себя в систему звуковой карты, если это возможно (например, при подключении колонок или наушников bluetooth это практически невозможно). Все остальные (и при невозможности встраивания) действуют достаточно грубо - просто масштабируют цифровой сигнал в нужную громкость. При использовании не-ASIO драйвера в XP встраивание невозможно в принципе.
Щелчки и шумы - это наводки от цепей питания двигателей жёстких дисков, вентиляторов и т.п. электромеханических штук. Также злостными загрязнителями являются старые шины IDE и им подобные. Реже шумят шины PCI и питание процессора - всё же частоты там гораздо выше.
Исходя из этого, если на вход DAC попадает цифровой сигнал полной амплитуды, то на его выходе образуется сигнал нормального для него уровня (допустим, 3В), который потом уменьшается одним из известных способов до уровня, нужного на выходе. Так как усилители имеют довольно низкий выходной импеданс, повлиять на него помехами гораздо сложнее, чем на вход. К тому же то, что попало на вход также уменьшается в амплитуде вместе с сигналом.
Если сигнал заранее маленький, усиление перед передачей на выход становится большим, соответственно, помехи, действующие на вход больше относительно уровня сигнала и меньше аттенюируются.
файл/стрим -> кодированный поток -> декодер -> битовый поток (RAW) -> DAC -> аналоговый сигнал -> усилитель -> выход
Здесь нет микшера. Он, как правило, встроен либо в декодер, либо в усилитель. Могу также сказать, что дешёвые аудиокарты имеют "всё в одном", то есть, декодер и DAC объединяются (в некоторых случаях это - требование правообладателей, например, для SACD или кодированных (платных) данных).
"Умные" плейеры встраивают себя в систему звуковой карты, если это возможно (например, при подключении колонок или наушников bluetooth это практически невозможно). Все остальные (и при невозможности встраивания) действуют достаточно грубо - просто масштабируют цифровой сигнал в нужную громкость. При использовании не-ASIO драйвера в XP встраивание невозможно в принципе.
Щелчки и шумы - это наводки от цепей питания двигателей жёстких дисков, вентиляторов и т.п. электромеханических штук. Также злостными загрязнителями являются старые шины IDE и им подобные. Реже шумят шины PCI и питание процессора - всё же частоты там гораздо выше.
Исходя из этого, если на вход DAC попадает цифровой сигнал полной амплитуды, то на его выходе образуется сигнал нормального для него уровня (допустим, 3В), который потом уменьшается одним из известных способов до уровня, нужного на выходе. Так как усилители имеют довольно низкий выходной импеданс, повлиять на него помехами гораздо сложнее, чем на вход. К тому же то, что попало на вход также уменьшается в амплитуде вместе с сигналом.
Если сигнал заранее маленький, усиление перед передачей на выход становится большим, соответственно, помехи, действующие на вход больше относительно уровня сигнала и меньше аттенюируются.
- Рейтинг: 16.7%
-
Владислав
- rad54
- Форумщик

- Сообщения: 451
- Зарегистрирован: 20 мар 2018, 13:37
- Откуда: Новосибирск, Россия
- Благодарил (а): 89 раз
- Поблагодарили: 119 раз
- Контактная информация:
poty, спасибо. Очень полезная для меня информация. И главное готовая, выискивать нигде больше не надо.
Т.е. "мои" шумы имеют в основном "конфигурационную" составляющую и сильно зависят от используемых комплектующих компа. И в первую очередь, похоже, от материнки и звуковой карты. Ок.
Похоже, стОит задуматься о сборке "звукового" компа.
Т.е. "мои" шумы имеют в основном "конфигурационную" составляющую и сильно зависят от используемых комплектующих компа. И в первую очередь, похоже, от материнки и звуковой карты. Ок.
Похоже, стОит задуматься о сборке "звукового" компа.
Алексей
- rad54
- Форумщик

- Сообщения: 451
- Зарегистрирован: 20 мар 2018, 13:37
- Откуда: Новосибирск, Россия
- Благодарил (а): 89 раз
- Поблагодарили: 119 раз
- Контактная информация:
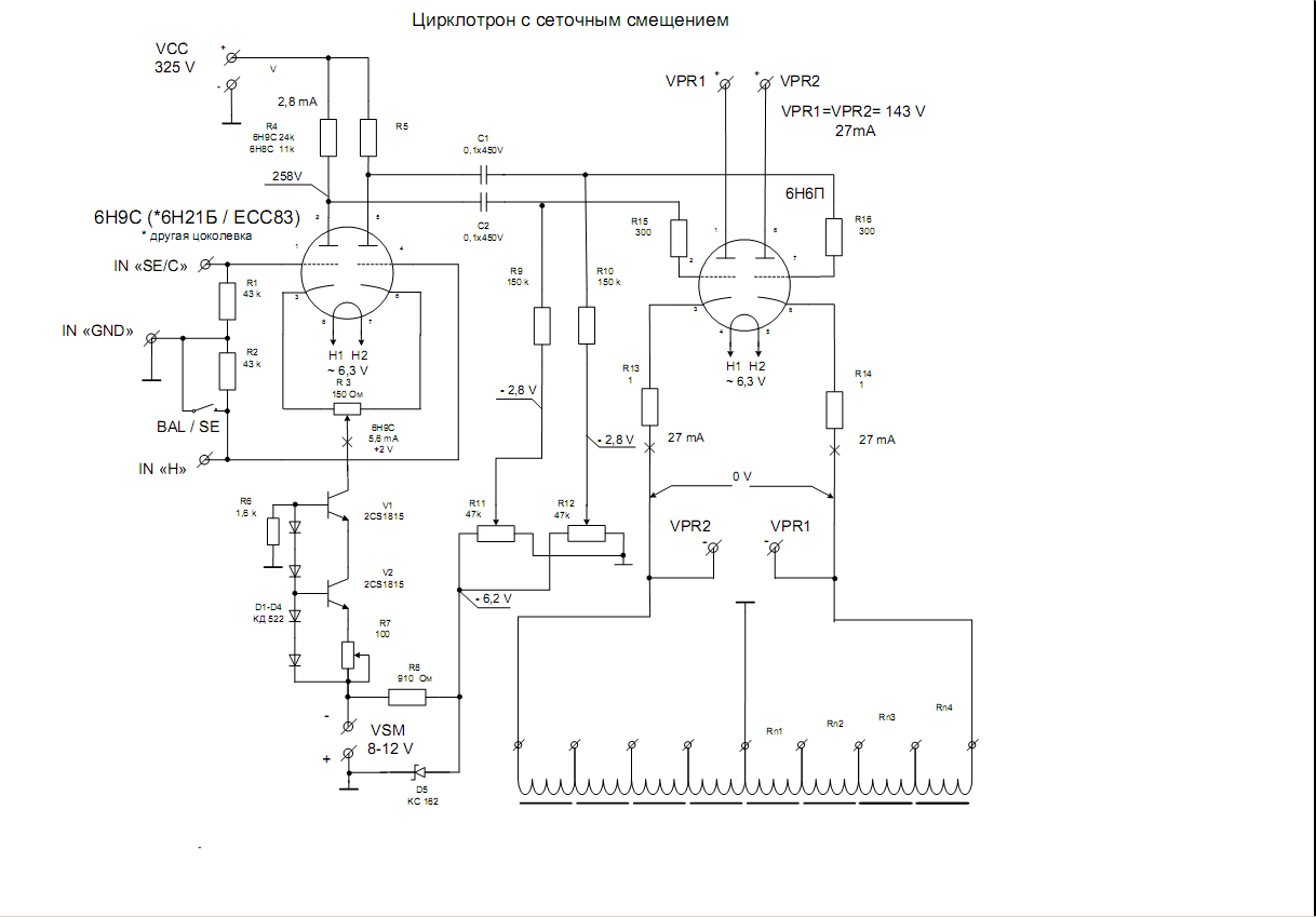
Закончил макетирование.
Основной рабочий вариант - выходной цирклотронный каскад с фиксированным сеточным смещением, драйвер - диффкаскад с CCS в катодной части на биполярных транзисторах по каскодной схеме.
Сеточное смещение выбрал по двум причинам. Первая - просто проще балансировать выходной каскад на отсутствие постоянного подмагничивающего тока в выходном трансформаторе из-за разброса ламп цирклотрона. Вторая - чуть ниже приведена.
Второй вариант, долго мною вынашиваемый как основной, всё то же, только смещение автоматическое.
Из плюсов второго варианта: саморегулирование напряжения смещения, ненужность цепи стабилизации и потенциометров (или гальванических элементов) в цепи сеточного смещения . Из недостатков: резистор автосмещения стоит на пути выходного тока, он же (без дополнительного шунтирования емкостью) чуть уменьшает выходную мощность каскада, а при шунтировании требует желательно высококачественную емкость.
Кстати, в ходе всего макетирования у меня один канал был собран с фиксированным смещением, а второй с автоматическим. Реально слышимой разницы в звуке я, как ни старался, не сумел заметить. Электрические сравнительные измерения "моего" выходного автосмещённого каскада показали, что потеря выходной мощности каскада без емкостных шунтов по отношению к каскаду с ёмкостями составляет примерно 1 дБ, т.е. около 26%. Поэтому, думаю, что если у усилителя есть необходимый запас по мощности, то можно спокойно использовать более простую схему с автосмещением без всякого шунтирования, как более качественную по звуку. Конечно, если и задающие смещение резисторы тоже "не подкачают" в смысле качества звука. Поэтому я, взвесив свои возможности, предпочел схему с фиксированным сеточным смещением.
Дополнительно , пытаясь уменьшить число необходимых источников питания (ИП), ещё отработал схему выходного каскада, построенного не по цирклотронной схеме с двумя ИП на канал (читай - четыре на вариант стерео), а по обычной пушпульной с одним источником питания на оба канала. Только не по классической схеме с общим катодом, а с общим анодом - т.е катодным повторителем.
Собрал, проверил. Проверял специально с теми же самодельными малоиндуктивными выходными трансформаторами, что и у цирклотронного варианта. Прекрасно работает. Как и ожидалось, почти вчетверо бОльшее выходное сопротивление каскада конечно внесло свои изменения в АЧХ усилителя. Уменьшилась амплитуда НЧ. На осциллографе это заметно явно даже "на глазок", а вот в звуке в наушниках - гораздо меньше. Ухо, напрягшись, конечно слышит что-то, но не сильно огорчается. Слушало и гораздо хуже на промышленных образцах и аудио картах компьютерных. Средние и высокие частоты всё-так же детальны и наполнены.
Вывод: как бюджетный вариант с неплохим качеством такая схема вполне подойдет. А если намотать транс выходной менее малоиндуктивным, то и проигрыша по качеству не должно быть сравнительно с циклотронной схемой... Транс пересчитать несложно. Думаю и трудоемкость работ по изготовлению транса не сильно увеличится.
Впрочем, после прихода от Транследа заказанного трансформатора питания (ТОР 30 Вт) о 6 обмотках ( 4 + 1 анодные и 1 накальная) работа по данной схеме была приостановлена. Но ни в коем случае не забыта!
И по блоку питанию. Вот структурно-принципиальная схема.
Основной рабочий вариант - выходной цирклотронный каскад с фиксированным сеточным смещением, драйвер - диффкаскад с CCS в катодной части на биполярных транзисторах по каскодной схеме.
Спойлер
Показать
Второй вариант, долго мною вынашиваемый как основной, всё то же, только смещение автоматическое.
Спойлер
Показать
Кстати, в ходе всего макетирования у меня один канал был собран с фиксированным смещением, а второй с автоматическим. Реально слышимой разницы в звуке я, как ни старался, не сумел заметить. Электрические сравнительные измерения "моего" выходного автосмещённого каскада показали, что потеря выходной мощности каскада без емкостных шунтов по отношению к каскаду с ёмкостями составляет примерно 1 дБ, т.е. около 26%. Поэтому, думаю, что если у усилителя есть необходимый запас по мощности, то можно спокойно использовать более простую схему с автосмещением без всякого шунтирования, как более качественную по звуку. Конечно, если и задающие смещение резисторы тоже "не подкачают" в смысле качества звука. Поэтому я, взвесив свои возможности, предпочел схему с фиксированным сеточным смещением.
Дополнительно , пытаясь уменьшить число необходимых источников питания (ИП), ещё отработал схему выходного каскада, построенного не по цирклотронной схеме с двумя ИП на канал (читай - четыре на вариант стерео), а по обычной пушпульной с одним источником питания на оба канала. Только не по классической схеме с общим катодом, а с общим анодом - т.е катодным повторителем.
Спойлер
Показать
Вывод: как бюджетный вариант с неплохим качеством такая схема вполне подойдет. А если намотать транс выходной менее малоиндуктивным, то и проигрыша по качеству не должно быть сравнительно с циклотронной схемой... Транс пересчитать несложно. Думаю и трудоемкость работ по изготовлению транса не сильно увеличится.
Впрочем, после прихода от Транследа заказанного трансформатора питания (ТОР 30 Вт) о 6 обмотках ( 4 + 1 анодные и 1 накальная) работа по данной схеме была приостановлена. Но ни в коем случае не забыта!
И по блоку питанию. Вот структурно-принципиальная схема.
Спойлер
Показать
- Рейтинг: 16.7%
-
- rad54
- Форумщик

- Сообщения: 451
- Зарегистрирован: 20 мар 2018, 13:37
- Откуда: Новосибирск, Россия
- Благодарил (а): 89 раз
- Поблагодарили: 119 раз
- Контактная информация:
Со схемами определился. Перед изготовлением усилителя в финишном корпусном варианте захотелось еще выявить для себя несколько практических вопросов, чтоб не пришлось потом переделывать схему.
Для начала - влияние типов и режимов выходных ламп на достижимые характеристики и, возможно, сам звук усилителя.
Для начала провел измерения зависимости максимально достижимой мощности от рабочего анодного тока. Свел в табличку.
Пока все ожидаемо вроде.
Заданную мощность в 0.5 Вт перекрыл в 1,5 раза.
Штатный режим в 28-30 мА наверное без ущерба можно снизить до 20-21 мА. Единственно, посмотреть бы на реальный нелинейные искажения. На ухо в звуке разницы не слышу.
Для начала - влияние типов и режимов выходных ламп на достижимые характеристики и, возможно, сам звук усилителя.
Для начала провел измерения зависимости максимально достижимой мощности от рабочего анодного тока. Свел в табличку.
Спойлер
Показать
Пока все ожидаемо вроде.
Заданную мощность в 0.5 Вт перекрыл в 1,5 раза.
Штатный режим в 28-30 мА наверное без ущерба можно снизить до 20-21 мА. Единственно, посмотреть бы на реальный нелинейные искажения. На ухо в звуке разницы не слышу.
Алексей
-
- Похожие темы
- Ответы
- Просмотры
- Последнее сообщение
-
-
Отключаемый параллельный ламповый буфер
Евгений Михеев » 25 дек 2024, 17:56 » в форуме Раздел Потапова Владислава - 41 Ответы
- 38673 Просмотры
-
Последнее сообщение Евгений Михеев
10 авг 2025, 13:17
-
Кто сейчас на конференции
Сейчас этот форум просматривают: нет зарегистрированных пользователей и 1 гость