Для активации новой учетной записи и ее подтверждения на Форуме - необходимо связаться с администратором по электронной почте p-i-n-o-k-i-o@mail.ru.
Все новые учетные записи не прошедшие подтверждения администратором воспринимаются как спам.

Kit усилителей OddBlock Series 2 OCTAL (OBS2OC) от "OddWatt Audio" (США)

Аватара пользователя
poty
Профи
Профи
Сообщения: 5049
Зарегистрирован: 24 мар 2014, 10:00
Откуда: Россия, Москва
Благодарил (а): 192 раза
Поблагодарили: 664 раза
Контактная информация:

Kit усилителей OddBlock Series 2 OCTAL (OBS2OC) от "OddWatt Audio" (США)

#1

Сообщение poty » 14 мар 2016, 07:00



Сайт производителя http://www.oddwattaudio.com/owabout.html
Информация об авторе (Bruce Heran) http://audioxpress.com/article/member-p ... heran.html
Аналогичная сборка http://diyaudioprojects.com/Tubes/5751- ... e-Amp-Kit/
Форум развития и поддержки проекта http://diyaudioprojects.com/Forum/viewt ... p?f=9&t=43
1.png
Принципиальная схема усилителя
2.png
Принципиальная схема БП
Владислав

Аватара пользователя
poty
Профи
Профи
Сообщения: 5049
Зарегистрирован: 24 мар 2014, 10:00
Откуда: Россия, Москва
Благодарил (а): 192 раза
Поблагодарили: 664 раза
Контактная информация:

#801

Сообщение poty » 06 янв 2019, 08:19

Попробую сделать. Нужны размеры тогда.
Владислав

Аватара пользователя
Роман Мирошниченко
Заслуженный Ветеран
Заслуженный Ветеран
Сообщения: 4415
Зарегистрирован: 09 май 2014, 13:31
Откуда: Саратов
Благодарил (а): 536 раз
Поблагодарили: 187 раз
Контактная информация:

#802

Сообщение Роман Мирошниченко » 06 янв 2019, 10:30

Евгений Михеев писал(а):
05 янв 2019, 23:56
Я бы предложил сделать пару плат. У меня перед отьездом будет заказ 9на пред в том числе), так можно и на балансер заказать, зато будет выглядеть как надо.
Было бы здорово, конечно же!

Аватара пользователя
Евгений Михеев
Заслуженный Ветеран
Заслуженный Ветеран
Сообщения: 4474
Зарегистрирован: 22 май 2015, 11:52
Откуда: Республика Коми, Ухта
Благодарил (а): 324 раза
Поблагодарили: 355 раз
Контактная информация:

#803

Сообщение Евгений Михеев » 06 янв 2019, 13:43

IMG_20190106_130418 (1).jpg
Пояснения:
между ближайшими крепежами двух ламп 28 мм
между креплениями одной лампы 35 мм
от крепления до загиба корпуса справа примерно 40 мм
я бы рассматривал в качестве рабоче плоскости плоскость над лампами и правее, не залезая на конденсаторы
от навесной ламели (самая высокая точка на данный момент) до верха свободная высота 45 мм
стойки я могу вкрутить в любой из крепежей ламповых панелей вместо гайки
Дорогу осилит идущий

Аватара пользователя
poty
Профи
Профи
Сообщения: 5049
Зарегистрирован: 24 мар 2014, 10:00
Откуда: Россия, Москва
Благодарил (а): 192 раза
Поблагодарили: 664 раза
Контактная информация:

#804

Сообщение poty » 07 янв 2019, 14:31

Каков диаметр стоек?
Владислав

Аватара пользователя
Евгений Михеев
Заслуженный Ветеран
Заслуженный Ветеран
Сообщения: 4474
Зарегистрирован: 22 май 2015, 11:52
Откуда: Республика Коми, Ухта
Благодарил (а): 324 раза
Поблагодарили: 355 раз
Контактная информация:

#805

Сообщение Евгений Михеев » 07 янв 2019, 21:05

Стойки м3

Отправлено спустя 44 секунды:
IMG_20190107_205924.jpg
Второй закончил, осталось отмыть от флюса
Дорогу осилит идущий

Аватара пользователя
Роман Мирошниченко
Заслуженный Ветеран
Заслуженный Ветеран
Сообщения: 4415
Зарегистрирован: 09 май 2014, 13:31
Откуда: Саратов
Благодарил (а): 536 раз
Поблагодарили: 187 раз
Контактная информация:

#806

Сообщение Роман Мирошниченко » 07 янв 2019, 21:39

:clap:

Аватара пользователя
poty
Профи
Профи
Сообщения: 5049
Зарегистрирован: 24 мар 2014, 10:00
Откуда: Россия, Москва
Благодарил (а): 192 раза
Поблагодарили: 664 раза
Контактная информация:

#807

Сообщение poty » 08 янв 2019, 15:48

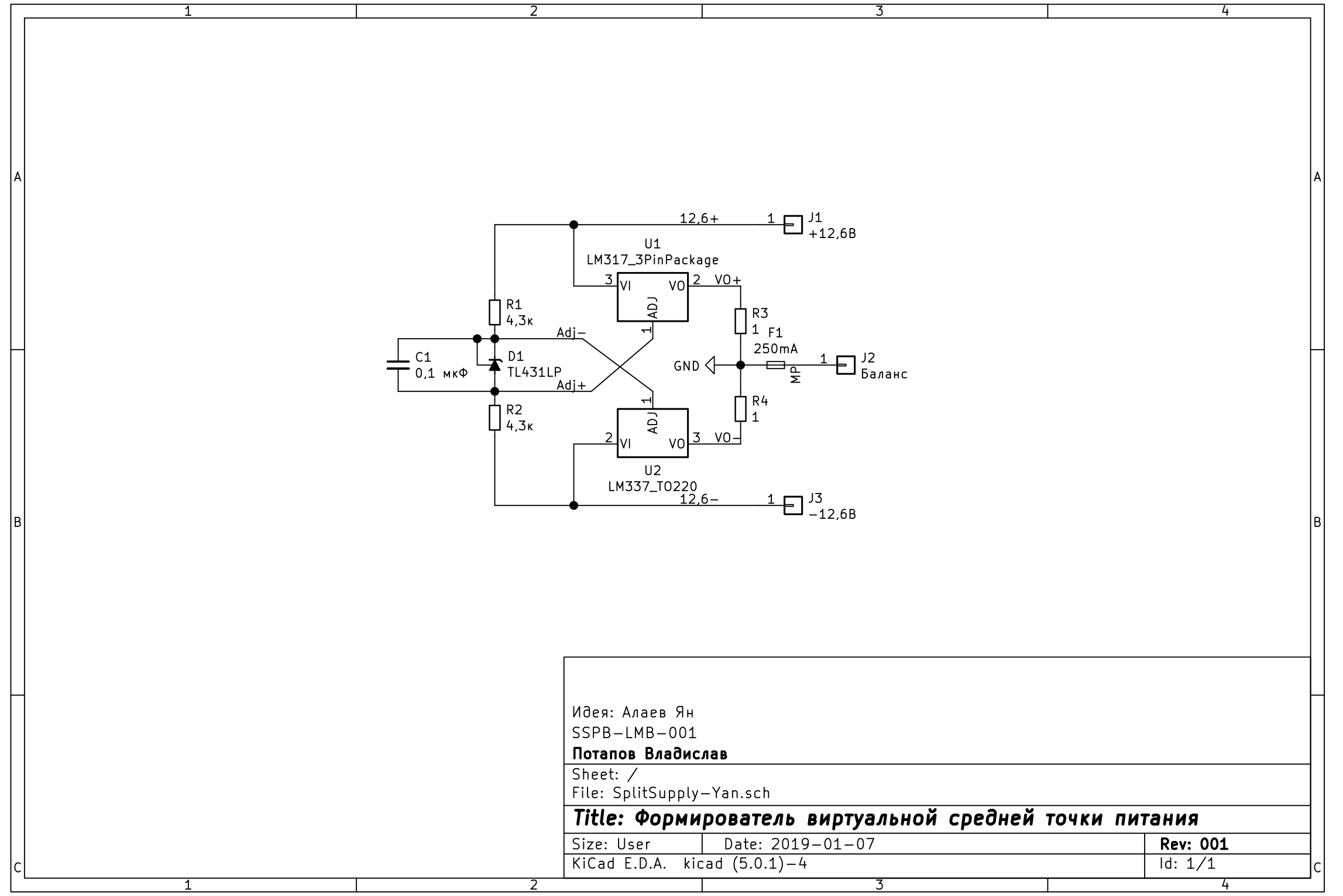
Я выбрал схему Яна для балансера:
SplitSupply-Yan.png
Плата вышла вот такой:
Picture.png
Извиняюсь, что не все детали в 3D установлены. Времени мало, не стал заморачиваться.
Устанавливается между лампами на их стойки (расстояние между монтажными отверстиями - 28мм. Я поставил предохранитель на случай выхода из строя лампы (держатель: https://www.chipdip.ru/product/fh-102) - нужно иметь в виду, что он перегорит, если накал у одной из ламп откажет. Место для конденсатора и сам конденсатор предусмотрел на всякий случай. Можно взять любой из имеющихся.
Для совсем хорошего охлаждения стоит (думаю) применить небольшие радиаторы, место оставлено под такие: https://www.chipdip.ru/product/hs-314?f ... st_product
Герберы пошлю Евгению сразу после этого сообщения.
За это сообщение автора poty поблагодарил:
Алаев Ян
Рейтинг: 16.7%
 
Владислав

Аватара пользователя
Евгений Михеев
Заслуженный Ветеран
Заслуженный Ветеран
Сообщения: 4474
Зарегистрирован: 22 май 2015, 11:52
Откуда: Республика Коми, Ухта
Благодарил (а): 324 раза
Поблагодарили: 355 раз
Контактная информация:

#808

Сообщение Евгений Михеев » 08 янв 2019, 17:35

poty писал(а):
08 янв 2019, 15:48
Времени мало, не стал заморачиваться.
Правильно!
Держатели под предохранитель 2 штуки есть!
tl431 есть!
lm317 и 337 есть
резисторы - 1 ом в достатке.
4.3К - абсолютно не ходовой размер на банзае, есть сколько угодно разной мощности на 4.7К.
Радиатор один такой есть - остался со времен корректора.
Есть в достатке мелкие буквой П, которые одеваются на саму схему.
Либо докупить с чипа по ссылке.
Дорогу осилит идущий

Аватара пользователя
poty
Профи
Профи
Сообщения: 5049
Зарегистрирован: 24 мар 2014, 10:00
Откуда: Россия, Москва
Благодарил (а): 192 раза
Поблагодарили: 664 раза
Контактная информация:

#809

Сообщение poty » 08 янв 2019, 17:46

4,7к - нормально, главное, чтобы одинаковые были.
Радиатор можно заменить на кусочки алюминия/меди. Там много не нужно тепла отводить. Но можно и заказать, как скажете.

Отправлено спустя 1 минуту 35 секунд:
Если будем плату шунт-регулятора для Форема добивать, то мне всё равно придётся кое-что докупать в Чипе, могу скопом всё и выслать.
Владислав

Аватара пользователя
Роман Мирошниченко
Заслуженный Ветеран
Заслуженный Ветеран
Сообщения: 4415
Зарегистрирован: 09 май 2014, 13:31
Откуда: Саратов
Благодарил (а): 536 раз
Поблагодарили: 187 раз
Контактная информация:

#810

Сообщение Роман Мирошниченко » 08 янв 2019, 19:01

poty писал(а):
08 янв 2019, 15:48
Я выбрал схему Яна для балансера
Это даже интересно, в плане консолидации идей модернизации!
:smile:
poty писал(а):
08 янв 2019, 15:48
Плата вышла вот такой:
Очень интересное у нас получается наполнение "подвала" в корпусах моноблоков. Прямо-таки, плотненько используем пространство. Мне это очень симпатично, как подход.
За это сообщение автора Роман Мирошниченко поблагодарил:
Алаев Ян
Рейтинг: 16.7%
 

Аватара пользователя
Евгений Михеев
Заслуженный Ветеран
Заслуженный Ветеран
Сообщения: 4474
Зарегистрирован: 22 май 2015, 11:52
Откуда: Республика Коми, Ухта
Благодарил (а): 324 раза
Поблагодарили: 355 раз
Контактная информация:

#811

Сообщение Евгений Михеев » 08 янв 2019, 20:34

Роман Мирошниченко, какого цвета платы заказывать?

Отправлено спустя 1 час 21 минуту 23 секунды:
poty, проблема при проверке платы на сайте - просят "Пожалуйста, загрузите NC Excellon drill файл (NC файл сверловки);"
Дорогу осилит идущий

Аватара пользователя
Роман Мирошниченко
Заслуженный Ветеран
Заслуженный Ветеран
Сообщения: 4415
Зарегистрирован: 09 май 2014, 13:31
Откуда: Саратов
Благодарил (а): 536 раз
Поблагодарили: 187 раз
Контактная информация:

#812

Сообщение Роман Мирошниченко » 08 янв 2019, 22:23

Евгений Михеев писал(а):
08 янв 2019, 21:56
Роман Мирошниченко, какого цвета платы заказывать?
Зеленые, в цвет основной платы усилителя.

Аватара пользователя
Евгений Михеев
Заслуженный Ветеран
Заслуженный Ветеран
Сообщения: 4474
Зарегистрирован: 22 май 2015, 11:52
Откуда: Республика Коми, Ухта
Благодарил (а): 324 раза
Поблагодарили: 355 раз
Контактная информация:

#813

Сообщение Евгений Михеев » 09 янв 2019, 19:52

Заказано
Дорогу осилит идущий

Аватара пользователя
Роман Мирошниченко
Заслуженный Ветеран
Заслуженный Ветеран
Сообщения: 4415
Зарегистрирован: 09 май 2014, 13:31
Откуда: Саратов
Благодарил (а): 536 раз
Поблагодарили: 187 раз
Контактная информация:

#814

Сообщение Роман Мирошниченко » 15 янв 2019, 20:19

Ян, но ведь не в эти моноблоки уже (я надеюсь)?
:think:

Аватара пользователя
poty
Профи
Профи
Сообщения: 5049
Зарегистрирован: 24 мар 2014, 10:00
Откуда: Россия, Москва
Благодарил (а): 192 раза
Поблагодарили: 664 раза
Контактная информация:

#815

Сообщение poty » 15 янв 2019, 21:29

ГУ-50 может применяться в OddWatt, как схемотехническом решении SIPP, но не в OddBlock, как готовом конструктиве - слишком разные параметры, требующиеся для нормальной работы OddWatt, начиная от анодного напряжения, заканчивая параметрами выходного трансформатора, необходимостью замены источника тока на LM317HV и т.п.
К тому же, легче перевести всё на 6,3В (для этого нужно лишь заменить драйверную лампу).
За это сообщение автора poty поблагодарил:
Роман Мирошниченко
Рейтинг: 16.7%
 
Владислав

Аватара пользователя
Роман Мирошниченко
Заслуженный Ветеран
Заслуженный Ветеран
Сообщения: 4415
Зарегистрирован: 09 май 2014, 13:31
Откуда: Саратов
Благодарил (а): 536 раз
Поблагодарили: 187 раз
Контактная информация:

#816

Сообщение Роман Мирошниченко » 16 янв 2019, 07:36

Алаев Ян писал(а):
15 янв 2019, 22:23
Это так, мысли вслух - не обращайте внимания! Просто разные идеи, которые роются в моей голове...
Напротив, это очень интересные мысли!!! :-)

Аватара пользователя
poty
Профи
Профи
Сообщения: 5049
Зарегистрирован: 24 мар 2014, 10:00
Откуда: Россия, Москва
Благодарил (а): 192 раза
Поблагодарили: 664 раза
Контактная информация:

#817

Сообщение poty » 16 янв 2019, 09:43

Для того, чтобы "приручить" ГУ-50 нужно поменять практически всё. Её анодная мощность - 40Вт, предел напряжения по второй сетке - 250В. Возникает та же проблема, что и с нувистором для ультралинейного включения: значительная разница между аппетитами анода и экранной сетки. Скорее всего выходной трансформатор необходимо будет менять тоже.
Если идти по ультралинейной классике, ток нужно будет повысить, понизится сеточное напряжение и для сохранения SIPP придётся создавать либо положительное смещение на сетку, либо сдвиг земли питания в минус относительно сигнальной земли. Т.е., силовой трансформатор тоже меняется.
Если применять раздельное питание анода и экранной сетки, для увеличения линейности нужно увеличивать В+ (на первый взгляд, прикидочно). Смещение на сетке возрастет, возникнет вопрос замены CCS, так как текущий уже сейчас работает на пределе и даже за...
Плохих ламп нет, но всем требуется хороший рецепт... И всё же... http://diyaudioprojects.com/Forum/viewt ... u50#p53788
За это сообщение автора poty поблагодарили (всего 2):
Алаев Ян, Роман Мирошниченко
Рейтинг: 33.3%
 
Владислав

Аватара пользователя
goldmen8
Опытный
Опытный
Сообщения: 554
Зарегистрирован: 25 май 2018, 10:02
Откуда: г. Киров (на р. Вятка)
Благодарил (а): 138 раз
Поблагодарили: 188 раз
Контактная информация:

#818

Сообщение goldmen8 » 16 янв 2019, 09:44

Алаев Ян писал(а):
15 янв 2019, 22:23
идеи, заложенные в OddWatt расползаются в различных реализациях и пришла идея с ГУ50.
... вдруг кто-то вдохновится.
А я бы вдохновился, но чуть позднее.
...и не пугает высокое и сложности в изготовлении выходного с раздельными обмотками для второй сетки.
А если её "немножко подкормить" по третьей сетке, то тоже интересно получится. :smoke:
За это сообщение автора goldmen8 поблагодарил:
Роман Мирошниченко
Рейтинг: 16.7%
 
Александр.

Аватара пользователя
Роман Мирошниченко
Заслуженный Ветеран
Заслуженный Ветеран
Сообщения: 4415
Зарегистрирован: 09 май 2014, 13:31
Откуда: Саратов
Благодарил (а): 536 раз
Поблагодарили: 187 раз
Контактная информация:

#819

Сообщение Роман Мирошниченко » 16 янв 2019, 16:12

Алаев Ян писал(а):
15 янв 2019, 22:23
Поэтому решил озвучить, вдруг кто-то вдохновится. На Форуме сейчас, кажется, 4 темы по SIPP.
Да, вдохновленный Владиславом, интерес прослеживается явно. :clap:
И это здорово.
Я признаюсь, уже начал скучать по своим усилителям. Но, вроде бы горизонты определены. Надеюсь, что их возвращение ко мне не за горами. :pray:

А вот, очень жаль, что с переходом на новый форум, перестал о своем проекте писать Ратмир - viewtopic.php?f=90&t=244&start=240
Очень интересно было бы узнать продолжение.

Для меня его проект стал некоторым переворотом, в том плане, что усилитель строится ради конкретной лампы. Здесь то мы от противного исходим. Лампу рассматриваем, как сменный элемент, а там? Меня лично это интригует... Да... :smoke:
За это сообщение автора Роман Мирошниченко поблагодарил:
Алаев Ян
Рейтинг: 16.7%
 

Аватара пользователя
Роман Мирошниченко
Заслуженный Ветеран
Заслуженный Ветеран
Сообщения: 4415
Зарегистрирован: 09 май 2014, 13:31
Откуда: Саратов
Благодарил (а): 536 раз
Поблагодарили: 187 раз
Контактная информация:

#820

Сообщение Роман Мирошниченко » 16 янв 2019, 16:45

Алаев Ян писал(а):
16 янв 2019, 16:42
Новый Форум, кажется, не создает никаких препятствий для творчества и все желающие весьма успешно публикуют свои посты.
Потери неизбежны при любом переходе. :sad:

Ответить

Кто сейчас на конференции

Сейчас этот форум просматривают: нет зарегистрированных пользователей и 12 гостей