Ян прав, всё дело в наличии входного разделительного конденсатора, блокирующего DC-путь замыкания потенциалов сетки.
На таких тонкостях можно отследить разные подходы к конструированию устройств (но, как ни странно, есть и общее). Брюс упрощает устройство до такого состояния, что "оно работает", несмотря на определённые натяжки в его подходе, крайне тяжело идёт на любые усовершенствования. Это - типично для, скажем так, любителя. По принципу анекдота, когда сын приходит к отцу и спрашивает: "Почему солнце каждое утро восходит и каждый вечер заходит?" А отец-программист ему отвечает: "Если работает, то ничего не трогай!"
Хагерман, с другой стороны, профессиональный разработчик устройств. У него - другая крайность. Он всё делает "правильно". У него на ветке форума как-то пошутили, что Хагерман создал Секту-220, по числу применённых стопперов такого номинала (ещё у него есть куча сопротивлений 22 Ом

). Этот подход, хоть и вызывает у меня уважение, несколько сужает пространство для творческого манёвра!

И потом, хочется же получить свой звук! Авторский!
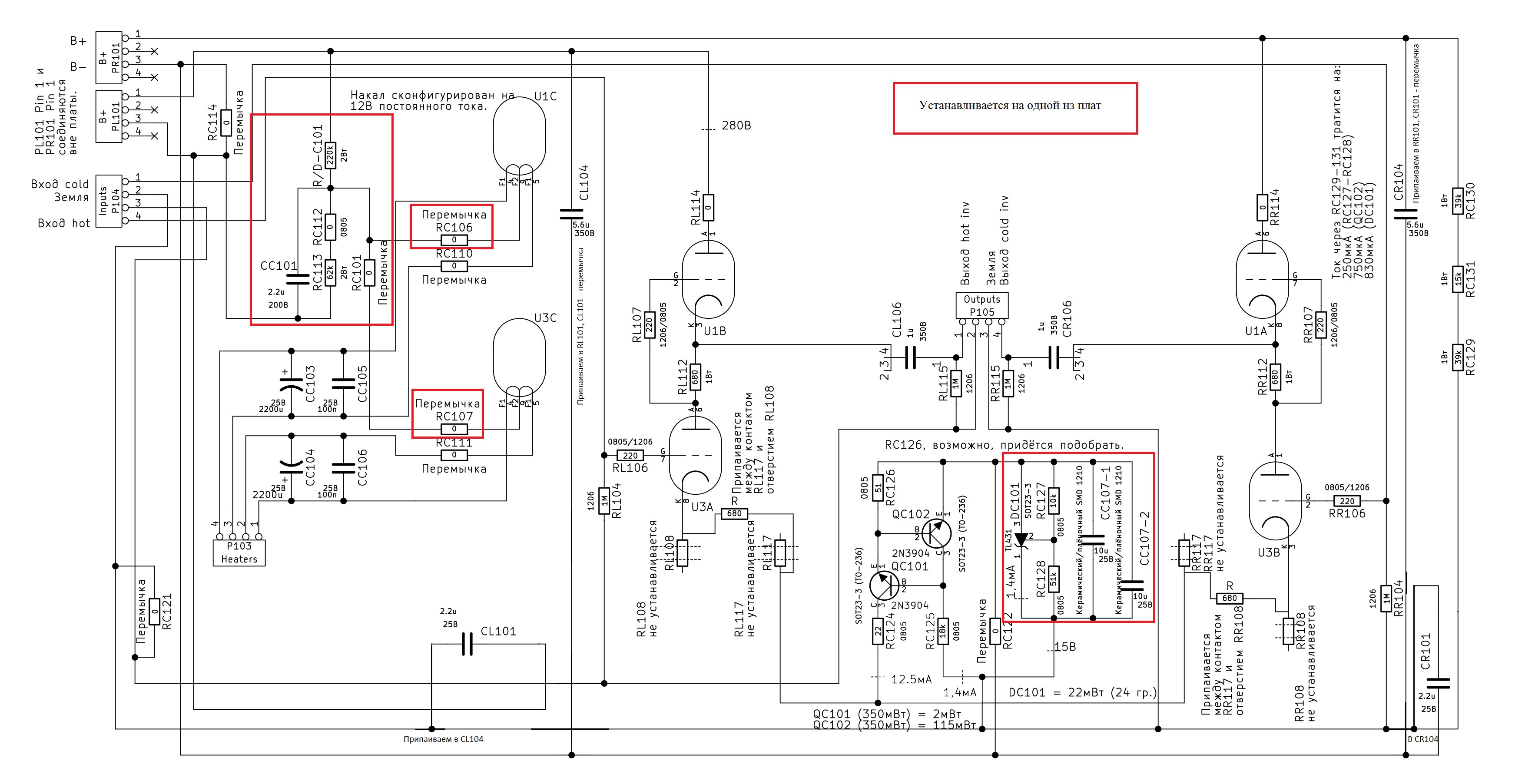
Если возвращаться к схемам. Сейчас мы рассматриваем различия во входной цепи. Входная цепь предварительного усилителя должна исполнять две вещи: обеспечивать приемлемый импеданс со стороны источника и обеспечивать адекватный сигнал для первого усилительного каскада (в конечном итоге - тот же импеданс, только со стороны сетки первой лампы). Наличие конденсатора явно расширяет ассортимент подключаемых источников, однако, несёт в себе дополнительные риски:
- влияние на звук, так как стоит непосредственно в сигнальной цепи;
- влияние на АЧХ и ФЧХ, так как образует входную RC-цепочку фильтрации (ослабление нижних частот); R, в этом случае, складывается из выходного сопротивления источника и входного - предварительного усилителя; C, по правилу последовательного соединения конденсаторов, - из выходного конденсатора источника (если есть) и входного - предварительного усилителя.
Поэтому, я несколько критически отношусь к его наличию и даже пару лет назад, разговаривая с Яном, мы "изобрели" фишку: делать два входа, по аналогии с измерительными устройствами (например, осциллографами): "открытый" и "закрытый". Открытый будет подключен без конденсатора, а на закрытом будет добавляться входной конденсатор.
Что касается импедансов. У Брюса: со стороны источника импеданс получается стабильным и равным значению регулятора громкости, что хорошо. Со стороны сетки лампы и DC, и AC импеданс изменяются от 0 до параллельного соединения части регулятора громкости и выходного импеданса источника. Это не всегда хорошо, но, по крайней мере, отсутствие конденсатора предотвращает изменение нижней границы АЧХ.
У Хагермана: со стороны источника импеданс получается также стабильным, но по AC несколько изменяется (в связи с тем, что параллельно регулятору громкости подключается сеточный резистор). В целом такое поведение можно назвать приемлемым. Со стороны сетки лампы по DC видится лишь постоянный сеточный резистор, что уже гораздо лучше вышеприведённого варианта Брюса. По AC ситуация во многом повторяет ситуацию Брюса, но!!! наличие конденсатора изменяет параметры входной RC-цепи, что приводит к изменению границ AЧХ. Так как эти границы выбраны с большим запасом (примерно от 0,5Гц по -3дБ при среднем положении регулятора громкости), это мало влияет на звук, но при отсутствии румбл-фильтра для вертушки, например, изменения могут быть заметными.