Для активации новой учетной записи и ее подтверждения на Форуме - необходимо связаться с администратором по электронной почте p-i-n-o-k-i-o@mail.ru.
Все новые учетные записи не прошедшие подтверждения администратором воспринимаются как спам.

Ламповый гитарный усилитель "SLOM"

Аватара пользователя
Евгений Михеев
Заслуженный Ветеран
Заслуженный Ветеран
Сообщения: 4420
Зарегистрирован: 22 май 2015, 11:52
Откуда: Республика Коми, Ухта
Благодарил (а): 300 раз
Поблагодарили: 347 раз
Контактная информация:

Ламповый гитарный усилитель "SLOM"

#1

Сообщение Евгений Михеев » 28 сен 2016, 17:12



Любой уважающий себя гитарист должен иметь представление о SLO - легендарном SOLDANO super lead overdrive.
Усилитель, полюбившийся многим за свой саунд, отношение Майка Солдано к тому, как и из чего он собирает свои усилители. Солдано - это элита гитарного звука. Я всегда хотел иметь нечто подобное в своем арсенале.
Так получилось, что один хороший знакомый подарил мне комплект трансформаторов от Marshall JTM30 - Drake. Я решил, что им без дела лежать ну никак нельзя :)
Этот проект будет некой сборной солянкой - предусилительная часть будет повторять SLO, а вот усилитель - будет на основе Marshall. Надо сказать, что и в СЛО усилительная часть очень похожа на Маршалл, с той лишь разницей, что я планирую применить лампы 5881. Мощность будет не 50/100 ватт, как у СЛО. Предусилители тоже имеют много общего. Я как-то слышал интересную фразу - Содано - это Маршалл на стероидах :)
У меня уже была практика сборки подобного гибрида - в предыдущей своей работе я использовал канал оведрайв ORANGE MK1, а усилительная часть была построена на основе Marshall. Это нормальная практика в гитарном мире - использовать преды и мощники от разных производителей. Я же объединяю их в один усилитель, что тоже нормально :)
Теперь о том, что я планирую изменить.
Дополнение номер 1 - я откажусь от петли эффектов. Я не использую петлю - мне не нравится то, как она "мылит" звук, плюс экономия в 1 лампу, которую я обойду. Большинство педалей эффектов прекрасно работают во вход усилителя. А всевозможные ревербераторы/дилеи, которые, действительно, в петле звучат хорошо - я не использую.
Дополнение номер 2 - это PPIMV (Post Phase Inverter Master Volume) - очень удобная фишка, позволяющая играть дома на комфортной громкости.
Копеечный мод, а удовольствия он приносит очень много.
Накал будет не стабилизированный, классика гитарного ампостроя. Я подниму потенциал накала для уменьшения шумов. Впрочем, это сделано и в оригинальном СЛО.
По мере свободного времени я буду наполнять тему схемами и фотографиями.

Для начала я бы хотел представить вниманию схемы усилителя SLO.
Оригинальный рисунок большой, поэтому я разбил его на 3 отдельных. Предусилитель, Усилитель, Блок питания ( и селектор каналов).
Предусилитель.JPG
Предусилитель отригинальный SLO
Усилитель.JPG
Усилитель оригинальный SLO
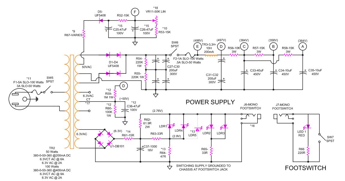
Блок питания.JPG
Блок питания оригинальный SLO
Теперь о доставшихся мне трансформаторах
Выходной трансформатор.JPG
Выходной трансформатор
Силовой трансформатор.JPG
Силовой трансформатор
Блок питания итогового усилителя будет отличаться от оригинального. У меня другой силовой трансформатор, он имеет другие напряжения вторичной высоковольтной обмотки. Этому я хочу уделить время в конце написания материала, тем более, что не всё еще посчитано\проверено.
Для начала, как я уже писал ранее - петля эффектов. В оригинальном сло есть мод - отключаемая петля. Суть следующая - тумблер наше всё :-)
Обход петли..JPG
Обход петли
Я же ставлю иную задачу - не делать петлю вовсе, поэтому всё, что отключается тумблером - просто убираем.

Получаем следующее:
Обошли..JPG
Обошли
Теперь пара слов о PPIMV. Те, кто имел дело с ламповым гитарником дома, стараются не пересекаться с соседями, живущими за стеной. Это громко. Действительно громко. Не я придумал PPIMV, но я абсолютно уверенно заявляю - он нужен и просто необходим, если есть желание играть дома на комфортной громкости.
Что он из себя представляет? Это еще одна громкость в грубом приведении. Позже я выложу рисунок....
За это сообщение автора Евгений Михеев поблагодарил:
Роман Мирошниченко
Рейтинг: 16.7%
 
Дорогу осилит идущий

Аватара пользователя
Евгений Михеев
Заслуженный Ветеран
Заслуженный Ветеран
Сообщения: 4420
Зарегистрирован: 22 май 2015, 11:52
Откуда: Республика Коми, Ухта
Благодарил (а): 300 раз
Поблагодарили: 347 раз
Контактная информация:

#2

Сообщение Евгений Михеев » 29 сен 2016, 12:20

Итак, заменяем с21 и с22 на конденсаторы с емкостью в 2 раза большей (я взял 0,1uF). После ставим сдвоенный потенциометр 1 М. После него - добавляем еще пару конденсаторов 0,1uF. Убираем постоянку с потенциометра. При этом, по правилу сложения емкостей конденсаторов при последовательном их включении, при PPIMV на полную мы получим первоначальные 47nF ( около того).
PPIMV.jpg
PPIMV
Да, при уменьшении громкости у нас возрастает сопротивление, звук меняется от первоначального, но мы всегда можем компенсировать изменения в звуке при помощи эквалайзера и других настроек. 1в1 не получим, но всегда есть возможность "нарулить" хороший звук, при этом громкость будет очень комфортной. Повторюсь, это очень классная фишка, как теперь без нее жить - я даже не представляю.
Дорогу осилит идущий

Аватара пользователя
poty
Профи
Профи
Сообщения: 5013
Зарегистрирован: 24 мар 2014, 10:00
Откуда: Россия, Москва
Благодарил (а): 188 раз
Поблагодарили: 640 раз
Контактная информация:

#3

Сообщение poty » 29 сен 2016, 12:46

У меня только два вопроса - нафига два master volume и зачем убирать постоянку оттуда, где её после первых конденсаторов быть в принципе не может?
Также меня немного смутила вот эта фраза:
Евгений Михеев писал(а):при уменьшении громкости у нас возрастает емкость
Где возрастает? Зачем?
Владислав

Аватара пользователя
Евгений Михеев
Заслуженный Ветеран
Заслуженный Ветеран
Сообщения: 4420
Зарегистрирован: 22 май 2015, 11:52
Откуда: Республика Коми, Ухта
Благодарил (а): 300 раз
Поблагодарили: 347 раз
Контактная информация:

#4

Сообщение Евгений Михеев » 29 сен 2016, 13:48

poty писал(а):У меня только два вопроса - нафига два master volume
Ответ прост, в реалии одной ручкой MV очень сложно достичь комфортного уровня громкости, регулировка меняется от "очень тихо" до "орет на весь дом". Вторая спасает, причем капитально.
Про вторую пару конденсаторов - это я принял на веру, так как повсеместно на наших и зарубежных сайтах встречал фразу: "Чтобы постоянка от смещения в пот не лезла".
Касаемо второй фразы - Вы правы, тут я ерунду написал, исправлю. Меняется сопротивление. А связка из потенциометра и конденсатора, как я понимаю, работает как RC фильтр.
Обсуждение открыто, если я что-то в силу своей неопытности пишу не то, пожалуйста, вносите замечания, я буду только рад, если итог будет верен и корректен с точки зрения науки.
Дорогу осилит идущий

Аватара пользователя
poty
Профи
Профи
Сообщения: 5013
Зарегистрирован: 24 мар 2014, 10:00
Откуда: Россия, Москва
Благодарил (а): 188 раз
Поблагодарили: 640 раз
Контактная информация:

#5

Сообщение poty » 29 сен 2016, 15:33

Евгений Михеев писал(а):одной ручкой MV очень сложно достичь комфортного уровня громкости, регулировка меняется от "очень тихо" до "орет на весь дом". Вторая спасает, причем капитально
Имеется в виду, что сектор поворота между этими двумя состояниями очень мал?
Евгений Михеев писал(а):Про вторую пару конденсаторов - это я принял на веру, так как повсеместно на наших и зарубежных сайтах встречал фразу: "Чтобы постоянка от смещения в пот не лезла".
ОК, понятно. Пока не привык к гитарникам, с их постоянным смещением. Точка F подключена к постоянному напряжению, поэтому требуется развязка. У меня есть решение этого вопроса вообще без изменения чего бы то ни было в схеме, но для начала я хотел бы ещё несколько вопросиков задать.
Насколько я понимаю, овердрайвом занимается как раз драйверный каскад (предпоследний) - верно?
Чем отличается Gain от Master Volume?
Что делают SW1, SW2, SW3? Какие-то тональные эффекты?
Что такое резисторы со стрелочками (LDR)? По смыслу и по обозначению - это Light Dependent Resistor - фоторезистор по нашему. Но вот ума не приложу, что за свет на них влияет и для чего?
Зачем такое большое количество каскадов усиления? Какие лампы применены?
Владислав

Аватара пользователя
Евгений Михеев
Заслуженный Ветеран
Заслуженный Ветеран
Сообщения: 4420
Зарегистрирован: 22 май 2015, 11:52
Откуда: Республика Коми, Ухта
Благодарил (а): 300 раз
Поблагодарили: 347 раз
Контактная информация:

#6

Сообщение Евгений Михеев » 29 сен 2016, 15:41

poty писал(а):Имеется в виду, что сектор поворота между этими двумя состояниями очень мал?
Именно!
Представим вокруг потенциметра шкалу от 1 до 10-ти. На единичке будет очень тихо, на двоечке уже очень громко, а дальше - всё громче, но нам и двойки - выше крыши.
Дорогу осилит идущий

Аватара пользователя
poty
Профи
Профи
Сообщения: 5013
Зарегистрирован: 24 мар 2014, 10:00
Откуда: Россия, Москва
Благодарил (а): 188 раз
Поблагодарили: 640 раз
Контактная информация:

#7

Сообщение poty » 29 сен 2016, 15:56

Евгений Михеев писал(а):
poty писал(а):Имеется в виду, что сектор поворота между этими двумя состояниями очень мал?
Именно!
Представим вокруг потенциметра шкалу от 1 до 10-ти. На единичке будет очень тихо, на двоечке уже очень громко, а дальше - всё громче, но нам и двойки - выше крыши.
Тогда мне в принципе непонятно наличие Master Volume.
Владислав

Аватара пользователя
Евгений Михеев
Заслуженный Ветеран
Заслуженный Ветеран
Сообщения: 4420
Зарегистрирован: 22 май 2015, 11:52
Откуда: Республика Коми, Ухта
Благодарил (а): 300 раз
Поблагодарили: 347 раз
Контактная информация:

#8

Сообщение Евгений Михеев » 29 сен 2016, 16:17

poty писал(а):Насколько я понимаю, овердрайвом занимается как раз драйверный каскад (предпоследний) - верно?
Да, верно. Gain - уровень оведрайва, перегруза звука, от неискаженного звука гитары до превращения звука в сплошное "ДЖЖЖЖЖ".
SW1 - режимы чистого канала, клин и кранч. Клин понятно - минимум искажений, кранч превращает этот канал в легкий овердрайв, но не столь перегруженный, как предпоследний драйверный каскад.
SW2 SW3 да, тональные эффекты, так называемый Bright. Звук становится более звонким, стеклянным.
LDR - помните, Вы спрашивали меня, когда я выкладывал фото платы с конденсаторами ORANGE DROPS, что за черненькие детальки. Это - переключение каналов. Так в СЛО реализовано переключение между clean и overdrive.
VACTEC.jpg
VACTEC.jpg (6.23 КБ) 45337 просмотров
Касаемо громкости еще такой момент - изначально ламповый гитарный усилитель - это громкий усилитель, который используется либо на концертной площадке, либо на репетиционной точке, и там его задача - "перекричать" барабанную установку, певца, бас гитару. Тут рулим между значениями 5-6-7 выше обозначенной шкалы. Поэтому никто никогда не заморачивался, что там у нас происходит с плавностью регулировки громкости на малых уровнях между единичкой и двоечкой. А вот совладать с такой резко скачущей громкостью дома - это проблема.
poty писал(а):Зачем такое большое количество каскадов усиления?
Это вопрос к создателю, так глубоко я не копал. Я выбирал по тому, как в итоге звучит.
Лампы 12ax7.
Дорогу осилит идущий

Аватара пользователя
poty
Профи
Профи
Сообщения: 5013
Зарегистрирован: 24 мар 2014, 10:00
Откуда: Россия, Москва
Благодарил (а): 188 раз
Поблагодарили: 640 раз
Контактная информация:

#9

Сообщение poty » 29 сен 2016, 16:49

Что-то Вы меня запутали.
Итак, что понял я.
V1A - просто входной усилительный каскад.
Далее сигнал раздваивается:
- на лампе V1B реализован режим "чистого усиления". При верхнем положении SW1 (клин) сигнал сильно уменьшается по амплитуде с помощью R6-R7, поэтому усиливается без изменений. При нижнем положении SW1 (кранч) сигнал поступает без уменьшения, очевидно режим лампы выбран таким образом, что где-то он залетает в отсечку. SW3 - добавляет или убирает конденсатор С5 - то есть поднимает или нет высокие частоты. Выход "чистого усилителя" подключается с помощью LDR5. При этом за счёт LDR1 блокируется сигнал в усилителе на V2A, V2B; LDR2 отключает выход V2B.
- на лампах V2A, V2B реализован режим "овердрайв". SW1, SW2 в нём не действуют, зато в нём есть свой SW3, по функционалу равный SW2. Думаю, V2A - это просто усилитель, а V2B - лимитер.
V3B получается - обычный усилитель, V3A - буфер блока эффектов. Блок эффектов, скорее всего, пассивный? Тогда после него нужно снова усилить V4B и забуферизовать V4A (от этого усиления мы избавляемся, получается).
R30, C14-C16, VR3-VR5 - регулятор тембра. Далее идём на параллельно включенные VR6 (далее включающийся LDR3 и регулирующий громкость при овердрайве) и VR7 (далее включающийся LDR4 и регулирующий громкость при чистом усилении).
Владислав

Аватара пользователя
Евгений Михеев
Заслуженный Ветеран
Заслуженный Ветеран
Сообщения: 4420
Зарегистрирован: 22 май 2015, 11:52
Откуда: Республика Коми, Ухта
Благодарил (а): 300 раз
Поблагодарили: 347 раз
Контактная информация:

#10

Сообщение Евгений Михеев » 29 сен 2016, 17:05

poty писал(а):Далее сигнал раздваивается:
- на лампе V1B реализован режим "чистого усиления". При верхнем положении SW1 (клин) сигнал сильно уменьшается по амплитуде с помощью R6-R7, поэтому усиливается без изменений. При нижнем положении SW1 (кранч) сигнал поступает без уменьшения, очевидно режим лампы выбран таким образом, что где-то он залетает в отсечку. SW3 - добавляет или убирает конденсатор С5 - то есть поднимает или нет высокие частоты. Выход "чистого усилителя" подключается с помощью LDR5. При этом за счёт LDR1 блокируется сигнал в усилителе на V2A, V2B; LDR2 отключает выход V2B.
Да, всё верно.
poty писал(а):- на лампах V2A, V2B реализован режим "овердрайв". SW1, SW2 в нём не действуют, зато в нём есть свой SW3, по функционалу равный SW2.
Тоже да! :smile:
poty писал(а):Думаю, V2A - это просто усилитель, а V2B - лимитер.
Тут я спасую, пока знаний не хватает.
По остальному - тоже да, во всяком случае, я понял всё точно так же, и это соответствует режимам работы переключателей.

А чем я Вас запутал? :smile:
Дорогу осилит идущий

Аватара пользователя
poty
Профи
Профи
Сообщения: 5013
Зарегистрирован: 24 мар 2014, 10:00
Откуда: Россия, Москва
Благодарил (а): 188 раз
Поблагодарили: 640 раз
Контактная информация:

#11

Сообщение poty » 29 сен 2016, 18:06

На вопрос:
poty писал(а):Насколько я понимаю, овердрайвом занимается как раз драйверный каскад (предпоследний) - верно?
Евгений Михеев писал(а):Да, верно.
Предпоследний - я имел в виду на V5, а оказалось - на V2.
Я к чему? Что бы ни стояло после регулятора громкости, нет никакого резона, чтобы он работал по другому, нежели в обычном усилителе. Переменник применяется логарифмический, как в обычных усилителях...
Владислав

Аватара пользователя
Евгений Михеев
Заслуженный Ветеран
Заслуженный Ветеран
Сообщения: 4420
Зарегистрирован: 22 май 2015, 11:52
Откуда: Республика Коми, Ухта
Благодарил (а): 300 раз
Поблагодарили: 347 раз
Контактная информация:

#12

Сообщение Евгений Михеев » 29 сен 2016, 18:19

poty писал(а):Предпоследний - я имел в виду на V5, а оказалось - на V2.
А, я после вопроса начал считать с права налево :-)
poty писал(а):Я к чему? Что бы ни стояло после регулятора громкости, нет никакого резона, чтобы он работал по другому, нежели в обычном усилителе. Переменник применяется логарифмический, как в обычных усилителях...
Это к тому, что громкость резко скачет?
Дорогу осилит идущий

Аватара пользователя
poty
Профи
Профи
Сообщения: 5013
Зарегистрирован: 24 мар 2014, 10:00
Откуда: Россия, Москва
Благодарил (а): 188 раз
Поблагодарили: 640 раз
Контактная информация:

#13

Сообщение poty » 29 сен 2016, 18:25

Усилитель мощности уж больно чуден... А что делают регуляторы PRESENCE и DEPTH?
Очевидно, V5A, V5B формируют фазоинвертор для запитывания половинок выходного каскада на (параллельных?) V6, V7 и V8, V9. Выходной каскад как раз не представляет собой ничего примечательного: обычный push-pull с трансформаторным выходом. А вот фазоинвертор... Не пойму, то ли на принципе SIPP (но как-то не бьётся анодное сопротивление в 82 кОм и катодная линейка всего в 15кОм (30 кОм эквивалентного), хотя должно быть наоборот), то ли за счёт обратной связи с выхода 4 Ом действует... Надо подумать...
Евгений Михеев писал(а):Это к тому, что громкость резко скачет?
Да, это не совпадает с реальностью, нет причин таких скачков.
Владислав

Аватара пользователя
Евгений Михеев
Заслуженный Ветеран
Заслуженный Ветеран
Сообщения: 4420
Зарегистрирован: 22 май 2015, 11:52
Откуда: Республика Коми, Ухта
Благодарил (а): 300 раз
Поблагодарили: 347 раз
Контактная информация:

#14

Сообщение Евгений Михеев » 29 сен 2016, 19:02

В нашем случае только v6 v7. В версии 100Ватт В мощнике 4 лампы.
И да, V5A, V5B - это ФИ.
poty писал(а):Да, это не совпадает с реальностью, нет причин таких скачков.
Но наблюдается во всех известных мне усилителях, которые доводилось "щупать".
Дорогу осилит идущий

Аватара пользователя
poty
Профи
Профи
Сообщения: 5013
Зарегистрирован: 24 мар 2014, 10:00
Откуда: Россия, Москва
Благодарил (а): 188 раз
Поблагодарили: 640 раз
Контактная информация:

#15

Сообщение poty » 29 сен 2016, 19:19

Евгений Михеев писал(а):В нашем случае только v6 v7.
V6, V8? Если смотреть на нумерацию схемы.
То есть, третья схема - это уже Маршалл?
Евгений Михеев писал(а):наблюдается во всех известных мне усилителях
Хм... Я поразмышляю над этим...
Владислав

Аватара пользователя
Евгений Михеев
Заслуженный Ветеран
Заслуженный Ветеран
Сообщения: 4420
Зарегистрирован: 22 май 2015, 11:52
Откуда: Республика Коми, Ухта
Благодарил (а): 300 раз
Поблагодарили: 347 раз
Контактная информация:

#16

Сообщение Евгений Михеев » 29 сен 2016, 19:19

poty писал(а):А что делают регуляторы PRESENCE и DEPTH?
PRESENCE работает с самыми верхними частотами, DEPTH (его еще называют RESONANCE) с нижними, я так понимаю, это связано с обратной связью.
Дорогу осилит идущий

Аватара пользователя
poty
Профи
Профи
Сообщения: 5013
Зарегистрирован: 24 мар 2014, 10:00
Откуда: Россия, Москва
Благодарил (а): 188 раз
Поблагодарили: 640 раз
Контактная информация:

#17

Сообщение poty » 29 сен 2016, 19:21

А что в звуке меняется?
Владислав

Аватара пользователя
Евгений Михеев
Заслуженный Ветеран
Заслуженный Ветеран
Сообщения: 4420
Зарегистрирован: 22 май 2015, 11:52
Откуда: Республика Коми, Ухта
Благодарил (а): 300 раз
Поблагодарили: 347 раз
Контактная информация:

#18

Сообщение Евгений Михеев » 29 сен 2016, 19:22

poty писал(а):То есть, третья схема - это уже Маршалл?
Солдано 2 версии - 50 и 100 ватт.
Дорогу осилит идущий

Аватара пользователя
poty
Профи
Профи
Сообщения: 5013
Зарегистрирован: 24 мар 2014, 10:00
Откуда: Россия, Москва
Благодарил (а): 188 раз
Поблагодарили: 640 раз
Контактная информация:

#19

Сообщение poty » 29 сен 2016, 19:24

Значит, выходная схема будет меняться?
Владислав

Аватара пользователя
Евгений Михеев
Заслуженный Ветеран
Заслуженный Ветеран
Сообщения: 4420
Зарегистрирован: 22 май 2015, 11:52
Откуда: Республика Коми, Ухта
Благодарил (а): 300 раз
Поблагодарили: 347 раз
Контактная информация:

#20

Сообщение Евгений Михеев » 29 сен 2016, 19:27

DEPTH накачивает по низам, либо срезает черезмерный бубнеж.
PRESENCE рулит верхние, которые не затрагивает TREBLE. Они как бы еще выше.


Да, будет меняться, я писал об этом в первом сообщении.
Но не привести схем оригинала я тоже не мог.
Дорогу осилит идущий

Ответить
  • Похожие темы
    Ответы
    Просмотры
    Последнее сообщение

Кто сейчас на конференции

Сейчас этот форум просматривают: нет зарегистрированных пользователей и 1 гость