
Любой уважающий себя гитарист должен иметь представление о SLO - легендарном SOLDANO super lead overdrive.
Усилитель, полюбившийся многим за свой саунд, отношение Майка Солдано к тому, как и из чего он собирает свои усилители. Солдано - это элита гитарного звука. Я всегда хотел иметь нечто подобное в своем арсенале.
Так получилось, что один хороший знакомый подарил мне комплект трансформаторов от Marshall JTM30 - Drake. Я решил, что им без дела лежать ну никак нельзя
Этот проект будет некой сборной солянкой - предусилительная часть будет повторять SLO, а вот усилитель - будет на основе Marshall. Надо сказать, что и в СЛО усилительная часть очень похожа на Маршалл, с той лишь разницей, что я планирую применить лампы 5881. Мощность будет не 50/100 ватт, как у СЛО. Предусилители тоже имеют много общего. Я как-то слышал интересную фразу - Содано - это Маршалл на стероидах
У меня уже была практика сборки подобного гибрида - в предыдущей своей работе я использовал канал оведрайв ORANGE MK1, а усилительная часть была построена на основе Marshall. Это нормальная практика в гитарном мире - использовать преды и мощники от разных производителей. Я же объединяю их в один усилитель, что тоже нормально
Теперь о том, что я планирую изменить.
Дополнение номер 1 - я откажусь от петли эффектов. Я не использую петлю - мне не нравится то, как она "мылит" звук, плюс экономия в 1 лампу, которую я обойду. Большинство педалей эффектов прекрасно работают во вход усилителя. А всевозможные ревербераторы/дилеи, которые, действительно, в петле звучат хорошо - я не использую.
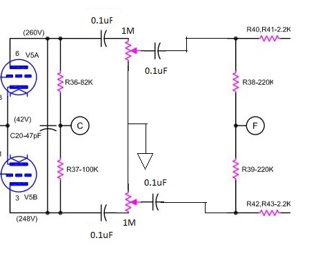
Дополнение номер 2 - это PPIMV (Post Phase Inverter Master Volume) - очень удобная фишка, позволяющая играть дома на комфортной громкости.
Копеечный мод, а удовольствия он приносит очень много.
Накал будет не стабилизированный, классика гитарного ампостроя. Я подниму потенциал накала для уменьшения шумов. Впрочем, это сделано и в оригинальном СЛО.
По мере свободного времени я буду наполнять тему схемами и фотографиями.
Для начала я бы хотел представить вниманию схемы усилителя SLO.
Оригинальный рисунок большой, поэтому я разбил его на 3 отдельных. Предусилитель, Усилитель, Блок питания ( и селектор каналов).
Для начала, как я уже писал ранее - петля эффектов. В оригинальном сло есть мод - отключаемая петля. Суть следующая - тумблер наше всё
Получаем следующее:
Теперь пара слов о PPIMV. Те, кто имел дело с ламповым гитарником дома, стараются не пересекаться с соседями, живущими за стеной. Это громко. Действительно громко. Не я придумал PPIMV, но я абсолютно уверенно заявляю - он нужен и просто необходим, если есть желание играть дома на комфортной громкости.
Что он из себя представляет? Это еще одна громкость в грубом приведении. Позже я выложу рисунок....
