Для активации новой учетной записи и ее подтверждения на Форуме - необходимо связаться с администратором по электронной почте p-i-n-o-k-i-o@mail.ru.
Все новые учетные записи не прошедшие подтверждения администратором воспринимаются как спам.
Все новые учетные записи не прошедшие подтверждения администратором воспринимаются как спам.
Как прикинуть значения демпфирующих цепочек
- poty
- Профи

- Сообщения: 5022
- Зарегистрирован: 24 мар 2014, 10:00
- Откуда: Россия, Москва
- Благодарил (а): 189 раз
- Поблагодарили: 646 раз
- Контактная информация:
Как прикинуть значения демпфирующих цепочек
Каждый радиолюбитель сталкивался с задачей разработки блока питания под свою уникальную потребность. Несмотря на то, что общие подходы всем известны, как мне кажется, есть определённые моменты, которые вызывают трудности. И хоть мы все не очень любим читать, а в особенности – теорию, хочу привести некоторые соображения по расчёту демпфирующих цепочек на вторичной обмотке трансформатора. Смысл этих дополнений – уменьшить шумы, возникающие в момент выключения выпрямителей (будь то силиконовые диоды во всех их ипостасях или кенотроны).
Система, состоящая из индуктивности утечки применительно ко вторичной обмотке и межобмоточной ёмкости, параллельно которой приложена ёмкость выпрямителя(-лей) будет резонировать на определённой частоте: В системе всегда находятся паразитные резистивные компоненты, которые будут рассеивать энергию колебаний, поэтому, скорее всего, возбуждённые тем или иным способом колебания будут затухающими. Задача демпфирующих цепочек – уменьшить добротность (т.е. увеличить паразитное сопротивление) в получившейся колебательной системе для того, чтобы обеспечить очень быстрое затухание, уменьшив, таким образом, возможность влияния блока питания на чувствительные сигнальные цепи.
Если посмотреть на наиболее повторяемые схемы можно выяснить, что обычно добавляют конденсатор параллельно вторичной обмотке трансформатора. Конденсатор уменьшает частоту резонанса, а значит – «дальность» распространения колебаний. Кроме того, очевидно, уменьшается амплитуда колебаний, в связи с тем, что гармоники более высоких порядков будут сильнее «фильтроваться» колебательным контуром. Однако основную задачу (добавление резистивного элемента) этот подход не решает.
«Лобовым» решением является включение сопротивления параллельно колебательному контуру (в нашем случае – параллельно вторичной обмотке трансформатора). В теории, данный резистор решает все наши задачи, на практике оказывается, что сопротивление этого резистора нужно делать достаточно маленьким, что уменьшает КПД трансформатора, так как достаточно большая часть мощности будет рассеиваться на демпфере.
Известно и решение этой практической задачи — «спрятать» демпфирующее сопротивление за ёмкостную реактивность таким образом, чтобы на базовых частотах сети (50/100 или 60/120Гц в зависимости от страны) через демпфирующее сопротивление протекал минимальный ток, в то время как на частоте резонанса RC-цепочка представляла собой в основном активное сопротивление. При необходимости можно сохранить и параллельный обмотке конденсатор — он будет выполнять свою, пусть и ограниченную функцию. Т.о., демпфирующая цепочка будет выглядеть следующим образом (демпфирующая система представлена элементами C1, C2, R1): Остаётся лишь подсчитать значения C1, C2, R1. На идею, как это сделать, я натолкнулся в статье http://hagtech.com/pdf/snubber.pdf .
Влияние понижения частоты за счёт C1 на остальные элементы устройства определить практически невозможно, поскольку это влияние зависит от конкретного конструктивного исполнения, поэтому задаёмся некоторой величиной, скажем, 10 нФ. На частоте 50Гц ток через конденсатор будет определяться соотношением Ic=100πVcC1. Таким образом, даже для высоковольтных выпрямителей, скажем 500В на вторичной обмотке, этот ток не будет превышать 1,5мА. Если это в конкретной ситуации много, можно выбрать конденсатор меньшей ёмкости или отказаться от него совсем.
R1 рассчитывается по методике из вышеупомянутой статьи: где Lтр — паразитная индуктивность вторичной обмотки; Cэ = Cтр + Cд + C1 — суммарная паразитная ёмкость вторичной обмотки трансформатора Cтр, диода Cд (для диодного моста Cд нужно уменьшить в 2 раза) и C1; Rтр — активное сопротивление обмотки трансформатора.
Статья предполагает использование CXX фильтра (CLC, CRC и т.п.), что верно в большинстве случаев. Второе допущение, принятое при расчётах – ёмкость первого конденсатора фильтра (C3 на приведённой схеме) на несколько порядков выше Cэ, т.о., его влиянием можно пренебречь. Если это не так, то вместо Cд в расчёт следует подставлять значение (C3Cд)/(C3+Cд). И, наконец, третье допущение – величина демпфирования. Чтобы не загружать ветку скажу, что она выбрана некоей средней, «достаточной» с точки зрения автора статьи. На практике это означает только то, что приведённая формула определяет верхний предел сопротивления резистора и можно применять любой резистор, меньший рассчитанного. Чуть позже я поясню, почему я на этом остановился подробнее.
C2 рассчитывается как: Значения параметров соответствуют предыдущей формуле. Ранее я уже говорил, что C2R1 образуют фильтр, отсекающий низкие частоты. Для упрощения расчётной формулы принято, что частота среза фильтра должна быть меньше резонансной частоты в 2π раз. Т.е., выбор конденсатора можно упростить, допуская увеличение его ёмкости. Второе соображение – нет смысла уменьшать сопротивление R1, поскольку это приводит к увеличению C2, что нежелательно из конструктивных соображений и уменьшает пространство для манёвра.
Т.о. мы получаем прогнозируемое демпфирование с лёгкими расчётами его компонентов. Единственная проблема – добыть данные для расчётов: Lтр, Cтр, Rтр, Cд. Этому будет посвящён следующий пост в этой теме.
Система, состоящая из индуктивности утечки применительно ко вторичной обмотке и межобмоточной ёмкости, параллельно которой приложена ёмкость выпрямителя(-лей) будет резонировать на определённой частоте: В системе всегда находятся паразитные резистивные компоненты, которые будут рассеивать энергию колебаний, поэтому, скорее всего, возбуждённые тем или иным способом колебания будут затухающими. Задача демпфирующих цепочек – уменьшить добротность (т.е. увеличить паразитное сопротивление) в получившейся колебательной системе для того, чтобы обеспечить очень быстрое затухание, уменьшив, таким образом, возможность влияния блока питания на чувствительные сигнальные цепи.
Если посмотреть на наиболее повторяемые схемы можно выяснить, что обычно добавляют конденсатор параллельно вторичной обмотке трансформатора. Конденсатор уменьшает частоту резонанса, а значит – «дальность» распространения колебаний. Кроме того, очевидно, уменьшается амплитуда колебаний, в связи с тем, что гармоники более высоких порядков будут сильнее «фильтроваться» колебательным контуром. Однако основную задачу (добавление резистивного элемента) этот подход не решает.
«Лобовым» решением является включение сопротивления параллельно колебательному контуру (в нашем случае – параллельно вторичной обмотке трансформатора). В теории, данный резистор решает все наши задачи, на практике оказывается, что сопротивление этого резистора нужно делать достаточно маленьким, что уменьшает КПД трансформатора, так как достаточно большая часть мощности будет рассеиваться на демпфере.
Известно и решение этой практической задачи — «спрятать» демпфирующее сопротивление за ёмкостную реактивность таким образом, чтобы на базовых частотах сети (50/100 или 60/120Гц в зависимости от страны) через демпфирующее сопротивление протекал минимальный ток, в то время как на частоте резонанса RC-цепочка представляла собой в основном активное сопротивление. При необходимости можно сохранить и параллельный обмотке конденсатор — он будет выполнять свою, пусть и ограниченную функцию. Т.о., демпфирующая цепочка будет выглядеть следующим образом (демпфирующая система представлена элементами C1, C2, R1): Остаётся лишь подсчитать значения C1, C2, R1. На идею, как это сделать, я натолкнулся в статье http://hagtech.com/pdf/snubber.pdf .
Влияние понижения частоты за счёт C1 на остальные элементы устройства определить практически невозможно, поскольку это влияние зависит от конкретного конструктивного исполнения, поэтому задаёмся некоторой величиной, скажем, 10 нФ. На частоте 50Гц ток через конденсатор будет определяться соотношением Ic=100πVcC1. Таким образом, даже для высоковольтных выпрямителей, скажем 500В на вторичной обмотке, этот ток не будет превышать 1,5мА. Если это в конкретной ситуации много, можно выбрать конденсатор меньшей ёмкости или отказаться от него совсем.
R1 рассчитывается по методике из вышеупомянутой статьи: где Lтр — паразитная индуктивность вторичной обмотки; Cэ = Cтр + Cд + C1 — суммарная паразитная ёмкость вторичной обмотки трансформатора Cтр, диода Cд (для диодного моста Cд нужно уменьшить в 2 раза) и C1; Rтр — активное сопротивление обмотки трансформатора.
Статья предполагает использование CXX фильтра (CLC, CRC и т.п.), что верно в большинстве случаев. Второе допущение, принятое при расчётах – ёмкость первого конденсатора фильтра (C3 на приведённой схеме) на несколько порядков выше Cэ, т.о., его влиянием можно пренебречь. Если это не так, то вместо Cд в расчёт следует подставлять значение (C3Cд)/(C3+Cд). И, наконец, третье допущение – величина демпфирования. Чтобы не загружать ветку скажу, что она выбрана некоей средней, «достаточной» с точки зрения автора статьи. На практике это означает только то, что приведённая формула определяет верхний предел сопротивления резистора и можно применять любой резистор, меньший рассчитанного. Чуть позже я поясню, почему я на этом остановился подробнее.
C2 рассчитывается как: Значения параметров соответствуют предыдущей формуле. Ранее я уже говорил, что C2R1 образуют фильтр, отсекающий низкие частоты. Для упрощения расчётной формулы принято, что частота среза фильтра должна быть меньше резонансной частоты в 2π раз. Т.е., выбор конденсатора можно упростить, допуская увеличение его ёмкости. Второе соображение – нет смысла уменьшать сопротивление R1, поскольку это приводит к увеличению C2, что нежелательно из конструктивных соображений и уменьшает пространство для манёвра.
Т.о. мы получаем прогнозируемое демпфирование с лёгкими расчётами его компонентов. Единственная проблема – добыть данные для расчётов: Lтр, Cтр, Rтр, Cд. Этому будет посвящён следующий пост в этой теме.
Последний раз редактировалось Admin 19 апр 2014, 23:54, всего редактировалось 2 раза.
Владислав
- poty
- Профи

- Сообщения: 5022
- Зарегистрирован: 24 мар 2014, 10:00
- Откуда: Россия, Москва
- Благодарил (а): 189 раз
- Поблагодарили: 646 раз
- Контактная информация:
Да, именно о них. Дополнение после некоторого раздумья... Стоит учитывать не только шумы при переключении открыт-закрыт, но и обратные. Так как и в том и в другом случае возникают предпосылки для возбуждения.Yankenfox писал(а):Речь идет о помехах, возникающих в момент переключения из открытого состояния в закрытое?poty писал(а):Смысл этих дополнений – уменьшить шумы, возникающие в момент выключения выпрямителей (будь то силиконовые диоды во всех их ипостасях или кенотроны)
Пороговое напряжение здесь не играет никакой роли. В момент, когда мгновенное напряжение на вторичной обмотке трансформатора по отношению к напряжению на конденсаторе фильтра становится меньшим напряжения закрытия выпрямительного элемента (у полупроводниковых диодов это некоторое пороговое напряжение, у кенотронов это - 0В) выпрямительный элемент закрывается (опять же с той или иной скоростью, в зависимости от его свойств), формируя фронт импульса, от которого запускается колебательный процесс.Yankenfox писал(а):Кстати, у кенотронов же нет порогового напряжения 0.6-0.8В как у диодов или я чего-то неправильно понимаю?
Как всегда, всё зависит от конкретных особенностей построения блока питания. Например, очень многие ставят качественный неэлектролит параллельно электролиту в фильтры (и не только в фильтры, но и в "шунты" шин питания), совершенно правильно обосновывая это ограниченным частотным диапазоном электролитов (хотя существуют современные электролитические конденсаторы и их аналоги с достаточным частотным диапазоном изначально). Однако, первым конденсаторам фильтра "достаётся" незавидная участь быть самыми простыми и непритязательными и шунтируют неэлектролитами, а уж тем более качественными, их очень редко. Как мы видим, они работают отнюдь не в стерильных условиях и, в зависимости от применённых деталей, должны подавлять достаточно высокочастотные колебания, вызванные шумами переключения выпрямителей.Yankenfox писал(а):Я никогда ранее не применял подобных демпфирующих цепочек в блоках питания. Но, если от них есть практическая польза и реально можно улучшить качество питания последующих цепей, то для меня это большое открытие. Очень интересно узнать, какой % составляют эту шумы на фоне, допустим, пульсаций блока питания, хочется понять и оценить значимость подавления этих шумов на общем фоне выходного напряжения.
Также распространены фильтры CRC, которые проще и меньше (не говоря уж о том, что дешевле) CLC. Но сопротивление, хоть и образует со следующим конденсатором фильтр, не пропускающий ВЧ (до определённого предела), всю "нагрузку" по фильтрации отдаёт конденсатору. Дроссель, даже небольшой индуктивности, в этой цепи предпочтительнее, поскольку крутизна среза фильтра LC существенно выше и общее качество применяемых деталей может быть несколько снижено с сохранением общего качества фильтрации. При этом дроссель может иметь нужное активное сопротивление для сохранения расчётов по понижению напряжения до заданного или нужно сопротивление можно поставить последовательно с ним.
Ещё более редким явлением является экранирование наиболее "шумящих" в электромагнитном смысле частей блока питания (трансформатора, выпрямительного блока, дросселей...). А ведь они обычно достаточно большие, чтобы создать ёмкостную и магнитную связь с чувствительными элементами питаемого оборудования даже помимо собственно фильтров питания. Наиболее кардинальным решением в данном случае является вынесение блока питания в отдельный корпус, но применение этого метода имеет свои отрицательные стороны.
В любом случае, я был бы благодарен, если кто-нибудь, имеющий необходимое оборудование, провёл реальные практические испытания этого метода. Тогда можно было бы говорить о конкретных цифрах.
Показать это в симуляторах можно совершенно свободно, но это мало кого убедит.
Последний раз редактировалось poty 04 апр 2014, 14:20, всего редактировалось 1 раз.
Владислав
- poty
- Профи

- Сообщения: 5022
- Зарегистрирован: 24 мар 2014, 10:00
- Откуда: Россия, Москва
- Благодарил (а): 189 раз
- Поблагодарили: 646 раз
- Контактная информация:
Как прикинуть значения демпфирующих цепочек, часть 2
Продолжая свой первый пост…
Те, у кого есть много-много супер-пупер оборудования могут дальше не читать! Но, с прискорбием приходится сообщить, что совсем без оборудования обойтись всё равно не удастся. Минимальный набор — мультиметр с возможностью измерений хотя бы ёмкости и частоты (помимо напряжения, тока и сопротивления, конечно). Измерить частоту можно и осциллографом, тем более, что этот прибор всё равно нужен для отладки более-менее серьёзных поделок. Сейчас есть множество вариантов относительно недорогих цифровых осциллографов, подключаемых к компьютеру – их приобретение окупится сторицей. Так получилось, что у меня была возможность воспользоваться оборудованием Яна, за что ему огромное спасибо!
Итак! Самое простое – Rтр. Измеряем это активное сопротивление мультиметром, подключив его ко вторичной обмотке. Для примера я взял имеющиеся у меня малогабаритные трансформаторы 2х110В : 2x10В, сопротивление вторичной обмотки оказалось 1,2Ома. Для наших расчётов большая точность не нужна, тем более – в активных компонентах.
Cд можно взять из таблицы параметров на применяемые выпрямители, но если по каким либо причинам этого сделать нельзя, можно его померить мультиметром. В зависимости от используемого мультиметра, измеряем «в обе стороны», т.е. в обоих полярностях и выбираем наибольшее значение. В каком-то включении, возможно, измерить ёмкость будет невозможно, так как диод будет открываться.
Lтр – это паразитная индуктивность трансформатора, приведённая ко вторичной обмотке (не путать с индуктивностью вторичной обмотки!). Напрямую её можно измерить замкнув первичную обмотку (обмотки) и проведя измерение индуктивности во вторичной обмотке (например, это могут сделать некоторые мультиметры). Однако, я предлагаю другой способ, который позволит вычислить одновременно и Cтр.
Выбираем два конденсатора небольшой ёмкости. Измеряем их мультиметром для уточнения их актуальной ёмкости. Пусть один из них будет C1, другой – C2. Подключаем мультиметр с измерением частоты или осциллограф параллельно вторичной обмотке трансформатора, замыкаем первичную обмотку. Заряжаем C1 от батарейки или любого другого блока питания. Подсоединяем конденсатор ко вторичной обмотке трансформатора и измеряем частоту получившихся колебаний – f1. Повторяем эксперимент с другим конденсатором – получаем частоту f2. После этого вычисляем: Для выбранного мной трансформатора были применены конденсаторы С1=50нФ (актуальная измеренная ёмкость – 53,3нФ) и С2=15нФ (измерено – 16,1нФ). Как я уже упоминал, измерения частоты производились с помощью осциллографа. Результаты были представлены в виде: Т.о., имеем f1=14,71кГц, f2=23,58кГц. Соответствующие расчёты дают: Cтр=7,6нФ, Lтр=1,92мГн. Выбираем конденсатор C1 из демпфирующей цепочки 10нФ, измеряем диоды 30BQ060 (взяты из того, что было) Cд=240пФ. Используем полную ёмкость Cд, предполагая, что используется двухполупериодная схема. Демпфирующая цепочка R1=329,6Ом – выбираем 330Ом стандартного ряда, С2=111,6нФ – выбираем 0,12мкФ.
Собственная частота резонанса трансформатора равна 41,6кГц. С учётом C1 – 27,4кГц. С учётом C1 и Cд – 27,2кГц.
В заключение – несколько соображений по выбору компонентов для демпфирования. Требования к конденсаторам относятся только к импульсному напряжению, которое они выдерживают. Желательно выбирать конденсаторы, выдерживающие на порядок большее напряжение, чем пиковое напряжение вторичной обмотки. Резисторы желательно выбирать из ряда с низким ESL (собственной индуктивностью), т.е. проволочные резисторы и часть металлооксидных и металлоплёночных лучше не применять. Сюда лучше всего подойдут углеродные, например. Мощность резисторов складывается из постоянной рассеиваемой мощности за счёт протекания тока сетевой частоты и колебательной мощности, которая зависит от ёмкости конденсатора C1 и частоты переключения (как правило, удвоенной сетевой частоты). На вскидку это должно быть что-то типа: где Pr1 – мощность, рассеиваемая резистором (желательно удваивать и даже учетверять мощность выбираемого резистора), Vrms – напряжение на вторичной обмотке под нагрузкой, С2, R1 – значения элементов демпфирования, fp – частота переключения (для двухполупериодного выпрямителя равна удвоенной частоте сети, для мостового выпрямителя – учетверённой).
Для примера выше мощность резистора должна быть не меньше 2,4мВт. Для сравнения, если бы мы просто подключили демпфирующий резистор такого номинала параллельно вторичной обмотке из примера, мощность, рассеиваемая на нём была бы 300мВт.
В заключение отмечу, что несмотря на гораздо более сложную ситуацию с фильтрами Lxx (LC, например), расчёт, приведённый выше, полностью соответствует и такой конфигурации фильтра блока питания.
Те, у кого есть много-много супер-пупер оборудования могут дальше не читать! Но, с прискорбием приходится сообщить, что совсем без оборудования обойтись всё равно не удастся. Минимальный набор — мультиметр с возможностью измерений хотя бы ёмкости и частоты (помимо напряжения, тока и сопротивления, конечно). Измерить частоту можно и осциллографом, тем более, что этот прибор всё равно нужен для отладки более-менее серьёзных поделок. Сейчас есть множество вариантов относительно недорогих цифровых осциллографов, подключаемых к компьютеру – их приобретение окупится сторицей. Так получилось, что у меня была возможность воспользоваться оборудованием Яна, за что ему огромное спасибо!
Итак! Самое простое – Rтр. Измеряем это активное сопротивление мультиметром, подключив его ко вторичной обмотке. Для примера я взял имеющиеся у меня малогабаритные трансформаторы 2х110В : 2x10В, сопротивление вторичной обмотки оказалось 1,2Ома. Для наших расчётов большая точность не нужна, тем более – в активных компонентах.
Cд можно взять из таблицы параметров на применяемые выпрямители, но если по каким либо причинам этого сделать нельзя, можно его померить мультиметром. В зависимости от используемого мультиметра, измеряем «в обе стороны», т.е. в обоих полярностях и выбираем наибольшее значение. В каком-то включении, возможно, измерить ёмкость будет невозможно, так как диод будет открываться.
Lтр – это паразитная индуктивность трансформатора, приведённая ко вторичной обмотке (не путать с индуктивностью вторичной обмотки!). Напрямую её можно измерить замкнув первичную обмотку (обмотки) и проведя измерение индуктивности во вторичной обмотке (например, это могут сделать некоторые мультиметры). Однако, я предлагаю другой способ, который позволит вычислить одновременно и Cтр.
Выбираем два конденсатора небольшой ёмкости. Измеряем их мультиметром для уточнения их актуальной ёмкости. Пусть один из них будет C1, другой – C2. Подключаем мультиметр с измерением частоты или осциллограф параллельно вторичной обмотке трансформатора, замыкаем первичную обмотку. Заряжаем C1 от батарейки или любого другого блока питания. Подсоединяем конденсатор ко вторичной обмотке трансформатора и измеряем частоту получившихся колебаний – f1. Повторяем эксперимент с другим конденсатором – получаем частоту f2. После этого вычисляем: Для выбранного мной трансформатора были применены конденсаторы С1=50нФ (актуальная измеренная ёмкость – 53,3нФ) и С2=15нФ (измерено – 16,1нФ). Как я уже упоминал, измерения частоты производились с помощью осциллографа. Результаты были представлены в виде: Т.о., имеем f1=14,71кГц, f2=23,58кГц. Соответствующие расчёты дают: Cтр=7,6нФ, Lтр=1,92мГн. Выбираем конденсатор C1 из демпфирующей цепочки 10нФ, измеряем диоды 30BQ060 (взяты из того, что было) Cд=240пФ. Используем полную ёмкость Cд, предполагая, что используется двухполупериодная схема. Демпфирующая цепочка R1=329,6Ом – выбираем 330Ом стандартного ряда, С2=111,6нФ – выбираем 0,12мкФ.
Собственная частота резонанса трансформатора равна 41,6кГц. С учётом C1 – 27,4кГц. С учётом C1 и Cд – 27,2кГц.
В заключение – несколько соображений по выбору компонентов для демпфирования. Требования к конденсаторам относятся только к импульсному напряжению, которое они выдерживают. Желательно выбирать конденсаторы, выдерживающие на порядок большее напряжение, чем пиковое напряжение вторичной обмотки. Резисторы желательно выбирать из ряда с низким ESL (собственной индуктивностью), т.е. проволочные резисторы и часть металлооксидных и металлоплёночных лучше не применять. Сюда лучше всего подойдут углеродные, например. Мощность резисторов складывается из постоянной рассеиваемой мощности за счёт протекания тока сетевой частоты и колебательной мощности, которая зависит от ёмкости конденсатора C1 и частоты переключения (как правило, удвоенной сетевой частоты). На вскидку это должно быть что-то типа: где Pr1 – мощность, рассеиваемая резистором (желательно удваивать и даже учетверять мощность выбираемого резистора), Vrms – напряжение на вторичной обмотке под нагрузкой, С2, R1 – значения элементов демпфирования, fp – частота переключения (для двухполупериодного выпрямителя равна удвоенной частоте сети, для мостового выпрямителя – учетверённой).
Для примера выше мощность резистора должна быть не меньше 2,4мВт. Для сравнения, если бы мы просто подключили демпфирующий резистор такого номинала параллельно вторичной обмотке из примера, мощность, рассеиваемая на нём была бы 300мВт.
В заключение отмечу, что несмотря на гораздо более сложную ситуацию с фильтрами Lxx (LC, например), расчёт, приведённый выше, полностью соответствует и такой конфигурации фильтра блока питания.
Владислав
- poty
- Профи

- Сообщения: 5022
- Зарегистрирован: 24 мар 2014, 10:00
- Откуда: Россия, Москва
- Благодарил (а): 189 раз
- Поблагодарили: 646 раз
- Контактная информация:
Re: Как прикинуть значения демпфирующих цепочек, часть 2
Самый лёгкий вопрос - как посчитал!Yankenfox писал(а):...не понял как Вы посчитали это:и какова практическая ценность этих чисел?poty писал(а): Собственная частота резонанса трансформатора равна 41,6кГц. С учётом C1 – 27,4кГц. С учётом C1 и Cд – 27,2кГц.
Теперь по поводу практической значимости этих цифр. В данном случае - частоты получились не запредельные. Я думаю, что в случае более высококачественного трансформатора (или трансформатора с меньшим током), индуктивность рассеяния и ёмкость рассеяния будут существенно ниже, так что собственная частота может достигать единиц мегагерц. Вся эта "прелесть" протекает через первый фильтрующий конденсатор (или через индуктивность, в зависимости от типа применяемого сглаживающего фильтра). Соответственно, можно использовать эти данные для выбора конкретных конденсаторов и ёмкостей. Если, допустим, эти детали менять нельзя, то можно использовать выбор C1 для того, чтобы понизить частоту до приемлемых уровней.
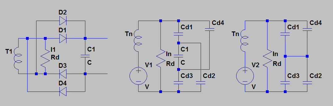
Это требует написания целой статьи. Но, если вкратце, то смысл вот какой. Рассмотрим двухполупериодную схему и соответствующую ей эквивалентную схему в терминах реактивностей: Здесь I1 и I2 заменяют демпфирующие цепочки, Сd-ёмкость диода. Фактически, данную схему можно рассматривать как две независимые, что и отображено на эквивалентной схеме. Каждая половина работает в свой полупериод и имеет собственную демпфирующую цепочку. Предпосылки для осцилляций возникают в момент открытия диода или закрытия диода. То есть, при расчёте мощности резистора в демпфере используем удвоенную частоту сетевого напряжения. Берём практический пример, когда C1>>Cd, в этом случае C1 можно не рассматривать вообще. Т.о., при расчёте суммарной ёмкости в колебательном контуре придётся использовать Cd.Yankenfox писал(а):... как выбирается емкость Сд в зависимости от типа включения диодов выпрямителя?
Теперь рассмотрим мостовую схему: Сразу убираем C1 по той же причине, что и в предыдущем случае (самый правый рисунок). Получаем такое соединение Cdn, ёмкость которого, по идее, должна равняться Cd, однако, на практике она таковой не будет. Посмотрим на следующий график из паспорта на диод: Это - зависимость Cd от обратного напряжения на нём. Нас интересует значение при напряжении, близком к нулю, поскольку мы исследуем возникновение колебаний в момент закрытия диода. Именно его мы и измерили ранее (240пФ). Я дорисовал это измерение на графике зелёным цветом. Как видно из первой схемы, на закрытых в данном полупериоде диодах будет напряжение, равное амплитудному напряжению на вторичной обмотке за вычетом прямого падения напряжения на одном диоде (14В - 0,4В=13,6В в нашем случае). При таком напряжении ёмкость диодов в нашем примере будет равна примерно 100пФ. Т.о., эквивалентная ёмкость будет равна (240/2)+(100/2)=170пФ. Все расчёты, приведённые для демпфирующих цепочек, имеют достаточно большой запас допущений, не требующих высокой точности задания параметров, поэтому нет смысла их усложнять точным вычислением влияния закрытых диодов, тем более, что это влияние зависит от напряжения на вторичной обмотке и легко "съедается" допуском "параллельного" демпфирующего конденсатора. Вывод - использовать в расчётах значение Cд/2=120пФ.
В данном случае (мостового включения) демпфирующая цепочка действует оба полупериода сетевого напряжения, поэтому "срабатывает" 4 раза (по 2 раза в каждом полупериоде), значит, при подстановке в формулу расчёта мощности частоту переключения нужно увеличить в 4 раза от частоты сети.
Владислав
- poty
- Профи

- Сообщения: 5022
- Зарегистрирован: 24 мар 2014, 10:00
- Откуда: Россия, Москва
- Благодарил (а): 189 раз
- Поблагодарили: 646 раз
- Контактная информация:
Re: Как прикинуть значения демпфирующих цепочек, часть 2
Да, всё верно!Yankenfox писал(а):... применительно к мостовому включению выпрямительных диодов... мы измеряем емкость одного диода и в расчетах используем значение Сд/2, все верно?
Если посмотреть на эквивалентную схему (особенно на ту, что справа в пояснении к диодному мосту), то станет понятно, что эти конденсаторы эквивалентны чистому "конденсатору в параллель вторичной обмотки", только вместо одного включены два последовательно и две пары в параллель. Т.о., прямой ответ на вопрос - нет, не нужны. Дополнение к ответу - использование только этого способа демпфирования излечивает только небольшую часть последствий, а не корень проблемы.Yankenfox писал(а):Хочется спросить автора поста, что он думает по поводу подобных демпфирующих цепочек? Есть ли необходимость в их применении после установки демпфирующей цепочки, параллельной вторичной обмотке трансформатора?
Хотел дописать также ответ на вопрос про практические измерения. В принципе, эксперимент сам по себе очень прост. Берём трансформатор, два диода, конденсатор и создаём этому всему нагрузку, скажем, 200мА. Точная величина нагрузки не важна, главное - не выйти за пределы возможностей трансформатора. Конденсатор, скажем, 10000мкФ, хотя это тоже не важно, можно от 1000мкФ до 20000мкФ. Собираем схему двухполупериодного выпрямителя. Далее - сложнее... подключаем осциллограф параллельно вторичной обмотке и "ловим" шумы переключения. Потом переключаем осциллограф параллельно нагрузке и смотрим, сколько этих шумов осталось после простейшего фильтра. Так мы обнаружим только прямое попадание шумов на выход БП, но, я думаю, и этого будет достаточно, чтобы понять степень их влияния.
Далее собираем демпфер (думаю, резистор и пара конденсаторов точно найдутся) и повторяем вышеприведённые эксперименты.
Владислав
- poty
- Профи

- Сообщения: 5022
- Зарегистрирован: 24 мар 2014, 10:00
- Откуда: Россия, Москва
- Благодарил (а): 189 раз
- Поблагодарили: 646 раз
- Контактная информация:
Re: Как прикинуть значения демпфирующих цепочек, часть 2
Я в общем плане размышлял, если не использовать плат, а сделать, допустим, на макетке. Меньше деталей просто!Yankenfox писал(а):Почему именно двухполупериодный выпрямитель? В наших платах "SPS" мы планировали использовать диодный мост. Не помешает ли это проведению эксперимента? Сразу возникает вопрос, как "поймать" шумы переключения? Как на фоне переменного напряжения обмотки транса увидеть шумы переключения диодов?poty писал(а):... Берём трансформатор, два диода, конденсатор и создаём этому всему нагрузку...
По поводу "как поймать". Для этого лучше иметь двухлучевой осциллограф, хотя можно поймать и на однолучевом. Подключаем осциллограф параллельно вторичной обмотке трансформатора и параллельно первому конденсатору фильтра и смотрим с увеличением ту область, где графики пересекаются.
Владислав
- poty
- Профи

- Сообщения: 5022
- Зарегистрирован: 24 мар 2014, 10:00
- Откуда: Россия, Москва
- Благодарил (а): 189 раз
- Поблагодарили: 646 раз
- Контактная информация:
Прошу прощения за некоторую неграмотность, допущенную мной в вышеприведённой цитате!
Писалось на скорую руку и нужно было лишь донести смысл!
Я считаю полученные результаты очень убедительными. Вышеупомянутая статья ссылалась лишь на симуляцию процессов, а здесь мы имеем практический результат, весьма близкий к расчётному. Небольшие девиации связаны с погрешностями измерений конденсаторов, погрешностями значений применённых деталей, применялись другие диоды (по сравнению с расчётами) и т.п.
В перспективе найти бы эти "возмущения" на выходе блока питания и сравнить.
Хотя приведённые результаты лично для меня - более чем полезны.
Я считаю полученные результаты очень убедительными. Вышеупомянутая статья ссылалась лишь на симуляцию процессов, а здесь мы имеем практический результат, весьма близкий к расчётному. Небольшие девиации связаны с погрешностями измерений конденсаторов, погрешностями значений применённых деталей, применялись другие диоды (по сравнению с расчётами) и т.п.
В перспективе найти бы эти "возмущения" на выходе блока питания и сравнить.
Владислав
- poty
- Профи

- Сообщения: 5022
- Зарегистрирован: 24 мар 2014, 10:00
- Откуда: Россия, Москва
- Благодарил (а): 189 раз
- Поблагодарили: 646 раз
- Контактная информация:
Конечно можно, и даже без проверки. Расчёт призван минимизировать потери, только и всего. Если заложиться значительным запасом на мощность резистора, то можно реально взять паразитные параметры трансформатора "от балды".Алаев Ян писал(а):установка среднестатистических демпфирующих цепей и проверка "звона" сразу на осциллографе.
Владислав
-
Бегемот
Расчет демпфирующей RC-цепи
При включении/выключении компрессора холодильника Донбасс 9М (10Е) в колонках сильный щелчок.
Думаю, нужно поставить демпфирующие RC цепи параллельно контактам пускозащитного реле и реле температуры.
Поможет ли это решить проблему? Что еще можно сделать? Холодильник заземлен.
Буду благодарен за любые ссылки на методики рассчета таких цепей.
Как узнать индуктивность обмоток электродвигателя компрессора, если нет измерителя индуктивности?
Думаю, нужно поставить демпфирующие RC цепи параллельно контактам пускозащитного реле и реле температуры.
Поможет ли это решить проблему? Что еще можно сделать? Холодильник заземлен.
Буду благодарен за любые ссылки на методики рассчета таких цепей.
Как узнать индуктивность обмоток электродвигателя компрессора, если нет измерителя индуктивности?
- poty
- Профи

- Сообщения: 5022
- Зарегистрирован: 24 мар 2014, 10:00
- Откуда: Россия, Москва
- Благодарил (а): 189 раз
- Поблагодарили: 646 раз
- Контактная информация:
Ян прав. Хотелось бы только пару замечаний сделать.
Во-первых, нужно посмотреть, есть ли уже существующая демпфирующая цепочка в холодильнике? Если есть, то нужно проверить сначала её. Кроме того, расчёт делается для единственной цепочки, поэтому старую в любом случае нужно убирать. Мощность резистора лучше брать в несколько раз больше расчетной и смотреть на часто игнорируемый параметр предельного напряжения на резисторе. Конденсатор лучше брать с электрическим кодом X или Y.
Во-вторых, нужно обязательно посмотреть электрическую схему присоединения холодильника. Я тоже не помню бытовых холодильников с подключением по трехпроводке, но не исключаю, что такие могут быть. Двухпроводные системы требуют особых входных фильтров, здесь, возможно, имеет смысл заменить розетку на розетку с фильтром. Эта опция будет работать и на трехпроводке.
В-третьих, проверьте провод заземления! Были случаи, когда заземление в розетке просто прикручено к нулю! Или вообще не прикручено никуда. Оба случая ещё и очень опасны!
Далее. Должна быть причина столь большого воздействия включения на усилитель. Стоит проверить, нет ли постоянной составляющей в сети, а также схему экранирования / заземления аудио. Возможно, как предлагал Ян, нужно смастерить что-то в виде простейшего сетевого фильтра для аудиокомплекса. Выйдет недорого, а толк будет точно!
Во-первых, нужно посмотреть, есть ли уже существующая демпфирующая цепочка в холодильнике? Если есть, то нужно проверить сначала её. Кроме того, расчёт делается для единственной цепочки, поэтому старую в любом случае нужно убирать. Мощность резистора лучше брать в несколько раз больше расчетной и смотреть на часто игнорируемый параметр предельного напряжения на резисторе. Конденсатор лучше брать с электрическим кодом X или Y.
Во-вторых, нужно обязательно посмотреть электрическую схему присоединения холодильника. Я тоже не помню бытовых холодильников с подключением по трехпроводке, но не исключаю, что такие могут быть. Двухпроводные системы требуют особых входных фильтров, здесь, возможно, имеет смысл заменить розетку на розетку с фильтром. Эта опция будет работать и на трехпроводке.
В-третьих, проверьте провод заземления! Были случаи, когда заземление в розетке просто прикручено к нулю! Или вообще не прикручено никуда. Оба случая ещё и очень опасны!
Далее. Должна быть причина столь большого воздействия включения на усилитель. Стоит проверить, нет ли постоянной составляющей в сети, а также схему экранирования / заземления аудио. Возможно, как предлагал Ян, нужно смастерить что-то в виде простейшего сетевого фильтра для аудиокомплекса. Выйдет недорого, а толк будет точно!
Владислав
-
Бегемот
- poty
- Профи

- Сообщения: 5022
- Зарегистрирован: 24 мар 2014, 10:00
- Откуда: Россия, Москва
- Благодарил (а): 189 раз
- Поблагодарили: 646 раз
- Контактная информация:
Давненько ничего не было про демпфирование. Но вот неожиданно нарвался на статью по практическому подбору значений демпфирующих цепей. Интересно, что идея очень похожа на ту, что я предлагал выше для определения параметров трансформатора. Мне, правда, не очень понятно, почему бы не подключить демпфер в реальную схему и подобрать значения там, как это сделал Ян в своём эксперименте, допустим?
- Вложения
-
- Quasimodo_jig_revA.pdf
- (817.43 КБ) 515 скачиваний
Владислав
- rad54
- Форумщик

- Сообщения: 451
- Зарегистрирован: 20 мар 2018, 13:37
- Откуда: Новосибирск, Россия
- Благодарил (а): 89 раз
- Поблагодарили: 119 раз
- Контактная информация:
Познакомился с данной веткой.
Отличная статья и перевод, и комментарии с обсуждениями.
Очень впечатляет практическое подтверждение рассчитанного процесса с отображением на осциллографе.
Читал с интересом, однако вопрос практического проявления данной помехи переключения в реальных усилителях был для меня не очень очевиден. Понятно, что в конечном итоге она должна попадать в звуковой тракт, но вот как конкретно проявится и насколько сильно звук для слуха будет портить при такой малости амплитуды...
А тут вдруг связалось как-то два в одно.
У меня есть недорешенная проблема в собственном интегральном усилителе.
Вижу ее только при снятии АЧХ усилителя на эквиваленте нагрузки. Проявляется и наблюдается в виде паразитной амплитудной модуляции полезного сигнала на частоте анализа вокруг 37 кГц. Форма огибающей - низкочастотная (Герц около 100), с плавающей глубиной модуляции от 0 до 70-90 %, такое низкочастотное подвозбуждение. Причем искаженный сигнал наблюдается сквозняком во всех трех каскадах, именно как при самовозбуждении.
Убрать этот эффект никакими способами пока не удалось.
Хотя на реальном музыкальном материале и колонках никак, на мой слух, не проявляется.
Эта модуляция сразу и ПОЛНОСТЬЮ пропадает при отключении усилителя от сети 220 В. Т.е. никакой модуляции при работе на емкостях фильтра (они у меня довольно приличные) нет вообще.
Поэтому хочу вас спросить: насколько вероятно, что эта помеха переключения и является причиной подвозбуждения. Кто-нибудь про такое ее проявление слышал или сам сталкивался?
Отличная статья и перевод, и комментарии с обсуждениями.
Очень впечатляет практическое подтверждение рассчитанного процесса с отображением на осциллографе.
Читал с интересом, однако вопрос практического проявления данной помехи переключения в реальных усилителях был для меня не очень очевиден. Понятно, что в конечном итоге она должна попадать в звуковой тракт, но вот как конкретно проявится и насколько сильно звук для слуха будет портить при такой малости амплитуды...
А тут вдруг связалось как-то два в одно.
У меня есть недорешенная проблема в собственном интегральном усилителе.
Вижу ее только при снятии АЧХ усилителя на эквиваленте нагрузки. Проявляется и наблюдается в виде паразитной амплитудной модуляции полезного сигнала на частоте анализа вокруг 37 кГц. Форма огибающей - низкочастотная (Герц около 100), с плавающей глубиной модуляции от 0 до 70-90 %, такое низкочастотное подвозбуждение. Причем искаженный сигнал наблюдается сквозняком во всех трех каскадах, именно как при самовозбуждении.
Убрать этот эффект никакими способами пока не удалось.
Хотя на реальном музыкальном материале и колонках никак, на мой слух, не проявляется.
Эта модуляция сразу и ПОЛНОСТЬЮ пропадает при отключении усилителя от сети 220 В. Т.е. никакой модуляции при работе на емкостях фильтра (они у меня довольно приличные) нет вообще.
Поэтому хочу вас спросить: насколько вероятно, что эта помеха переключения и является причиной подвозбуждения. Кто-нибудь про такое ее проявление слышал или сам сталкивался?
Алексей
- poty
- Профи

- Сообщения: 5022
- Зарегистрирован: 24 мар 2014, 10:00
- Откуда: Россия, Москва
- Благодарил (а): 189 раз
- Поблагодарили: 646 раз
- Контактная информация:
Это вряд ли вызвано помехами переключения.
Для более точного прояснения ситуации хотелось бы получить картинку с осциллографа или прибора, по которому Вы обнаружили модуляцию.
Что я понял: Вы подаёте на вход интегрального усилителя сигнал, допустим, 37кГц и видите на осциллографе, что сигнал модулирован частотой около 100 Гц. При этом, под "модуляцией" я понимаю симметричное изменение амплитуды (изменения амплитуды симметричны в положительной и отрицательной полуволне одного периода), а не смещение (допустим, при увеличении амплитуды в положительной полуволне, уменьшается амплитуда того же периода в отрицательной полуволне). Если всё так, то я бы грешил на возбуждение выходного трансформатора, довольно частое явление. Но, повторяю, нужно больше конкретики.
Для более точного прояснения ситуации хотелось бы получить картинку с осциллографа или прибора, по которому Вы обнаружили модуляцию.
Что я понял: Вы подаёте на вход интегрального усилителя сигнал, допустим, 37кГц и видите на осциллографе, что сигнал модулирован частотой около 100 Гц. При этом, под "модуляцией" я понимаю симметричное изменение амплитуды (изменения амплитуды симметричны в положительной и отрицательной полуволне одного периода), а не смещение (допустим, при увеличении амплитуды в положительной полуволне, уменьшается амплитуда того же периода в отрицательной полуволне). Если всё так, то я бы грешил на возбуждение выходного трансформатора, довольно частое явление. Но, повторяю, нужно больше конкретики.
Владислав
- rad54
- Форумщик

- Сообщения: 451
- Зарегистрирован: 20 мар 2018, 13:37
- Откуда: Новосибирск, Россия
- Благодарил (а): 89 раз
- Поблагодарили: 119 раз
- Контактная информация:
Да, проявляется как амплитудная модуляция с несущей около 37 кГц . На 37 - это просто максимум эффекта. Т.е. возникать начинает где-то на 35, заканчивается на 39 примерно. Поэтому и говорю условно про глубину модуляции.
Причем 100 Гц модулирующей частоты - это примерно и условно. (Конечно, пришлю фото. Не догадался сфотографировать, думал сам одолею проблему). Регулярной огибающей и даже частоты как таковой нет. Есть стохастически изменяющаяся огибающая. Типа дробного шума что-ли. Изменяется одновременно и произвольно и частота ( примерно от 0 до 100), и амплитуда.
Изменение да, симметричное.
Думаю не транс это. Трансформатор убирал совсем. Схема у меня цирклотронная, кстати. Вместо транса ставил эквиваленты- резисторы. А возбуждение никак не менялось. Менял и число каскадов, чтоб фазу вычесть. Тоже бестолку.
Почему пропадает полностью возбуждение при отключении от сети 220? При этом никакие дополнительные емкостные шунты по 220 вообще никак не меняют картину возбуждения.
Причем 100 Гц модулирующей частоты - это примерно и условно. (Конечно, пришлю фото. Не догадался сфотографировать, думал сам одолею проблему). Регулярной огибающей и даже частоты как таковой нет. Есть стохастически изменяющаяся огибающая. Типа дробного шума что-ли. Изменяется одновременно и произвольно и частота ( примерно от 0 до 100), и амплитуда.
Изменение да, симметричное.
Думаю не транс это. Трансформатор убирал совсем. Схема у меня цирклотронная, кстати. Вместо транса ставил эквиваленты- резисторы. А возбуждение никак не менялось. Менял и число каскадов, чтоб фазу вычесть. Тоже бестолку.
Почему пропадает полностью возбуждение при отключении от сети 220? При этом никакие дополнительные емкостные шунты по 220 вообще никак не меняют картину возбуждения.
Алексей
- poty
- Профи

- Сообщения: 5022
- Зарегистрирован: 24 мар 2014, 10:00
- Откуда: Россия, Москва
- Благодарил (а): 189 раз
- Поблагодарили: 646 раз
- Контактная информация:
Предлагаю переместить обсуждение в отдельную ветку. Ситуация интересная, хотелось бы разобраться. Приведите ссылку на схему усилителя, источник сигнала, как умудрились убрать трансформатор? Цирклотрон, как любая система последовательного пуш-пула, часто очень болезненно реагирует на драйверный каскад. Есть возможность заблокировать сигнал на входе оконечного каскада?
Владислав
- rad54
- Форумщик

- Сообщения: 451
- Зарегистрирован: 20 мар 2018, 13:37
- Откуда: Новосибирск, Россия
- Благодарил (а): 89 раз
- Поблагодарили: 119 раз
- Контактная информация:
Хорошо.Предлагаю переместить обсуждение в отдельную ветку.
Готов выслать схему. Только мгновенно не получится. Сейчас приведу к какому-нибудь графическому формату. Она у меня в OrCade сейчас нарисована, с собственными примитивами.
Может и фото или видео сделаю с экрана осциллографа.
[upd=1537446402][/upd]
Есть, этоя тоже делал. Нет сигнала, нет и возбуждения.Есть возможность заблокировать сигнал на входе оконечного каскада?
Алексей
- Евгений Михеев
- Заслуженный Ветеран

- Сообщения: 4433
- Зарегистрирован: 22 май 2015, 11:52
- Откуда: Республика Коми, Ухта
- Благодарил (а): 307 раз
- Поблагодарили: 348 раз
- Контактная информация:
Друзья, прошу помощи. Сейчас делаю БП для предусилителя+корректора в едином корпусе.
На плате трансформатора заложился местами под RC демпфирующую цепочку высоковольтной обмотки.
Сейчас пока всё не собрано и сложно сказать, какие номиналы нужны будут для конденсатора и резистора. Но у меня скоро заказ с банзая, с резисторами выбор у меня есть, хотелось бы определится с конденсаторами.
Возможно, есть мысли, какой емкости кондер может в итоге понадобится? Я понимаю, что точно значение никто не скажет, но может получится прикинуть 3-4 номинала, с которыми можно будет потом поиграть?
Если с меня каки-то данные нужны - попробую ответить.
На плате трансформатора заложился местами под RC демпфирующую цепочку высоковольтной обмотки.
Сейчас пока всё не собрано и сложно сказать, какие номиналы нужны будут для конденсатора и резистора. Но у меня скоро заказ с банзая, с резисторами выбор у меня есть, хотелось бы определится с конденсаторами.
Возможно, есть мысли, какой емкости кондер может в итоге понадобится? Я понимаю, что точно значение никто не скажет, но может получится прикинуть 3-4 номинала, с которыми можно будет потом поиграть?
Если с меня каки-то данные нужны - попробую ответить.
Дорогу осилит идущий
Кто сейчас на конференции
Сейчас этот форум просматривают: нет зарегистрированных пользователей и 0 гостей