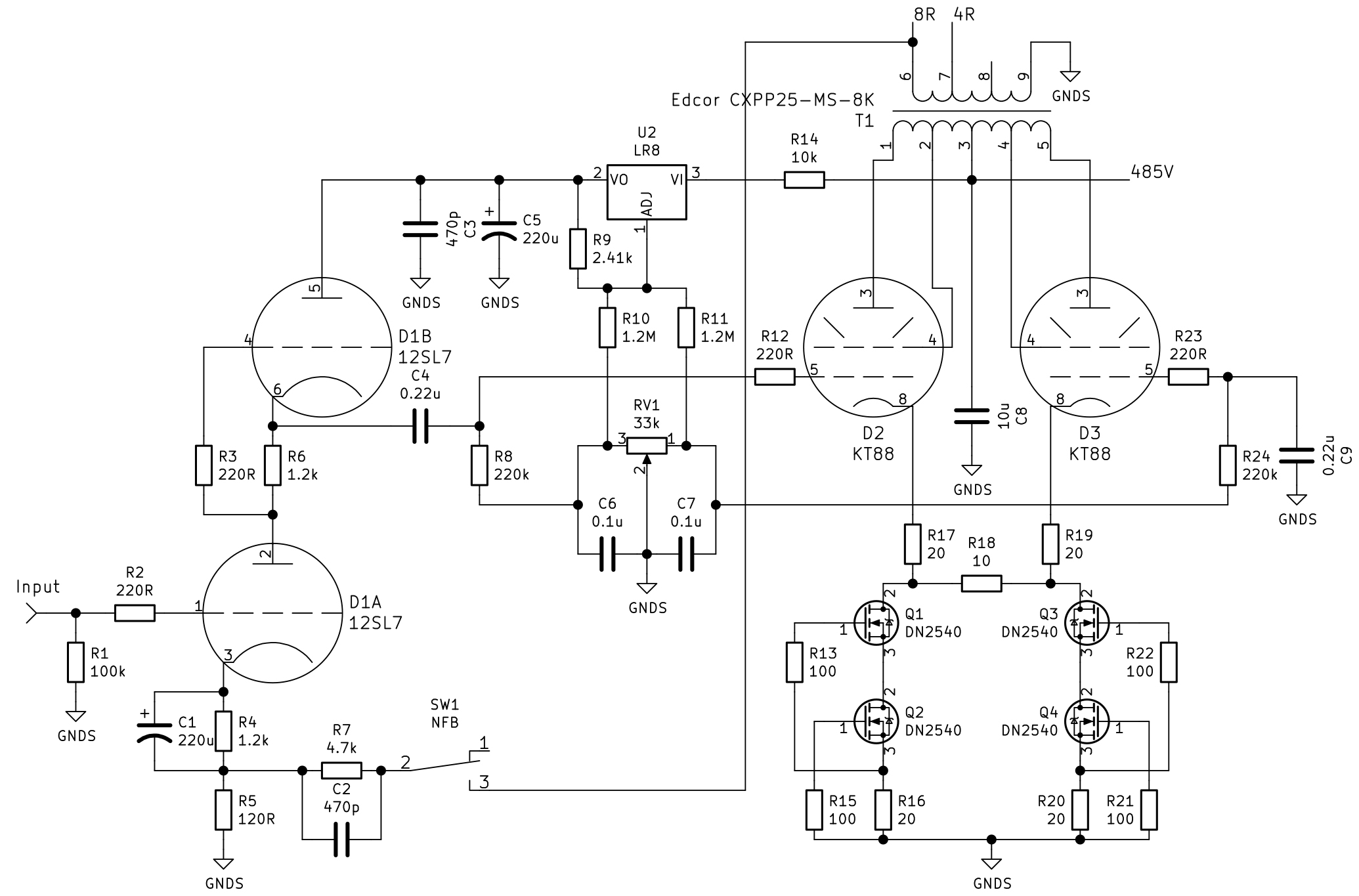
Хотелось бы отойти от многолетнего использования LM317HV и избавиться от переменного резистора в цепи сигнала. Вот - первый вариант такого процесса: R17=R19=1R
Ошибка на схеме.







С этим проблема. Реально каскод на DN2540 работает до 100-120мА. Т.е., обеспечить 90мА для КТ88 - вполне себе может, а вот 130-140мА, для КТ120 - уже будут проблемы. Для того, чтобы это работало, нужно подавать некоторое положительное смещение и на верхний и на нижний транзисторы в каскоде. Возможно, но возникает уже значительное усложнение. Можно использовать два источника впараллель - но тоже уже становится неэлегантно.Евгений Михеев писал(а):Я бы оставил переключение кт120/88 на тумблере


Я балансирую примерно раз в месяц. Каждый раз примерно после часа работы усилителей. Отклонение не большое. При ориентировочной норме 94/94, всегда уходит в 93/95. Если взять это в процентном соотношении, то как-то уж совсем не значительно. Но, я все равно подправляю. Это единственное, что я могу для них сделать.Евгений Михеев писал(а):По моей практике балансировка нужна, лампы уплывают, причем я подозреваю из за нагрева подстроечника. Ибо плывут во времени, через час работы все встаёт на места.


Это так уже и не "модернизация" получится, а новое строительство. Но по мне, так даже интереснее!poty писал(а):Есть ещё одна идея
Я-то 120-е не пробовал, но с тем, что 88-х уже сполна, согласен.Евгений Михеев писал(а):8е смотряться предпочтительнее лично для меня





Евгений Михеев писал(а):Ещё бы полностью ламповый вариант)))) я имею ввиду по входу.

Имеется в виду, что источники тока сделать на лампе. Для первого каскада это вообще не является проблемой. Да хоть бы взять Ваш, Евгений, источник тока на ECC88! На одной лампе можно все входные источники тока и "закрыть". Ну, может, лампу только поменять - нам токи нужны маленькие, насколько я помню, на таких токах 88-ая плохо работает.Роман Мирошниченко писал(а):Я только вот здесь не понял, что имеется в виду:Евгений Михеев писал(а):Ещё бы полностью ламповый вариант)))) я имею ввиду по входу.

Сейчас этот форум просматривают: нет зарегистрированных пользователей и 0 гостей