Для активации новой учетной записи и ее подтверждения на Форуме - необходимо связаться с администратором по электронной почте p-i-n-o-k-i-o@mail.ru.
Все новые учетные записи не прошедшие подтверждения администратором воспринимаются как спам.
Все новые учетные записи не прошедшие подтверждения администратором воспринимаются как спам.
Освоение Kicad
- Евгений Михеев
- Заслуженный Ветеран

- Сообщения: 4474
- Зарегистрирован: 22 май 2015, 11:52
- Откуда: Республика Коми, Ухта
- Благодарил (а): 324 раза
- Поблагодарили: 355 раз
- Контактная информация:
- Евгений Михеев
- Заслуженный Ветеран

- Сообщения: 4474
- Зарегистрирован: 22 май 2015, 11:52
- Откуда: Республика Коми, Ухта
- Благодарил (а): 324 раза
- Поблагодарили: 355 раз
- Контактная информация:
- poty
- Профи

- Сообщения: 5049
- Зарегистрирован: 24 мар 2014, 10:00
- Откуда: Россия, Москва
- Благодарил (а): 192 раза
- Поблагодарили: 664 раза
- Контактная информация:
Какие размеры Вы хотите изменить? Расстояние (зазор) зоны от металлизированного отверстия определяются, как и у любых дорожек, классами цепей. Класс отверстия, включенного на этапе создания платы, по умолчанию - default, но его можно изменить.
Если отверстие создано как край платы, то зазор определяется в свойствах зоны и действует на все края. Если от какого-то края необходимо сделать отступ больше, это нужно делать за счёт границ зоны или вырезов.
Если отверстие создано как край платы, то зазор определяется в свойствах зоны и действует на все края. Если от какого-то края необходимо сделать отступ больше, это нужно делать за счёт границ зоны или вырезов.
Владислав
- Евгений Михеев
- Заслуженный Ветеран

- Сообщения: 4474
- Зарегистрирован: 22 май 2015, 11:52
- Откуда: Республика Коми, Ухта
- Благодарил (а): 324 раза
- Поблагодарили: 355 раз
- Контактная информация:
- Евгений Михеев
- Заслуженный Ветеран

- Сообщения: 4474
- Зарегистрирован: 22 май 2015, 11:52
- Откуда: Республика Коми, Ухта
- Благодарил (а): 324 раза
- Поблагодарили: 355 раз
- Контактная информация:
- poty
- Профи

- Сообщения: 5049
- Зарегистрирован: 24 мар 2014, 10:00
- Откуда: Россия, Москва
- Благодарил (а): 192 раза
- Поблагодарили: 664 раза
- Контактная информация:
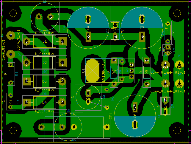
На самом деле, Вы видите, что любое изменение "детали" автоматически ведёт к искажению в 3D. Собственно, поэтому, когда я делаю свои посадочные места, я никогда не отрисовываю 3D. Крайне затратная процедура! Ну, или пользоваться исключительно стандартами!Евгений Михеев писал(а):в 3D не отображаются некоторые отверстия насквозь. Конкретно - это все отверстия больших электролитов (выводы на землю) после того, как я залил зону земли.
Владислав
- Евгений Михеев
- Заслуженный Ветеран

- Сообщения: 4474
- Зарегистрирован: 22 май 2015, 11:52
- Откуда: Республика Коми, Ухта
- Благодарил (а): 324 раза
- Поблагодарили: 355 раз
- Контактная информация:
- Евгений Михеев
- Заслуженный Ветеран

- Сообщения: 4474
- Зарегистрирован: 22 май 2015, 11:52
- Откуда: Республика Коми, Ухта
- Благодарил (а): 324 раза
- Поблагодарили: 355 раз
- Контактная информация:
- Евгений Михеев
- Заслуженный Ветеран

- Сообщения: 4474
- Зарегистрирован: 22 май 2015, 11:52
- Откуда: Республика Коми, Ухта
- Благодарил (а): 324 раза
- Поблагодарили: 355 раз
- Контактная информация:
Вот они - волшебные слова!poty писал(а):У Вас вместе с KiCad идёт программа gerbview, в которой Вы можете посмотреть все файлы для производства, в том числе - файлы сверловки. Если в ней отображается нормально - то значит всё хорошо!
Понял, спасибо!
Владислав, я бы хотел сделать заказ на PCBway, поможете? Просто мне такие платы на вес золота в хозяйстве, а с учетом ценника по акции - маст хэв полный:)))
Дорогу осилит идущий
- Евгений Михеев
- Заслуженный Ветеран

- Сообщения: 4474
- Зарегистрирован: 22 май 2015, 11:52
- Откуда: Республика Коми, Ухта
- Благодарил (а): 324 раза
- Поблагодарили: 355 раз
- Контактная информация:
- Евгений Михеев
- Заслуженный Ветеран

- Сообщения: 4474
- Зарегистрирован: 22 май 2015, 11:52
- Откуда: Республика Коми, Ухта
- Благодарил (а): 324 раза
- Поблагодарили: 355 раз
- Контактная информация:
- Евгений Михеев
- Заслуженный Ветеран

- Сообщения: 4474
- Зарегистрирован: 22 май 2015, 11:52
- Откуда: Республика Коми, Ухта
- Благодарил (а): 324 раза
- Поблагодарили: 355 раз
- Контактная информация:
Кажется, закончил. Во всяком случае то, как сейчас плата выглядит и ее функционал меня устраивают полностью.
Далее, как я понял, мне надо воспользоваться функцией чертить.
С учётом того, что вся плата в плане дорожек выполнена на обратном слое (bottom).
Я так понимаю мне надо выбрать следующие слои:
1 оборотный слой меди.
1 лицевой слой надписей
2 слоя маски (надо ли)
1 слой обрезки.
Далее, как я понял, мне надо воспользоваться функцией чертить.
С учётом того, что вся плата в плане дорожек выполнена на обратном слое (bottom).
Я так понимаю мне надо выбрать следующие слои:
1 оборотный слой меди.
1 лицевой слой надписей
2 слоя маски (надо ли)
1 слой обрезки.
Дорогу осилит идущий
- Евгений Михеев
- Заслуженный Ветеран

- Сообщения: 4474
- Зарегистрирован: 22 май 2015, 11:52
- Откуда: Республика Коми, Ухта
- Благодарил (а): 324 раза
- Поблагодарили: 355 раз
- Контактная информация:
- Евгений Михеев
- Заслуженный Ветеран

- Сообщения: 4474
- Зарегистрирован: 22 май 2015, 11:52
- Откуда: Республика Коми, Ухта
- Благодарил (а): 324 раза
- Поблагодарили: 355 раз
- Контактная информация:
Кто сейчас на конференции
Сейчас этот форум просматривают: нет зарегистрированных пользователей и 1 гость