Для активации новой учетной записи и ее подтверждения на Форуме - необходимо связаться с администратором по электронной почте p-i-n-o-k-i-o@mail.ru.
Все новые учетные записи не прошедшие подтверждения администратором воспринимаются как спам.
Все новые учетные записи не прошедшие подтверждения администратором воспринимаются как спам.
Басовый овердрайв
- Евгений Михеев
- Заслуженный Ветеран

- Сообщения: 4438
- Зарегистрирован: 22 май 2015, 11:52
- Откуда: Республика Коми, Ухта
- Благодарил (а): 311 раз
- Поблагодарили: 350 раз
- Контактная информация:
Басовый овердрайв
Собрал еще одну педаль.
Дарк гласс микротьюб б3к.
Специально написал название на русском - чесно говоря, не хочу, чтобы поиск приводил сюда искателей схем.
Дело в том, что я приобрел кит этой педали, стоящей сегодня 15-17 тысяч рублей,что для педали, скажем честно, далеко не мало, НО, звучит эта педаль на каждый потраченный рубль.
Очень интересный басовый овердрайв с нереально крутой идеей микса между чистым и подгруженным сигналами.
Эту педаль я впервые увидел у басиста MUSE, он часто ее использует либо как драйв, либо, когда ему надо сделать звук поярче - как буст.
Покупатель у меня был сразу готовый, поэтому я заказал кит, и принялся снимать схему. В сети ходят несколько, но там встречаются ошибки.
Я всё перепроверил и поправил схему. Мне в любом случае хотелось разобраться в работе операционных усилителей. Думаю, если пройдемся по схеме неспешно - многие вещи станут понятными.
Дарк гласс микротьюб б3к.
Специально написал название на русском - чесно говоря, не хочу, чтобы поиск приводил сюда искателей схем.
Дело в том, что я приобрел кит этой педали, стоящей сегодня 15-17 тысяч рублей,что для педали, скажем честно, далеко не мало, НО, звучит эта педаль на каждый потраченный рубль.
Очень интересный басовый овердрайв с нереально крутой идеей микса между чистым и подгруженным сигналами.
Эту педаль я впервые увидел у басиста MUSE, он часто ее использует либо как драйв, либо, когда ему надо сделать звук поярче - как буст.
Покупатель у меня был сразу готовый, поэтому я заказал кит, и принялся снимать схему. В сети ходят несколько, но там встречаются ошибки.
Я всё перепроверил и поправил схему. Мне в любом случае хотелось разобраться в работе операционных усилителей. Думаю, если пройдемся по схеме неспешно - многие вещи станут понятными.
- За это сообщение автора Евгений Михеев поблагодарили (всего 2):
- Роман Мирошниченко, goldmen8
- Рейтинг: 33.3%
-
Дорогу осилит идущий
- Евгений Михеев
- Заслуженный Ветеран

- Сообщения: 4438
- Зарегистрирован: 22 май 2015, 11:52
- Откуда: Республика Коми, Ухта
- Благодарил (а): 311 раз
- Поблагодарили: 350 раз
- Контактная информация:
Я завтра внимательно ещё раз все посмотрю.
Сегодня вещи собираю - завтра на работу стартую.
Эта точка и есть VDD
Сегодня вещи собираю - завтра на работу стартую.
Эта точка и есть VDD
Последний раз редактировалось poty 04 ноя 2018, 10:31, всего редактировалось 1 раз.
Дорогу осилит идущий
- poty
- Профи

- Сообщения: 5027
- Зарегистрирован: 24 мар 2014, 10:00
- Откуда: Россия, Москва
- Благодарил (а): 189 раз
- Поблагодарили: 651 раз
- Контактная информация:
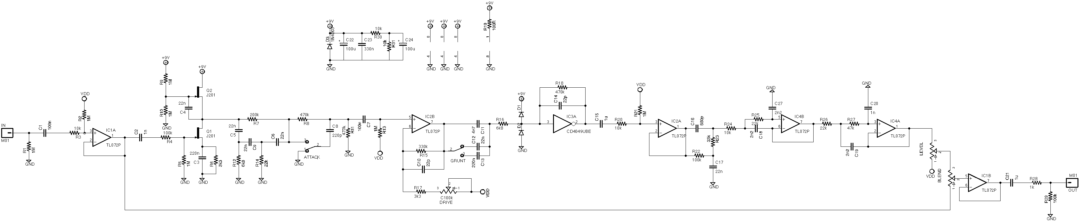
А это специально так сделано? Чтобы народ запутать? Вся схема питается от двухполярного напряжения +4,5 - 0 - -4,5В, получаемого с помощью делителя R30-R31. Непонятно только, почему байпас (С24) только в одном плече предусмотрен? Ну, ладно - здесь гитарщиков не понять. Т.о. обозначения Vdd и GND должны быть явно поменяны. D3 - защита от переполюсовки, С22, С23 - обычные входные байпасы по НЧ и ВЧ.
Всё, что справа от этой цепи - просто подключение питания на активные элементы конструкции. R19 - ограничение питания цифровых инверторов. По хорошему (чтоб уж закончить с питанием) каждый активный элемент, включая логический, должен иметь собственный байпас, но здесь опять - устройство, корёжащее сигнал, не обязано иметь таких тонкостей.
Исключаем очевидное:
R1 - входная нагрузка (поворчу, что должна быть подключена к средней точке).
С1 - защита от DC на входе.
R3-R2 - компенсация ёмкости кабеля.
IC1A - операционный усилитель, включенный по схеме повторителя (типа катодного повторителя в лампах), выступает в качестве буфера. Сигнал с выхода поступает на одну сторону переменного резистора Blend ("чистый" сигнал). На другую сторону поступает искажённый остальной частью схемы сигнал. В зависимости от положения движка этого переменного резистора изменяется соотношение "чистого" и "грязного" сигналов. Level регулирует выходной уровень "грязного" сигнала. С моей точки зрения, включен туда от лени.
IC1B - аналогичный входному буфер, C21 - блокирование DC, R28, R29 - компенсация ёмкости кабеля.
Всё, что справа от этой цепи - просто подключение питания на активные элементы конструкции. R19 - ограничение питания цифровых инверторов. По хорошему (чтоб уж закончить с питанием) каждый активный элемент, включая логический, должен иметь собственный байпас, но здесь опять - устройство, корёжащее сигнал, не обязано иметь таких тонкостей.
Исключаем очевидное:
R1 - входная нагрузка (поворчу, что должна быть подключена к средней точке).
С1 - защита от DC на входе.
R3-R2 - компенсация ёмкости кабеля.
IC1A - операционный усилитель, включенный по схеме повторителя (типа катодного повторителя в лампах), выступает в качестве буфера. Сигнал с выхода поступает на одну сторону переменного резистора Blend ("чистый" сигнал). На другую сторону поступает искажённый остальной частью схемы сигнал. В зависимости от положения движка этого переменного резистора изменяется соотношение "чистого" и "грязного" сигналов. Level регулирует выходной уровень "грязного" сигнала. С моей точки зрения, включен туда от лени.
IC1B - аналогичный входному буфер, C21 - блокирование DC, R28, R29 - компенсация ёмкости кабеля.
Владислав
- Евгений Михеев
- Заслуженный Ветеран

- Сообщения: 4438
- Зарегистрирован: 22 май 2015, 11:52
- Откуда: Республика Коми, Ухта
- Благодарил (а): 311 раз
- Поблагодарили: 350 раз
- Контактная информация:
Я вот вообще ничего не исключаюpoty писал(а):А это специально так сделано? Чтобы народ запутать?
Возможно, экономия пространства.poty писал(а):Непонятно только, почему байпас (С24) только в одном плече предусмотрен? Ну, ладно - здесь гитарщиков не понять.
Почему? Входные и выходные разъёмы сидят также на GND. Или тут - искуственная земля? Я пока не врубился)poty писал(а):Т.о. обозначения Vdd и GND должны быть явно поменяны.
Дорогу осилит идущий
- poty
- Профи

- Сообщения: 5027
- Зарегистрирован: 24 мар 2014, 10:00
- Откуда: Россия, Москва
- Благодарил (а): 189 раз
- Поблагодарили: 651 раз
- Контактная информация:
Q1 - каскад с общим истоком, его рабочая точка определяется R6, C3 шунтирует R6 по AC. C2 - блокировка DC, необходимости в R4, R5 не вижу, если только R4 не выполняет функцию демпфера затвора. Q2 - активная нагрузка-гиратор (наконец-то встретил ещё одного любителя гираторов!
). Частотные свойства определяются C4, R9, R10 - задают напряжение на стоке Q1, чтобы гиратор не сожрал всё доступное напряжение питания. На эквиваленте R9, R10 будут включены параллельно, поэтому сопротивление на AC у гиратора будет никак не выше 500к. Скорее всего, оно ограничивается возможностями применённого активного элемента и на самом деле - ещё меньше. Но это помогает "разогнать" усиление этого каскада. Мои оценки - усиление примерно в 40дБ, но для более точной оценки нужны либо расчёты, либо моделирование.
Да, здесь земля, также как и в Piccolo Hagerman-а, формируется искусственно. Для ОУ это непринципиально (особенно, в присутствии С1), но с точки зрения минимизации пути прохождения сигнала - не есть гуд.Евгений Михеев писал(а):Почему? Входные и выходные разъёмы сидят также на GND. Или тут - искуственная земля? Я пока не врубился)
Владислав
- Евгений Михеев
- Заслуженный Ветеран

- Сообщения: 4438
- Зарегистрирован: 22 май 2015, 11:52
- Откуда: Республика Коми, Ухта
- Благодарил (а): 311 раз
- Поблагодарили: 350 раз
- Контактная информация:
Я не против, но хотелось бы обезличено.Алаев Ян писал(а):Евгений, предлагаю как-то переименовать тему, так как из названия совершенно непонятно о чем там пойдет речь.
Давайте назовем тему "Басовый овердрайв".
Я не помню, как переименовывать темы, да и есть ли у меня права на это.
Так, ну что, я поехал на работу, не знаю, будет там интернет или нет, на всякий случай - назад вылетаю числа 12-го сентября.
Дорогу осилит идущий
- Евгений Михеев
- Заслуженный Ветеран

- Сообщения: 4438
- Зарегистрирован: 22 май 2015, 11:52
- Откуда: Республика Коми, Ухта
- Благодарил (а): 311 раз
- Поблагодарили: 350 раз
- Контактная информация:
- Евгений Михеев
- Заслуженный Ветеран

- Сообщения: 4438
- Зарегистрирован: 22 май 2015, 11:52
- Откуда: Республика Коми, Ухта
- Благодарил (а): 311 раз
- Поблагодарили: 350 раз
- Контактная информация:
- Евгений Михеев
- Заслуженный Ветеран

- Сообщения: 4438
- Зарегистрирован: 22 май 2015, 11:52
- Откуда: Республика Коми, Ухта
- Благодарил (а): 311 раз
- Поблагодарили: 350 раз
- Контактная информация:
- poty
- Профи

- Сообщения: 5027
- Зарегистрирован: 24 мар 2014, 10:00
- Откуда: Россия, Москва
- Благодарил (а): 189 раз
- Поблагодарили: 651 раз
- Контактная информация:
Первая цепь (10к источник + 100н + 10к + 1М) прогнозируемо даёт спад на НЧ в районе 1,5 Гц (-3дБ).
Вторая цепь (1n + 100k + 1M) - 140 Гц (-3дБ).
Чтобы не увеличивать количество сообщений, напишу здесь: Вот что творится во входной части этой педали. Да, аттенюация НЧ за счёт C2R4R5 подтвердилась, что несколько странно, учитывая название этой педали.
Входное напряжение выбрано = 1мВ, причина - ниже.
In - источник синусоидального сигнала (вых.имп. 10кОм, ёмкость кабеля 22пФ), фактически, это AC напряжение на R1;
In1 - AC напряжение на R2;
In2 - AC напряжение на R5;
In3 - AC напряжение на выходе усилителя на JFET.
Дальше в линейных терминах рассматривать бесполезно, поскольку Q1Q2 работают в качестве лимитеров - режут верхушки: Входной сигнал = 1В. Прошу не рассматривать абсолютные значения, так как я не повторял моделирование с параметрами реальных JFET. Качественно - картина будет одинаковой независимо от типа этих JFET.
In4 - это AC на R13 в случае C8 подключенном переключателем ATTACK параллельно R8.
Т.о., С5-С7-R7-R13 выступают в роли дифференциатора. Не то, чтобы это что-то показывало, но всё же...
Вторая цепь (1n + 100k + 1M) - 140 Гц (-3дБ).
Чтобы не увеличивать количество сообщений, напишу здесь: Вот что творится во входной части этой педали. Да, аттенюация НЧ за счёт C2R4R5 подтвердилась, что несколько странно, учитывая название этой педали.
Входное напряжение выбрано = 1мВ, причина - ниже.
In - источник синусоидального сигнала (вых.имп. 10кОм, ёмкость кабеля 22пФ), фактически, это AC напряжение на R1;
In1 - AC напряжение на R2;
In2 - AC напряжение на R5;
In3 - AC напряжение на выходе усилителя на JFET.
Дальше в линейных терминах рассматривать бесполезно, поскольку Q1Q2 работают в качестве лимитеров - режут верхушки: Входной сигнал = 1В. Прошу не рассматривать абсолютные значения, так как я не повторял моделирование с параметрами реальных JFET. Качественно - картина будет одинаковой независимо от типа этих JFET.
In4 - это AC на R13 в случае C8 подключенном переключателем ATTACK параллельно R8.
Т.о., С5-С7-R7-R13 выступают в роли дифференциатора. Не то, чтобы это что-то показывало, но всё же...
Владислав
- Евгений Михеев
- Заслуженный Ветеран

- Сообщения: 4438
- Зарегистрирован: 22 май 2015, 11:52
- Откуда: Республика Коми, Ухта
- Благодарил (а): 311 раз
- Поблагодарили: 350 раз
- Контактная информация:
- poty
- Профи

- Сообщения: 5027
- Зарегистрирован: 24 мар 2014, 10:00
- Откуда: Россия, Москва
- Благодарил (а): 189 раз
- Поблагодарили: 651 раз
- Контактная информация:
Теперь перейдём к "активной части" педали.
Меня раздирает желание объяснить, как работает ОУ, но принцип этой работы здесь пригодится мало. ОУ является обычным усилителем с двумя входами, один из которых имеет характеристику:
Uвых+= Uвх+*А (вход, обозначенный плюсиком, называется неинвертирующим входом)
второй:
Uвых-= -Uвх-*А (вход, обозначенный минусом, инвертирующий вход)
Сигналы складываются:
Uвых=Uвых+ + Uвых-= Uвх+*А -Uвх-*А
Если, как, например, в случае входного буфера, выход соединён с инвертирующим входом имеем следующее:
UВх-=Uвых
Uвых= Uвх+*A - Uвых*A --> Uвых(1+A)=Uвх+*A --> k=Uвых/Uвх=A/(1+A), где k - получающийся коэффициент усиления каскада.
A операционного усилителя в рабочей полосе частот очень большой (доходит до десятков миллионов). Понятно, что A/(A+1) в этом случае можно принять равным 1. Это - буфер-повторитель.
Если теперь подключить выход ОУ к инвертирующему входу через делитель R1R2 (например, для IC2B - это R15/(R17+Drive)), то
Uвх-=Uвых*R1/(R1+R2)
Uвых= Uвх+*A - Uвых*A*R1/(R1+R2) --> Uвых(1+A*R1/(R1+R2))=Uвх+*A --> k=Uвых/Uвх=A/(1+A*R1/(R1+R2))=A/((R1+R2+A*R1)/(R1+R2))=A(R1+R2)/(R1(A+1)+R2)
Чтобы понять всю красоту этой формулы, давайте поделим и числитель и знаменатель на A (он не должен равняться 0):
k=(R1+R2)/(R1(1+(1/A))+R2/A)
При очень большом A: 1/A=0, т.о.
k=(R1+R2)/R1
То есть, коэффициент усиления каскада полностью определяется резисторами делителя. Собственно, такой каскад и представляет собой IC2B. Переменный резистор Drive, являющийся частью R2 из формулы, регулирует усиление. C10 - применён здесь для стабильности, объяснение его действия - это целый трактат, боюсь его я не потяну.
Почему же я говорю о том, что принцип работы ОУ здесь мало применим, раз ссылаюсь на схему, которая построена практически точно по теории? Всё дело в том, что ОУ у нас неидеальный, и автор схемы использует эту "тёмную сторону" ОУ в своих целях.
Что я имею в виду? Мы понимаем, что амплитуда сигнала на выходе не может быть больше напряжений питания шин. В нашем случае они - 4,5В. Имея в виду, что ОУ имеет хоть небольшое, но усиление (применяем делитель с ненулевым R2), а на входе - сигнал уже приближающийся к 4,5В (на практике, скорее всего, практически равный), мы получим такое же "обрезание верхушек", как и в предыдущем каскаде. Этому помогают D1D2, которые ограничивают амплитуду выходного сигнала напряжениями шин питания с учётом прямого падения напряжения на диодах. In5 - вариант переключателя GRUNT в нижнем положении, In6 - в верхнем. Я немного схитрил, чтобы показать различия - добавил небольшой ток утечки на отрицательную шину, на практике отличия будут несколько меньше. Также эта утечка сместила сигнал вниз, так что не пугайтесь установленных значений.
Фактически, мы приближаемся к прямоугольному сигналу с крутыми фронтами!
Следующее "построение" - IC3A - из цифрового мира. Очень часто обычные инверторы используют для создания близких к идеальным прямоугольных импульсов. R18C14 - обратная связь, исключающая дребезг при переходе через порог переключения логического элемента и делающая фронты импульсов круче. Входная цепь R16D1D2 частично рассматривалась выше. Здесь она помогает защитить вход логического элемента от переполюсовки. К тому же, D2R16 образуют интегратор, "вычисляющий" RMS сигнала, т.о., сигнал оказывается "привязанным" минимальным значением к отрицательному полюсу питания. Эта привязка необходима для того, чтобы вне зависимости от актуальной амплитуды сигнала логический элемент имел возможность переключаться.
C15R20R21 - это цепь подавления постоянной составляющей, что позволяет получить симметричный сигнал относительно VDD (в терминологии схемы). In7 - это напряжение на R21.
Меня раздирает желание объяснить, как работает ОУ, но принцип этой работы здесь пригодится мало. ОУ является обычным усилителем с двумя входами, один из которых имеет характеристику:
Uвых+= Uвх+*А (вход, обозначенный плюсиком, называется неинвертирующим входом)
второй:
Uвых-= -Uвх-*А (вход, обозначенный минусом, инвертирующий вход)
Сигналы складываются:
Uвых=Uвых+ + Uвых-= Uвх+*А -Uвх-*А
Если, как, например, в случае входного буфера, выход соединён с инвертирующим входом имеем следующее:
UВх-=Uвых
Uвых= Uвх+*A - Uвых*A --> Uвых(1+A)=Uвх+*A --> k=Uвых/Uвх=A/(1+A), где k - получающийся коэффициент усиления каскада.
A операционного усилителя в рабочей полосе частот очень большой (доходит до десятков миллионов). Понятно, что A/(A+1) в этом случае можно принять равным 1. Это - буфер-повторитель.
Если теперь подключить выход ОУ к инвертирующему входу через делитель R1R2 (например, для IC2B - это R15/(R17+Drive)), то
Uвх-=Uвых*R1/(R1+R2)
Uвых= Uвх+*A - Uвых*A*R1/(R1+R2) --> Uвых(1+A*R1/(R1+R2))=Uвх+*A --> k=Uвых/Uвх=A/(1+A*R1/(R1+R2))=A/((R1+R2+A*R1)/(R1+R2))=A(R1+R2)/(R1(A+1)+R2)
Чтобы понять всю красоту этой формулы, давайте поделим и числитель и знаменатель на A (он не должен равняться 0):
k=(R1+R2)/(R1(1+(1/A))+R2/A)
При очень большом A: 1/A=0, т.о.
k=(R1+R2)/R1
То есть, коэффициент усиления каскада полностью определяется резисторами делителя. Собственно, такой каскад и представляет собой IC2B. Переменный резистор Drive, являющийся частью R2 из формулы, регулирует усиление. C10 - применён здесь для стабильности, объяснение его действия - это целый трактат, боюсь его я не потяну.
Почему же я говорю о том, что принцип работы ОУ здесь мало применим, раз ссылаюсь на схему, которая построена практически точно по теории? Всё дело в том, что ОУ у нас неидеальный, и автор схемы использует эту "тёмную сторону" ОУ в своих целях.
Что я имею в виду? Мы понимаем, что амплитуда сигнала на выходе не может быть больше напряжений питания шин. В нашем случае они - 4,5В. Имея в виду, что ОУ имеет хоть небольшое, но усиление (применяем делитель с ненулевым R2), а на входе - сигнал уже приближающийся к 4,5В (на практике, скорее всего, практически равный), мы получим такое же "обрезание верхушек", как и в предыдущем каскаде. Этому помогают D1D2, которые ограничивают амплитуду выходного сигнала напряжениями шин питания с учётом прямого падения напряжения на диодах. In5 - вариант переключателя GRUNT в нижнем положении, In6 - в верхнем. Я немного схитрил, чтобы показать различия - добавил небольшой ток утечки на отрицательную шину, на практике отличия будут несколько меньше. Также эта утечка сместила сигнал вниз, так что не пугайтесь установленных значений.
Фактически, мы приближаемся к прямоугольному сигналу с крутыми фронтами!
Следующее "построение" - IC3A - из цифрового мира. Очень часто обычные инверторы используют для создания близких к идеальным прямоугольных импульсов. R18C14 - обратная связь, исключающая дребезг при переходе через порог переключения логического элемента и делающая фронты импульсов круче. Входная цепь R16D1D2 частично рассматривалась выше. Здесь она помогает защитить вход логического элемента от переполюсовки. К тому же, D2R16 образуют интегратор, "вычисляющий" RMS сигнала, т.о., сигнал оказывается "привязанным" минимальным значением к отрицательному полюсу питания. Эта привязка необходима для того, чтобы вне зависимости от актуальной амплитуды сигнала логический элемент имел возможность переключаться.
C15R20R21 - это цепь подавления постоянной составляющей, что позволяет получить симметричный сигнал относительно VDD (в терминологии схемы). In7 - это напряжение на R21.
Владислав
- Евгений Михеев
- Заслуженный Ветеран

- Сообщения: 4438
- Зарегистрирован: 22 май 2015, 11:52
- Откуда: Республика Коми, Ухта
- Благодарил (а): 311 раз
- Поблагодарили: 350 раз
- Контактная информация:
- Евгений Михеев
- Заслуженный Ветеран

- Сообщения: 4438
- Зарегистрирован: 22 май 2015, 11:52
- Откуда: Республика Коми, Ухта
- Благодарил (а): 311 раз
- Поблагодарили: 350 раз
- Контактная информация:
- Евгений Михеев
- Заслуженный Ветеран

- Сообщения: 4438
- Зарегистрирован: 22 май 2015, 11:52
- Откуда: Республика Коми, Ухта
- Благодарил (а): 311 раз
- Поблагодарили: 350 раз
- Контактная информация:
Кто сейчас на конференции
Сейчас этот форум просматривают: нет зарегистрированных пользователей и 3 гостя
