Для активации новой учетной записи и ее подтверждения на Форуме - необходимо связаться с администратором по электронной почте p-i-n-o-k-i-o@mail.ru.
Все новые учетные записи не прошедшие подтверждения администратором воспринимаются как спам.
Все новые учетные записи не прошедшие подтверждения администратором воспринимаются как спам.
FOREM - SRPP ECC802 ламповый стерео-предусилитель со стабилизированным питанием
- Евгений Михеев
- Заслуженный Ветеран

- Сообщения: 4420
- Зарегистрирован: 22 май 2015, 11:52
- Откуда: Республика Коми, Ухта
- Благодарил (а): 300 раз
- Поблагодарили: 347 раз
- Контактная информация:
- Евгений Михеев
- Заслуженный Ветеран

- Сообщения: 4420
- Зарегистрирован: 22 май 2015, 11:52
- Откуда: Республика Коми, Ухта
- Благодарил (а): 300 раз
- Поблагодарили: 347 раз
- Контактная информация:
- poty
- Профи

- Сообщения: 5013
- Зарегистрирован: 24 мар 2014, 10:00
- Откуда: Россия, Москва
- Благодарил (а): 188 раз
- Поблагодарили: 640 раз
- Контактная информация:
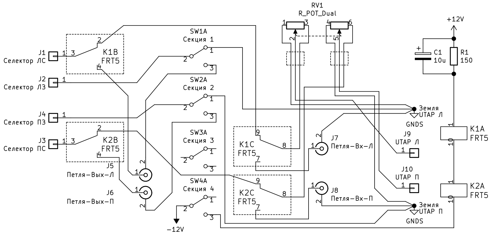
Напряжение срабатывания реле номинальное - 5В, два реле срабатывают при 10В. Имеющееся у нас напряжение - 12,6В, т.о., нам нужно убить эти два вольта. Ток потребления реле - 28мА. Необходимый резистор 2/0,028=71Ом.
Однако, это не очень оптимально. Напряжение удержания гарантированное - 3,75В, т.е., мы можем убить 12-3,75*2=4,5В (резистор 160 Ом), но тогда возможна ситуация, когда из-за разброса номиналов реле у нас ничего не включится. Если параллельно резистору включить конденсатор, то имеем в начальный момент напряжение на нём = 0, т.о., реле гарантированно получит 6,3В для сработки. По мере заряда конденсатора его напряжение сравняется с номинальным на резисторе и он "уйдёт" из цепи. Произойдёт это примерно (при тех номиналах, что на схеме) 150*0,00001=1,5мс (срабатывание реле - 2мс). Всё время, пока реле включены, они будут получать на 12-13% меньше номинального напряжения - и греться будут меньше, и потреблять.
Однако, это не очень оптимально. Напряжение удержания гарантированное - 3,75В, т.е., мы можем убить 12-3,75*2=4,5В (резистор 160 Ом), но тогда возможна ситуация, когда из-за разброса номиналов реле у нас ничего не включится. Если параллельно резистору включить конденсатор, то имеем в начальный момент напряжение на нём = 0, т.о., реле гарантированно получит 6,3В для сработки. По мере заряда конденсатора его напряжение сравняется с номинальным на резисторе и он "уйдёт" из цепи. Произойдёт это примерно (при тех номиналах, что на схеме) 150*0,00001=1,5мс (срабатывание реле - 2мс). Всё время, пока реле включены, они будут получать на 12-13% меньше номинального напряжения - и греться будут меньше, и потреблять.
Владислав
- Роман Мирошниченко
- Заслуженный Ветеран

- Сообщения: 4415
- Зарегистрирован: 09 май 2014, 13:31
- Откуда: Саратов
- Благодарил (а): 536 раз
- Поблагодарили: 187 раз
- Контактная информация:
После нашего разговора с Евгением, я хотел бы еще раз обратить внимание на возможность модернизации блока питания предусилителя.
Здесь я исхожу не из необходимости влияния на звук (сделать "мягче" или "ламповее"), а из идеи совершенствования конструкции устройства в целом.
Когда задумывался этот предусилитель, идея его создания было весьма банальна - просто нужен для моноблоков.
Но, устройство получилось очень достойное. И это повлияло на уровень совершенства все системы усиления - фонокорректор на нувисторах ОЧЕНЬ высокого уровня получился, и вот теперь МОНОБЛОКИ апгрейдим.
Поэтому я и предложил модернизировать и в предусилителе не только "петлю". Дабы вся система была одновысокого уровня.
К сожалению, мое предложение не было замечено... Сейчас я к нему возвращаюсь.

Здесь я исхожу не из необходимости влияния на звук (сделать "мягче" или "ламповее"), а из идеи совершенствования конструкции устройства в целом.
Когда задумывался этот предусилитель, идея его создания было весьма банальна - просто нужен для моноблоков.
Но, устройство получилось очень достойное. И это повлияло на уровень совершенства все системы усиления - фонокорректор на нувисторах ОЧЕНЬ высокого уровня получился, и вот теперь МОНОБЛОКИ апгрейдим.
Поэтому я и предложил модернизировать и в предусилителе не только "петлю". Дабы вся система была одновысокого уровня.
К сожалению, мое предложение не было замечено... Сейчас я к нему возвращаюсь.
- Евгений Михеев
- Заслуженный Ветеран

- Сообщения: 4420
- Зарегистрирован: 22 май 2015, 11:52
- Откуда: Республика Коми, Ухта
- Благодарил (а): 300 раз
- Поблагодарили: 347 раз
- Контактная информация:
Я заметил, но мы с петлей определялись)Роман Мирошниченко писал(а): ↑18 ноя 2018, 13:03В блок питания не полезем с апгрейдами? Может на кенотрон его...
Дорогу осилит идущий
- poty
- Профи

- Сообщения: 5013
- Зарегистрирован: 24 мар 2014, 10:00
- Откуда: Россия, Москва
- Благодарил (а): 188 раз
- Поблагодарили: 640 раз
- Контактная информация:
Я заметил это сообщение.
И даже раздумывал по нему. Выскажу свои соображения.
Блоков питания у нас 2:
1. Блок питания накала. Собран на относительно новом, малошумящем и эффективном стабилизаторе. Если что в нём и менять - так это - конденсаторы фильтров (электролитические). С моей точки зрения - этого не требуется, но если хочется - сделать можно.
2. Блок питания высокого напряжения. Собран на обычном диодном мосте и стабилизаторах LR8.
2.1. Менять LR8 смысла не вижу, они отрабатывают своё на все 100%. Возможно, стоит поменять конденсаторы на плате в цепи анодного на что-то "покудрявее". Или...
перевести LR8 в токовый режим и забабахать вместо конденсаторов высокого шунт. Однако, это потребует запаса по току на трансформаторе. Эххх… Мечты-мечты...
2.2. Теперь о переводе на кенотрон. Ничего против этого не имею, однако, необходимо понимать, что нам придётся менять трансформатор (нужна как минимум ещё одна обмотка 5В + напряжение на вторичной обмотке придётся увеличить - падение напряжения на кенотроне будет в районе 30-50В против 1В на диодах). Для этого нужно понять, есть у нас место для того, чтобы развернуться по этому направлению, или нет?
Блоков питания у нас 2:
1. Блок питания накала. Собран на относительно новом, малошумящем и эффективном стабилизаторе. Если что в нём и менять - так это - конденсаторы фильтров (электролитические). С моей точки зрения - этого не требуется, но если хочется - сделать можно.
2. Блок питания высокого напряжения. Собран на обычном диодном мосте и стабилизаторах LR8.
2.1. Менять LR8 смысла не вижу, они отрабатывают своё на все 100%. Возможно, стоит поменять конденсаторы на плате в цепи анодного на что-то "покудрявее". Или...
2.2. Теперь о переводе на кенотрон. Ничего против этого не имею, однако, необходимо понимать, что нам придётся менять трансформатор (нужна как минимум ещё одна обмотка 5В + напряжение на вторичной обмотке придётся увеличить - падение напряжения на кенотроне будет в районе 30-50В против 1В на диодах). Для этого нужно понять, есть у нас место для того, чтобы развернуться по этому направлению, или нет?
Владислав
- Евгений Михеев
- Заслуженный Ветеран

- Сообщения: 4420
- Зарегистрирован: 22 май 2015, 11:52
- Откуда: Республика Коми, Ухта
- Благодарил (а): 300 раз
- Поблагодарили: 347 раз
- Контактная информация:
- Евгений Михеев
- Заслуженный Ветеран

- Сообщения: 4420
- Зарегистрирован: 22 май 2015, 11:52
- Откуда: Республика Коми, Ухта
- Благодарил (а): 300 раз
- Поблагодарили: 347 раз
- Контактная информация:
- Роман Мирошниченко
- Заслуженный Ветеран

- Сообщения: 4415
- Зарегистрирован: 09 май 2014, 13:31
- Откуда: Саратов
- Благодарил (а): 536 раз
- Поблагодарили: 187 раз
- Контактная информация:
- Роман Мирошниченко
- Заслуженный Ветеран

- Сообщения: 4415
- Зарегистрирован: 09 май 2014, 13:31
- Откуда: Саратов
- Благодарил (а): 536 раз
- Поблагодарили: 187 раз
- Контактная информация:
- По замене трансформатора (и чего-то еще, что всплывет) мы разговаривали - это логично.
- Надеюсь, питание останется «стабилизированным»!!!... не хочется щильду опять переделывать.
- Надеюсь, питание останется «стабилизированным»!!!... не хочется щильду опять переделывать.
Последний раз редактировалось Роман Мирошниченко 25 ноя 2018, 18:15, всего редактировалось 1 раз.
- Роман Мирошниченко
- Заслуженный Ветеран

- Сообщения: 4415
- Зарегистрирован: 09 май 2014, 13:31
- Откуда: Саратов
- Благодарил (а): 536 раз
- Поблагодарили: 187 раз
- Контактная информация:
- Роман Мирошниченко
- Заслуженный Ветеран

- Сообщения: 4415
- Зарегистрирован: 09 май 2014, 13:31
- Откуда: Саратов
- Благодарил (а): 536 раз
- Поблагодарили: 187 раз
- Контактная информация:
Фотография "внутри"
В крышке перфорация идет линией от ручки к тыльной стороне. Также, перфорирована боковая стенка.
- Роман Мирошниченко
- Заслуженный Ветеран

- Сообщения: 4415
- Зарегистрирован: 09 май 2014, 13:31
- Откуда: Саратов
- Благодарил (а): 536 раз
- Поблагодарили: 187 раз
- Контактная информация:
- Евгений Михеев
- Заслуженный Ветеран

- Сообщения: 4420
- Зарегистрирован: 22 май 2015, 11:52
- Откуда: Республика Коми, Ухта
- Благодарил (а): 300 раз
- Поблагодарили: 347 раз
- Контактная информация:
- Евгений Михеев
- Заслуженный Ветеран

- Сообщения: 4420
- Зарегистрирован: 22 май 2015, 11:52
- Откуда: Республика Коми, Ухта
- Благодарил (а): 300 раз
- Поблагодарили: 347 раз
- Контактная информация:
-
- Похожие темы
- Ответы
- Просмотры
- Последнее сообщение
-
-
Отключаемый параллельный ламповый буфер
Евгений Михеев » 25 дек 2024, 17:56 » в форуме Раздел Потапова Владислава - 41 Ответы
- 37084 Просмотры
-
Последнее сообщение Евгений Михеев
10 авг 2025, 13:17
-
Кто сейчас на конференции
Сейчас этот форум просматривают: нет зарегистрированных пользователей и 2 гостя