Для активации новой учетной записи и ее подтверждения на Форуме - необходимо связаться с администратором по электронной почте p-i-n-o-k-i-o@mail.ru.
Все новые учетные записи не прошедшие подтверждения администратором воспринимаются как спам.
Все новые учетные записи не прошедшие подтверждения администратором воспринимаются как спам.
FOREM - SRPP ECC802 ламповый стерео-предусилитель со стабилизированным питанием
- poty
- Профи

- Сообщения: 5018
- Зарегистрирован: 24 мар 2014, 10:00
- Откуда: Россия, Москва
- Благодарил (а): 189 раз
- Поблагодарили: 643 раза
- Контактная информация:
Вопрос задан в плане дискуссии... Варианты приведены, размеры, в принципе, тоже известны. Вкратце:
1. Оставляем текущий вариант блока питания, построенный по принципу: трансформатор, диодный мост, CRCRC, стабилизатор LR8, C.
2. Меняем трансформатор и применяем кенотрон (этот вариант не просчитывался): новый трансформатор, кенотрон, CRCRC, стабилизатор LR8, C.
3. Меняем трансформатор, кенотрон и применяем дроссельный фильтр (просчитанный вариант): новый трансформатор, кенотрон, LC, стабилизатор LR8, C. Здесь пока не определён дроссель, я надеюсь, что Евгений что-нибудь предложит. Он указывал, что есть возможность применить что-то больше 15Гн (30Гн, если я правильно понял) - это отлично!
4. Меняем всё! - новый трансформатор, кенотрон, LC, шунт-регулятор. Примечания - такие же, как для 3, но есть ещё вопрос комплектации шунт-регулятора. По большей части для него у меня всё есть, но части номиналов - точно нет.
5. Компромиссный вариант: старый трансформатор, диодный мост, СС, шунт-регулятор.
Отмечу только, что шунт-регулятор - большое неизвестное. На моих платах он был собран дважды (мной и Яном), но оба раза - не испытан. Так что... Если Евгений возьмётся, ему придётся доводить до ума конструкцию, возможно, устранять ошибки.
С финансированием давайте уже решать после того, как что-то задышит, хотя я понимаю, что озвучить хотя бы примерную стоимость стоило бы. Но это - за пределами ветки.
1. Оставляем текущий вариант блока питания, построенный по принципу: трансформатор, диодный мост, CRCRC, стабилизатор LR8, C.
2. Меняем трансформатор и применяем кенотрон (этот вариант не просчитывался): новый трансформатор, кенотрон, CRCRC, стабилизатор LR8, C.
3. Меняем трансформатор, кенотрон и применяем дроссельный фильтр (просчитанный вариант): новый трансформатор, кенотрон, LC, стабилизатор LR8, C. Здесь пока не определён дроссель, я надеюсь, что Евгений что-нибудь предложит. Он указывал, что есть возможность применить что-то больше 15Гн (30Гн, если я правильно понял) - это отлично!
4. Меняем всё! - новый трансформатор, кенотрон, LC, шунт-регулятор. Примечания - такие же, как для 3, но есть ещё вопрос комплектации шунт-регулятора. По большей части для него у меня всё есть, но части номиналов - точно нет.
5. Компромиссный вариант: старый трансформатор, диодный мост, СС, шунт-регулятор.
Отмечу только, что шунт-регулятор - большое неизвестное. На моих платах он был собран дважды (мной и Яном), но оба раза - не испытан. Так что... Если Евгений возьмётся, ему придётся доводить до ума конструкцию, возможно, устранять ошибки.
С финансированием давайте уже решать после того, как что-то задышит, хотя я понимаю, что озвучить хотя бы примерную стоимость стоило бы. Но это - за пределами ветки.
Владислав
- Евгений Михеев
- Заслуженный Ветеран

- Сообщения: 4427
- Зарегистрирован: 22 май 2015, 11:52
- Откуда: Республика Коми, Ухта
- Благодарил (а): 303 раза
- Поблагодарили: 348 раз
- Контактная информация:
Я как обычно за "бесокнечность и далее"
Мне интересно было бы повозиться с шунтом.
И если уж делать, я бы делал топовый вариант.
Теперь что касается тумблера и разъемов - высота установки платы от 9 мм до 1.5 см. Разьем имеет некую свободу, мы можем установить плату в этих пределах. С тумблером удивительно, но его высота точь в точь такая же как у разьема, таким образом это должна быть отличная пара
И если уж делать, я бы делал топовый вариант.
Теперь что касается тумблера и разъемов - высота установки платы от 9 мм до 1.5 см. Разьем имеет некую свободу, мы можем установить плату в этих пределах. С тумблером удивительно, но его высота точь в точь такая же как у разьема, таким образом это должна быть отличная пара
Дорогу осилит идущий
- Роман Мирошниченко
- Заслуженный Ветеран

- Сообщения: 4415
- Зарегистрирован: 09 май 2014, 13:31
- Откуда: Саратов
- Благодарил (а): 536 раз
- Поблагодарили: 187 раз
- Контактная информация:
Да какая уж тут "дискуссия" при такой активности с ВАШЕЙ стороны. Любые сомнения и полумеры с моей - это почти предательство. Тем более , что:
Так что, я тоже "ЗА".Евгений Михеев писал(а): ↑03 янв 2019, 19:39Я как обычно за "бесокнечность и далее" Мне интересно было бы повозиться с шунтом.
И если уж делать, я бы делал топовый вариант.
Почему я заостряю внимание на финансах. Тут дело не только в пределе моих возможностей. Проект растягивается по времени и у ВАС формируются затраты, которые возместятся не скоро. Именно по этой причине я и обозначил свою готовность. "Задышит" или нет - это общий риск в данном случае.
Евгений, я готов полностью положиться на Ваше видение.Евгений Михеев писал(а): ↑03 янв 2019, 19:39С тумблером удивительно, но его высота точь в точь такая же как у разьема, таким образом это должна быть отличная пара
P.S. Модернизация-то вырисовывается очень заманчивая! Пред реально может получится под стать фонокорректору. Бог даст и моноблоки не посрамят. Я эту комплексную модернизацию, фактически новым проектом воспринимаю. И спасибо ВАМ за такую возможность.
- Евгений Михеев
- Заслуженный Ветеран

- Сообщения: 4427
- Зарегистрирован: 22 май 2015, 11:52
- Откуда: Республика Коми, Ухта
- Благодарил (а): 303 раза
- Поблагодарили: 348 раз
- Контактная информация:
- Роман Мирошниченко
- Заслуженный Ветеран

- Сообщения: 4415
- Зарегистрирован: 09 май 2014, 13:31
- Откуда: Саратов
- Благодарил (а): 536 раз
- Поблагодарили: 187 раз
- Контактная информация:
- poty
- Профи

- Сообщения: 5018
- Зарегистрирован: 24 мар 2014, 10:00
- Откуда: Россия, Москва
- Благодарил (а): 189 раз
- Поблагодарили: 643 раза
- Контактная информация:
Ну, есть разные варианты. Например, https://www.hificollective.co.uk/compon ... e-180.html
Просто по стоимости может быть серьёзной проблемой.
Просто по стоимости может быть серьёзной проблемой.
- За это сообщение автора poty поблагодарил:
- Роман Мирошниченко
- Рейтинг: 16.7%
-
Владислав
- Роман Мирошниченко
- Заслуженный Ветеран

- Сообщения: 4415
- Зарегистрирован: 09 май 2014, 13:31
- Откуда: Саратов
- Благодарил (а): 536 раз
- Поблагодарили: 187 раз
- Контактная информация:
- Евгений Михеев
- Заслуженный Ветеран

- Сообщения: 4427
- Зарегистрирован: 22 май 2015, 11:52
- Откуда: Республика Коми, Ухта
- Благодарил (а): 303 раза
- Поблагодарили: 348 раз
- Контактная информация:
Я думаю, стоит попробовать взять "простой" хаммонд и попробовать с ним.
У меня действительно после небольших манипуляций с положением все отрицательные свойства прошли.
Окажется шумным - заберу себе, у меня куча конструкций где дроссель не помешает и место в корпусе есть)
У меня действительно после небольших манипуляций с положением все отрицательные свойства прошли.
Окажется шумным - заберу себе, у меня куча конструкций где дроссель не помешает и место в корпусе есть)
- За это сообщение автора Евгений Михеев поблагодарили (всего 2):
- Роман Мирошниченко, poty
- Рейтинг: 33.3%
-
Дорогу осилит идущий
- Роман Мирошниченко
- Заслуженный Ветеран

- Сообщения: 4415
- Зарегистрирован: 09 май 2014, 13:31
- Откуда: Саратов
- Благодарил (а): 536 раз
- Поблагодарили: 187 раз
- Контактная информация:
- Евгений Михеев
- Заслуженный Ветеран

- Сообщения: 4427
- Зарегистрирован: 22 май 2015, 11:52
- Откуда: Республика Коми, Ухта
- Благодарил (а): 303 раза
- Поблагодарили: 348 раз
- Контактная информация:
Заказал 2 удлиннителя
https://ru.aliexpress.com/item/ALPS-6-3 ... 981e703-16
https://ru.aliexpress.com/item/ALPS-6-3 ... 981e703-16
- За это сообщение автора Евгений Михеев поблагодарил:
- Роман Мирошниченко
- Рейтинг: 16.7%
-
Дорогу осилит идущий
- Евгений Михеев
- Заслуженный Ветеран

- Сообщения: 4427
- Зарегистрирован: 22 май 2015, 11:52
- Откуда: Республика Коми, Ухта
- Благодарил (а): 303 раза
- Поблагодарили: 348 раз
- Контактная информация:
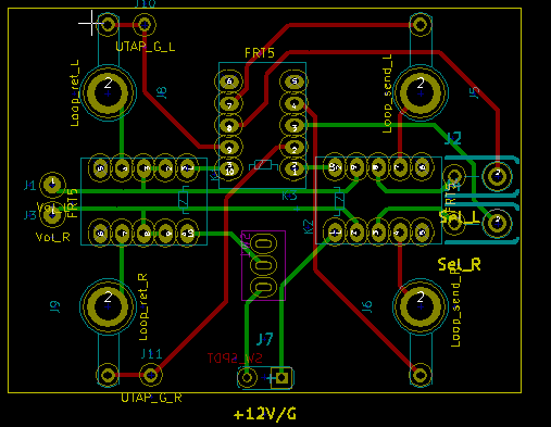
Так все сигнальные дорожки расположены со стороны к корпусу. На нас смотрят только 2 короткие дорожки справа.
Касаемо надписей - нужны ли они на плате в принципе? Я бы и без них хорошо жил)
Владислав, я никак не пойму, как сделать площадки.
Отправлено спустя 1 час 39 секунд:
Еще по плате заметил - я не поставил диоды на контакты реле - надо ли и сколько? 3 или 1 общий
Касаемо надписей - нужны ли они на плате в принципе? Я бы и без них хорошо жил)
Владислав, я никак не пойму, как сделать площадки.
Отправлено спустя 1 час 39 секунд:
Еще по плате заметил - я не поставил диоды на контакты реле - надо ли и сколько? 3 или 1 общий
Дорогу осилит идущий
- Евгений Михеев
- Заслуженный Ветеран

- Сообщения: 4427
- Зарегистрирован: 22 май 2015, 11:52
- Откуда: Республика Коми, Ухта
- Благодарил (а): 303 раза
- Поблагодарили: 348 раз
- Контактная информация:
- poty
- Профи

- Сообщения: 5018
- Зарегистрирован: 24 мар 2014, 10:00
- Откуда: Россия, Москва
- Благодарил (а): 189 раз
- Поблагодарили: 643 раза
- Контактная информация:
Я бы сделал. Возможно, это немного удорожит производство (да и то, если заказывать у китайцев, то никакого удорожания не будет), зато на будущее позволит разобраться в плате. Ну, кроме того, нужно и авторство своё как-то отметить.Евгений Михеев писал(а): ↑08 янв 2019, 21:34Касаемо надписей - нужны ли они на плате в принципе? Я бы и без них хорошо жил)
Владислав
- Роман Мирошниченко
- Заслуженный Ветеран

- Сообщения: 4415
- Зарегистрирован: 09 май 2014, 13:31
- Откуда: Саратов
- Благодарил (а): 536 раз
- Поблагодарили: 187 раз
- Контактная информация:
- Евгений Михеев
- Заслуженный Ветеран

- Сообщения: 4427
- Зарегистрирован: 22 май 2015, 11:52
- Откуда: Республика Коми, Ухта
- Благодарил (а): 303 раза
- Поблагодарили: 348 раз
- Контактная информация:
- Евгений Михеев
- Заслуженный Ветеран

- Сообщения: 4427
- Зарегистрирован: 22 май 2015, 11:52
- Откуда: Республика Коми, Ухта
- Благодарил (а): 303 раза
- Поблагодарили: 348 раз
- Контактная информация:
-
- Похожие темы
- Ответы
- Просмотры
- Последнее сообщение
-
-
Отключаемый параллельный ламповый буфер
Евгений Михеев » 25 дек 2024, 17:56 » в форуме Раздел Потапова Владислава - 41 Ответы
- 37671 Просмотры
-
Последнее сообщение Евгений Михеев
10 авг 2025, 13:17
-
Кто сейчас на конференции
Сейчас этот форум просматривают: нет зарегистрированных пользователей и 8 гостей