Александр, конкурировать не возможно.
За морем телушка - полушка, да рубль перевоз.
https://t-b.ru.com/catalog/product/4547 ... Dyn07kUncs

Александр, конкурировать не возможно.



Для не ЧПУ изготовления очень даже лояльная цена. Думаю, дешевле точно не найти.

Так как (по крайней мере так мне кажется) мы хотим использовать радиатор также для крепления нувистора к плате, один из болтиков этого радиатора можно подключить к анодной цепи.rad54 писал(а): ↑15 янв 2019, 10:43если делать у мастера по чертежу, не меняя его, то можно отказаться от внешнего токосъёмника вообще. Получившийся цанговый зажим радиатора сядет на анодный шпенёк нувистора очень плотно (надо диаметр посадки только проверить точно) и анодный провод можно будет просто прикрутить или припаять прямо к радиатору в любом удобном для нас месте.

Тоже уже думал об этом.Предлагаю как принцип крепления.
Давайте так и сделаем. Можно все четыре 52-х разместить в линию, закрепив их на одной алюминиевой полосе толщиной миллиметров 5-6 с отверстиями под нувисторы. Полосу по краям к плате на винты или стойки поставить. Такая П-образная конструкция получится.
Да, сетка отлично смотрелась бы.
на чертеже материал - дюраль Д16, по-моему это довольно распространенный материал. Хотя, наверное, можно и заменить на что-то уже имеющееся.
Давайте решать,

Натолкнуло на мысль:

Можно и так.
Про это тоже думал. Есть два минуса.

Алексей, сколько угодно... соседи же наши выпускают:

Блеск! Значит одна, нет две ( с электроизоляционным экраном тоже), проблемы решены.


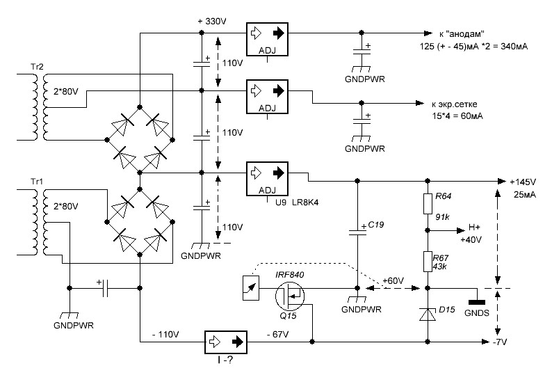
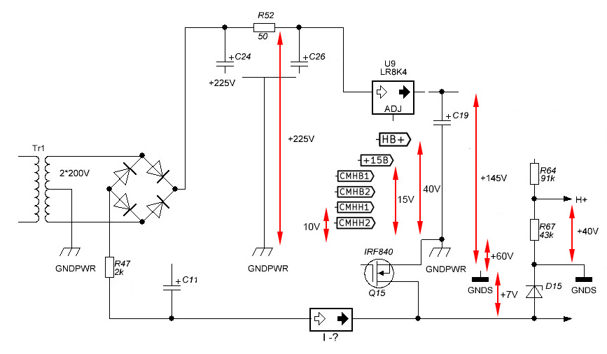
относительно GNDS. +145В образуется двумя напряжениями:

...тогда и трансформатор подобрать соответствующий:

Сейчас этот форум просматривают: нет зарегистрированных пользователей и 2 гостя