Для активации новой учетной записи и ее подтверждения на Форуме - необходимо связаться с администратором по электронной почте p-i-n-o-k-i-o@mail.ru.
Все новые учетные записи не прошедшие подтверждения администратором воспринимаются как спам.

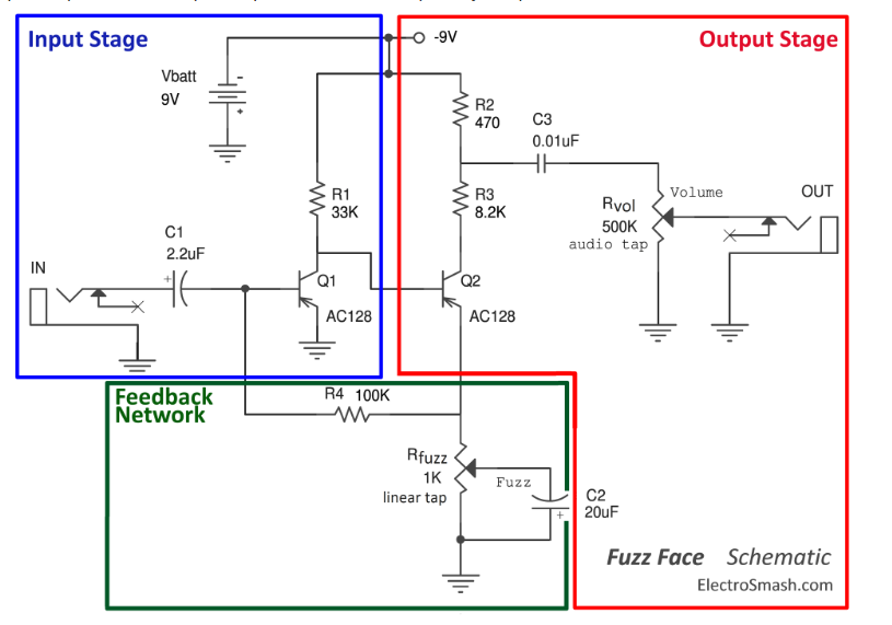
Fuzz Face

Аватара пользователя
Евгений Михеев
Заслуженный Ветеран
Заслуженный Ветеран
Сообщения: 4474
Зарегистрирован: 22 май 2015, 11:52
Откуда: Республика Коми, Ухта
Благодарил (а): 324 раза
Поблагодарили: 355 раз
Контактная информация:

Fuzz Face

#1

Сообщение Евгений Михеев » 06 мар 2019, 23:59

Что-то поперло меня на фузы.
После благополучно завершенного проекта big muff я решил посмотреть в сторону другого фуза - легендарного fuzz face.
А легендарной педаль стала благодаря Джимми Хендриксу, который очень активно использовал эту модель.
Ну и плюс мне было очень интересно попробовать поработать с германиевыми транизсторами, уж очень вокруг них много разговоров.
face.PNG
Схема педали.
Интересный момент - питается педаль только от батарейки, тут землей для цепи служит +9V.
С другой стороны ест педаль крайне мало - в районе 2 мА. Так что это не проблема.

IMG_20190306_225809.jpg
Пока собрал на макетке - хочу отслушать завтра и понять, стоит ли делать мини серию из этого, либо обойтись одной штукой.
Ну и детали выбирал по фен-шую - электролиты sprague, carbon comp resistors, пленочник тоже не абы какой)))
Выделяется только 33К MF - нужного углеродистого не было в наличии.

И да, в этом проекте я впервые нарезал резьбу в текстолите :-) чтобы прихватить транзисторы.
И хочу сказать, что получилось. Понятно, что "до упора" не закрутить - сорвет резьбу, но по принципу "прихватить" - вполне себе отлично!
За это сообщение автора Евгений Михеев поблагодарили (всего 3):
Роман Мирошниченко, poty, Алаев Ян
Рейтинг: 50%
 
Дорогу осилит идущий

Аватара пользователя
Евгений Михеев
Заслуженный Ветеран
Заслуженный Ветеран
Сообщения: 4474
Зарегистрирован: 22 май 2015, 11:52
Откуда: Республика Коми, Ухта
Благодарил (а): 324 раза
Поблагодарили: 355 раз
Контактная информация:

#2

Сообщение Евгений Михеев » 07 мар 2019, 13:41

bias.PNG
Важный момент - настройка режима работы транзисторов этой педали.
Есть реализации, в которых резисторы заменены подстроечниками.
Мне это не понадобилось - я покупал изначально с подобранными значениями hfe.
75 для первого и 120 для второго.


Выкладываю значения если кому вдруг понадобяться
bias2.PNG
Дорогу осилит идущий

Аватара пользователя
rad54
Форумщик
Форумщик
Сообщения: 451
Зарегистрирован: 20 мар 2018, 13:37
Откуда: Новосибирск, Россия
Благодарил (а): 89 раз
Поблагодарили: 119 раз
Контактная информация:

#3

Сообщение rad54 » 07 мар 2019, 15:41

Евгений Михеев писал(а):
07 мар 2019, 13:43
Выкладываю значения если кому вдруг понадобяться
Евгений, на мой взгляд, странный режим у Q1. Даже по сравнению с Q2.
При 0,2-0,3 В на Б-Э переходе у обоих, с учетом погрешности измерения, один из них - Q2 - в линейном режиме вроде (4В К-Э), а второй -Q1- близок к насыщению (0,7В К-Э).
Но это навскидку, конечно. Характеристики транзисторов я ещё не смотрел.
Алексей

Аватара пользователя
Евгений Михеев
Заслуженный Ветеран
Заслуженный Ветеран
Сообщения: 4474
Зарегистрирован: 22 май 2015, 11:52
Откуда: Республика Коми, Ухта
Благодарил (а): 324 раза
Поблагодарили: 355 раз
Контактная информация:

#4

Сообщение Евгений Михеев » 07 мар 2019, 16:40

Да, вот тут по ссылке достаточно подробно расписано что к чему.
Как я понял первый транзистор дает нам максимум гейна.
Дорогу осилит идущий

Аватара пользователя
goldmen8
Опытный
Опытный
Сообщения: 554
Зарегистрирован: 25 май 2018, 10:02
Откуда: г. Киров (на р. Вятка)
Благодарил (а): 138 раз
Поблагодарили: 188 раз
Контактная информация:

#5

Сообщение goldmen8 » 07 мар 2019, 17:24

Евгений Михеев писал(а):
07 мар 2019, 16:40
... тут по ссылке достаточно подробно расписано что к чему.
А ссылка где? :fie:

... подбор германиевых транзисторов для "Fuzz Face"
Калькулятор "Fuzz-Face" для "кремния" (нажать на кнопку "Fuzz-Face")
Александр.

Аватара пользователя
Евгений Михеев
Заслуженный Ветеран
Заслуженный Ветеран
Сообщения: 4474
Зарегистрирован: 22 май 2015, 11:52
Откуда: Республика Коми, Ухта
Благодарил (а): 324 раза
Поблагодарили: 355 раз
Контактная информация:

#6

Сообщение Евгений Михеев » 07 мар 2019, 18:15

https://www.electrosmash.com/fuzz-face
Вот, извиняюсь :oops: :-)

Отправлено спустя 44 секунды:
Так, я поехал на тест-драйв)
Дорогу осилит идущий

Аватара пользователя
rad54
Форумщик
Форумщик
Сообщения: 451
Зарегистрирован: 20 мар 2018, 13:37
Откуда: Новосибирск, Россия
Благодарил (а): 89 раз
Поблагодарили: 119 раз
Контактная информация:

#7

Сообщение rad54 » 09 мар 2019, 16:48

Евгений Михеев писал(а):
07 мар 2019, 18:16
Вот, извиняюсь
Это я извиняюсь. Спасибо за ссылку, посмотрел, просветился.
Действительно, транзистор без входного сигнала около насыщения. А затем на околопиковой амплитуде запирающего полупериода входного сигнала загоняет этот транзистор из насыщения в отсечку на малой части периода. Прикольное искажение.
Надо найти в Инете и послушать, как звучит.
Я давно-давно тоже эл. гитарой увлекался и педаль делал. Эффект назывался "Вау-Вау". Схема из "Радио", почти наверное, была. Эффект очень прикольный был. А сейчас меня иногда тянет собрать Терменвокс. Всю жизнь мечтал. И всю жизнь руки не доходят. Мечты-мечты...
Удачи, Евгений!
Алексей

Аватара пользователя
Евгений Михеев
Заслуженный Ветеран
Заслуженный Ветеран
Сообщения: 4474
Зарегистрирован: 22 май 2015, 11:52
Откуда: Республика Коми, Ухта
Благодарил (а): 324 раза
Поблагодарили: 355 раз
Контактная информация:

#8

Сообщение Евгений Михеев » 09 мар 2019, 21:04

Вот тут понравился видосик - как раз я собирал и тот и это фузз и характер тут хорошо слышен - фэйс более густой, заваленый по верхам, "жирный" одним словом.
rad54 писал(а):
09 мар 2019, 16:48
Я давно-давно тоже эл. гитарой увлекался и педаль делал. Эффект назывался "Вау-Вау".
О, квакухи моя больная тема - пока сам играл сменил их штук 7, пока нашел ту самую - real mcCoy custom.

А терменвокс штука очень крутая.
rad54 писал(а):
09 мар 2019, 16:48
Удачи, Евгений!
Спасибо!
Дорогу осилит идущий

Аватара пользователя
Евгений Михеев
Заслуженный Ветеран
Заслуженный Ветеран
Сообщения: 4474
Зарегистрирован: 22 май 2015, 11:52
Откуда: Республика Коми, Ухта
Благодарил (а): 324 раза
Поблагодарили: 355 раз
Контактная информация:

#9

Сообщение Евгений Михеев » 27 мар 2019, 21:11

Друзья, нужна помощь.
Я бы хотел "прикрутить" к этой педали миллениум байпасс.
У этой педали Positive ground.
Мы вроде как определились, что такое решение как этот байпасс работать будет в принципе.
123.PNG
Но вот никак не смекну как это всё провернуть в условиях перевернутой земли.
Дорогу осилит идущий

Аватара пользователя
rad54
Форумщик
Форумщик
Сообщения: 451
Зарегистрирован: 20 мар 2018, 13:37
Откуда: Новосибирск, Россия
Благодарил (а): 89 раз
Поблагодарили: 119 раз
Контактная информация:

#10

Сообщение rad54 » 28 мар 2019, 08:54

Евгений Михеев писал(а):
27 мар 2019, 21:11
Но вот никак не смекну как э
Самое простое, думаю: диоды - наоборот развернуть, транзистор на комплиментарный заменить.
Алексей

Аватара пользователя
poty
Профи
Профи
Сообщения: 5049
Зарегистрирован: 24 мар 2014, 10:00
Откуда: Россия, Москва
Благодарил (а): 192 раза
Поблагодарили: 664 раза
Контактная информация:

#11

Сообщение poty » 28 мар 2019, 10:12

Не понял постановки задачи. Причём здесь positive ground, если между каскадами стоит разделительный конденсатор?
Владислав

Аватара пользователя
Евгений Михеев
Заслуженный Ветеран
Заслуженный Ветеран
Сообщения: 4474
Зарегистрирован: 22 май 2015, 11:52
Откуда: Республика Коми, Ухта
Благодарил (а): 324 раза
Поблагодарили: 355 раз
Контактная информация:

#12

Сообщение Евгений Михеев » 28 мар 2019, 19:47

йцу.PNG
rad54, Нашел такое.
Нижний правый вариант нам подойдет?
poty писал(а):
28 мар 2019, 10:12
Причём здесь positive ground, если между каскадами стоит разделительный конденсатор?
Не понял Вас.
Дорогу осилит идущий

Аватара пользователя
goldmen8
Опытный
Опытный
Сообщения: 554
Зарегистрирован: 25 май 2018, 10:02
Откуда: г. Киров (на р. Вятка)
Благодарил (а): 138 раз
Поблагодарили: 188 раз
Контактная информация:

#13

Сообщение goldmen8 » 28 мар 2019, 20:18

Евгений, правый нижний вариант.
Александр.

Аватара пользователя
rad54
Форумщик
Форумщик
Сообщения: 451
Зарегистрирован: 20 мар 2018, 13:37
Откуда: Новосибирск, Россия
Благодарил (а): 89 раз
Поблагодарили: 119 раз
Контактная информация:

#14

Сообщение rad54 » 29 мар 2019, 08:27

Евгений Михеев писал(а):
28 мар 2019, 19:47
Нижний правый вариант нам подойдет?
goldmen8 писал(а):
28 мар 2019, 20:18
Евгений, правый нижний вариант.
Да, все правильно, именно это я имел ввиду. Это обеспечит вам возможность работать с одним элементом питания.
Если ставить ещё одну, собственную для вносимой схемки батарейку, тогда можно использовать первоначальный вариант, т.к. имеющийся уже в схеме разделительный конденсатор отсечет постоянку и не нарушит режима полевого транзистора. Наверное это имел ввиду Владислав.
Алексей

Аватара пользователя
poty
Профи
Профи
Сообщения: 5049
Зарегистрирован: 24 мар 2014, 10:00
Откуда: Россия, Москва
Благодарил (а): 192 раза
Поблагодарили: 664 раза
Контактная информация:

#15

Сообщение poty » 29 мар 2019, 09:11

Если есть разделительный конденсатор положение референса не играет никакой роли. Другой вопрос - если имеется сквозная шина земли, как обычно делается в бытовой электронике, тогда нужно изгаляться.
Евгений, я не очень понимаю, что с чем Вы пытаетесь скрестить?
Владислав

Аватара пользователя
Евгений Михеев
Заслуженный Ветеран
Заслуженный Ветеран
Сообщения: 4474
Зарегистрирован: 22 май 2015, 11:52
Откуда: Республика Коми, Ухта
Благодарил (а): 324 раза
Поблагодарили: 355 раз
Контактная информация:

#16

Сообщение Евгений Михеев » 29 мар 2019, 20:49

Владислав, я сейчас объясню.
Я хочу сделать педаль оп схеме в первом сообщении.
Беда в том, что оригинальная педаль не имеет светодиодной индикации. Это неудобно, я считаю.
Можно использовать 3pdt кнопку, отдав одну группу контактов на управление током через светодиод. Но это громоздкая кнопка, поэтому я решил применить тут миллениум байпасс. Мы его уже как-то обсуждали в ветке по басовому овердрайву.
Вот хочу приладить к этой педали индикацию.

Отправлено спустя 23 минуты 17 секунд:
rad54 писал(а):
28 мар 2019, 08:54
Самое простое, думаю: диоды - наоборот развернуть, транзистор на комплиментарный заменить.
Подскажете что-то "попсовое" в качестве примера?
Дорогу осилит идущий

Аватара пользователя
rad54
Форумщик
Форумщик
Сообщения: 451
Зарегистрирован: 20 мар 2018, 13:37
Откуда: Новосибирск, Россия
Благодарил (а): 89 раз
Поблагодарили: 119 раз
Контактная информация:

#17

Сообщение rad54 » 30 мар 2019, 13:24

Евгений Михеев писал(а): ↑Сегодня, 01:12
Подскажете что-то "попсовое" в качестве примера?
диоды здесь по функции - ограничительные, маломощные, зачем то с очень низким временем восстановления, всего 5 nc. Не буду сейчас оспаривать необходимость такого быстродействия, чтобы сохранить проект "от разработчика"
bav56,70, 99 и MMBD1204 должны подойти. Более-менее комплиментарные к BS170, транзисторы Р-проводимости BSS84 и FDV304, всё из чип-дипа.
Правда проблема, может только в данный момент, с длинноножечными корпусами. Все SOT 23.
Если вас это не смутит...
Посмотрел на схему внимательнее, похоже, в этой реализации с транзистором-мосфетом главное в диоде не быстродействие, а малый ток утечки (low leakage). Так что bav70 исключаем, у него ток утечки вместо 5 мкА (как у 1N914) целых 100.
С этой точки зрения левые схемы на JFet транзисторе легче для комплектации, диоды тут любые.
Алексей

Аватара пользователя
Евгений Михеев
Заслуженный Ветеран
Заслуженный Ветеран
Сообщения: 4474
Зарегистрирован: 22 май 2015, 11:52
Откуда: Республика Коми, Ухта
Благодарил (а): 324 раза
Поблагодарили: 355 раз
Контактная информация:

#18

Сообщение Евгений Михеев » 30 мар 2019, 20:35

rad54,
У меня есть 2n5462 думаю их применить.
bc550 немерено, но это BJT - не пойдет, как я понял.
Дорогу осилит идущий

Аватара пользователя
poty
Профи
Профи
Сообщения: 5049
Зарегистрирован: 24 мар 2014, 10:00
Откуда: Россия, Москва
Благодарил (а): 192 раза
Поблагодарили: 664 раза
Контактная информация:

#19

Сообщение poty » 30 мар 2019, 23:31

Вообще-то изначальная схема - на BJT, но в связи с тем, что потенциально выходное сопротивление педали по DC может быть большим - надёжнее использовать изолированные управляющие электроды (JFET или MOSFET).
1N4148 - дешёвые и очень распространенные диоды, есть под любой корпус.
Для JFET важно, чтобы был P-типа и напряжение cutoff было на пару вольт меньше напряжения питания.
Для MOSFET - P-тип и напряжение threshold меньше половины напряжения питания.

Если развернуть выходной резистор на противоположную шину питания, индикатор ни за что не догадается, что истинная земля - положительная.
Владислав

Аватара пользователя
Евгений Михеев
Заслуженный Ветеран
Заслуженный Ветеран
Сообщения: 4474
Зарегистрирован: 22 май 2015, 11:52
Откуда: Республика Коми, Ухта
Благодарил (а): 324 раза
Поблагодарили: 355 раз
Контактная информация:

#20

Сообщение Евгений Михеев » 31 мар 2019, 19:59

poty писал(а):
30 мар 2019, 23:31
cutoff
Владислав, поясните почему так?

Отправлено спустя 1 минуту 59 секунд:
Не вставляется полностью цитата.
Хотел спросить почему для jfet и MOSFET такие поправки вы указали
Дорогу осилит идущий

Ответить

Кто сейчас на конференции

Сейчас этот форум просматривают: нет зарегистрированных пользователей и 1 гость