После благополучно завершенного проекта big muff я решил посмотреть в сторону другого фуза - легендарного fuzz face.
А легендарной педаль стала благодаря Джимми Хендриксу, который очень активно использовал эту модель.
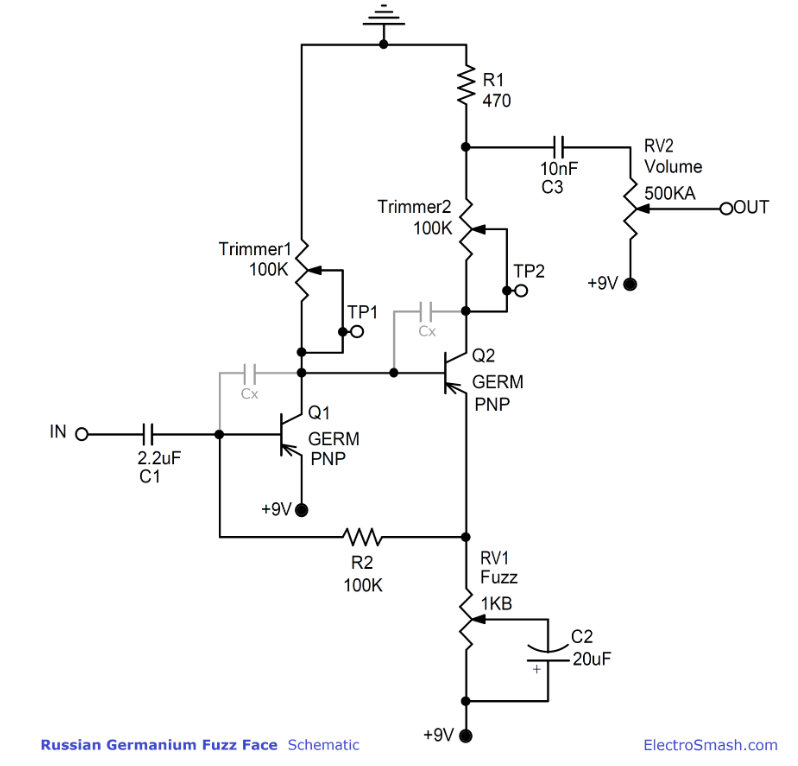
Ну и плюс мне было очень интересно попробовать поработать с германиевыми транизсторами, уж очень вокруг них много разговоров. Схема педали.
Интересный момент - питается педаль только от батарейки, тут землей для цепи служит +9V.
С другой стороны ест педаль крайне мало - в районе 2 мА. Так что это не проблема.
Пока собрал на макетке - хочу отслушать завтра и понять, стоит ли делать мини серию из этого, либо обойтись одной штукой.
Ну и детали выбирал по фен-шую - электролиты sprague, carbon comp resistors, пленочник тоже не абы какой)))
Выделяется только 33К MF - нужного углеродистого не было в наличии.
И да, в этом проекте я впервые нарезал резьбу в текстолите
И хочу сказать, что получилось. Понятно, что "до упора" не закрутить - сорвет резьбу, но по принципу "прихватить" - вполне себе отлично!


