Для активации новой учетной записи и ее подтверждения на Форуме - необходимо связаться с администратором по электронной почте p-i-n-o-k-i-o@mail.ru.
Все новые учетные записи не прошедшие подтверждения администратором воспринимаются как спам.
Все новые учетные записи не прошедшие подтверждения администратором воспринимаются как спам.
Предварительный усилитель, каскод
- Евгений Михеев
- Заслуженный Ветеран

- Сообщения: 4473
- Зарегистрирован: 22 май 2015, 11:52
- Откуда: Республика Коми, Ухта
- Благодарил (а): 324 раза
- Поблагодарили: 355 раз
- Контактная информация:
Предварительный усилитель, каскод
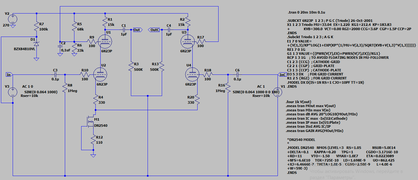
Долгое время общаясь с Владиславом на тему каскода я так и не собрал его. А это не есть хорошо. Сейчас как раз идет разработка модульного устройства на 88-х лампах, совпало с трендом и у меня.
Вообщем, я решил пока поупражняться с расчётами по каскоду на вырост, так сказать, с последующей реализацией.
Возможно, это таки будет балансный пред, который не устроил меня в прошлый раз, но сдаваться - не в наших правилах.
Итак, имея некоторое время на моделирование я начал с варианта "если бы это был не балансный пред на минималках".
Я подобрал такой сигнал по входу, чтобы на выходе был 1В. Total Harmonic Distortion: 0.030385%(0.030387%)
mout: MAX(v(out))=1.00946 FROM 0 TO 0.01
min: MAX(v(in))=0.0636195 FROM 0 TO 0.01
db: AVG(20*log10(mout/min))=24.0099 FROM 0 TO 0.01
ic: MAX(-ix(u2:cathode))=0.00629897 FROM 0 TO 0.01
ip: MAX(ix(u1:plate))=0.00629897 FROM 0 TO 0.01
itoi: AVG(ic/ip)=1 FROM 0 TO 0.01
gain: AVG(mout/min)=15.8671 FROM 0 TO 0.01
раскидал примерно по 90 вольт на лампы и резистор, на резисторе чуть больше на пару вольт. ток 6.2мА
Вообщем, я решил пока поупражняться с расчётами по каскоду на вырост, так сказать, с последующей реализацией.
Возможно, это таки будет балансный пред, который не устроил меня в прошлый раз, но сдаваться - не в наших правилах.
Итак, имея некоторое время на моделирование я начал с варианта "если бы это был не балансный пред на минималках".
Я подобрал такой сигнал по входу, чтобы на выходе был 1В. Total Harmonic Distortion: 0.030385%(0.030387%)
mout: MAX(v(out))=1.00946 FROM 0 TO 0.01
min: MAX(v(in))=0.0636195 FROM 0 TO 0.01
db: AVG(20*log10(mout/min))=24.0099 FROM 0 TO 0.01
ic: MAX(-ix(u2:cathode))=0.00629897 FROM 0 TO 0.01
ip: MAX(ix(u1:plate))=0.00629897 FROM 0 TO 0.01
itoi: AVG(ic/ip)=1 FROM 0 TO 0.01
gain: AVG(mout/min)=15.8671 FROM 0 TO 0.01
раскидал примерно по 90 вольт на лампы и резистор, на резисторе чуть больше на пару вольт. ток 6.2мА
Дорогу осилит идущий
- Евгений Михеев
- Заслуженный Ветеран

- Сообщения: 4473
- Зарегистрирован: 22 май 2015, 11:52
- Откуда: Республика Коми, Ухта
- Благодарил (а): 324 раза
- Поблагодарили: 355 раз
- Контактная информация:
- Евгений Михеев
- Заслуженный Ветеран

- Сообщения: 4473
- Зарегистрирован: 22 май 2015, 11:52
- Откуда: Республика Коми, Ухта
- Благодарил (а): 324 раза
- Поблагодарили: 355 раз
- Контактная информация:
- Евгений Михеев
- Заслуженный Ветеран

- Сообщения: 4473
- Зарегистрирован: 22 май 2015, 11:52
- Откуда: Республика Коми, Ухта
- Благодарил (а): 324 раза
- Поблагодарили: 355 раз
- Контактная информация:
- poty
- Профи

- Сообщения: 5049
- Зарегистрирован: 24 мар 2014, 10:00
- Откуда: Россия, Москва
- Благодарил (а): 192 раза
- Поблагодарили: 664 раза
- Контактная информация:
Евгений, просто для сравнения: попробуйте сравнить найденный Вами режим с предлагающимся Allen Wright:
- анодное напряжение 300В;
- анодный резистор 25кОм;
- ток - 7мА;
- смещение верхней лампы - 60В.
Усиление попробуйте оставить таким же, как получилось в Вашем случае, хотя я бы его ещё снизил.
- анодное напряжение 300В;
- анодный резистор 25кОм;
- ток - 7мА;
- смещение верхней лампы - 60В.
Усиление попробуйте оставить таким же, как получилось в Вашем случае, хотя я бы его ещё снизил.
Владислав
- Евгений Михеев
- Заслуженный Ветеран

- Сообщения: 4473
- Зарегистрирован: 22 май 2015, 11:52
- Откуда: Республика Коми, Ухта
- Благодарил (а): 324 раза
- Поблагодарили: 355 раз
- Контактная информация:
Вот, сделал.
Total Harmonic Distortion: 0.006841%(0.006847%)
mout: MAX(v(out))=0.98897 FROM 0 TO 0.01
min: MAX(v(in))=0.0638555 FROM 0 TO 0.01
db: AVG(20*log10(mout/min))=23.7997 FROM 0 TO 0.01
ic: MAX(-ix(u2:cathode))=0.00699656 FROM 0 TO 0.01
ip: MAX(ix(u1:plate))=0.00699656 FROM 0 TO 0.01
itoi: AVG(ic/ip)=1 FROM 0 TO 0.01
gain: AVG(mout/min)=15.4876 FROM 0 TO 0.01
Отправлено спустя 1 минуту 25 секунд:
poty, Я думаю, уловил смысл предложенного - искажения еще меньше
Отправлено спустя 1 час 39 минут 17 секунд: Использовал пока свои параметры. Получилась такая история.
Понимаю, что DN2540 здесь не самое лучшее место, пока оставил.
Мысль была в том, чтобы дать источнику сверху чуть больше напряжения, потому разделил сигнальную и силовую земли. На 10 вольт.
Источник тока сделал на 12мА ровно.
На самом деле "леплю" интуитивно от части - давно ничего не проектировал
Входные сигналы разделил на ин и ин колд. Выход тоже.
mout: MAX(v(out))=11.9163 FROM 0 TO 0.01
min: MAX(v(in))=10.0608 FROM 0 TO 0.01
db: AVG(20*log10(mout/min))=1.47023 FROM 0 TO 0.01
ic: MAX(-ix(u2:cathode))=0.00613631 FROM 0 TO 0.01
ip: MAX(ix(u1:plate))=0.00613631 FROM 0 TO 0.01
itoi: AVG(ic/ip)=1 FROM 0 TO 0.01
gain: AVG(mout/min)=1.18444 FROM 0 TO 0.01
Вот тут явно что-то не то. Я понимаю что это связано с новым референсом, но как поправить.... Поправка нужна.
Total Harmonic Distortion: 0.006841%(0.006847%)
mout: MAX(v(out))=0.98897 FROM 0 TO 0.01
min: MAX(v(in))=0.0638555 FROM 0 TO 0.01
db: AVG(20*log10(mout/min))=23.7997 FROM 0 TO 0.01
ic: MAX(-ix(u2:cathode))=0.00699656 FROM 0 TO 0.01
ip: MAX(ix(u1:plate))=0.00699656 FROM 0 TO 0.01
itoi: AVG(ic/ip)=1 FROM 0 TO 0.01
gain: AVG(mout/min)=15.4876 FROM 0 TO 0.01
Отправлено спустя 1 минуту 25 секунд:
poty, Я думаю, уловил смысл предложенного - искажения еще меньше
Отправлено спустя 1 час 39 минут 17 секунд: Использовал пока свои параметры. Получилась такая история.
Понимаю, что DN2540 здесь не самое лучшее место, пока оставил.
Мысль была в том, чтобы дать источнику сверху чуть больше напряжения, потому разделил сигнальную и силовую земли. На 10 вольт.
Источник тока сделал на 12мА ровно.
На самом деле "леплю" интуитивно от части - давно ничего не проектировал
Входные сигналы разделил на ин и ин колд. Выход тоже.
mout: MAX(v(out))=11.9163 FROM 0 TO 0.01
min: MAX(v(in))=10.0608 FROM 0 TO 0.01
db: AVG(20*log10(mout/min))=1.47023 FROM 0 TO 0.01
ic: MAX(-ix(u2:cathode))=0.00613631 FROM 0 TO 0.01
ip: MAX(ix(u1:plate))=0.00613631 FROM 0 TO 0.01
itoi: AVG(ic/ip)=1 FROM 0 TO 0.01
gain: AVG(mout/min)=1.18444 FROM 0 TO 0.01
Вот тут явно что-то не то. Я понимаю что это связано с новым референсом, но как поправить.... Поправка нужна.
Дорогу осилит идущий
- poty
- Профи

- Сообщения: 5049
- Зарегистрирован: 24 мар 2014, 10:00
- Откуда: Россия, Москва
- Благодарил (а): 192 раза
- Поблагодарили: 664 раза
- Контактная информация:
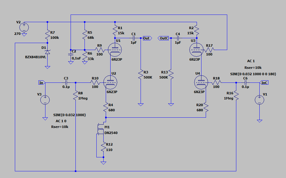
Входной сигнал должен подаваться относительно земли (V1, V3 нижними концами должны сидеть на земле, а не на референсе). Выходной сигнал должен также браться по отношению к земле (R3, R13 должны быть нижними выводами на земле, а не на референсе).
У меня также вызывают вопросы R4, R20. Обратная связь в небалансном варианте представлена резисторами в 330+330Ом=660Ом. Почему же в баланс это перешло как 330Ом/плечо?
Параметры расчётов также должны быть изменены:
- вместо V(Out) нужно ставить V(Out, OutC)
- вместо V(In) нужно ставить V(In, InC)
У меня также вызывают вопросы R4, R20. Обратная связь в небалансном варианте представлена резисторами в 330+330Ом=660Ом. Почему же в баланс это перешло как 330Ом/плечо?
Параметры расчётов также должны быть изменены:
- вместо V(Out) нужно ставить V(Out, OutC)
- вместо V(In) нужно ставить V(In, InC)
Владислав
- Евгений Михеев
- Заслуженный Ветеран

- Сообщения: 4473
- Зарегистрирован: 22 май 2015, 11:52
- Откуда: Республика Коми, Ухта
- Благодарил (а): 324 раза
- Поблагодарили: 355 раз
- Контактная информация:
- Евгений Михеев
- Заслуженный Ветеран

- Сообщения: 4473
- Зарегистрирован: 22 май 2015, 11:52
- Откуда: Республика Коми, Ухта
- Благодарил (а): 324 раза
- Поблагодарили: 355 раз
- Контактная информация:
- Евгений Михеев
- Заслуженный Ветеран

- Сообщения: 4473
- Зарегистрирован: 22 май 2015, 11:52
- Откуда: Республика Коми, Ухта
- Благодарил (а): 324 раза
- Поблагодарили: 355 раз
- Контактная информация:
Вот оно! Поправил, заработало. Я понял свою ошибку. Источник тока поможет задать смещение, но чтобы получить бОльшие цифры надо изначально иметь бОльшую цифру на сетке. Отправлено спустя 43 минуты 41 секунду:
Владислав, как считаете, до какого уровня будет смысл уменьшить усиление?
Дорогу осилит идущий
- poty
- Профи

- Сообщения: 5049
- Зарегистрирован: 24 мар 2014, 10:00
- Откуда: Россия, Москва
- Благодарил (а): 192 раза
- Поблагодарили: 664 раза
- Контактная информация:
Если это предварительный усилитель, то верхней границей я бы назвал 10 (20 дБ). Самый маленький входной сигнал линейного уровня по стандартам не должен быть меньше 150мВ (я сомневаюсь, что сейчас есть такие устройства). Ориентировочный предел входного напряжения усилителя мощности = 2В. Отсюда и исхожу. Лишнее усиление здесь не нужно.
Отправлено спустя 2 минуты 26 секунд:
Хочу также напомниить, что нужно учитывать нагрузку! Раньше об этом не сказал потому, что предполагаю, что будет ещё буферный каскад.
Отправлено спустя 2 минуты 26 секунд:
Хочу также напомниить, что нужно учитывать нагрузку! Раньше об этом не сказал потому, что предполагаю, что будет ещё буферный каскад.
Владислав
- Евгений Михеев
- Заслуженный Ветеран

- Сообщения: 4473
- Зарегистрирован: 22 май 2015, 11:52
- Откуда: Республика Коми, Ухта
- Благодарил (а): 324 раза
- Поблагодарили: 355 раз
- Контактная информация:
Да, принято. Вчера добился такого результата с резистором 1.5к кажется, сегодня перепроверю.Евгений Михеев писал(а): ↑29 сен 2019, 20:21Если это предварительный усилитель, то верхней границей я бы назвал 10 (20 дБ).
Да, все верно. Помню, что в каскоду это на пользу.
Дорогу осилит идущий
- Евгений Михеев
- Заслуженный Ветеран

- Сообщения: 4473
- Зарегистрирован: 22 май 2015, 11:52
- Откуда: Республика Коми, Ухта
- Благодарил (а): 324 раза
- Поблагодарили: 355 раз
- Контактная информация:
С усилением всё ок теперь, резистор 1.2К даст гейн 10.5 (20,4 дБ).
Прежде, чем переходить к буферу, я бы хотел поразмыслить над выбором источника тока.
Дело в том, что на резисторе 1,2К опять упадет достаточное напряжение, и источнику останется 4,5 вольта.
Вот,что я нашел в датнике на dn2540 .
Таким образом, если использовать зенер вольт на 15, можно получить на источнике около 10-ти вольт, что, будет вполне достаточно на мой взгляд. И скажу честно, я полюбил эту микросхемку.
С другой стороны, возможно, есть какие-то другие "кондидаты" на роль источника тока?
poty, Владислав, что скажете?
Прежде, чем переходить к буферу, я бы хотел поразмыслить над выбором источника тока.
Дело в том, что на резисторе 1,2К опять упадет достаточное напряжение, и источнику останется 4,5 вольта.
Вот,что я нашел в датнике на dn2540 .
Таким образом, если использовать зенер вольт на 15, можно получить на источнике около 10-ти вольт, что, будет вполне достаточно на мой взгляд. И скажу честно, я полюбил эту микросхемку.
С другой стороны, возможно, есть какие-то другие "кондидаты" на роль источника тока?
poty, Владислав, что скажете?
Дорогу осилит идущий
- poty
- Профи

- Сообщения: 5049
- Зарегистрирован: 24 мар 2014, 10:00
- Откуда: Россия, Москва
- Благодарил (а): 192 раза
- Поблагодарили: 664 раза
- Контактная информация:
DN2540 - отлично проявит себя на этом месте. Токи небольшие, можно использовать резистор большого номинала в истоке для увеличения импеданса источника тока.
Но JFET будут лучше. Особенно в режиме самобалансировки. В первую очередь - на высоких частотах из-за значительно меньшей проходной ёмкости.
Но JFET будут лучше. Особенно в режиме самобалансировки. В первую очередь - на высоких частотах из-за значительно меньшей проходной ёмкости.
Владислав
- Евгений Михеев
- Заслуженный Ветеран

- Сообщения: 4473
- Зарегистрирован: 22 май 2015, 11:52
- Откуда: Республика Коми, Ухта
- Благодарил (а): 324 раза
- Поблагодарили: 355 раз
- Контактная информация:
- poty
- Профи

- Сообщения: 5049
- Зарегистрирован: 24 мар 2014, 10:00
- Откуда: Россия, Москва
- Благодарил (а): 192 раза
- Поблагодарили: 664 раза
- Контактная информация:
Ну, нового здесь немного. Например, у Александра (seurf) в драйвере использованы JFET (и как раз LSK389), в самобалансирующемся режиме. В том же режиме использованы каскодные MOSFET в выходном каскаде. Можно посмотреть в его ветку и увидеть, как это сделано схемотехнически.
Принцип работы самобалансировки прост: все мы знаем, что резисторы в катоде SE работают как для динамической (рабочей) характеристики (если не зашунтированы), так и определяют статический режим работы (рабочую точку). Т.е. они определяют ток через лампу с достаточно большой точностью. Представим теперь, что ток у нас определяет источник тока в катоде, а не резистор. В этом случае каскад усиливать ничего не будет, потому что импеданс источника тока много больше импеданса нагрузки: это будет катодный повторитель. В балансном варианте напряжение сигнала на источнике тока изменит напряжение сетка-катод связанной половинки, что приведет к тому, что часть тока будет "добавляться" или "потребляться" через эту связанную половинку. При полной симметрии ламп и противофазном сигнале в половинках источник тока вообще не будет "видеть" распределение тока через половинки. От этой конфигурации один шаг до самобалансировки. Если оставить для каждой половинки "свой" источник тока и соединить катоды суммарным катодным сопротивлением обратной связи (R4+R20), то для DC-режима любая разность токов через половинки будет вызывать падение напряжения на соединяющем катоды сопротивлении, это напряжение, так же, как и для катодного сопротивления в SE будет заставлять лампу стабилизировать ток через неё.
И, кстати, LSK389, хоть и является выдающимся JFET, не является единственным, что будет работать в этой позиции.
Принцип работы самобалансировки прост: все мы знаем, что резисторы в катоде SE работают как для динамической (рабочей) характеристики (если не зашунтированы), так и определяют статический режим работы (рабочую точку). Т.е. они определяют ток через лампу с достаточно большой точностью. Представим теперь, что ток у нас определяет источник тока в катоде, а не резистор. В этом случае каскад усиливать ничего не будет, потому что импеданс источника тока много больше импеданса нагрузки: это будет катодный повторитель. В балансном варианте напряжение сигнала на источнике тока изменит напряжение сетка-катод связанной половинки, что приведет к тому, что часть тока будет "добавляться" или "потребляться" через эту связанную половинку. При полной симметрии ламп и противофазном сигнале в половинках источник тока вообще не будет "видеть" распределение тока через половинки. От этой конфигурации один шаг до самобалансировки. Если оставить для каждой половинки "свой" источник тока и соединить катоды суммарным катодным сопротивлением обратной связи (R4+R20), то для DC-режима любая разность токов через половинки будет вызывать падение напряжения на соединяющем катоды сопротивлении, это напряжение, так же, как и для катодного сопротивления в SE будет заставлять лампу стабилизировать ток через неё.
И, кстати, LSK389, хоть и является выдающимся JFET, не является единственным, что будет работать в этой позиции.
Владислав
- Евгений Михеев
- Заслуженный Ветеран

- Сообщения: 4473
- Зарегистрирован: 22 май 2015, 11:52
- Откуда: Республика Коми, Ухта
- Благодарил (а): 324 раза
- Поблагодарили: 355 раз
- Контактная информация:
Кто сейчас на конференции
Сейчас этот форум просматривают: нет зарегистрированных пользователей и 0 гостей