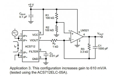
Да, почитал, спасибо, интересная штучка. Подумаю как можно ее применить, поэкспериментирую. В принципе, для контроля тока накала вполне хватает связки ACS712+LM321, токи там большие, а понизив референс для измерений получается вполне неплохо без потерь на резисторах и с гальванической развязкой.
Для активации новой учетной записи и ее подтверждения на Форуме - необходимо связаться с администратором по электронной почте p-i-n-o-k-i-o@mail.ru.
Все новые учетные записи не прошедшие подтверждения администратором воспринимаются как спам.
Все новые учетные записи не прошедшие подтверждения администратором воспринимаются как спам.
Однотактный усилитель на триоде (300B?)
- Tos
- Постоялец

- Сообщения: 215
- Зарегистрирован: 15 авг 2019, 14:14
- Откуда: Москва
- Благодарил (а): 73 раза
- Поблагодарили: 55 раз
- Контактная информация:
Андрей
- Tos
- Постоялец

- Сообщения: 215
- Зарегистрирован: 15 авг 2019, 14:14
- Откуда: Москва
- Благодарил (а): 73 раза
- Поблагодарили: 55 раз
- Контактная информация:
Всем привет!
Докладываю:
1. Почти готов настольный макет одного канала:
- Стабилизатор Анодного по схеме выше download/file.php?id=16362
- Стабилизатор Смещения по схеме выше download/file.php?id=16361
- Стабилизаторы накала 5В и 6,3В
2. Подключены отдельные реле для включения накала, смещения и анодного.
3. Собран и обкатан датчик тока накала на asc712download/file.php?id=15975&t=1
4. В качестве реле коммутации Анодного после стабилизатора использовано К293КП11БП. В макете держит 360В и ток коммутации 0,3А без нагрева.
5. Собран макет схемы мониторинга и управления на Ардуино.
6. С учетом озвученных в теме рекомендаций написана программа управления и обкатана на макетной плате Ардуино. Опробованы все пришедшие в голову комбинации неисправностей.
Надеюсь, что в выходные соберу полностью действующую схему питания и управления в железе и размещу фото. Заодно поэкспериментирую с референсным напряжением ардуины для мониторинга токов накала.
Докладываю:
1. Почти готов настольный макет одного канала:
- Стабилизатор Анодного по схеме выше download/file.php?id=16362
- Стабилизатор Смещения по схеме выше download/file.php?id=16361
- Стабилизаторы накала 5В и 6,3В
2. Подключены отдельные реле для включения накала, смещения и анодного.
3. Собран и обкатан датчик тока накала на asc712download/file.php?id=15975&t=1
4. В качестве реле коммутации Анодного после стабилизатора использовано К293КП11БП. В макете держит 360В и ток коммутации 0,3А без нагрева.
5. Собран макет схемы мониторинга и управления на Ардуино.
6. С учетом озвученных в теме рекомендаций написана программа управления и обкатана на макетной плате Ардуино. Опробованы все пришедшие в голову комбинации неисправностей.
Надеюсь, что в выходные соберу полностью действующую схему питания и управления в железе и размещу фото. Заодно поэкспериментирую с референсным напряжением ардуины для мониторинга токов накала.
- Рейтинг: 16.7%
-
Андрей
- Tos
- Постоялец

- Сообщения: 215
- Зарегистрирован: 15 авг 2019, 14:14
- Откуда: Москва
- Благодарил (а): 73 раза
- Поблагодарили: 55 раз
- Контактная информация:
Владислав, я сейчас экспериментирую с оптопарами для детекции напряжений, работает вроде нормально, но есть другая идея для кейса определения анодного тока:poty писал(а): ↑28 окт 2019, 12:11Если мы говорим о детектировании тока (определение, что ток выше определённого значения), то можно поставить только оптрон, зашунтировав его резистором. Т.е., допустим, ток покоя у нас 70мА, напряжение "горения" светодиода внутри оптрона - 2,1В при токе 5мА (обычно). Нам нужно байпаснуть 65мА на 2,1В - это будет резистор 32 Ома.
Вместо оптопары ставим твердотельное реле! - например вот такое - https://static.chipdip.ru/lib/918/DOC002918278.pdf
У него порог срабатывания по напряжению от 0,9В и ток 0,2мА. Т.е. для срабатывания, при например возрастании анодного тока до 200 мА, ставим резистор всего 4,5 Ом и шунтируем его дополнительно конденсатором. Контакты собственно реле заводим на вход Ардуино.
Развязка есть, скорость срабатывания 2-3 ms с учетом задержки на ардуино.
Что думаете?
Андрей
- poty
- Профи

- Сообщения: 5031
- Зарегистрирован: 24 мар 2014, 10:00
- Откуда: Россия, Москва
- Благодарил (а): 189 раз
- Поблагодарили: 654 раза
- Контактная информация:
Отношусь к этому крайне положительно! Справедливости ради - смысл приведённого в качестве примера твердотельного реле ничем не отличается от оптопар (а, фактически, им и является), т.е., скорее всего, есть и "чистые оптопары" с такими параметрами (например, https://static6.arrow.com/aropdfconvers ... om617a.pdf). Я считаю, что нужно отталкиваться от функционала. Простейшие оптопары - дёшевы (единицы рублей), но для них нужно 2В. "Особенные" оптопары (твердотельные реле, логика с развязкой и т.п.) - дороги (десятки-сотни рублей), но могут сберечь вольт или около того. По высокому напряжению 1В - ничего не значит, а денег потребует...
Владислав
- poty
- Профи

- Сообщения: 5031
- Зарегистрирован: 24 мар 2014, 10:00
- Откуда: Россия, Москва
- Благодарил (а): 189 раз
- Поблагодарили: 654 раза
- Контактная информация:
Если его включить до сенсора, то отрицательных влияний не будет. У Вас сенсором является P1R5 (для одного из каналов) + C7, конечно, в качестве байпаса. Если по отрицательной шине поставить именно перед их соединением с землёй (которая идёт на выход), то разницы с положительной шиной не будет никакой.
- За это сообщение автора poty поблагодарили (всего 2):
- Tos, Роман Мирошниченко
- Рейтинг: 33.3%
-
Владислав
- poty
- Профи

- Сообщения: 5031
- Зарегистрирован: 24 мар 2014, 10:00
- Откуда: Россия, Москва
- Благодарил (а): 189 раз
- Поблагодарили: 654 раза
- Контактная информация:
Да, я хотел этот момент оговорить, но не стал, так как он очевиден.
Конечно, легче лишнюю мощность рассеять на резисторе, чем на активном элементе, но, с другой стороны, (410-360)*0,028=1,4Вт всего дополнительно-то.
Хотел бы также свой бзик ещё раз упомянуть. 410В входных - это ведь при номинальном сетевом напряжении. Если мы берём -10%, то получаем 369В по входу в стаб HV. Хватит ли здесь напряжения для работы стабилизатора?
С другой стороны - перед стабом Driver у нас 360В(стабилизировано)-23*3=291В. С учётом того, что нам нужно 180В - не много ли мы оставляем на активку?
Хотел бы также свой бзик ещё раз упомянуть. 410В входных - это ведь при номинальном сетевом напряжении. Если мы берём -10%, то получаем 369В по входу в стаб HV. Хватит ли здесь напряжения для работы стабилизатора?
С другой стороны - перед стабом Driver у нас 360В(стабилизировано)-23*3=291В. С учётом того, что нам нужно 180В - не много ли мы оставляем на активку?
- Рейтинг: 16.7%
-
Владислав
- Tos
- Постоялец

- Сообщения: 215
- Зарегистрирован: 15 авг 2019, 14:14
- Откуда: Москва
- Благодарил (а): 73 раза
- Поблагодарили: 55 раз
- Контактная информация:
Про драйвер, - нам в целом нужно «погасить» примерно 180В на 23мА, это 4 Вт. Небольшая мощность, можно без особых балансировок разделить на резистор и активку. Подберу оптимальный при испытаниях.
Андрей
- Tos
- Постоялец

- Сообщения: 215
- Зарегистрирован: 15 авг 2019, 14:14
- Откуда: Москва
- Благодарил (а): 73 раза
- Поблагодарили: 55 раз
- Контактная информация:
В целом я закончил этап макетирования БП и отладку работоспособности мониторинга, правда на одном канале. Некоторые вещи, видимо, еще нужно будет отлаживать для стерео варианта. Не всё что работало на макете Ардуино также работало в железном БП, некоторую логику анализа сигналов пришлось пересмотреть. При старте блока питания существуют различные переходные процессы, требующие более умной логики проверки.
На этой неделе я хочу откатать драйверный каскад на одной лампе. (схема такая download/file.php?id=16297&mode=view)
Владислав, poty, как думаете, какой нагрузкой нагрузить вторичную обмотку межкаскадного трансформатора?
Достаточно просто резистивной нагрузки в 200 кОм?
Моя цель добиться минимума искажений с максимумом усиления. Искажения я планировал пока оценивать по уровням гармоник FFT. Больше пока нечем.
На этой неделе я хочу откатать драйверный каскад на одной лампе. (схема такая download/file.php?id=16297&mode=view)
Владислав, poty, как думаете, какой нагрузкой нагрузить вторичную обмотку межкаскадного трансформатора?
Достаточно просто резистивной нагрузки в 200 кОм?
Моя цель добиться минимума искажений с максимумом усиления. Искажения я планировал пока оценивать по уровням гармоник FFT. Больше пока нечем.
Андрей
- poty
- Профи

- Сообщения: 5031
- Зарегистрирован: 24 мар 2014, 10:00
- Откуда: Россия, Москва
- Благодарил (а): 189 раз
- Поблагодарили: 654 раза
- Контактная информация:
Нагрузите конденсатором примерно 66пФ. Судя по схеме - активного сопротивления у Вас в нагрузке не будет. Судя по упоминанию FFT Вы собираетесь исследовать схему в симуляторе? Тогда обязательно заполните активные сопротивления обмоток! По хорошему бы ещё индуктивность рассеяния померить и указать, но это уже совсем по высшему разряду будет.
- Рейтинг: 16.7%
-
Владислав
- Tos
- Постоялец

- Сообщения: 215
- Зарегистрирован: 15 авг 2019, 14:14
- Откуда: Москва
- Благодарил (а): 73 раза
- Поблагодарили: 55 раз
- Контактная информация:
Её и нужно, я хочу погонять только драйверный каскад, без подключения выходной лампы, проверить разные рабочие точки.
Спасибо, посмотрим.
На разных форумах еще существует довольно много советов по установке в драйвере антизвонных резисторов в сетку с мелкой индуктивностью, намотанной поверх резистора.
Что думаете о таких рекомендациях? якобы это снижает склонность каскада к возбуждению.
Андрей
- poty
- Профи

- Сообщения: 5031
- Зарегистрирован: 24 мар 2014, 10:00
- Откуда: Россия, Москва
- Благодарил (а): 189 раз
- Поблагодарили: 654 раза
- Контактная информация:
Вообще, в каскадах, имеющих высокое усиление, сеточные резисторы обязательны. Именно для подавления возбуждения. Что касается индуктивностей, тут нужно посмотреть входную ёмкость каскада драйверной лампы, я не исключаю, что работа в режиме практически бесконечной нагрузки усиливает проходную ёмкость лампы до значительных величин и сеточный резистор становится лимитирующим фактором усиления на ВЧ. Чтобы этого избежать применяют компенсирующую индуктивность.
- Рейтинг: 16.7%
-
Владислав
- poty
- Профи

- Сообщения: 5031
- Зарегистрирован: 24 мар 2014, 10:00
- Откуда: Россия, Москва
- Благодарил (а): 189 раз
- Поблагодарили: 654 раза
- Контактная информация:
Нет. Я не зря упомянул про нагрузку. Входная ёмкость каскада будет равна емкости сетка-катод (9пФ) + ёмкости анод-сетка (1,8пФ), умноженной на коэффициент усиления каскада. При практически бесконечном сопротивлении нагрузки коэффициент усиления каскада будет приближаться к мю лампы (ориентировочно в районе 40). Т.о., входная ёмкость каскада будет примерно 81пФ.
Даёт нам это что-то? Ну, разве что некоторые прикидки. Выходное сопротивление предыдущего каскада не стоит делать выше 100кОм,например, а сеточный резистор до 1кОм (который без проблем справится с антизвоном) на фоне этого вообще мало что изменит.
Даёт нам это что-то? Ну, разве что некоторые прикидки. Выходное сопротивление предыдущего каскада не стоит делать выше 100кОм,например, а сеточный резистор до 1кОм (который без проблем справится с антизвоном) на фоне этого вообще мало что изменит.
Владислав
- Tos
- Постоялец

- Сообщения: 215
- Зарегистрирован: 15 авг 2019, 14:14
- Откуда: Москва
- Благодарил (а): 73 раза
- Поблагодарили: 55 раз
- Контактная информация:
Владислав, спасибо большое!
Предыдущим каскадом у нас по сути является выход какого-то устройства источника сигнала. В основном, у меня источник сигнала ЦАП Metrum Acoustic. Я не мерял его выходное сопротивление, но полагаю, что оно крайне мало.
Сеточный резистор попробую, с индуктивностью и без(намотаю несколько витков поверх резистора.
Предыдущим каскадом у нас по сути является выход какого-то устройства источника сигнала. В основном, у меня источник сигнала ЦАП Metrum Acoustic. Я не мерял его выходное сопротивление, но полагаю, что оно крайне мало.
Сеточный резистор попробую, с индуктивностью и без(намотаю несколько витков поверх резистора.
Андрей
Кто сейчас на конференции
Сейчас этот форум просматривают: нет зарегистрированных пользователей и 5 гостей