Для активации новой учетной записи и ее подтверждения на Форуме - необходимо связаться с администратором по электронной почте p-i-n-o-k-i-o@mail.ru.
Все новые учетные записи не прошедшие подтверждения администратором воспринимаются как спам.

Однотактный усилитель на триоде (300B?)

Аватара пользователя
Tos
Постоялец
Постоялец
Сообщения: 215
Зарегистрирован: 15 авг 2019, 14:14
Откуда: Москва
Благодарил (а): 73 раза
Поблагодарили: 55 раз
Контактная информация:

#141

Сообщение Tos » 08 дек 2019, 14:25

Немного помучал сегодня макет, на первый тест получается такая АЧХ. Снимал руками замеряя амплитуды сигналов. (нужно пожалуй озаботиться автоматическим измерителем АЧХ)
В целом неплохо, надо посмотреть и поработать с низкочастотной частью. Подозреваю, что это из-за недостаточности емкостей конденсаторов в анодной цепи питания(стоит 200 мкф вместо целевых 2000) и конденсатора в катодной цепи драйвера(пока поставил на 200мкф).
AFCH.jpg
Отправлено спустя 20 минут 28 секунд:
При уровне входного сигнала около 1В (амплитуда) гармоники не фиксируются до уровня примерно -50dB. Больше осциллограф не умеет.
E9483286-9A7D-43E8-8E0C-ABA493A19CB0.jpeg
A34701D6-91E2-48CC-A2F3-19477C9FFD1E.jpeg
81FA3C3A-3DD6-447C-9A77-AC7B5AD9851A.jpeg
все измерения сделаны при входном сигнале амплитудой ~500мВ, выходная амплитуда примерно 3,7В на нагрузке 8 Ом.
Андрей

Аватара пользователя
rad54
Форумщик
Форумщик
Сообщения: 451
Зарегистрирован: 20 мар 2018, 13:37
Откуда: Новосибирск, Россия
Благодарил (а): 89 раз
Поблагодарили: 119 раз
Контактная информация:

#142

Сообщение rad54 » 09 дек 2019, 08:49

Tos писал(а):
08 дек 2019, 14:45
В целом неплохо, надо посмотреть и поработать с низкочастотной частью.
Андрей, я хотел посмотреть, но пока не увидел финальную схему чисто аналоговой части. Прошляпил где-то? Тогда, если можно, сошлите ссылкой. Меня интересует аналогичная схема с прямонакальной выходной лампой. Только у меня это 6С4С будет. Просто их пара в наличии есть.
А что за подъем на 20 кГц? Он после драйверной части на выходе переходного транса ужЕ есть? Или это выходной вносит, или .... еще что-то?
По НЧ. По-моему, больше на катодную емкость похоже или выходной транс. Чтоб определить вину ёмкости в анодном БП, наверное достаточно просто снизить уровень входного сигнала, т.е ток звуковой частоты в нагрузке. И посмотреть сравнительное усиление герцах на 50 и на 1000. К тому же в этом случае, скорее всего, вы должны были бы увидеть 100 герцовые пульсации осциллографом на линии этого анодного питания.
Алексей

Аватара пользователя
Tos
Постоялец
Постоялец
Сообщения: 215
Зарегистрирован: 15 авг 2019, 14:14
Откуда: Москва
Благодарил (а): 73 раза
Поблагодарили: 55 раз
Контактная информация:

#143

Сообщение Tos » 09 дек 2019, 11:13

rad54 писал(а):
09 дек 2019, 08:49
Андрей, я хотел посмотреть, но пока не увидел финальную схему чисто аналоговой части
Алексей, да, я ее только один раз упоминал в данной теме.
За основу взята простая схема, только ее аналоговая часть:
Изображение
rad54 писал(а):
09 дек 2019, 08:49
А что за подъем на 20 кГц? Он после драйверной части на выходе переходного транса ужЕ есть? Или это выходной вносит, или .... еще что-то?
Это как раз будет вопросом дальнейших изысканий. Сейчас трудно сказать кто это вносит, может быть погрешность ручных измерений.
Это результирующая АЧХ от входа до выхода на резистивную нагрузку.
Проверю поэтапно на каком участке появляется провал и подъем.
rad54 писал(а):
09 дек 2019, 08:49
По НЧ. По-моему, больше на катодную емкость похоже или выходной транс. Чтоб определить вину ёмкости в анодном БП, наверное достаточно просто снизить уровень входного сигнала, т.е ток звуковой частоты в нагрузке. И посмотреть сравнительное усиление герцах на 50 и на 1000. К тому же в этом случае, скорее всего, вы должны были бы увидеть 100 герцовые пульсации осциллографом на линии этого анодного питания.
Согласен, тоже склоняюсь к этому же. При наличии стабилизатора анодного напряжения и небольшой мощности(а у нас максимум 2-3 Вт при испытании). Есть подозрение, что это вносит межкаскадный трансформатор. Я пока на макете использую трансформаторы полукустарного изготовления. Он в целом неплохой, АЧХ довольно ровная, но есть небольшие нарекания к форме прямоугольных сигналов.
Есть еще два варианта межкаскадных трансформаторов, жду когда один придет, а на второй накопятся денежки.
Андрей

Аватара пользователя
poty
Профи
Профи
Сообщения: 5049
Зарегистрирован: 24 мар 2014, 10:00
Откуда: Россия, Москва
Благодарил (а): 192 раза
Поблагодарили: 664 раза
Контактная информация:

#144

Сообщение poty » 09 дек 2019, 11:23

По НЧ я как раз больше грешу на межкаскадный трансформатор. При наличии стабилизатора напряжения ёмкость на его выходе - лишь гарант стабильности, основной вклад в низкое сопротивление анодного блока питания вносит сам стабилизатор и конденсаторы до него.
Выходной трансформатор тоже может давать спад на низких, но он тогда сопровождался бы значительным подъёмом КНИ на этих частотах. Сложно понять интервалы горизонтальной шкалы FFT, но, судя по всему, первый график снят как раз на НЧ, может, не таких низких.
А вот на ВЧ, как мне кажется - это как раз выходной трансформатор.
Владислав

Аватара пользователя
Tos
Постоялец
Постоялец
Сообщения: 215
Зарегистрирован: 15 авг 2019, 14:14
Откуда: Москва
Благодарил (а): 73 раза
Поблагодарили: 55 раз
Контактная информация:

#145

Сообщение Tos » 09 дек 2019, 11:31

poty писал(а):
09 дек 2019, 11:23
первый график снят как раз на НЧ, может, не таких низких.
Владислав, масштаб указан по нижней шкале, - 1 клетка по горизонтали 1,25кГц, первый график FFT снят при входном сигнале 1кГц, второй 10, третий 20 кГц. По вертикали 1 клетка 10dB.
Я на неделе по возможности сделаю замеры в более низкочастотной области.
Андрей

Аватара пользователя
rad54
Форумщик
Форумщик
Сообщения: 451
Зарегистрирован: 20 мар 2018, 13:37
Откуда: Новосибирск, Россия
Благодарил (а): 89 раз
Поблагодарили: 119 раз
Контактная информация:

#146

Сообщение rad54 » 09 дек 2019, 12:40

poty писал(а):
09 дек 2019, 11:23
При наличии стабилизатора напряжения ёмкость на его выходе
Каюсь, не учел стабилизатор. Смотрел на приведенную Андреем кенотронную схему БП и по инерции .... :oops:
Да, похоже для начала надо всё-таки снять АЧХ на сетке 300В.

Отправлено спустя 9 минут 37 секунд:
Tos писал(а):
09 дек 2019, 11:13
Есть подозрение, что это вносит межкаскадный трансформатор.
Я думал, там указанный на схеме, т.е. заведомо обсчитанный и проверенный. А индуктивность какая у самодельного при рабочем токе?
Алексей

Аватара пользователя
Tos
Постоялец
Постоялец
Сообщения: 215
Зарегистрирован: 15 авг 2019, 14:14
Откуда: Москва
Благодарил (а): 73 раза
Поблагодарили: 55 раз
Контактная информация:

#147

Сообщение Tos » 09 дек 2019, 13:00

rad54 писал(а):
09 дек 2019, 12:50
Я думал, там указанный на схеме, т.е. заведомо обсчитанный и проверенный. А индуктивность какая у самодельного при рабочем токе?
Нет пока, для экспериментов я взял трансформатор, сделанный Сергеем Матюшиным(его сайт находится легко). Индуктивность мне тоже неизвестна, если есть методика как померять, я постараюсь померять.
Андрей

Аватара пользователя
rad54
Форумщик
Форумщик
Сообщения: 451
Зарегистрирован: 20 мар 2018, 13:37
Откуда: Новосибирск, Россия
Благодарил (а): 89 раз
Поблагодарили: 119 раз
Контактная информация:

#148

Сообщение rad54 » 09 дек 2019, 13:54

Tos писал(а):
09 дек 2019, 13:00
если есть методика как померять, я постараюсь померять.
Я бы, наверное, попробовал провести измерение в драйверном каскаде герцах на трехстах, на сравнение двух последовательных включенных сопротивлений анодной нагрузки.
Для этого дополнительно воткнул бы последовательно с первичной обмоткой активное переменное сопротивление.
На 300-х герцах - это чтобы резистор брать не очень большой по номиналу и чтобы поэтому ток каскада не вышел бы далеко за рабочие границы . Резистор постарался бы выбрать раз в 10 больше активного сопротивления обмотки транса, чтоб пренебречь им в дальнейших расчетах. Включаем, измеряем сначала без входного сигнала постоянный ток лампы. Убеждаемся, что он не сильно ушел от рабочего за счет внесенного активного сопротивления. Пусть уйдет процентов на 20-30 например. Далее подаем на вход сигнал 300 герц рабочего для усилителя уровня. Осциллографом смотрим переменное напряжение на первичке и на резисторе. Их соотношение будет соответствовать соотношению индуктивного сопротивления первички на частоте 300 Гц и активного резистора.
Замеряем омметром значение активного резистора и высчитываем из полученного соотношения переменных напряжений на индуктивной и активной нагрузках индуктивное сопротивление первички транса R инд ( в Омах).
Высчитываем индуктивность L из известной формулы индуктивного сопротивления R инд(Ом) = 2 х 3,14 х F(Гц) х L(Гн)
Не самый точный метод, но думаю вполне достаточный, чтоб оценить влияние транса на ослабление НЧ составляющей.
За это сообщение автора rad54 поблагодарил:
Tos
Рейтинг: 16.7%
 
Алексей

Аватара пользователя
Tos
Постоялец
Постоялец
Сообщения: 215
Зарегистрирован: 15 авг 2019, 14:14
Откуда: Москва
Благодарил (а): 73 раза
Поблагодарили: 55 раз
Контактная информация:

#149

Сообщение Tos » 09 дек 2019, 15:12

rad54 писал(а):
09 дек 2019, 13:54
Не самый точный метод, но думаю вполне достаточный, чтоб оценить влияние транса на ослабление НЧ составляющей.
Спасибо, попробую этот вариант.
Андрей

Аватара пользователя
Tos
Постоялец
Постоялец
Сообщения: 215
Зарегистрирован: 15 авг 2019, 14:14
Откуда: Москва
Благодарил (а): 73 раза
Поблагодарили: 55 раз
Контактная информация:

#150

Сообщение Tos » 09 дек 2019, 21:26

rad54 писал(а):
09 дек 2019, 12:50
А индуктивность какая у самодельного при рабочем токе?
при токе пока померять не удалось, но автоматический тестер показывает 25Гн. Одинаково, что первичка или вторичка
Андрей

Аватара пользователя
poty
Профи
Профи
Сообщения: 5049
Зарегистрирован: 24 мар 2014, 10:00
Откуда: Россия, Москва
Благодарил (а): 192 раза
Поблагодарили: 664 раза
Контактная информация:

#151

Сообщение poty » 09 дек 2019, 22:07

25Гн - большая индуктивность. Если это действительно так и лампа применена 5842 с зашунтированным катодным резистором, то вряд ли межкаскадный трансформатор является причиной спада на низкий частотах.
За это сообщение автора poty поблагодарил:
Tos
Рейтинг: 16.7%
 
Владислав

Аватара пользователя
Tos
Постоялец
Постоялец
Сообщения: 215
Зарегистрирован: 15 авг 2019, 14:14
Откуда: Москва
Благодарил (а): 73 раза
Поблагодарили: 55 раз
Контактная информация:

#152

Сообщение Tos » 09 дек 2019, 23:19

poty писал(а):
09 дек 2019, 22:07
25Гн - большая индуктивность. Если это действительно так и лампа применена 5842 с зашунтированным катодным резистором, то вряд ли межкаскадный трансформатор является причиной спада на низкий частотах.
Я тоже так думал.
Давайте попробуем интерпретировать сегодняшний результат:
1. 100Гц - На входе драйвера размах 2В, на первичой обмотке межкаскадника размах 68В, на вторичке так же - 68В. Т.е. на сетку 300В попадает размах 68В
2. 50Гц - На входе драйвера 2В, на первичной обмотке межкаскадника уже 42В, на выходе почти столько же 41,6В
3. 20Гц - На входе драйвера 2В, на первичной обмотке межкаскадника 22В, на выходе почти те же 21В.
Емкость в катодной цепи драйвера я поднял до 1500мкФ.
У меня из предположений, что измеренная прибором индуктивность не соответствует реальной на рабочем токе. Хотя в диапазоне частот от 100Гц до 20Гц реактивное сопротивление такой индуктивности меняется в 5 раз.
Есть другие предположения?

Отправлено спустя 13 минут 31 секунду:
4. 1 КгЦ - вход 2В - на входе и выходе межкаскадника размах 84В, и так ровно до 20кГц
Начало спада на низах примерно от 250Гц
Лампы драйвера менял.
Радует что все чисто по гармоникам, но не радует спад по низам
Андрей

Аватара пользователя
poty
Профи
Профи
Сообщения: 5049
Зарегистрирован: 24 мар 2014, 10:00
Откуда: Россия, Москва
Благодарил (а): 192 раза
Поблагодарили: 664 раза
Контактная информация:

#153

Сообщение poty » 10 дек 2019, 00:39

Есть предположение, что расчётный ток трансформатора недостаточен. На низких частотах сердечник уходит в насыщение и превращается в активное сопротивление обмотки.
Владислав

Аватара пользователя
Tos
Постоялец
Постоялец
Сообщения: 215
Зарегистрирован: 15 авг 2019, 14:14
Откуда: Москва
Благодарил (а): 73 раза
Поблагодарили: 55 раз
Контактная информация:

#154

Сообщение Tos » 10 дек 2019, 08:36

poty писал(а):
10 дек 2019, 00:39
Есть предположение, что расчётный ток трансформатора недостаточен. На низких частотах сердечник уходит в насыщение и превращается в активное сопротивление обмотки.
Я попробую снизить ток через драйвер и посмотрю на ачх.
Андрей

Аватара пользователя
rad54
Форумщик
Форумщик
Сообщения: 451
Зарегистрирован: 20 мар 2018, 13:37
Откуда: Новосибирск, Россия
Благодарил (а): 89 раз
Поблагодарили: 119 раз
Контактная информация:

#155

Сообщение rad54 » 10 дек 2019, 09:24

poty писал(а):
09 дек 2019, 22:07
25Гн - большая индуктивность. Если это действительно так и лампа применена 5842 с зашунтированным катодным резистором
Прикинул на 50 Гц индуктивное сопротивление транса, считая его равным 25 Гн, и шунтирующей катодной емкости, как сообщил Андрей - это 200 мкФ. Получилось: индуктивность - 157 Ом, емкость - 15,9 Ом. Их чистое соотношение всего порядка 10. К индуктивному сопротивлению еще добавится активное обмотки, а к емкости - ESR. Их не знаю, учесть не могу. А так получается, что усиление каскада порядка 10 всего. Помню , что речь шла про заданный Кус порядка 40.
Индуктивность реально хорошая, правда при постоянном протекающем через транс токе скорее всего чуть упадет, но не вырастет точно.
Так что , похоже, все-таки шунт-емкость раз в пять/десять надо увеличивать для отработки нормальных НЧ.

Отправлено спустя 18 минут 53 секунды:
Tos писал(а):
09 дек 2019, 23:32
Емкость в катодной цепи драйвера я поднял до 1500мкФ.
Увидел, это меняет дело.

Отправлено спустя 3 минуты 24 секунды:
poty писал(а):
10 дек 2019, 00:39
Есть предположение, что расчётный ток трансформатора недостаточен. На низких частотах сердечник уходит в насыщение..
Андрей, а форма сигнала на выходе транса на 20 Гц не искажена? Это всё еще чистый синус?

Отправлено спустя 5 минут 50 секунд:
Если искажена - на транс грешим.
Если чистый - то сильно похоже на какую-то переходную емкость. Вход усилителя не закрыт случайно какой-нибудь недостаточной емкостью?

Отправлено спустя 15 минут 20 секунд:
Ещё можно попробовать для локализации места спада заменить переходной транс на гарантированно "хороший". В вашем случае им может быть, например, выходной транс. Ток драйверного каскада точно выдержит. Индуктивность тоже хорошая д.б.
Коэффициент трансформации нам сейчас не важен. Можно просто на его холостом ходу проводить измерения, кстати, аналогично существующему режиму переходного транса.
Алексей

Аватара пользователя
poty
Профи
Профи
Сообщения: 5049
Зарегистрирован: 24 мар 2014, 10:00
Откуда: Россия, Москва
Благодарил (а): 192 раза
Поблагодарили: 664 раза
Контактная информация:

#156

Сообщение poty » 10 дек 2019, 10:32

rad54 писал(а):
10 дек 2019, 09:53
Прикинул на 50 Гц индуктивное сопротивление транса, считая его равным 25 Гн, и шунтирующей катодной емкости, как сообщил Андрей - это 200 мкФ. Получилось: индуктивность - 157 Ом, емкость - 15,9 Ом. Их чистое соотношение всего порядка 10. К индуктивному сопротивлению еще добавится активное обмотки, а к емкости - ESR. Их не знаю, учесть не могу. А так получается, что усиление каскада порядка 10 всего. Помню , что речь шла про заданный Кус порядка 40.
Мне непонятен этот расчёт. Примерное внутреннее сопротивление лампы можно взять из datasheet = 1600Ом. В катоде, судя по схеме, стоит резистор в 100Ом, что с рассчитанным импедансом конденсатора в 15,9Ом будет давать 13,7Ом. В анодное сопротивление это будет транслироваться с коэффициентом μ=43, т.е., анодное сопротивление станет 2190Ом. Импеданс индуктивности в 25Гн на 50Гц будет 2πfL=7854Ом. Т.о., имеем "усилитель" 43 и "делитель" 7854/(7854+2190)=0,78, что в общем даёт усиление 33,6 (на 50Гц).
Для 20Гц: ra=2824, Rl=3142, k=22,6
Для 1000Гц: ra=1634, Rl=157080, k=42,6
Если для 1000Гц принять усиление за 0дБ, то на 50Гц это будет -2дБ, на 20Гц: -5,5дБ.
Владислав

Аватара пользователя
Tos
Постоялец
Постоялец
Сообщения: 215
Зарегистрирован: 15 авг 2019, 14:14
Откуда: Москва
Благодарил (а): 73 раза
Поблагодарили: 55 раз
Контактная информация:

#157

Сообщение Tos » 10 дек 2019, 11:44

poty писал(а):
10 дек 2019, 10:32
В катоде, судя по схеме, стоит резистор в 100Ом, что с рассчитанным импедансом конденсатора в 15,9Ом
Владислав, я вас коварно подставил в расчетах, прошу извинить. Катодный конденсатор драйвера я увеличил до 1500мкф, а это значит, что его сопротивление на 50Гц - 2 Ом, а на 20 Гц - 5 Ом Таким образом, даже с μ=43, оно не должно оказывать практического влияния на импеданс лампы и усиление.
Больше склоняюсь к вашей первоначальной идее про насыщение сердечника, потому что
rad54 писал(а):
10 дек 2019, 10:08
Андрей, а форма сигнала на выходе транса на 20 Гц не искажена? Это всё еще чистый синус?
Уже нет, его начинает слегка перекашивать вместе с уменьшением амплитуды. Становится какой-то пилообразный.
Сделаю фото на днях как руки дойдут на неделе.
Попробую также предложение Алексея подключить выходной транс. Благо мы точно знаем, что он рассчитан на ток до 200mA
Андрей

Аватара пользователя
rad54
Форумщик
Форумщик
Сообщения: 451
Зарегистрирован: 20 мар 2018, 13:37
Откуда: Новосибирск, Россия
Благодарил (а): 89 раз
Поблагодарили: 119 раз
Контактная информация:

#158

Сообщение rad54 » 10 дек 2019, 15:11

poty писал(а):
10 дек 2019, 10:32
непонятен этот расчёт.
Я попробую пояснить. Прошу вас поправить, если совсем не прав.
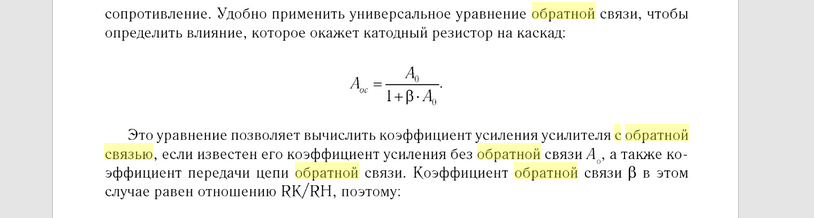
В некоторых случаях для примерной оценки каскада я пользуюсь расчетом его коэффициента усиления через уравнение усилителя с обратной связью.
Спойлер
Показать
2019-12-10_16-29-48.png
это просто пример из книги Моргана Джонса "Ламповые усилители", стр. 187
Я просто грубо, как у масштабных усилителей, считаю коэффициент усиления примерно равным отношению анодного резистора к катодному. Фактически я таким образом пытался в данном случае определить: является ли возникшая ООС препятствием получению требуемого коэффициента усиления или нет. Может быть, я слишком вольно использую этот механизм расчета, но в общем он меня пока устраивал. Особенно при определенных параметрах лампы и элементах каскада.
К моему стыду в расчете индуктивного сопротивления произошла грубейшая арифметическая ошибка и я её не почувствовал и не перепроверил. Вместо абсолютно правильно у вас рассчитанного значения в 7,8 кОм у меня каким-то "калькуляторным" чудом получилось всего 157 Ом. , т.е. ровно в 50 раз меньше (похоже на частоту как раз не умножил):oops:
Соответственно вывод оказался тоже неверным. Извините.
Алексей

Аватара пользователя
poty
Профи
Профи
Сообщения: 5049
Зарегистрирован: 24 мар 2014, 10:00
Откуда: Россия, Москва
Благодарил (а): 192 раза
Поблагодарили: 664 раза
Контактная информация:

#159

Сообщение poty » 10 дек 2019, 17:49

Наверное, что-то я не понимаю:
на 20Гц: Ao=28,5, β=0,009, Aос=22,7, а по Вашему - 110,4
на 50Гц: Ao=35,7, β=0,0017, Aос=33,6, а по Вашему - 573,3
на 1кГц: Ao=42,6, β=0,000005, Aос=42,6, а по Вашему - 198660
Владислав

Аватара пользователя
rad54
Форумщик
Форумщик
Сообщения: 451
Зарегистрирован: 20 мар 2018, 13:37
Откуда: Новосибирск, Россия
Благодарил (а): 89 раз
Поблагодарили: 119 раз
Контактная информация:

#160

Сообщение rad54 » 11 дек 2019, 12:21

poty, Владислав, спасибо за разъяснение и за пример точного расчета в 165 посте. В общем я понял ошибки своей оценки.
Прошу извинения у Андрея, если ввел его в заблуждение.
Алексей

Ответить

Кто сейчас на конференции

Сейчас этот форум просматривают: нет зарегистрированных пользователей и 0 гостей