Резистор R2 ограничивает ток, стабилитроны ограничивают напряжение на коллекторе и базе.
База-эмиттер имеет определенное падение. Резистор в эмиттере задает ток.
Владислав, верно понял?





Лично моё мнение - лучше так не делать, если блок питания для анодного напряжения будет один. Причина - в типичном варианте использования эти два стабилизатора окажутся включенными параллельно (отрицательный полюс анодного питания - единый, сигнальные земли каналов соединяются либо напрямую (в большинстве устройств, не относящихся к двойному моно), либо через корпус (в устройствах Class 1)). Потенциально один из стабилизаторов работать не будет и через длинные петли земель сигнальные токи этого канала будут протекать через стабилизатор второго канала.Евгений Михеев писал(а): ↑18 дек 2019, 23:31... нужен подъем для сигнальной земли на 10 вольт для нормальной работы источника тока. … сделать такой стабилизатор для каждой платы? Хуже ведь от такого решения не станет?
Я бы не стал так делать. Причина - скорее всего будет использоваться один блок питания для накалов, также подозреваю, что смещение для верхней лампы будет осуществляться раздельно для каждого канала (нужно эффективное заземление на сигнальную землю, а звезда сигнальной земли каскада для каждого канала будет своя). Т.о., мы должны будем заземлить накалы обоих каналов на сигнальную землю одного.Евгений Михеев писал(а): ↑18 дек 2019, 23:31... каскод подразумевает подачу некого напряжения на сетку верхней половинки лампы. Насколько хороша мысль использовать это напряжение для подъема потенциала накала?
Вполне можно. Здесь мало что зависит от транзистора (разве что чем больше h21э, тем лучше выходной импеданс). Главное, чтобы был линеен при рабочих токах, выдерживал рабочие напряжения и проходил по мощности.Евгений Михеев писал(а): ↑18 дек 2019, 23:31о замене - bc817 в стабилизаторе на 10 вольт ... на bc 547

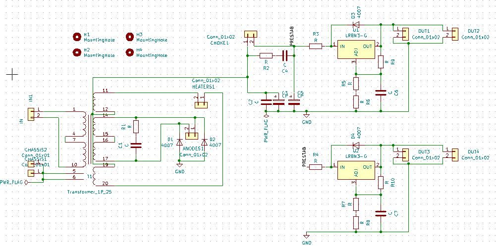
Я планировал применить свою последнюю плату: На ней можно установить 2 стабилизатора после дросселя.poty писал(а): ↑19 дек 2019, 09:53Лично моё мнение - лучше так не делать, если блок питания для анодного напряжения будет один. Причина - в типичном варианте использования эти два стабилизатора окажутся включенными параллельно (отрицательный полюс анодного питания - единый, сигнальные земли каналов соединяются либо напрямую (в большинстве устройств, не относящихся к двойному моно), либо через корпус (в устройствах Class 1)). Потенциально один из стабилизаторов работать не будет и через длинные петли земель сигнальные токи этого канала будут протекать через стабилизатор второго канала.
Да, абсолютно так.
А вот это хорошо!)

Иначе я не вижу, где на схеме приведён стабилизатор 10В.Евгений Михеев писал(а): ↑19 дек 2019, 20:49каждого стабилизатора высокого для левого и правого каналов

Нет, это я криво выразился.


Да, так и есть, верноЕвгений Михеев писал(а): ↑17 ноя 2019, 22:50Чуть голову не сломал от схемы... Я так понял, будет использоваться гибридный БП (кенотрон + диоды). Ну, не суть.
Это тоже да
О, отличная идея, прекрасный взгляд на вопрос.poty писал(а): ↑20 дек 2019, 23:16Так как мы не делаем двойное моно, земля питания у нас - объединённая, даже несмотря на разные положительные полюса, а значит - нужно делать и объединённую сигнальную землю. Чтобы не переделывать платы высокого и соблюсти симметрию на платах аудио предлагаю сделать отдельную платку, на которой сделать все возможные "подъёмы", а именно: сигнальную землю и подъём накала.
А вот это интересная штука. Я ведь проводил симуляцию, считая смещение верхней лампы относительно земли питания, а если провести симуляцию относительно сигнальной земли, то ситуация будет чуть другой. У нас ведь по dc сигнальная земля поднята.

Ну и прекрасно. Помоделировал - нравится результат, значит.
А вот тут немного не понял. У нас есть делитель, верхний конец которого подсоединен к высокому +270, середина является лифтом для верхней лампы, нижний конец на сигнальной земле. Через делитель же протекает ток? И куда он потом стекает?

хочу отметить, что путь протекания тока описан не полностью. Нижний конец делителя, действительно, на сигнальной земле, но потом ток протекает через БП 10В, который разделяет сигнальную землю и землю питания. Вот земля питания и является отрицательным полюсом всех смещений. Потому я и говорил: так как отрицательный полюс у нас один (анодные БП обоих каналов соединены с единой землёй питания), а сигнальные земли объединены в центральной звезде (либо в рассматриваемом преде, либо в подключенных устройствах, либо через соединения с защитной землёй для устройств Class 1), то получается, что нужен один блок питания, разделяющий эти земли.Евгений Михеев писал(а): ↑21 дек 2019, 22:23У нас есть делитель, верхний конец которого подсоединен к высокому +270, середина является лифтом для верхней лампы, нижний конец на сигнальной земле. Через делитель же протекает ток? И куда он потом стекает?



Таким образом на каждую звуковую плату будут приходить земля питания и сигнальная земля, верно?poty писал(а): ↑20 дек 2019, 23:16Чтобы не переделывать платы высокого и соблюсти симметрию на платах аудио предлагаю сделать отдельную платку, на которой сделать все возможные "подъёмы", а именно: сигнальную землю и подъём накала. Смещение верхней лампы можно заземлить на каждой плате отдельно на локальную землю сигнала.

Это да, я прикидываю по разъёмам на плате.Евгений Михеев писал(а): ↑17 ноя 2019, 22:50По землям - да. Но ведь ещё будут приходить B+, накал (2 провода), входной сигнал (два провода), выходной сигнал (2 провода).


Эту штуку надо сделать обязательно, я ее не раз в проф оборудовании встречал, и там это часто помогало
Я понимаю, почему, но круто было бы иметь право привести этот пин на звуковую плату, чтобы привести всё одним трёхжильным проводом.
Сейчас этот форум просматривают: нет зарегистрированных пользователей и 0 гостей