Для активации новой учетной записи и ее подтверждения на Форуме - необходимо связаться с администратором по электронной почте p-i-n-o-k-i-o@mail.ru.
Все новые учетные записи не прошедшие подтверждения администратором воспринимаются как спам.
Все новые учетные записи не прошедшие подтверждения администратором воспринимаются как спам.
Лампово-транзисторный усилитель
- Вячеслав
- Новичок

- Сообщения: 40
- Зарегистрирован: 26 ноя 2019, 11:26
- Откуда: Липецк
- Благодарил (а): 5 раз
- Поблагодарили: 11 раз
- Контактная информация:
Лампово-транзисторный усилитель
Уважаемые радиолюбители, Вашему вниманию представляю гибридный усилитель своими руками!
Гибридный усилитель без ООС (схема В. Петрушишина).
Номин. мощность: 80 Вт на нагрузке 6 ом (при 2в и частоте 1кГц)
Чувствительность: до 2 В
Гибридный усилитель – это усилитель, схемотехника которого основана на одновременном применении радиоламп и транзисторов в качестве усилительных элементов. Целью проектировщиков гибридных усилителей является сочетание в одном аппарате преимуществ, как ламп, так и транзисторов (т.е. стремление взять лучшее от каждой технологии) и, за счёт этого, минимизировать их взаимные недостатки и, тем самым, сделать усилитель универсальным для воспроизведения любого стиля музыки. Как правило, лампы применяются в предварительной части усилителя, а транзисторы в выходных каскадах, где они усиливают мощность сигнала перед передачей его на акустические системы. Хорошо сконструированные гибридные усилители являются весьма универсальными и не выделяют явных жанровых предпочтений. «Использование лампового драйвера - не самоцель и не дань моде, тут больше технических предпосылок. Ламповый драйвер позволяет получить большой размах выходного сигнала с хорошей линейностью без использования цепей глубокой ОС, и в большинстве случаев дает возможность обойтись вообще без общей отрицательной связи» (Е.Карпов). О схеме. Схема не сложна в настройке, очень термостабильна. Истоковый повторитель представлен на комплементарных полевых транзисторах 2SK1530-2SJ201. Транзистор VT1 необходим для стабилизации тока при изменении температуры выходных транзисторов и установлен в непосредственной близости от них на радиаторе охлаждения. Радиатор желательно иметь массивный, с большой площадью охлаждения, транзисторы установить посредством теплопроводящей пасты через слюдяную прокладку. В данном варианте использованы два кулера. Конденсатор С7 обеспечивает «мягкий» старт истокового повторителя, а также - для шунтирования динамического сопротивления VT1 и уменьшения нелинейных искажений.
Входная емкость выходных транзисторов – от 900- до 1500пф. В схеме используются транзисторы с небольшим порогом отпирания около 2в, они имеют: высокое входное сопротивление, малые шумы, малую мощность управления в статическом и динамическом режимах, отсутствие теплового пробоя и слабую подверженность вторичному пробою, термостабилизацию тока стока, передаточная характеристика близка к линейной или квадратичной, высокое быстродействие в режиме переключения, благодаря чему снижаются динамические потери, отсутствие явления накопления избыточных носителей в структуре. Параметры:
2SK1529 N-канал 180в=Uси 10А=Iс F>1Мгц 0,8-2,8в Uзи 700пф=Свх 150пф=Свых Вых.мощ.=120Вт
2SJ200 P-канал 180в=Uси 10А=Iс F>1Мгц 0,8-2,8в Uзи 1300пф=Свх 350пф=Свых Вых.мощ.=120Вт
2SK1530 N-канал 200в=Uси 12А=Iс F>1Мгц 0,8-2,8в Uзи 900=Свх 180=Свых Вых.мощ.=150Вт
2SJ201 P-канал 200в=Uси 12А=Iс F>1Мгц 0,8-2,8в Uзи 1500=Свх 430=Свых Вых.мощ.=150Вт
В качестве усилителя напряжения применена лампа 6Н6П (СРПП): Кус.=около 20,большое вых.напряжение,Крутизна=около 11, вх.электродные емкости - минимальные. Некоторые радиолюбители утверждают: при токе каждого триода – 30 мА, АЧХ усилителя проcтирается от единиц герц до 100 кГц, плавный спад начинается в районе 70 кГц. Лампа 6Н6П очень линейна, к тому же драйвер на 6Н6П имеет огромную перегрузочную способность.
В схемотехнике усилителя мной применены:
устройство плавного («мягкого») пуска (подачи сетевого напряжения) и фильтрации помех, плавная стабилизированная подача анодного напряжения ламп (полные +300в - через 1 мин) и реле разряда питания,
стаб. питание нитей накала (+6,2в, ток потребления 1,5А), хорошая фильтрация питания оконечного каскада с использованием диодов Шоттки (с параллельным соединением двойных диодов в одном корпусе), задержка включения и защиты акустики по мере разогрева ламп (вкл.~через 1 мин. 3 сек. в совокупности одновременного включения всех каскадов и элементов усилителя, за это время на выходе УМЗЧ устаналивается «0»), реле разряда затворов ПТ и задержки включения АС, принудительное охлаждение игольчатых радиаторов, площадь каждого из которых = 1100 см2,
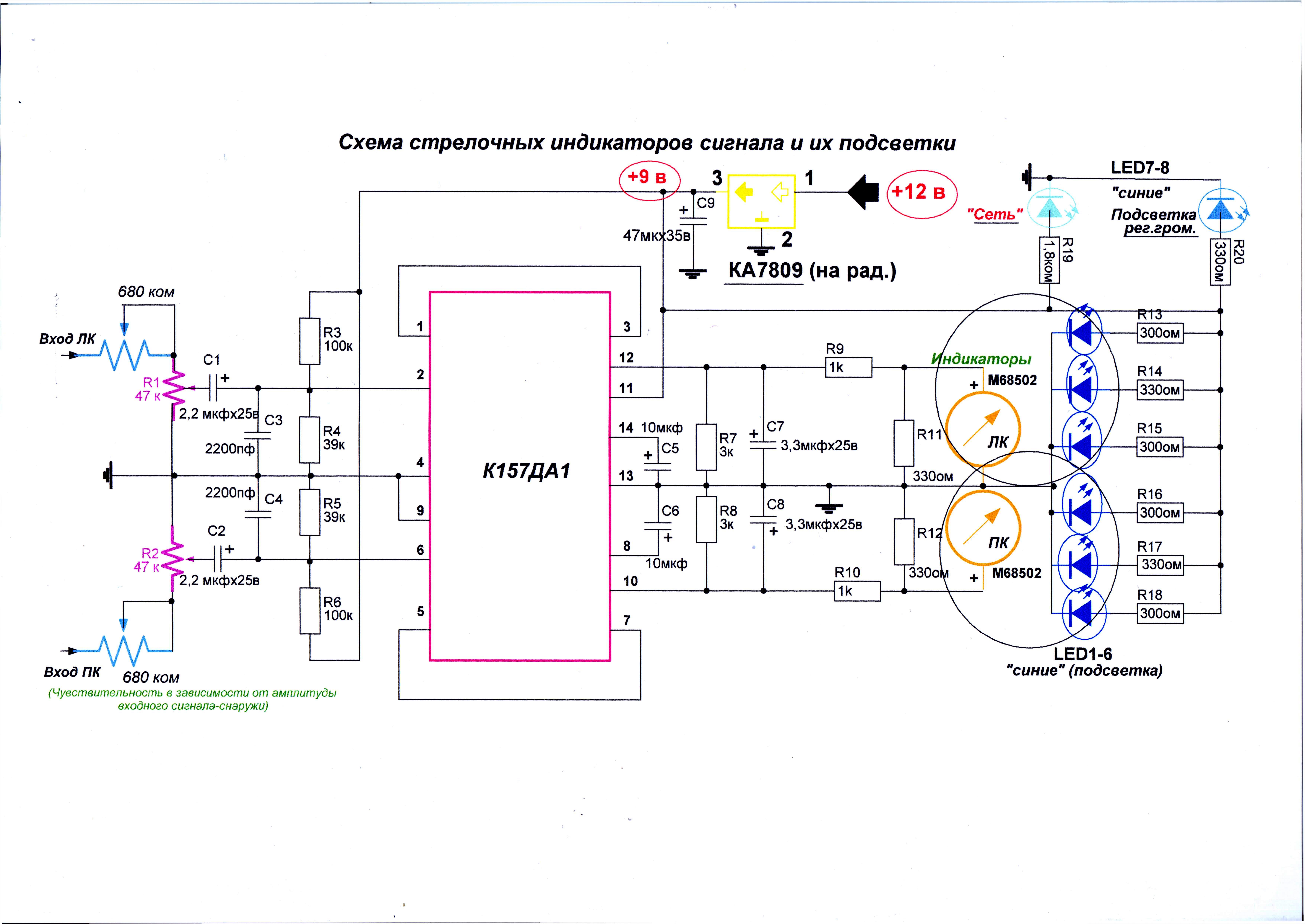
стрелочные индикаторы уровня входного сигнала.
Выходной сигнал снимается не с анода, а с катода верхней лампы. Такое включение имеет меньшее по сравнению с каскодом выходное сопротивление, что позволяет уменьшить влияние паразитной входной ёмкости полевых транзисторов на подаваемый на него сигнал. Применение диодов Шоттки - снижает просадку напряжения питания, вследствие чего пики выходного музыкального сигнала воспроизводятся лучше, и звук становится более натуральным, легким и прозрачным, а значит естественным. В ходе измерений осциллографом платы питания выявлены импульсы переменного тока очень малых значений (ими явно можно пренебречь), это естественные физические процессы, и на характер звука они не повлияют. Регулятор громкости ALPS. В БП применены конденсаторы: «JAMICON KPS»-стойкие к импульсам, «SAMWHA HC» - имеющие малый ток утечки и тангенс угла потерь, также качественные «WIMA MKС», «RIFA», «MPP». Для исключения влияния работы кулеров на звучание усилителя и на индикаторы, они были запитаны от отдельной обмотки Тр2 (на ~6,3в) посредством удвоителя напряжения постоянного тока, важно, чтобы минусовой провод кулера не имел соединения с «землей». В качестве проводников использованы медные провода сечением от 0,35 до 2,5 мм2 в зависимости от токовой нагрузки, от регулятора громкости к платам УМЗЧ – кабель «Luxman Cable», выход на АС – «Premiеr OFC HI-FI Standart Cable и Monster XP HP».
Настройка усилителя проста, но требует внимания и осторожности:
– R9 устанавливаем в такое положение, чтобы между Базой и Эмиттером VT1 было максимальное сопротивление, и включаем усилитель. Прогреваем 3 минуты, крутим R6 – устанавливаем «0» на выходе (эта схема не имеет устройства поддержания нулевого потенциала на выходе-интегратора), затем осторожно крутим R9 – устанавливаем ток покоя выходных транзисторов. Ток контролируем, измеряя падение напряжения, на любом из R15, R16 оно должно быть, например: 110 мВ, что соответствует току через выходные транзисторы 330 мА. Выбор тока покоя индивидуален – все зависит от имеющихся в распоряжении радиаторов, вентиляторов и типа используемых транзисторов. По истечении 30 минут ток покоя корректируется.
Детали. R9 – проволочный (многооборотный), входной потенциометр желательно - ALPS. Конденсаторы: *С5, *С6, С7 - от них зависит звучание усилителя, поэтому тип конденсаторов лучше выбрать индивидуально. Выходные транзисторы желательно подобрать в пары по параметрам.
При включении усилителя (в отсутствие узла защиты акустики), в течение около минуты прослушивается фон переменного тока, потом он исчезает. Это явление обусловлено тем, что истоковый повторитель имеет большое входное сопротивление и пока катоды триодов прогреваются, вход повторителя оказывается «подвешенным» и «принимает» окружающие его электромагнитные поля с частотой промышленной электросети. Нужно обязательно реализовать задержку включения и защиты акустики.
Фактически: проводился тщательный подбор всех элементов и очень близко с помощью мультиметров по номинальным значениям. Выбор переходных конденсаторов определяется методом практического прослушивания. Конденсаторы выбираются максимально хорошего качества.
В качестве проходных, межкаскадных конденсаторов использован «бутерброд» из полиэстеровых (лавсан), полипропиленовых, полистирольных и фторопластовых. Коричневые (бордовые)-пленочные, металлизированные на 1 мкф х400в и 6 мкф х400в -могут быть вероятнее лавсановые или полипропиленовые (МРР).
А именно: -1,7 мкф х400в - К78-22,
-0,5 мкф х250в - К71-7,
-2,2 мкф х250в - MIFLEX MKSE,
-0,1 мкф х600в - ФТ-3,
-1 и 6 мкФ х400в.
АЧХ линейна от 3 Гц (расчет.). Выходная мощность с используемой лампой (усиление в схеме около 13, исходя из замеров) при входном сигнале от 0,35 - до 2 вольт и использовании питания +-38в и двух пар вых.транзисторов 2SK1530-2SJ201 – составила от 2,5 до 80 Вт (с использованием нагрузки 6 ом и частоты=1000 Гц). В полном звуковом диапазоне мощность составит около 100-120 Вт (макс.). Просадка питания при максимуме одного канала составляет около 1,5в на одно плечо или же около 3в целиком в БП.
Благодаря использованию 4-х штук данных транзисторов в одном плече значительно повысится демпинг-фактор, снижаются искажения (в особенности при повышенных токах нагрузки). Учитывая данные проведённых и проводимых исследований, в частности, выходных полевых транзисторов 2SK1530-2SJ201,широко применяемых в звуковой схемотехнике, оптимальным током покоя вых. каскада считается - 0,25 А, однако ввиду плотности расположения радиаторов и недостаточной площади их рассеивания, установил по 0,15 А на одну пару (0,3 А на канал). Выходной фильтр: L1-R24-C12 -необходим для предотвращения генерации УМ на СВЧ при изменении сопротивления нагрузки, резисторы в «Затворах» ограничивают ток через выходные транзисторы при пиковых нагрузках. Ограничительные цепочки R16-R17-R20-R21-VD1-VD2-VD3-VD4-служат для предотвращения пробоя выходных транзисторов по напряжению «Затвор-Исток» и обеспечения выравнивания задержек их включения и выключения, соответственно, устраняет (балансирует) разброс токов при переключении.
При использовании в цепи катода лампы конденсатора С1 (3300х10в) увеличивается коэффициент усиления лампы, однако возрастают и нелинейные искажения, но спектр гармоник при этом расширяется. При всем этом следует добавить хорошие объективные оценки качества звучания ламп 6Н6П. Выходное сопротивление лампового каскада около 400-600 ом, внутреннее сопротивление лампы 1,8 ком.
В ходе настройки ламповых каскадов: токи потребления анодами составили по 28 мА, что вполне соответствует режимам, потребление мощности одного из триодов каждого канала составила 151 в х 28 мА = 4,23 Вт (при предел. доп.= 4,8 Вт), двумя чуть более 8 Вт. При установке токоя покоя пришлось подбирать в термостабилизаторе R*8= до 1 ком, иначе ток был значительно завышен. «0» (ноль) на выходе выставлен. В идеале при напряжении в сети ~220в, дрейф «0» хорошо держится, но с изменением ~220в в ту или иную сторону, соответственно, не существенно изменяется. Переменный фон на выходе мультиметр зафиксировал 0,4 и 0,8 мВ. Пришлось применить и использовать в целях надежности эксплуатации усилителя: реле разряда анодного питания и реле ускорения разряда емкостей на затворах выходных полевых транзисторов и емкостей узлов включения задержки и защиты акустики – сразу после выключения аппарата, когда происходят физические процессы по саморазрядным, восстанавливающимся переходным процессам.
Данные с осциллографа С1-94 с использованием генератора звуковой частоты и нагрузки в виде нихромовой проволоки,
т.е. амплитудные значения:
Входное напряжение,В Выходное напряжение,В Выходная мощность,Вт
0,5 5,6 5,3
1 13 28
1,5 18 54
2 25 104
2,5 30 150
2,9 32 170
Действующие (реальные) значения:
Входное напряжение,В Выходное напряжение,В Выходная мощность,Вт
0,35 3,9 2,5
0,7 9,1 14
1,05 12,6 26,5
1,4 17,5 51
1,75 21 73
2 22,4 80
- Синусоида ровная и чистая на частоте 1 кГц.
В качестве вторичных обмоток трансформаторов требуются:
- 9 в (для стабилизированного питания накала ламп Iнагр.>= 2 А),
- 280 в (для стабилизированного питания анодов ламп Iнагр.>= 0,1 А),
- 2 х 30 в (для питания оконечного усилителя Iнагр.>= 4 А, Ртр-тра= 250-300 Вт),
- 22 в (для питания реле модулей включения защиты и акустики, а также реле разряда анодного питания и затворов выходных ПТ,
Iнагр.>= 0,3 А),
- 6,3-20 в (для питания кулеров, Iнагр.>= 0,6 А),
- 15 в (для питания стрелочных индикаторов Iнагр.>= 0,2 А).
Все комплектующие усилителя разместил в корпусе из-под ресивера «PIONEER», вес изделия составил - 15кг. На задней панели корпуса расположил регуляторы чувствительности стрелочных индикаторов.
К недостаткам с моей точки зрения можно отнести:
-недостаточную чувствительность, хотя для комфортного прослушивания в комнате вполне достаточно (сред.вых.сигнал CD-плеера около 0,2-0,6в),
-отсутствие интегратора, поддерживающего нулевой потенциал на выходе усилителя,
-еще, может быть, отсутствие селектора входов.
Узлы усилителя выполнены на печатных платах ручной разработки, некоторые доработки пришлось вносить навесным способом на контактных колодках, т.к. основные платы уже были готовы, да и места свободного просто нет.
Учитывая вышеизложенное, в частности связанное с небольшой чувствительностью, мной было принято решение дополнить данный усилитель предварительным (ламповым) и прежде всего из-за добавки баса. Предусилитель на 6Н2П-ЕВ (с регуляторами тембра)– абсолютно не испортил реальное звучание гибридника, напротив: добавил драйва, низких частот, сочности, энергии! (Представлен на сайте отдельной темой).
О звуке:
Звук контрастный, вследствие чего проявляется достаточно высокая детальность и глубина сцены. Бас сочный и упругий, явно выраженная середина отчетливо подчеркивает вокал. Высокие в полном достатке, абсолютно нет каких-либо ограничений. Возможный, так называемый «песок», «писки» на ВЧ сглажены, округлены, что как бы исключает «транзисторное» звучание, которое не утомляет, даже при длительном прослушивании. Он мягок, приятен, по-своему необычен в отличие от привычных стандартов. Достоинства звука особенно проявляются, раскрываются при прослушивании джаза, блюза, вокала, классики, а также при использовании струнных, духовых инструментов.
Полагаю не последнюю роль в этом сыграли и примененные стабилизации анодного напряжения и накала ламп. В колонках абсолютная тишина, даже, если вплотную приблизить ухо. «0» на выходе выставлен и поддерживается, однако с изменением напряжения в сети, незначительно изменяется в ту или иную сторону в пределах 10-20мВ. Учитывая все примененные схемотехнические решения, усилителю желателен стабилизатор напряжения сети. Сетевой шнур: 3х1,5мм2 с «земляным» проводом.
Оговорюсь, некоторые теоретические выдержки взяты из дополнительных источников, возможно они здесь лишние.
Учитывая насыщенность, определенную сложность, введение и предназначение используемых схемных решений, а также дизайн, полагаю данный «Гибридный усилитель» можно отнести к высокому классу!
Фото: Большое спасибо за внимание!
Отправлено спустя 2 минуты 43 секунды:
Извините, табличные данные вх-вых. напряжений почему-то сдвинулись близко друг к другу.
Гибридный усилитель без ООС (схема В. Петрушишина).
Номин. мощность: 80 Вт на нагрузке 6 ом (при 2в и частоте 1кГц)
Чувствительность: до 2 В
Гибридный усилитель – это усилитель, схемотехника которого основана на одновременном применении радиоламп и транзисторов в качестве усилительных элементов. Целью проектировщиков гибридных усилителей является сочетание в одном аппарате преимуществ, как ламп, так и транзисторов (т.е. стремление взять лучшее от каждой технологии) и, за счёт этого, минимизировать их взаимные недостатки и, тем самым, сделать усилитель универсальным для воспроизведения любого стиля музыки. Как правило, лампы применяются в предварительной части усилителя, а транзисторы в выходных каскадах, где они усиливают мощность сигнала перед передачей его на акустические системы. Хорошо сконструированные гибридные усилители являются весьма универсальными и не выделяют явных жанровых предпочтений. «Использование лампового драйвера - не самоцель и не дань моде, тут больше технических предпосылок. Ламповый драйвер позволяет получить большой размах выходного сигнала с хорошей линейностью без использования цепей глубокой ОС, и в большинстве случаев дает возможность обойтись вообще без общей отрицательной связи» (Е.Карпов). О схеме. Схема не сложна в настройке, очень термостабильна. Истоковый повторитель представлен на комплементарных полевых транзисторах 2SK1530-2SJ201. Транзистор VT1 необходим для стабилизации тока при изменении температуры выходных транзисторов и установлен в непосредственной близости от них на радиаторе охлаждения. Радиатор желательно иметь массивный, с большой площадью охлаждения, транзисторы установить посредством теплопроводящей пасты через слюдяную прокладку. В данном варианте использованы два кулера. Конденсатор С7 обеспечивает «мягкий» старт истокового повторителя, а также - для шунтирования динамического сопротивления VT1 и уменьшения нелинейных искажений.
Входная емкость выходных транзисторов – от 900- до 1500пф. В схеме используются транзисторы с небольшим порогом отпирания около 2в, они имеют: высокое входное сопротивление, малые шумы, малую мощность управления в статическом и динамическом режимах, отсутствие теплового пробоя и слабую подверженность вторичному пробою, термостабилизацию тока стока, передаточная характеристика близка к линейной или квадратичной, высокое быстродействие в режиме переключения, благодаря чему снижаются динамические потери, отсутствие явления накопления избыточных носителей в структуре. Параметры:
2SK1529 N-канал 180в=Uси 10А=Iс F>1Мгц 0,8-2,8в Uзи 700пф=Свх 150пф=Свых Вых.мощ.=120Вт
2SJ200 P-канал 180в=Uси 10А=Iс F>1Мгц 0,8-2,8в Uзи 1300пф=Свх 350пф=Свых Вых.мощ.=120Вт
2SK1530 N-канал 200в=Uси 12А=Iс F>1Мгц 0,8-2,8в Uзи 900=Свх 180=Свых Вых.мощ.=150Вт
2SJ201 P-канал 200в=Uси 12А=Iс F>1Мгц 0,8-2,8в Uзи 1500=Свх 430=Свых Вых.мощ.=150Вт
В качестве усилителя напряжения применена лампа 6Н6П (СРПП): Кус.=около 20,большое вых.напряжение,Крутизна=около 11, вх.электродные емкости - минимальные. Некоторые радиолюбители утверждают: при токе каждого триода – 30 мА, АЧХ усилителя проcтирается от единиц герц до 100 кГц, плавный спад начинается в районе 70 кГц. Лампа 6Н6П очень линейна, к тому же драйвер на 6Н6П имеет огромную перегрузочную способность.
В схемотехнике усилителя мной применены:
устройство плавного («мягкого») пуска (подачи сетевого напряжения) и фильтрации помех, плавная стабилизированная подача анодного напряжения ламп (полные +300в - через 1 мин) и реле разряда питания,
стаб. питание нитей накала (+6,2в, ток потребления 1,5А), хорошая фильтрация питания оконечного каскада с использованием диодов Шоттки (с параллельным соединением двойных диодов в одном корпусе), задержка включения и защиты акустики по мере разогрева ламп (вкл.~через 1 мин. 3 сек. в совокупности одновременного включения всех каскадов и элементов усилителя, за это время на выходе УМЗЧ устаналивается «0»), реле разряда затворов ПТ и задержки включения АС, принудительное охлаждение игольчатых радиаторов, площадь каждого из которых = 1100 см2,
стрелочные индикаторы уровня входного сигнала.
Выходной сигнал снимается не с анода, а с катода верхней лампы. Такое включение имеет меньшее по сравнению с каскодом выходное сопротивление, что позволяет уменьшить влияние паразитной входной ёмкости полевых транзисторов на подаваемый на него сигнал. Применение диодов Шоттки - снижает просадку напряжения питания, вследствие чего пики выходного музыкального сигнала воспроизводятся лучше, и звук становится более натуральным, легким и прозрачным, а значит естественным. В ходе измерений осциллографом платы питания выявлены импульсы переменного тока очень малых значений (ими явно можно пренебречь), это естественные физические процессы, и на характер звука они не повлияют. Регулятор громкости ALPS. В БП применены конденсаторы: «JAMICON KPS»-стойкие к импульсам, «SAMWHA HC» - имеющие малый ток утечки и тангенс угла потерь, также качественные «WIMA MKС», «RIFA», «MPP». Для исключения влияния работы кулеров на звучание усилителя и на индикаторы, они были запитаны от отдельной обмотки Тр2 (на ~6,3в) посредством удвоителя напряжения постоянного тока, важно, чтобы минусовой провод кулера не имел соединения с «землей». В качестве проводников использованы медные провода сечением от 0,35 до 2,5 мм2 в зависимости от токовой нагрузки, от регулятора громкости к платам УМЗЧ – кабель «Luxman Cable», выход на АС – «Premiеr OFC HI-FI Standart Cable и Monster XP HP».
Настройка усилителя проста, но требует внимания и осторожности:
– R9 устанавливаем в такое положение, чтобы между Базой и Эмиттером VT1 было максимальное сопротивление, и включаем усилитель. Прогреваем 3 минуты, крутим R6 – устанавливаем «0» на выходе (эта схема не имеет устройства поддержания нулевого потенциала на выходе-интегратора), затем осторожно крутим R9 – устанавливаем ток покоя выходных транзисторов. Ток контролируем, измеряя падение напряжения, на любом из R15, R16 оно должно быть, например: 110 мВ, что соответствует току через выходные транзисторы 330 мА. Выбор тока покоя индивидуален – все зависит от имеющихся в распоряжении радиаторов, вентиляторов и типа используемых транзисторов. По истечении 30 минут ток покоя корректируется.
Детали. R9 – проволочный (многооборотный), входной потенциометр желательно - ALPS. Конденсаторы: *С5, *С6, С7 - от них зависит звучание усилителя, поэтому тип конденсаторов лучше выбрать индивидуально. Выходные транзисторы желательно подобрать в пары по параметрам.
При включении усилителя (в отсутствие узла защиты акустики), в течение около минуты прослушивается фон переменного тока, потом он исчезает. Это явление обусловлено тем, что истоковый повторитель имеет большое входное сопротивление и пока катоды триодов прогреваются, вход повторителя оказывается «подвешенным» и «принимает» окружающие его электромагнитные поля с частотой промышленной электросети. Нужно обязательно реализовать задержку включения и защиты акустики.
Фактически: проводился тщательный подбор всех элементов и очень близко с помощью мультиметров по номинальным значениям. Выбор переходных конденсаторов определяется методом практического прослушивания. Конденсаторы выбираются максимально хорошего качества.
В качестве проходных, межкаскадных конденсаторов использован «бутерброд» из полиэстеровых (лавсан), полипропиленовых, полистирольных и фторопластовых. Коричневые (бордовые)-пленочные, металлизированные на 1 мкф х400в и 6 мкф х400в -могут быть вероятнее лавсановые или полипропиленовые (МРР).
А именно: -1,7 мкф х400в - К78-22,
-0,5 мкф х250в - К71-7,
-2,2 мкф х250в - MIFLEX MKSE,
-0,1 мкф х600в - ФТ-3,
-1 и 6 мкФ х400в.
АЧХ линейна от 3 Гц (расчет.). Выходная мощность с используемой лампой (усиление в схеме около 13, исходя из замеров) при входном сигнале от 0,35 - до 2 вольт и использовании питания +-38в и двух пар вых.транзисторов 2SK1530-2SJ201 – составила от 2,5 до 80 Вт (с использованием нагрузки 6 ом и частоты=1000 Гц). В полном звуковом диапазоне мощность составит около 100-120 Вт (макс.). Просадка питания при максимуме одного канала составляет около 1,5в на одно плечо или же около 3в целиком в БП.
Благодаря использованию 4-х штук данных транзисторов в одном плече значительно повысится демпинг-фактор, снижаются искажения (в особенности при повышенных токах нагрузки). Учитывая данные проведённых и проводимых исследований, в частности, выходных полевых транзисторов 2SK1530-2SJ201,широко применяемых в звуковой схемотехнике, оптимальным током покоя вых. каскада считается - 0,25 А, однако ввиду плотности расположения радиаторов и недостаточной площади их рассеивания, установил по 0,15 А на одну пару (0,3 А на канал). Выходной фильтр: L1-R24-C12 -необходим для предотвращения генерации УМ на СВЧ при изменении сопротивления нагрузки, резисторы в «Затворах» ограничивают ток через выходные транзисторы при пиковых нагрузках. Ограничительные цепочки R16-R17-R20-R21-VD1-VD2-VD3-VD4-служат для предотвращения пробоя выходных транзисторов по напряжению «Затвор-Исток» и обеспечения выравнивания задержек их включения и выключения, соответственно, устраняет (балансирует) разброс токов при переключении.
При использовании в цепи катода лампы конденсатора С1 (3300х10в) увеличивается коэффициент усиления лампы, однако возрастают и нелинейные искажения, но спектр гармоник при этом расширяется. При всем этом следует добавить хорошие объективные оценки качества звучания ламп 6Н6П. Выходное сопротивление лампового каскада около 400-600 ом, внутреннее сопротивление лампы 1,8 ком.
В ходе настройки ламповых каскадов: токи потребления анодами составили по 28 мА, что вполне соответствует режимам, потребление мощности одного из триодов каждого канала составила 151 в х 28 мА = 4,23 Вт (при предел. доп.= 4,8 Вт), двумя чуть более 8 Вт. При установке токоя покоя пришлось подбирать в термостабилизаторе R*8= до 1 ком, иначе ток был значительно завышен. «0» (ноль) на выходе выставлен. В идеале при напряжении в сети ~220в, дрейф «0» хорошо держится, но с изменением ~220в в ту или иную сторону, соответственно, не существенно изменяется. Переменный фон на выходе мультиметр зафиксировал 0,4 и 0,8 мВ. Пришлось применить и использовать в целях надежности эксплуатации усилителя: реле разряда анодного питания и реле ускорения разряда емкостей на затворах выходных полевых транзисторов и емкостей узлов включения задержки и защиты акустики – сразу после выключения аппарата, когда происходят физические процессы по саморазрядным, восстанавливающимся переходным процессам.
Данные с осциллографа С1-94 с использованием генератора звуковой частоты и нагрузки в виде нихромовой проволоки,
т.е. амплитудные значения:
Входное напряжение,В Выходное напряжение,В Выходная мощность,Вт
0,5 5,6 5,3
1 13 28
1,5 18 54
2 25 104
2,5 30 150
2,9 32 170
Действующие (реальные) значения:
Входное напряжение,В Выходное напряжение,В Выходная мощность,Вт
0,35 3,9 2,5
0,7 9,1 14
1,05 12,6 26,5
1,4 17,5 51
1,75 21 73
2 22,4 80
- Синусоида ровная и чистая на частоте 1 кГц.
В качестве вторичных обмоток трансформаторов требуются:
- 9 в (для стабилизированного питания накала ламп Iнагр.>= 2 А),
- 280 в (для стабилизированного питания анодов ламп Iнагр.>= 0,1 А),
- 2 х 30 в (для питания оконечного усилителя Iнагр.>= 4 А, Ртр-тра= 250-300 Вт),
- 22 в (для питания реле модулей включения защиты и акустики, а также реле разряда анодного питания и затворов выходных ПТ,
Iнагр.>= 0,3 А),
- 6,3-20 в (для питания кулеров, Iнагр.>= 0,6 А),
- 15 в (для питания стрелочных индикаторов Iнагр.>= 0,2 А).
Все комплектующие усилителя разместил в корпусе из-под ресивера «PIONEER», вес изделия составил - 15кг. На задней панели корпуса расположил регуляторы чувствительности стрелочных индикаторов.
К недостаткам с моей точки зрения можно отнести:
-недостаточную чувствительность, хотя для комфортного прослушивания в комнате вполне достаточно (сред.вых.сигнал CD-плеера около 0,2-0,6в),
-отсутствие интегратора, поддерживающего нулевой потенциал на выходе усилителя,
-еще, может быть, отсутствие селектора входов.
Узлы усилителя выполнены на печатных платах ручной разработки, некоторые доработки пришлось вносить навесным способом на контактных колодках, т.к. основные платы уже были готовы, да и места свободного просто нет.
Учитывая вышеизложенное, в частности связанное с небольшой чувствительностью, мной было принято решение дополнить данный усилитель предварительным (ламповым) и прежде всего из-за добавки баса. Предусилитель на 6Н2П-ЕВ (с регуляторами тембра)– абсолютно не испортил реальное звучание гибридника, напротив: добавил драйва, низких частот, сочности, энергии! (Представлен на сайте отдельной темой).
О звуке:
Звук контрастный, вследствие чего проявляется достаточно высокая детальность и глубина сцены. Бас сочный и упругий, явно выраженная середина отчетливо подчеркивает вокал. Высокие в полном достатке, абсолютно нет каких-либо ограничений. Возможный, так называемый «песок», «писки» на ВЧ сглажены, округлены, что как бы исключает «транзисторное» звучание, которое не утомляет, даже при длительном прослушивании. Он мягок, приятен, по-своему необычен в отличие от привычных стандартов. Достоинства звука особенно проявляются, раскрываются при прослушивании джаза, блюза, вокала, классики, а также при использовании струнных, духовых инструментов.
Полагаю не последнюю роль в этом сыграли и примененные стабилизации анодного напряжения и накала ламп. В колонках абсолютная тишина, даже, если вплотную приблизить ухо. «0» на выходе выставлен и поддерживается, однако с изменением напряжения в сети, незначительно изменяется в ту или иную сторону в пределах 10-20мВ. Учитывая все примененные схемотехнические решения, усилителю желателен стабилизатор напряжения сети. Сетевой шнур: 3х1,5мм2 с «земляным» проводом.
Оговорюсь, некоторые теоретические выдержки взяты из дополнительных источников, возможно они здесь лишние.
Учитывая насыщенность, определенную сложность, введение и предназначение используемых схемных решений, а также дизайн, полагаю данный «Гибридный усилитель» можно отнести к высокому классу!
Фото: Большое спасибо за внимание!
Отправлено спустя 2 минуты 43 секунды:
Извините, табличные данные вх-вых. напряжений почему-то сдвинулись близко друг к другу.
- За это сообщение автора Вячеслав поблагодарили (всего 4):
- goldmen8, seurf, poty, Роман Мирошниченко
- Рейтинг: 66.7%
-
- Вячеслав
- Новичок

- Сообщения: 40
- Зарегистрирован: 26 ноя 2019, 11:26
- Откуда: Липецк
- Благодарил (а): 5 раз
- Поблагодарили: 11 раз
- Контактная информация:
Прошу прощения, разумеется не диссертацию защищаю, однако в какой-то степени хотелось бы знать Ваше мнение...Спасибо.
- За это сообщение автора Вячеслав поблагодарил:
- Роман Мирошниченко
- Рейтинг: 16.7%
-
- poty
- Профи

- Сообщения: 5049
- Зарегистрирован: 24 мар 2014, 10:00
- Откуда: Россия, Москва
- Благодарил (а): 192 раза
- Поблагодарили: 664 раза
- Контактная информация:
Немного пооппонирую Яну. Я прочитал эту тему сразу как она появилась. Обсуждать решения имеет смысл только тогда, когда повторяешь то, что сделано или есть вопросы к применённым решениям. Решений применено много, и ряд есть довольно интересных, которые можно применять и в других разработках, но, видимо, в данном случае на форуме таких разработок нет.
Я оцениваю эту конструкцию весьма позитивно! Не уверен, что стал бы её повторять, так как в настоящее время имеется несколько конструкций дома и больше делать не планирую, но симбиоз современных транзисторов с лампой, с моей точки зрения, даёт отличный результат. На этом форуме достаточно подтверждений этому вопросу.
Я не очень согласен с неэффективностью форума и эффективностью блога. Все известные мне блоги - лишь витрина готовых конструкций, некоторая "доска тщеславия". Я бы даже больше сказал - магазин. Реально без описания и обратной связи информация, приведённая там, часто так и остаётся невостребованной. Многие блоггеры ведут одновременно ещё и форумы, чтобы донести свою позицию. Другое дело - группы в соцсетях - те же форумы.
Я оцениваю эту конструкцию весьма позитивно! Не уверен, что стал бы её повторять, так как в настоящее время имеется несколько конструкций дома и больше делать не планирую, но симбиоз современных транзисторов с лампой, с моей точки зрения, даёт отличный результат. На этом форуме достаточно подтверждений этому вопросу.
Я не очень согласен с неэффективностью форума и эффективностью блога. Все известные мне блоги - лишь витрина готовых конструкций, некоторая "доска тщеславия". Я бы даже больше сказал - магазин. Реально без описания и обратной связи информация, приведённая там, часто так и остаётся невостребованной. Многие блоггеры ведут одновременно ещё и форумы, чтобы донести свою позицию. Другое дело - группы в соцсетях - те же форумы.
- За это сообщение автора poty поблагодарили (всего 3):
- Алаев Ян, Вячеслав, Роман Мирошниченко
- Рейтинг: 50%
-
Владислав
- goldmen8
- Опытный

- Сообщения: 554
- Зарегистрирован: 25 май 2018, 10:02
- Откуда: г. Киров (на р. Вятка)
- Благодарил (а): 138 раз
- Поблагодарили: 188 раз
- Контактная информация:
Ну и я решил немножко написать.
Сразу же как увидел, прочитал статью. И пускай не всё понравилось, автор получил от меня благодарность за его труды.
Что не понравилось (?) бросилось в глаза это:
- разделительный(е) конденсатор(ы), да ещё такой огромной ёмкостью;
- вентилятор с радиаторами (размерами);
В замен конденсаторов я бы поставил трансформатор.
Понимаю что размеры радиаторов был выбран из того что "под руку попало". И данном корпусе они занимают много места по площади, а объём корпуса остался не заполненным. Транзисторы стоят по середине радиатора. До краёв радиатора есть расстояние. Я бы поискал более короткие и более высокие.
Вячеслав, в общем, то что сделано это "подвиг" и не каждый на такое способен. А со временем что переделается, что то поменяется, что будет новое. Нельзя останавливаться!!!
Отступление от темы. Давненько повторял вот такую схему, понравилось как звучит, до завершения так дело и не дошло. Корпус это была тогда, проблема!!!
Сразу же как увидел, прочитал статью. И пускай не всё понравилось, автор получил от меня благодарность за его труды.
Что не понравилось (?) бросилось в глаза это:
- разделительный(е) конденсатор(ы), да ещё такой огромной ёмкостью;
- вентилятор с радиаторами (размерами);
В замен конденсаторов я бы поставил трансформатор.
Понимаю что размеры радиаторов был выбран из того что "под руку попало". И данном корпусе они занимают много места по площади, а объём корпуса остался не заполненным. Транзисторы стоят по середине радиатора. До краёв радиатора есть расстояние. Я бы поискал более короткие и более высокие.
Вячеслав, в общем, то что сделано это "подвиг" и не каждый на такое способен. А со временем что переделается, что то поменяется, что будет новое. Нельзя останавливаться!!!
Отступление от темы. Давненько повторял вот такую схему, понравилось как звучит, до завершения так дело и не дошло. Корпус это была тогда, проблема!!!
Спойлер
Показать
- Рейтинг: 16.7%
-
Александр.
Кто сейчас на конференции
Сейчас этот форум просматривают: нет зарегистрированных пользователей и 2 гостя