Для активации новой учетной записи и ее подтверждения на Форуме - необходимо связаться с администратором по электронной почте p-i-n-o-k-i-o@mail.ru.
Все новые учетные записи не прошедшие подтверждения администратором воспринимаются как спам.
Все новые учетные записи не прошедшие подтверждения администратором воспринимаются как спам.
Басовый предусилитель
- Евгений Михеев
- Заслуженный Ветеран

- Сообщения: 4467
- Зарегистрирован: 22 май 2015, 11:52
- Откуда: Республика Коми, Ухта
- Благодарил (а): 323 раза
- Поблагодарили: 354 раза
- Контактная информация:
poty, платы заказал - завод снова работает в штатном режиме.
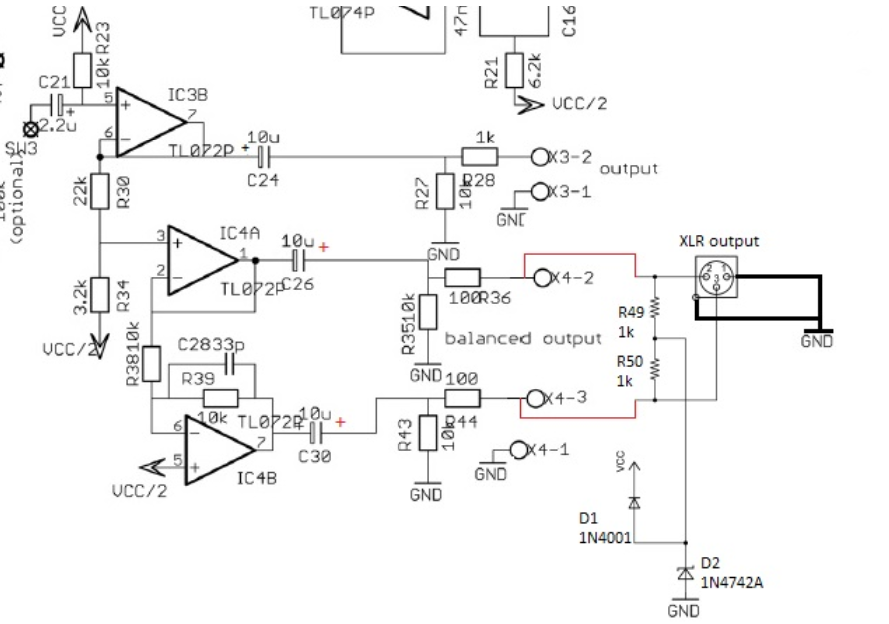
Можно начинать смотреть варианты DI BOX выхода.
Пока то, что нашел из простого и доступного - sans amp педаль Привожу тут только часть выходную, так как всё что до нее не столь значимо.
Отправлено спустя 3 минуты 57 секунд:
Еще в сети наткнулся на такую схему
Можно начинать смотреть варианты DI BOX выхода.
Пока то, что нашел из простого и доступного - sans amp педаль Привожу тут только часть выходную, так как всё что до нее не столь значимо.
Отправлено спустя 3 минуты 57 секунд:
Еще в сети наткнулся на такую схему
Дорогу осилит идущий
- Евгений Михеев
- Заслуженный Ветеран

- Сообщения: 4467
- Зарегистрирован: 22 май 2015, 11:52
- Откуда: Республика Коми, Ухта
- Благодарил (а): 323 раза
- Поблагодарили: 354 раза
- Контактная информация:
- goldmen8
- Опытный

- Сообщения: 554
- Зарегистрирован: 25 май 2018, 10:02
- Откуда: г. Киров (на р. Вятка)
- Благодарил (а): 138 раз
- Поблагодарили: 188 раз
- Контактная информация:
Я так понимаю, Евгению нужен парафазный выход (дифференциальный).
Может чтоб не городить, посмотреть на LTC6362 или подобие?
http://pdf.dom.elitan.ru/0/4/5/6/8/04568338.pdf
Александр.
- Евгений Михеев
- Заслуженный Ветеран

- Сообщения: 4467
- Зарегистрирован: 22 май 2015, 11:52
- Откуда: Республика Коми, Ухта
- Благодарил (а): 323 раза
- Поблагодарили: 354 раза
- Контактная информация:
- Евгений Михеев
- Заслуженный Ветеран

- Сообщения: 4467
- Зарегистрирован: 22 май 2015, 11:52
- Откуда: Республика Коми, Ухта
- Благодарил (а): 323 раза
- Поблагодарили: 354 раза
- Контактная информация:
- Евгений Михеев
- Заслуженный Ветеран

- Сообщения: 4467
- Зарегистрирован: 22 май 2015, 11:52
- Откуда: Республика Коми, Ухта
- Благодарил (а): 323 раза
- Поблагодарили: 354 раза
- Контактная информация:
Вчера обкатал педаль в полевых условиях - сравнивал с оригинальным Ampeg svt classic - одним из моих любимейших басовых усилителей. Что хочу сказать звучит ну вот очень прям близко. Особенно, если учесть тот факт, что с одной стороны имеем ламповую голову за почти 250 000 руб а с другой стороны педаль за немного денег то результат прям таки впечатляет. Да, разница есть, но основная задача - иметь свой звук в концертных\туровых условиях, когда голову с собой не повозишь.
Сравнивали звуки так:
1 вариант - бас в усь - усь в кабинет.
2 вариант - бас в педаль - педаль в оконечник усилителя - усилитель в кабинет.
Сравнивали звуки так:
1 вариант - бас в усь - усь в кабинет.
2 вариант - бас в педаль - педаль в оконечник усилителя - усилитель в кабинет.
Дорогу осилит идущий
- Евгений Михеев
- Заслуженный Ветеран

- Сообщения: 4467
- Зарегистрирован: 22 май 2015, 11:52
- Откуда: Республика Коми, Ухта
- Благодарил (а): 323 раза
- Поблагодарили: 354 раза
- Контактная информация:
Тут закатали быстрое сравнение - видео с телефона, надо будет записать студийный вариант.
Единственный момент - подгружать пред начинает чуть раньше чем оригинальный усилитель - уверен, дело в 4148 на выходе - надо подобрать туда диоды с другим прямым напряжением.
Скажем так - ампег грузит звук при положении гейна на 11-12 часов, мой пред на 9-10, надо попробовать что-то с запасом на 10-20 % большим.
- За это сообщение автора Евгений Михеев поблагодарил:
- Роман Мирошниченко
- Рейтинг: 16.7%
-
Дорогу осилит идущий
- Евгений Михеев
- Заслуженный Ветеран

- Сообщения: 4467
- Зарегистрирован: 22 май 2015, 11:52
- Откуда: Республика Коми, Ухта
- Благодарил (а): 323 раза
- Поблагодарили: 354 раза
- Контактная информация:
poty, goldmen8, форумчане, подскажите, что можно использовать кроме 4148, с большим прямым напряжением. По документации для 4148 этот показатель составляет 1 вольт, но на практике он ниже, 0.6-0.7 вольта. Мне же надо, как я интуитивно прогнозирую, чтобы цифра была точно больше 1-го вольта, 1.2-1.4, может полтора. Надо что-то "попсовое", доступное... Может uf4007? Как считаете? Там по датнику 1.7 вольта аж, но, предполагаю, что на практике окажется ниже.
Дорогу осилит идущий
- goldmen8
- Опытный

- Сообщения: 554
- Зарегистрирован: 25 май 2018, 10:02
- Откуда: г. Киров (на р. Вятка)
- Благодарил (а): 138 раз
- Поблагодарили: 188 раз
- Контактная информация:
Евгений, нужно экспериментировать с последовательным включением диодов. 
+ ещё столько-же и будет как хочется
- За это сообщение автора goldmen8 поблагодарил:
- Евгений Михеев
- Рейтинг: 16.7%
-
Александр.
- goldmen8
- Опытный

- Сообщения: 554
- Зарегистрирован: 25 май 2018, 10:02
- Откуда: г. Киров (на р. Вятка)
- Благодарил (а): 138 раз
- Поблагодарили: 188 раз
- Контактная информация:
BL-L502SRC(LRC) (красный) начинает светится от 1,6V
(1) - GaAsP/GaAs 655nm/Red
(1) - GaAsP/GaAs 655nm/Red
BL-L502
Показать
- За это сообщение автора goldmen8 поблагодарил:
- Евгений Михеев
- Рейтинг: 16.7%
-
Александр.
- Евгений Михеев
- Заслуженный Ветеран

- Сообщения: 4467
- Зарегистрирован: 22 май 2015, 11:52
- Откуда: Республика Коми, Ухта
- Благодарил (а): 323 раза
- Поблагодарили: 354 раза
- Контактная информация:
- Евгений Михеев
- Заслуженный Ветеран

- Сообщения: 4467
- Зарегистрирован: 22 май 2015, 11:52
- Откуда: Республика Коми, Ухта
- Благодарил (а): 323 раза
- Поблагодарили: 354 раза
- Контактная информация:
- Евгений Михеев
- Заслуженный Ветеран

- Сообщения: 4467
- Зарегистрирован: 22 май 2015, 11:52
- Откуда: Республика Коми, Ухта
- Благодарил (а): 323 раза
- Поблагодарили: 354 раза
- Контактная информация:
Прошу помощи!
На рисунке - входная часть схемы.
Что не так - время от времени педаль "замолкает", происходит это сразу со старта, после коммутации. Потом, если несколько раз вставить вытащить гнездо питания педаль оживает. При этом питание всегда срабатывает корректно, дело в самом звуке - педаль молчит.
Что я проверил - питание - всё в норме, на операционнике есть его 9 вольт, V bias - средняя точка питания, шунтирована конденсаторами, всё норм.
Я провел эксперименты - пересобрал цепь прохождения сигнала без участия 117го транзистора. Тоесть сигнал через 1 мкф конденсатор подаю напрямую на операционник ( при этом также оставляя среднюю точку через 1 мег - тут всё в норме), как показано красной линией - по прежнему тишина.
Тоесть подавая на вход 50-100 мВ RMS на вывод 5 операционника на выходе я вижу 20мВ причем странной формы (отрицательная полуволна подрезана).
Далее интересное
Увеличивая входной сигнал до 280 мВ операционник (хоть и не каждый раз) просыпается. И начинает работать как и должен.
В чём может быть дело? Сам операционник я уже менял - он тоже отпалает.
Вот дальше у меня только одно приходит на ум - могут ли резисторы, отвечающие за усиление операционника (в кружке) как то влиять на ситуацию? А если быть точнее - их номинал?
Я просто не понимаю, на что еще можно грешить? Тоесть сейчас схема проста до банального - подаем сигнал на вход операционника, и он то заводится то нет, в зависимости от уровня входного сигнала.
На рисунке - входная часть схемы.
Что не так - время от времени педаль "замолкает", происходит это сразу со старта, после коммутации. Потом, если несколько раз вставить вытащить гнездо питания педаль оживает. При этом питание всегда срабатывает корректно, дело в самом звуке - педаль молчит.
Что я проверил - питание - всё в норме, на операционнике есть его 9 вольт, V bias - средняя точка питания, шунтирована конденсаторами, всё норм.
Я провел эксперименты - пересобрал цепь прохождения сигнала без участия 117го транзистора. Тоесть сигнал через 1 мкф конденсатор подаю напрямую на операционник ( при этом также оставляя среднюю точку через 1 мег - тут всё в норме), как показано красной линией - по прежнему тишина.
Тоесть подавая на вход 50-100 мВ RMS на вывод 5 операционника на выходе я вижу 20мВ причем странной формы (отрицательная полуволна подрезана).
Далее интересное
Увеличивая входной сигнал до 280 мВ операционник (хоть и не каждый раз) просыпается. И начинает работать как и должен.
В чём может быть дело? Сам операционник я уже менял - он тоже отпалает.
Вот дальше у меня только одно приходит на ум - могут ли резисторы, отвечающие за усиление операционника (в кружке) как то влиять на ситуацию? А если быть точнее - их номинал?
Я просто не понимаю, на что еще можно грешить? Тоесть сейчас схема проста до банального - подаем сигнал на вход операционника, и он то заводится то нет, в зависимости от уровня входного сигнала.
Дорогу осилит идущий
- Tos
- Постоялец

- Сообщения: 215
- Зарегистрирован: 15 авг 2019, 14:14
- Откуда: Москва
- Благодарил (а): 73 раза
- Поблагодарили: 55 раз
- Контактная информация:
Евгений, а что происходит с v bias, с постоянной его частью?Евгений Михеев писал(а): ↑08 июн 2020, 23:48Я просто не понимаю, на что еще можно грешить? Тоесть сейчас схема проста до банального - подаем сигнал на вход операционника, и он то заводится то нет, в зависимости от уровня входного сигнала.
Андрей
- Евгений Михеев
- Заслуженный Ветеран

- Сообщения: 4467
- Зарегистрирован: 22 май 2015, 11:52
- Откуда: Республика Коми, Ухта
- Благодарил (а): 323 раза
- Поблагодарили: 354 раза
- Контактная информация:
Tos, Андрей, блестящее предположение, точно в цель!
При включении, когда педаль не заводится там 1.7 В.
Отправлено спустя 10 минут 20 секунд:
Еще одно наблюдение. Если подать достаточный сигнал для начала роста v bias с 1.7В до 4.5В (общее питание 9В), но в процессе остановить подачу звукового сигнала - v bias тоже замирает, например, на 2.5в
При включении, когда педаль не заводится там 1.7 В.
Отправлено спустя 10 минут 20 секунд:
Еще одно наблюдение. Если подать достаточный сигнал для начала роста v bias с 1.7В до 4.5В (общее питание 9В), но в процессе остановить подачу звукового сигнала - v bias тоже замирает, например, на 2.5в
Дорогу осилит идущий
- Tos
- Постоялец

- Сообщения: 215
- Зарегистрирован: 15 авг 2019, 14:14
- Откуда: Москва
- Благодарил (а): 73 раза
- Поблагодарили: 55 раз
- Контактная информация:
у меня есть предположение, что при однополярном питании у ОУ, который формирует v bias дрейфует по вход-у или что в цепочке с резисторами не так.Евгений Михеев писал(а): ↑09 июн 2020, 11:47Еще одно наблюдение. Если подать достаточный сигнал для начала роста v bias с 1.7В до 4.5В (общее питание 9В), но в процессе остановить подачу звукового сигнала - v bias тоже замирает, например, на 2.5в
Андрей
- Евгений Михеев
- Заслуженный Ветеран

- Сообщения: 4467
- Зарегистрирован: 22 май 2015, 11:52
- Откуда: Республика Коми, Ухта
- Благодарил (а): 323 раза
- Поблагодарили: 354 раза
- Контактная информация:
Кто сейчас на конференции
Сейчас этот форум просматривают: нет зарегистрированных пользователей и 3 гостя