Для активации новой учетной записи и ее подтверждения на Форуме - необходимо связаться с администратором по электронной почте p-i-n-o-k-i-o@mail.ru.
Все новые учетные записи не прошедшие подтверждения администратором воспринимаются как спам.

ТермоМонитор, контроллер питания лампового усилителя

Аватара пользователя
seurf
Знаток
Знаток
Сообщения: 1232
Зарегистрирован: 12 май 2016, 19:54
Откуда: Волгоград
Благодарил (а): 264 раза
Поблагодарили: 214 раз
Контактная информация:

#141

Сообщение seurf » 12 окт 2019, 21:33

seurf писал(а):
12 окт 2019, 12:46
Плата кажется малонаселённой, но с учётом дорожек - всё очень плотненько!
Владислав, если Вы про плату ТМ, то там все в атомных размерах, я сам ничего на ней не вижу, без телескопа. А если про усилительную плату, то после населения её конденсаторами и ёлками радиаторов, пальцем ткнуть будет некуда.
Поставил электролиты низковольтные накальные на отформовку. Конечно сразу по получению надо было это сделать. Зато стоят, формуются. 10 В грею, 16 вольтовые конденсаторы. Снял с них характеристики, проверю что будет после прогрева. Данные понравились. 0,3-0,4 Ом сопротивление и 6800-7140-7160 мкФ по факту ёмкость, а 1000 мкФ-1080 мкФ.
Александр

Аватара пользователя
seurf
Знаток
Знаток
Сообщения: 1232
Зарегистрирован: 12 май 2016, 19:54
Откуда: Волгоград
Благодарил (а): 264 раза
Поблагодарили: 214 раз
Контактная информация:

#142

Сообщение seurf » 07 янв 2020, 17:09

Алаев Ян_id=24086 писал(а):
23 фев 2019, 13:27
я не вижу проблемы в том, чтобы работать от внутреннего тактового генератора. На нем работает даже обмен между контроллером и ПК. Проблемы могут быть только в случае сильного отклонения температуры окружающей среды от комнатной (в данной ситуации это не наш случай).
будет, сильное отклонение температуры в подвале усилителя. Я не оракул, но под 80 градусов точно будет. Так как в открытом виде, с температурой в комнате 22 градуса, радиаторы до 55 доходят. Не все, но больше 40 все в мощной части платы.
Александр

Аватара пользователя
poty
Профи
Профи
Сообщения: 5031
Зарегистрирован: 24 мар 2014, 10:00
Откуда: Россия, Москва
Благодарил (а): 189 раз
Поблагодарили: 654 раза
Контактная информация:

#143

Сообщение poty » 07 янв 2020, 17:23

Сильно сомневаюсь, что тепло будет скапливаться под платой. Все радиаторы поставлены на медные перфорированные площадки, мощные радиаторы находятся вдали от платы ТМ (кроме радиатора стабилизатора накала драйверных ламп, который всё же находится сбоку сэндвича ТМ, а, значит, не может изменить температуру процессора), сама плата имеет значительные вырезы под лампы, провода и т.п.
Владислав

Аватара пользователя
seurf
Знаток
Знаток
Сообщения: 1232
Зарегистрирован: 12 май 2016, 19:54
Откуда: Волгоград
Благодарил (а): 264 раза
Поблагодарили: 214 раз
Контактная информация:

#144

Сообщение seurf » 11 мар 2020, 17:29

Алаев Ян писал(а):
01 окт 2019, 08:19
Инструкция по обновлению ПО представлена здесь: viewtopic.php?f=16&t=410&start=200#p21071
На данный момент в платы записан только загрузчик и ПО проверки загрузчика.
Чегой то я туплю. Не получается загрузить новую прогу. А инструкция слетела и я её не сохранил.
В один модуль ТМ загрузил, но кожей чувствую криво. По номеру USB порта из диспетчера устройств не вставало. А по второму варианту выбора в окошке загрузчика встало. Но номер то USB порта не правильный. А вторая плата даже не коннектится.
Александр

Аватара пользователя
seurf
Знаток
Знаток
Сообщения: 1232
Зарегистрирован: 12 май 2016, 19:54
Откуда: Волгоград
Благодарил (а): 264 раза
Поблагодарили: 214 раз
Контактная информация:

#145

Сообщение seurf » 11 мар 2020, 18:20

Эта инструкция в руководстве пользователя ТМ у меня сохранена. Я её посмотрел, перед прошивкой. По ней собственно и делал. Но у меня в памяти сохранилось, что Вы выкладывали инструкцию по ПЕРЕпрошивке в ТМ для усилителя. И там был пункт об удалении старой проги, перед установкой новой! Этого я не делал и тут этого нет. Сам придумал? Или был этот шаг при Пере- программировании?

Отправлено спустя 11 минут 37 секунд:
На данном этапе затык начинается с пункта коммутации. Я вижу в Диспетчер устройств- USB Serial Convertor- свойства - порт #0001, а при выборе порта в окне Xloader вылетает два варианта:5 и 1. Выбираю 1- либо вылетает надпись Нет контакта, либо начинается загрузка и висит, не завершается. На втором ТМ, загрузилось с 5 порта, хотя это не правильно.
А у меня в памяти Ян, что инструкция была на программирование для ТМ усилителя.
Пере коммутация USB, делал несколько раз, пока не помогло.

Отправлено спустя 9 минут 14 секунд:
И ещё одна муть, вместо 15 кБ, с порта 5 ( ну фиг с ним, пусть будет 5),но ставится 5,19 кБ? Хотя путь прописываю к файлу 15 кБ?

Отправлено спустя 2 минуты 12 секунд:
Ведь прошивка от 07.032020 ver201.ccp.zip -15 kB?
Александр

Аватара пользователя
seurf
Знаток
Знаток
Сообщения: 1232
Зарегистрирован: 12 май 2016, 19:54
Откуда: Волгоград
Благодарил (а): 264 раза
Поблагодарили: 214 раз
Контактная информация:

#146

Сообщение seurf » 11 мар 2020, 19:02

Алаев Ян писал(а):
11 мар 2020, 18:49
сделайте скрин, пожалуйста
Отправлено спустя 20 минут 46 секунд:
Xloader ZIP не видит. Только распакованный файл.
Вложения
Снимок Xloader.PNG
Снимок Xloader.PNG (15.97 КБ) 124320 просмотров
Снимок прога.PNG
Снимок диспетчер.PNG
Александр

Аватара пользователя
poty
Профи
Профи
Сообщения: 5031
Зарегистрирован: 24 мар 2014, 10:00
Откуда: Россия, Москва
Благодарил (а): 189 раз
Поблагодарили: 654 раза
Контактная информация:

#147

Сообщение poty » 11 мар 2020, 19:29

Ничего не понял про "5" и "1". Особенно в контексте картинки про USB. Если это COM порты, то их и нужно смотреть в списке COM портов.
Владислав

Аватара пользователя
seurf
Знаток
Знаток
Сообщения: 1232
Зарегистрирован: 12 май 2016, 19:54
Откуда: Волгоград
Благодарил (а): 264 раза
Поблагодарили: 214 раз
Контактная информация:

#148

Сообщение seurf » 11 мар 2020, 19:37

Алаев Ян писал(а):
11 мар 2020, 19:35
Ничего не понял про "5" и "1"
в Xloadere выпадает два порта: 1 и 5.
Александр

Аватара пользователя
seurf
Знаток
Знаток
Сообщения: 1232
Зарегистрирован: 12 май 2016, 19:54
Откуда: Волгоград
Благодарил (а): 264 раза
Поблагодарили: 214 раз
Контактная информация:

#149

Сообщение seurf » 11 мар 2020, 19:53

Я по поводу 15 и 5 проги. Может тупо проверить подключением к 220 В?
Александр

Аватара пользователя
seurf
Знаток
Знаток
Сообщения: 1232
Зарегистрирован: 12 май 2016, 19:54
Откуда: Волгоград
Благодарил (а): 264 раза
Поблагодарили: 214 раз
Контактная информация:

#150

Сообщение seurf » 11 мар 2020, 21:06

Алаев Ян писал(а):
11 мар 2020, 18:49
при этом прошивка работает, Вас это не убеждает?
кружил, кружил вокруг и около. А надо было воткнуть в 220 В и проверить. В общем про цвета ёлки промолчу. Когда я собирал ТМ, я два цвета местами перепутал. Итак:
Включение в 220 В - загорается один светодиод. У меня красный. При включении кнопки, щёлкает механическое Рэле и добавляется оранжевый. Через 50 сек включается твердотельное Рэле, замыкает контакты J11 до 2,21 Ом, загорается зелёный светодиод. Режим работы усилителя.
Отключение усилителя. Выключаю кнопку-сразу щёлкает механическое Рэле, гаснет оранжевый светодиод. А через 10 сек выключается зелёный светодиод и размыкается твердотельное реле.
Концерт окончен.
Александр

Аватара пользователя
seurf
Знаток
Знаток
Сообщения: 1232
Зарегистрирован: 12 май 2016, 19:54
Откуда: Волгоград
Благодарил (а): 264 раза
Поблагодарили: 214 раз
Контактная информация:

#151

Сообщение seurf » 24 апр 2020, 18:00

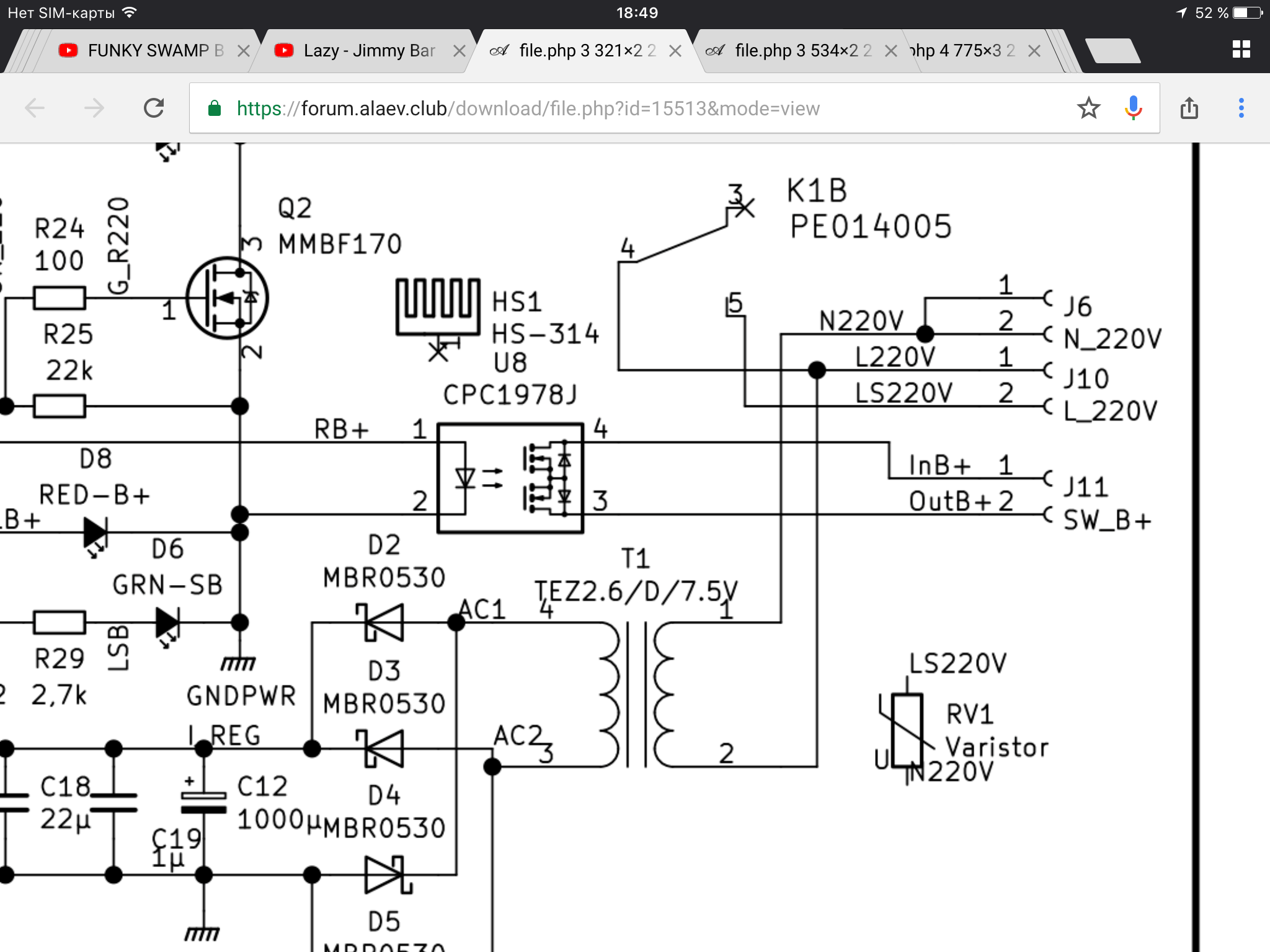
По схеме ТМ download/file.php?id=15513&mode=view имеем коммутацию плюса анодного питания бесконтактным Рэле CPC1908j. Согласно Datasheet 3-4 ножки это светодиод. А 1-2 это коммутируемая анодка.
https://media.digikey.com/pdf/Catalog%2 ... C1908J.jpg
image.png
Эскиз CPC1908j
На схеме
image.png
светодиод 1-2? А 3-4 якобы коммутация анодки.
То есть надо поменять нумерацию местами. Опять же по Datasheet не увидел разницы входа и выхода коммутируемой анодки. А по схеме четко обозначены in- вход анодки и out- выход скоммутируемой анодки с помощью Рэле.
В общем вопрос простой: 1-2 или 2-1 есть разница?
При этом после включения и задержки коммутируются естественно 1 с 2.

Отправлено спустя 20 минут 25 секунд:
Опять же смотрю Datasheet http://www.ixysic.com/home/pdfs.nsf/www ... PC1908.pdf и не вижу обозначений вход- выход ног 1-2.при этом ножки 3-4 про писаны, поскольку там стоит светодиод. 3- минус катод, 4- плюс анод светодиода.

Отправлено спустя 1 час 15 минут 7 секунд:
По идее 1- in; 2- out.
Александр

Аватара пользователя
Tos
Постоялец
Постоялец
Сообщения: 215
Зарегистрирован: 15 авг 2019, 14:14
Откуда: Москва
Благодарил (а): 73 раза
Поблагодарили: 55 раз
Контактная информация:

#152

Сообщение Tos » 24 апр 2020, 20:36

seurf писал(а):
24 апр 2020, 19:35
бесконтактным Рэле CPC1908j
кажется там CPC1978j, у него напряжение коммутации до 800 В, а CPC1908j только 60 В. Ничего не напутали?
А распиновка у них одинаковая и не совпадающая с нарисованным у вас на схеме.
CPC1978.pdf
(857.39 КБ) 4617 скачиваний
За это сообщение автора Tos поблагодарил:
seurf
Рейтинг: 16.7%
 
Андрей

Аватара пользователя
seurf
Знаток
Знаток
Сообщения: 1232
Зарегистрирован: 12 май 2016, 19:54
Откуда: Волгоград
Благодарил (а): 264 раза
Поблагодарили: 214 раз
Контактная информация:

#153

Сообщение seurf » 24 апр 2020, 20:46

Да, CPC1978j https://www.digikey.com/product-detail/ ... aE5GIn0%3D но когда открываем Datasheet вылетает картинка 1908.

Отправлено спустя 4 минуты 42 секунды:
То что на схеме произошла смена нумерации пар светодиода и полевого коммутирующего входа я написал. Вопрос стоит в необходимости соблюдения in ( входа) и (out) выхода, четко прописанного на схеме и на плате. А Datasheet производителя я указал: http://www.ixysic.com/home/pdfs.nsf/www ... PC1908.pdf и именно на этом Datasheet нет указания in и out.
Александр

Аватара пользователя
Tos
Постоялец
Постоялец
Сообщения: 215
Зарегистрирован: 15 авг 2019, 14:14
Откуда: Москва
Благодарил (а): 73 раза
Поблагодарили: 55 раз
Контактная информация:

#154

Сообщение Tos » 25 апр 2020, 10:06

seurf писал(а):
24 апр 2020, 20:51
выхода, четко прописанного на схеме и на плате.
Для реле все равно в каком направлении коммутировать. Может только удобство монтажа имеет значение.
Андрей

Аватара пользователя
poty
Профи
Профи
Сообщения: 5031
Зарегистрирован: 24 мар 2014, 10:00
Откуда: Россия, Москва
Благодарил (а): 189 раз
Поблагодарили: 654 раза
Контактная информация:

#155

Сообщение poty » 25 апр 2020, 14:07

Вопрос неверной распиновки уже обсуждался нами в этой ветке, на него обратил внимание тогда Ян, по-моему. Дело в том, что ради оптимизации времени, я использую изображения деталей из имеющихся в KiCad (иначе нужно было бы либо рисовать свои, либо изменять и пересохранять те, что есть в KiCad, на всё требуется время). Т.е., нумерация выводов дана по расположению выводов на посадочном месте, а не по datasheet:
2020-04-25_13-46-10.png
Зелёным маркером обведено реле, можно посмотреть, как там сделана нумерация выводов. Заодно проверить, как имеющиеся выводы соединены с разъёмами управления и коммутации.
Теперь что касается расположения входа и выхода по части коммутации высокого напряжения. Реле рассчитано на коммутацию переменного тока, поэтому разницы куда подключать вход, а куда - выход нет никакой. Прочитав datasheet можно об этом догадаться по отдельным намёкам, к сожалению (например, символу управляющего элемента, представляющему встречно включенные MOSFET, выражению тока в RMS и т.п.). Я написал в support IXYS, они мне подтвердили, что данное реле коммутирует переменный ток. Увы, эта информация была неверно отражена в большинстве поисковых систем крупных ритейлеров (включая DigiKey), что приводило напрямую к гораздо более дорогим вариантам реле. Не знаю, исправили ли они это сейчас.
За это сообщение автора poty поблагодарил:
seurf
Рейтинг: 16.7%
 
Владислав

Аватара пользователя
seurf
Знаток
Знаток
Сообщения: 1232
Зарегистрирован: 12 май 2016, 19:54
Откуда: Волгоград
Благодарил (а): 264 раза
Поблагодарили: 214 раз
Контактная информация:

#156

Сообщение seurf » 25 апр 2020, 15:27

poty писал(а):
25 апр 2020, 14:07
поэтому разницы куда подключать вход, а куда - выход нет
Я тоже по datasheet видел, написал об этом. Но уже много чего натворил, теперь на воду дую! Ещё с панталыку меня сбили разные ( квадрат и круг) выходные отверстия. Типа минус/ плюс. И до кучи надписи на схеме in/out, вот и затеял дискуссию. Спасибо!
Александр

Аватара пользователя
seurf
Знаток
Знаток
Сообщения: 1232
Зарегистрирован: 12 май 2016, 19:54
Откуда: Волгоград
Благодарил (а): 264 раза
Поблагодарили: 214 раз
Контактная информация:

#157

Сообщение seurf » 28 апр 2020, 21:45

ТМ работает волшебно! В смысле автоматики включения/ выключения. Щелчков в акустике нет! Рэле КЗ сигнала своё дело делает! Владислав, Вы были, как всегда, правы! Анодное напряжение роняется ( падает) при выключении почти сразу! Даже 10 сек на снижение анодного много. Пара сек и около 5 В анодного. Но думаю, пусть так и остаётся. Радиатор СРС1978j греется при эксплуатации до 30-33 градусов от стоящего рядом трансформатора. Предполагаю, что само твердотельное Рэле вообще не греется! Это плюсы!
Минус то же не большой, но есть. При включении, анодное напряжение на секундочку подпрыгивает до 604В! Могу по пытаться снять на видео. После этого мгновенно роняется ( падает) до величины менее 490 В. По мере прогрева и поднятия катодного тока далее плавно опускается до расчетных 455-465 В. По этому у меня вопрос по целесообразности использования Варистора во втором каскаде усилителя. Нет практики. Может он как раз и ограничит этот бросок? А может его разорвёт? Зависит от времени и превышении. Я говорил, что мне подарили парочку Варисторов на 560 В. Может одеть одного в термоусадку и припаять на ножки С17 для эксперимента?
Александр

Аватара пользователя
poty
Профи
Профи
Сообщения: 5031
Зарегистрирован: 24 мар 2014, 10:00
Откуда: Россия, Москва
Благодарил (а): 189 раз
Поблагодарили: 654 раза
Контактная информация:

#158

Сообщение poty » 28 апр 2020, 22:07

Александр, у нас сейчас отключается сначала сетевое, а потом - анодное. Я опасался, что большой дроссель даст превышение напряжения больше 800В при мгновенном отключении тока через него, а это - чревато для SSD-реле. А так - в роли демпфера оказывается кенотрон, а потом, после прохождения фронта напряжения от дросселя - разрывается само SSD-реле.
Увеличение анодного до 600В - странно. Тот же дроссель не должен такого допустить! Я думаю, варистор стоит поставить - будет всё нормально, уверяю Вас, мощность этого всплеска невелика, его амплитуда при появлении реального тока быстро съестся дросселем, сопротивлением вторичной обмотки трансформатора и т.п.
За это сообщение автора poty поблагодарил:
seurf
Рейтинг: 16.7%
 
Владислав

Аватара пользователя
seurf
Знаток
Знаток
Сообщения: 1232
Зарегистрирован: 12 май 2016, 19:54
Откуда: Волгоград
Благодарил (а): 264 раза
Поблагодарили: 214 раз
Контактная информация:

#159

Сообщение seurf » 29 апр 2020, 11:19

На 30 секунде ( камеру включил не сразу) включение анодного и 601 В на мультиметре. Величина зависит от сетевого думаю. MOV стандарт сайт не опознаёт. https://yadi.sk/i/Yi_wTwzLNleSHQ
Увы, на телефоне видео идёт, тут с планшета открываю Малевич.
Последний раз редактировалось seurf 29 апр 2020, 11:41, всего редактировалось 3 раза.
Александр

Аватара пользователя
poty
Профи
Профи
Сообщения: 5031
Зарегистрирован: 24 мар 2014, 10:00
Откуда: Россия, Москва
Благодарил (а): 189 раз
Поблагодарили: 654 раза
Контактная информация:

#160

Сообщение poty » 29 апр 2020, 11:30

Видео не приведено. :wink:
Владислав

Ответить

Кто сейчас на конференции

Сейчас этот форум просматривают: нет зарегистрированных пользователей и 2 гостя