Для активации новой учетной записи и ее подтверждения на Форуме - необходимо связаться с администратором по электронной почте p-i-n-o-k-i-o@mail.ru.
Все новые учетные записи не прошедшие подтверждения администратором воспринимаются как спам.
Все новые учетные записи не прошедшие подтверждения администратором воспринимаются как спам.
Простой фонокорректор на ОУ
- Tos
- Постоялец

- Сообщения: 215
- Зарегистрирован: 15 авг 2019, 14:14
- Откуда: Москва
- Благодарил (а): 73 раза
- Поблагодарили: 55 раз
- Контактная информация:
Простой фонокорректор на ОУ
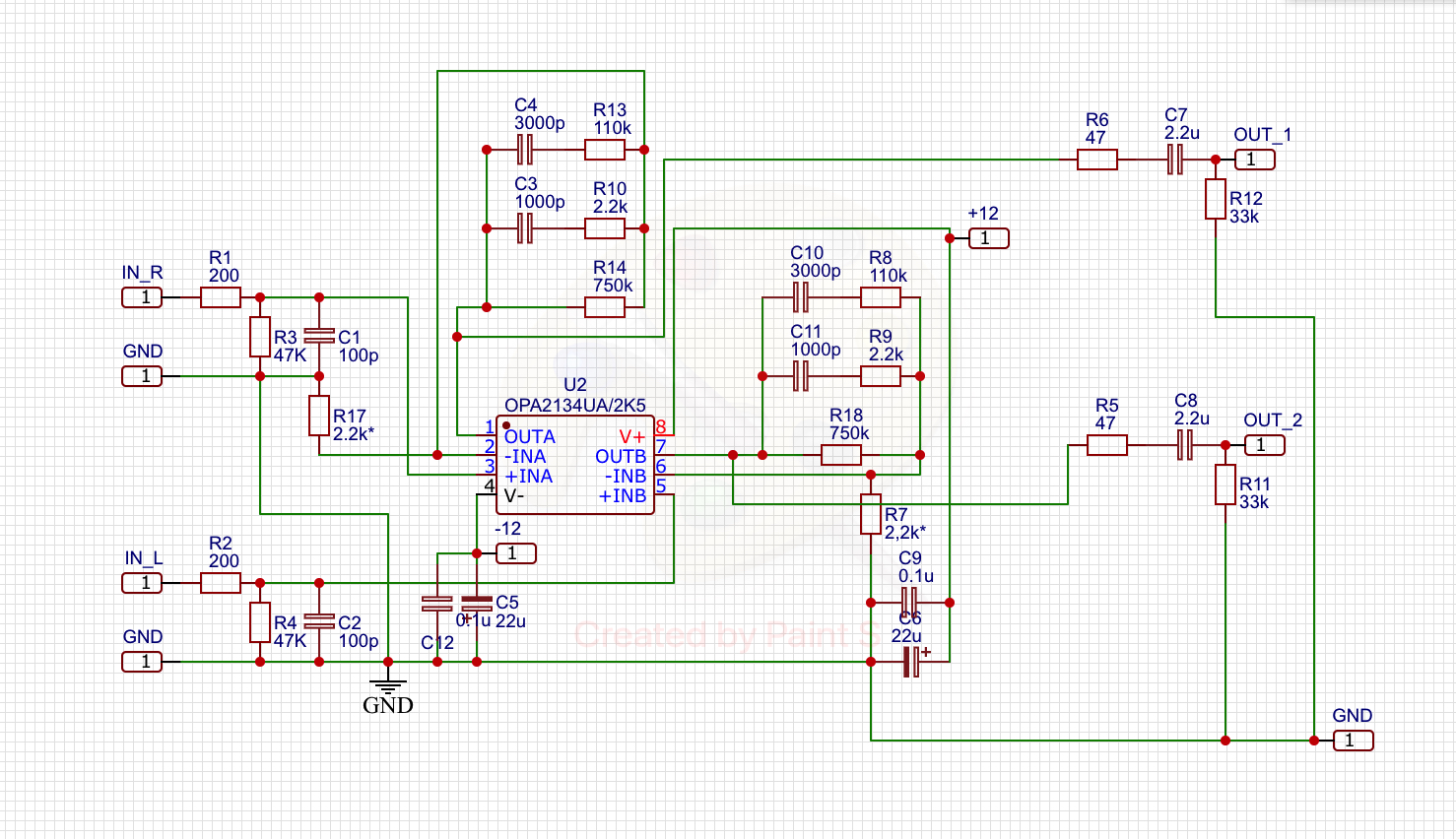
Попросил меня друг собрать ему встроенный фонокорректор в Вегу-122с.
Непритязательно и компактно. Покопавшись в интернетах, даташитах остановился на такой схеме:
На SMD 0805 компонентах схема займет 2х5 см
блок питания со стабилизаторами 78(79)12 на отдельной платке.
покритикуйте принципиальные моменты, я наверняка что-то сделал не так.
Непритязательно и компактно. Покопавшись в интернетах, даташитах остановился на такой схеме:
На SMD 0805 компонентах схема займет 2х5 см
блок питания со стабилизаторами 78(79)12 на отдельной платке.
покритикуйте принципиальные моменты, я наверняка что-то сделал не так.
- За это сообщение автора Tos поблагодарил:
- Роман Мирошниченко
- Рейтинг: 16.7%
-
Андрей
- poty
- Профи

- Сообщения: 5049
- Зарегистрирован: 24 мар 2014, 10:00
- Откуда: Россия, Москва
- Благодарил (а): 192 раза
- Поблагодарили: 664 раза
- Контактная информация:
Ух, уже и плата разведена! Андрей, здесь будут мои предположения, критиковать работу не очень хочется.
Требование двухполярного питания понятно - избавление от входного конденсатора, R1, R2, как я понимаю, защита от возможного смещения нуля у операционного усилителя в этом случае. А само питание есть? R3C1, R4C2 - нагрузка картриджа, здесь понятно.
Дальше (из предположений) два перегиба RIAA - в обратной связи ОУ? Это мне не очень нравится, но - возможно. А вот R6C7 и R5C8 - это не задание ли перегиба на НЧ? Тогда это - плохая идея, так как в постоянную времени будет вмешиваться неизвестный элемент - ёмкость и индуктивность кабеля, а также - входное сопротивление следующего каскада. Вообще, с коррекцией в ООС и прямым подключением к потребителю (без буфера) - в принципе плохая идея. С учётом того, что второй ОУ в буферном режиме не требует никаких навесных элементов, а стоит копейки, я думаю, использование его в данном случае более чем оправдано.
Вторая часть моих размышлений касается возможности получения нужного усиления на одном ОУ. Когда-то давно меня Hagerman на этом поймал, когда я указал, что в его Bugle можно сократить один ОУ. Формально, если учесть 6дБ на октаву типичный спад усиления ОУ с частотой, мы можем легко реализовать коррекцию. Однако, здесь нас поджидает довольно неприятная проблема. Для нормального выходного уровня нам нужно усилить сигнал на 1000Гц примерно на 40дБ (с "типичных" 5мВ до "типичных" 0,5В линейного сигнала). Частоты в районе 20Гц нам необходимо поднять почти на 20дБ (в 10 раз) относительно СЧ (общее усиление - 60дБ). Для того, чтобы ОУ действовал нормально в данном случае, нужно, чтобы его усиление на низких частотах превышало 80дБ как минимум, иначе ООС будет сильно отклоняться от расчётных параметров. Вторая часть "марализонского балета" состоит в том, что обычно выходное напряжение картриджа указывается при "номинальном" уровне записи, и указывается в RMS на синусоиде. Поверим этим данным, тогда амплитуда сигнала для типичного картриджа с выходным уровнем в 5мВ будет 5*1,4=7мВ. Допустим, у нас запись с обилием НЧ на полной громкости. 7мВ * 60дБ = 7В. Т.е., мы приближаемся к пределу выходного напряжения ОУ при 12В, а ведь ему придётся работать на импеданс ООС + входной импеданс следующего каскада.
Требование двухполярного питания понятно - избавление от входного конденсатора, R1, R2, как я понимаю, защита от возможного смещения нуля у операционного усилителя в этом случае. А само питание есть? R3C1, R4C2 - нагрузка картриджа, здесь понятно.
Дальше (из предположений) два перегиба RIAA - в обратной связи ОУ? Это мне не очень нравится, но - возможно. А вот R6C7 и R5C8 - это не задание ли перегиба на НЧ? Тогда это - плохая идея, так как в постоянную времени будет вмешиваться неизвестный элемент - ёмкость и индуктивность кабеля, а также - входное сопротивление следующего каскада. Вообще, с коррекцией в ООС и прямым подключением к потребителю (без буфера) - в принципе плохая идея. С учётом того, что второй ОУ в буферном режиме не требует никаких навесных элементов, а стоит копейки, я думаю, использование его в данном случае более чем оправдано.
Вторая часть моих размышлений касается возможности получения нужного усиления на одном ОУ. Когда-то давно меня Hagerman на этом поймал, когда я указал, что в его Bugle можно сократить один ОУ. Формально, если учесть 6дБ на октаву типичный спад усиления ОУ с частотой, мы можем легко реализовать коррекцию. Однако, здесь нас поджидает довольно неприятная проблема. Для нормального выходного уровня нам нужно усилить сигнал на 1000Гц примерно на 40дБ (с "типичных" 5мВ до "типичных" 0,5В линейного сигнала). Частоты в районе 20Гц нам необходимо поднять почти на 20дБ (в 10 раз) относительно СЧ (общее усиление - 60дБ). Для того, чтобы ОУ действовал нормально в данном случае, нужно, чтобы его усиление на низких частотах превышало 80дБ как минимум, иначе ООС будет сильно отклоняться от расчётных параметров. Вторая часть "марализонского балета" состоит в том, что обычно выходное напряжение картриджа указывается при "номинальном" уровне записи, и указывается в RMS на синусоиде. Поверим этим данным, тогда амплитуда сигнала для типичного картриджа с выходным уровнем в 5мВ будет 5*1,4=7мВ. Допустим, у нас запись с обилием НЧ на полной громкости. 7мВ * 60дБ = 7В. Т.е., мы приближаемся к пределу выходного напряжения ОУ при 12В, а ведь ему придётся работать на импеданс ООС + входной импеданс следующего каскада.
- Рейтинг: 16.7%
-
Владислав
- Tos
- Постоялец

- Сообщения: 215
- Зарегистрирован: 15 авг 2019, 14:14
- Откуда: Москва
- Благодарил (а): 73 раза
- Поблагодарили: 55 раз
- Контактная информация:
на карантине такая плата занимает минут 40 времени
Само питание пока прорабатываю, скорей всего это будет внешний трансформатор и простые стабилизаторы на 7812 и 7912.
внутри Веги не много места.
Да всё верно, это стандартные цепочки коррекции, вопрос их применения в ООС мне тоже не больно-то по душе, но наша цель оптимальная компактность, да и ООС в ОУ - классика жанра, они для такого применения и проектировались.
Спешу успокоить, это просто разделительным конденсатор от дрейфа постояннки на выходе ОУ и нагрузочный резистор
нужен ли нам тогда, с учетом вышесказанного, второй ОУ в буферном режиме?
может ли быть выходом поднять напряжение питания до 15-18В ? ОУ это допускает.poty писал(а): ↑06 май 2020, 15:38..амплитуда сигнала для типичного картриджа с выходным уровнем в 5мВ будет 5*1,4=7мВ. Допустим, у нас запись с обилием НЧ на полной громкости. 7мВ * 60дБ = 7В. Т.е., мы приближаемся к пределу выходного напряжения ОУ при 12В, а ведь ему придётся работать на импеданс ООС + входной импеданс следующего каскада.
Андрей
- poty
- Профи

- Сообщения: 5049
- Зарегистрирован: 24 мар 2014, 10:00
- Откуда: Россия, Москва
- Благодарил (а): 192 раза
- Поблагодарили: 664 раза
- Контактная информация:
Отлично.
У 134-го ОУ довольно низкое выходное сопротивление, может и прокатит. Запаса по фазе при таких умеренных цепочках в ООС, по идее, должно хватить на компенсацию реактивности кабеля (это - навскидку). Думаю, на ВЧ примерно 2-3дБ не досчитаетесь из-за ограниченного частотного диапазона ОУ.
Нагрузочную способность посчитали? Вытянет?
Да, и усиление, скорее всего, не будет дотягивать до 40дБ. Примерно в районе 30 будет или даже меньше.
Владислав
- Tos
- Постоялец

- Сообщения: 215
- Зарегистрирован: 15 авг 2019, 14:14
- Откуда: Москва
- Благодарил (а): 73 раза
- Поблагодарили: 55 раз
- Контактная информация:
судя по даташиту, на 10 кОм нагрузке выходной ток до 35 мА, что вполне достаточно. Этот ОУ в принципе разработан для хорошей нагрузки, до 600 Ом. Т.е. теоретически может и наушники потянуть если отвод тепла обеспечить.
Отправлено спустя 5 минут 18 секунд:
с учетом того, что сейчас эта Вега подключена к микрофонному входу усилителя, что меня просто бесит, то кажется, что будет вполне нормально .
По усиление, вы абсолютно правы, усиление задается резистором R17(R7)
"This resistor sets the gain. Lower values result in more the gain. Use 2.2k for 30dB, 680R for 40dB, and 220R for 50dB."
Увеличение усиления снизит перегрузочную способность, как я понимаю.
Андрей
- Tos
- Постоялец

- Сообщения: 215
- Зарегистрирован: 15 авг 2019, 14:14
- Откуда: Москва
- Благодарил (а): 73 раза
- Поблагодарили: 55 раз
- Контактная информация:
Ну, если принципиальных возражений нет, я плату немного переделал и заказал у китайцев + впервые заказал с заводской пайкой smd-компонент. У китайцев в наличии даже оказались более близкие к RIAA номиналы резисторов 732 кОм и 105 кОм. Одна готовая спаянная плата получается по цене около 800 р, надо только впаять пару smd(R7, 17), регулирующих усиление. После тестирования изделия могу поделиться, вдруг кому надо в деревню в патефон вставить 
- Рейтинг: 16.7%
-
Андрей
- Tos
- Постоялец

- Сообщения: 215
- Зарегистрирован: 15 авг 2019, 14:14
- Откуда: Москва
- Благодарил (а): 73 раза
- Поблагодарили: 55 раз
- Контактная информация:
Ничего секретного, jlcpcb.com, 5 шт. минимальный заказ.
Рисую схему и плату в EasyEDA, оттуда напрямую выгрузка Gerber, BOM и PLC на сайт и заказ. Оплата PayPal.
Посмотрим что получится, первый раз так делаю. некоторе время ушло на подбор компонент в наличии, но в целом удобно.
Раньше только платы там заказывал.
- Рейтинг: 16.7%
-
Андрей
- Tos
- Постоялец

- Сообщения: 215
- Зарегистрирован: 15 авг 2019, 14:14
- Откуда: Москва
- Благодарил (а): 73 раза
- Поблагодарили: 55 раз
- Контактная информация:
Пришли готовые платы, вот так выглядит заводская пайка по китайски. Всё чисто, без соплей. Корректор запихаю в жестяную коробочку.
Винтик М3 для масштаба.
Винтик М3 для масштаба.
- За это сообщение автора Tos поблагодарили (всего 5):
- poty, Евгений Михеев, Роман Мирошниченко, seurf, alekstar
- Рейтинг: 83.3%
-
Андрей
Кто сейчас на конференции
Сейчас этот форум просматривают: нет зарегистрированных пользователей и 0 гостей