Для активации новой учетной записи и ее подтверждения на Форуме - необходимо связаться с администратором по электронной почте p-i-n-o-k-i-o@mail.ru.
Все новые учетные записи не прошедшие подтверждения администратором воспринимаются как спам.
Все новые учетные записи не прошедшие подтверждения администратором воспринимаются как спам.
antiRIAA для самостоятельной сборки
- Tos
- Постоялец

- Сообщения: 215
- Зарегистрирован: 15 авг 2019, 14:14
- Откуда: Москва
- Благодарил (а): 73 раза
- Поблагодарили: 55 раз
- Контактная информация:
antiRIAA для самостоятельной сборки
Надо придумать как в простых условиях проверить характеристики фонокорректора. Цепочку анти-RIAA собрать и проверить АЧХ?
Последний раз редактировалось poty 30 июн 2020, 10:29, всего редактировалось 1 раз.
Причина: Разделение темы, согласование сообщений
Причина: Разделение темы, согласование сообщений
- За это сообщение автора Tos поблагодарил:
- Роман Мирошниченко
- Рейтинг: 16.7%
-
Андрей
- Евгений Михеев
- Заслуженный Ветеран

- Сообщения: 4456
- Зарегистрирован: 22 май 2015, 11:52
- Откуда: Республика Коми, Ухта
- Благодарил (а): 317 раз
- Поблагодарили: 354 раза
- Контактная информация:
- poty
- Профи

- Сообщения: 5038
- Зарегистрирован: 24 мар 2014, 10:00
- Откуда: Россия, Москва
- Благодарил (а): 191 раз
- Поблагодарили: 657 раз
- Контактная информация:
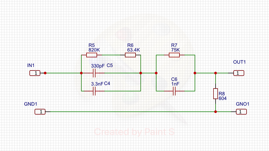
Не думал, что ссылки на исходную схему Allena куда-то пропадут... Приведённая схема мне не знакома. Дома у меня должна нужная схема сохраниться, но быстро я её не найду. Тогда уж лучше использовать модифицированную схему Липшица и Юнга. Она, по-моему есть в Википедии...
Да, вот!
Да, вот!
Владислав
- poty
- Профи

- Сообщения: 5038
- Зарегистрирован: 24 мар 2014, 10:00
- Откуда: Россия, Москва
- Благодарил (а): 191 раз
- Поблагодарили: 657 раз
- Контактная информация:
Ну, о двух каналах - я не говорю, и так понятно! 
Второе, для оценки шума полезно было бы иметь возможность закорачивать вход (выход на фонокорректор).
Третье, лучше сделать как у Хагермана - выход на ММ и МС (два входа: левый и правый каналы; 4 выхода).
Если есть возможность, включить RCA непосредственно в плату.
Думаю, другие мои хотелки пока не очень актуальны.
Второе, для оценки шума полезно было бы иметь возможность закорачивать вход (выход на фонокорректор).
Третье, лучше сделать как у Хагермана - выход на ММ и МС (два входа: левый и правый каналы; 4 выхода).
Если есть возможность, включить RCA непосредственно в плату.
Думаю, другие мои хотелки пока не очень актуальны.
Владислав
- Tos
- Постоялец

- Сообщения: 215
- Зарегистрирован: 15 авг 2019, 14:14
- Откуда: Москва
- Благодарил (а): 73 раза
- Поблагодарили: 55 раз
- Контактная информация:
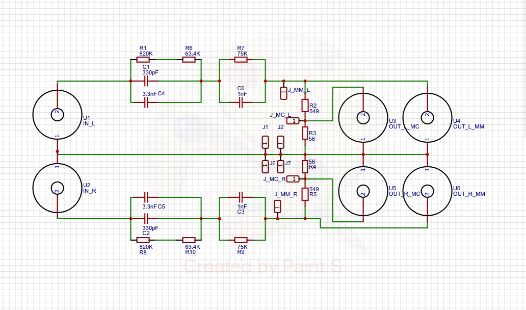
Удалось подобрать в наличии следующие номиналы. Точность большинства 1%
Отправлено спустя 24 минуты 59 секунд:
тогда давайте дорисовывать схему
RCA могу вставить, но нужна модель для EasyEDA, конструктивно много разных, какой выбирать
Отправлено спустя 1 минуту 4 секунды:
чем замыкать? кнопку, тумблер..?
Андрей
- poty
- Профи

- Сообщения: 5038
- Зарегистрирован: 24 мар 2014, 10:00
- Откуда: Россия, Москва
- Благодарил (а): 191 раз
- Поблагодарили: 657 раз
- Контактная информация:
Неплохо.
На всякий случай можно добавить параллельных мест для конденсаторов и резисторов фильтра (ну, если у кого-то возникнет желание чего-нибудь потвикать).
EasyEDA у меня нет. Думаю, удобнее всего применить угловые, так, чтобы подключение осуществлялось параллельно плоскости платы. Так и механически будет крепче. Не думаю, что нужно загоняться с золотом.
Замыкать лучше тумблером, подобрать какой-нибудь миниатюрный (типа этого); или полосковый переключатель. Нужно два контакта как минимум на включение.
EasyEDA у меня нет. Думаю, удобнее всего применить угловые, так, чтобы подключение осуществлялось параллельно плоскости платы. Так и механически будет крепче. Не думаю, что нужно загоняться с золотом.
Замыкать лучше тумблером, подобрать какой-нибудь миниатюрный (типа этого); или полосковый переключатель. Нужно два контакта как минимум на включение.
Владислав
- poty
- Профи

- Сообщения: 5038
- Зарегистрирован: 24 мар 2014, 10:00
- Откуда: Россия, Москва
- Благодарил (а): 191 раз
- Поблагодарили: 657 раз
- Контактная информация:
Например, на mouser: https://ru.mouser.com/Connectors/Audio- ... vuZ1z0z2qr
Там есть и с моделями посадочных мест уже.
Там есть и с моделями посадочных мест уже.
Владислав
Кто сейчас на конференции
Сейчас этот форум просматривают: нет зарегистрированных пользователей и 3 гостя

