Для активации новой учетной записи и ее подтверждения на Форуме - необходимо связаться с администратором по электронной почте p-i-n-o-k-i-o@mail.ru. 
Все новые учетные записи не прошедшие подтверждения администратором воспринимаются как спам.
	Все новые учетные записи не прошедшие подтверждения администратором воспринимаются как спам.
cascode\srpp корректор, ламповая версия
- Евгений Михеев
 - Заслуженный Ветеран

 - Сообщения: 4420
 - Зарегистрирован: 22 май 2015, 11:52
 - Откуда: Республика Коми, Ухта
 - Благодарил (а): 300 раз
 - Поблагодарили: 347 раз
 - Контактная информация:
 
- poty
 - Профи

 - Сообщения: 5013
 - Зарегистрирован: 24 мар 2014, 10:00
 - Откуда: Россия, Москва
 - Благодарил (а): 188 раз
 - Поблагодарили: 640 раз
 - Контактная информация:
 
По-моему, мы ещё такого не делали. Если посмотреть на топовые корректоры, например, Хагермана и Райта, то увидим, что для входного применяется малошумящий транзистор, который одновременно является токозадающим для каскада, поскольку включен в катод лампы (с общей сеткой). Но если посмотреть, допустим, на Piccolo у Хагермана, то увидим второй распространённый приём: токовое зеркало на входе. Оно позволяет избавиться от нелинейности транзистора при управлении базовым током. Вот если совместить оба подхода, то будем иметь отличную линейность, низкий уровень шумов и дополнительное усиление.
			
			
									
						Владислав
						- Евгений Михеев
 - Заслуженный Ветеран

 - Сообщения: 4420
 - Зарегистрирован: 22 май 2015, 11:52
 - Откуда: Республика Коми, Ухта
 - Благодарил (а): 300 раз
 - Поблагодарили: 347 раз
 - Контактная информация:
 
- Евгений Михеев
 - Заслуженный Ветеран

 - Сообщения: 4420
 - Зарегистрирован: 22 май 2015, 11:52
 - Откуда: Республика Коми, Ухта
 - Благодарил (а): 300 раз
 - Поблагодарили: 347 раз
 - Контактная информация:
 
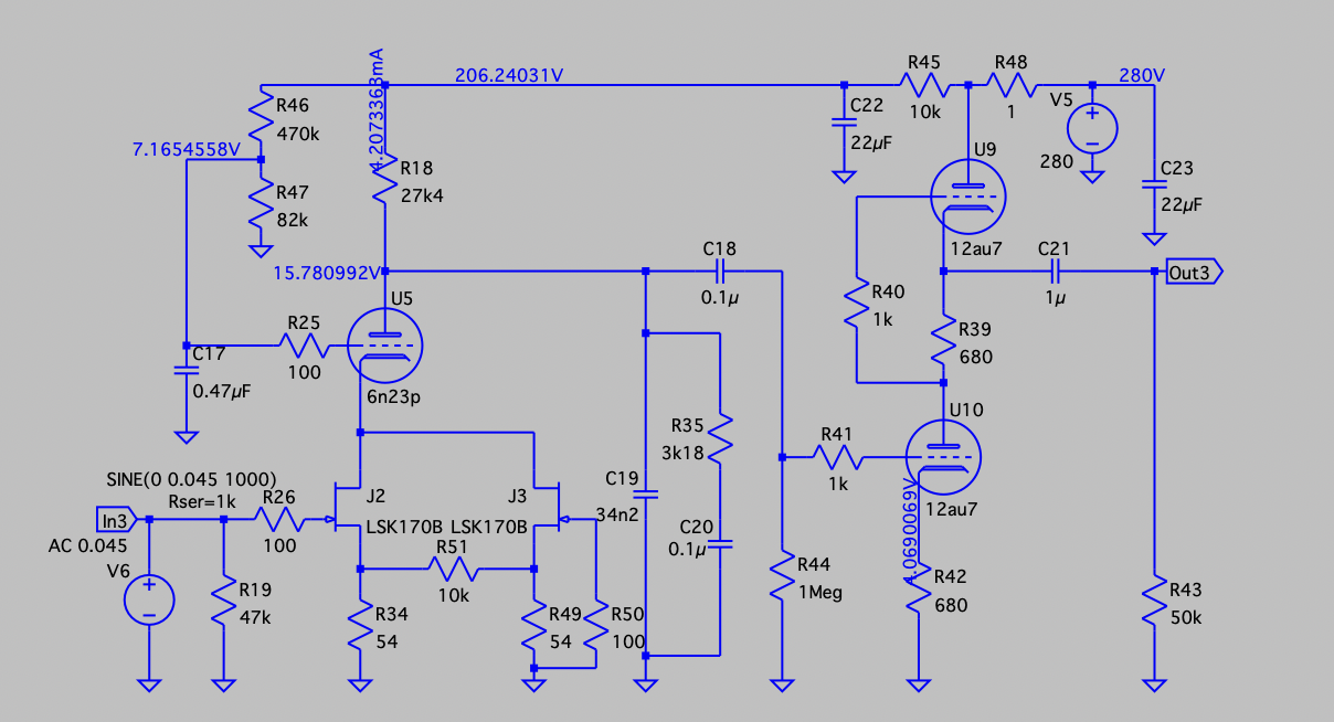
Да, понял, каскод с транзистором вместо лампы в нижней позиции.
Далее зеркало - это вот так? Отправлено спустя 1 час 17 минут :
poty, вечерок свободный выдался) Попробовал вариант без зеркала пока что - просто транзистор в нижней позиции - сразу долой оба катодных конденсатора что плюс.
По низу тоже вроде как выигрываем!
Дорогу осилит идущий
						- Евгений Михеев
 - Заслуженный Ветеран

 - Сообщения: 4420
 - Зарегистрирован: 22 май 2015, 11:52
 - Откуда: Республика Коми, Ухта
 - Благодарил (а): 300 раз
 - Поблагодарили: 347 раз
 - Контактная информация:
 
- poty
 - Профи

 - Сообщения: 5013
 - Зарегистрирован: 24 мар 2014, 10:00
 - Откуда: Россия, Москва
 - Благодарил (а): 188 раз
 - Поблагодарили: 640 раз
 - Контактная информация:
 
Принцип - такой. Схемотехнически всё именно так.
Можно и так. Надо только просчитать предельное напряжение на JFET + рассеиваемую мощность. Я имел в виду в верхней схеме заменить R24C1 на JFET с резистором. Правда, схема тогда будет несколько сложнее, так как, скорее всего, потребует отрицательного напряжения.
В схеме
Q1B-R5-R8 вставляется на место J1-R5-R8. Соответственно, Q1A-R3-R4-R7-R6 ставится во входную цепь.
- За это сообщение автора poty поблагодарил:
 - Евгений Михеев
 
- Рейтинг: 16.7%
 - 
						
 
Владислав
						- Евгений Михеев
 - Заслуженный Ветеран

 - Сообщения: 4420
 - Зарегистрирован: 22 май 2015, 11:52
 - Откуда: Республика Коми, Ухта
 - Благодарил (а): 300 раз
 - Поблагодарили: 347 раз
 - Контактная информация:
 
- poty
 - Профи

 - Сообщения: 5013
 - Зарегистрирован: 24 мар 2014, 10:00
 - Откуда: Россия, Москва
 - Благодарил (а): 188 раз
 - Поблагодарили: 640 раз
 - Контактная информация:
 
Сток J2 отключить, должен быть подключен к питанию через резистор, эквивалентный катодному импедансу U5. Если лень вычислять, то можно подключить к любому доступному источнику питания, а резистор подобрать таким, чтобы напряжение на стоке J2 было равно напряжению на стоке J3.
			
			
									
						- За это сообщение автора poty поблагодарил:
 - Евгений Михеев
 
- Рейтинг: 16.7%
 - 
						
 
Владислав
						- Евгений Михеев
 - Заслуженный Ветеран

 - Сообщения: 4420
 - Зарегистрирован: 22 май 2015, 11:52
 - Откуда: Республика Коми, Ухта
 - Благодарил (а): 300 раз
 - Поблагодарили: 347 раз
 - Контактная информация:
 
- poty
 - Профи

 - Сообщения: 5013
 - Зарегистрирован: 24 мар 2014, 10:00
 - Откуда: Россия, Москва
 - Благодарил (а): 188 раз
 - Поблагодарили: 640 раз
 - Контактная информация:
 
Потому что R53 получился существенно больше, чем импеданс, включенный к J3. Для теста попробуй запитать каскад от, допустим, 30В, непосредственно на сток J2. R51 также сильно влияет на усиление.
Добавлено 11.07.2022
P.S. Немного расшифрую вчерашнюю фразу:
1. токовое зеркало не будет иметь никакого дополнительного усиления по сравнению с отдельным транзистором; основное преимущество токового зеркала перед отдельным транзистором - согласование импедансов;
2. R53 в этой конфигурации является своеобразной ООС, т.е., уменьшение R53 приведёт к уменьшению потерь и увеличению КНИ; это минимально отразится на усилении;
3. максимальное усиление равное или чуть выше (за счёт согласования импедансов) токового зеркала будет при R51=0.
			
			
									
						Добавлено 11.07.2022
P.S. Немного расшифрую вчерашнюю фразу:
1. токовое зеркало не будет иметь никакого дополнительного усиления по сравнению с отдельным транзистором; основное преимущество токового зеркала перед отдельным транзистором - согласование импедансов;
2. R53 в этой конфигурации является своеобразной ООС, т.е., уменьшение R53 приведёт к уменьшению потерь и увеличению КНИ; это минимально отразится на усилении;
3. максимальное усиление равное или чуть выше (за счёт согласования импедансов) токового зеркала будет при R51=0.
Владислав
						- Евгений Михеев
 - Заслуженный Ветеран

 - Сообщения: 4420
 - Зарегистрирован: 22 май 2015, 11:52
 - Откуда: Республика Коми, Ухта
 - Благодарил (а): 300 раз
 - Поблагодарили: 347 раз
 - Контактная информация:
 
- Евгений Михеев
 - Заслуженный Ветеран

 - Сообщения: 4420
 - Зарегистрирован: 22 май 2015, 11:52
 - Откуда: Республика Коми, Ухта
 - Благодарил (а): 300 раз
 - Поблагодарили: 347 раз
 - Контактная информация:
 
Сегодня практические занятия)
Референс карты и поканалка.
Канал в котором транзистор показал куда лучшее воспроизведение нижних частот.
На втором графике - сравнение с Хагерманом Отправлено спустя 1 минуту 29 секунд:
poty, Единсвенное - канал с транзистором шумит, хотя предполагали обратное. Шумит сильно больше, чем второй канал собранный полностью на лампе
Отправлено спустя 4 минуты 17 секунд:
Собирал навесом всё это счастье Вот думаю, может дело во второй половинке лампы, ламели которой висят в воздухе?
Может их между собой соединить и заземлить?
			
			
									
						Канал в котором транзистор показал куда лучшее воспроизведение нижних частот.
На втором графике - сравнение с Хагерманом Отправлено спустя 1 минуту 29 секунд:
poty, Единсвенное - канал с транзистором шумит, хотя предполагали обратное. Шумит сильно больше, чем второй канал собранный полностью на лампе
Отправлено спустя 4 минуты 17 секунд:
Собирал навесом всё это счастье Вот думаю, может дело во второй половинке лампы, ламели которой висят в воздухе?
Может их между собой соединить и заземлить?
Дорогу осилит идущий
						- Евгений Михеев
 - Заслуженный Ветеран

 - Сообщения: 4420
 - Зарегистрирован: 22 май 2015, 11:52
 - Откуда: Республика Коми, Ухта
 - Благодарил (а): 300 раз
 - Поблагодарили: 347 раз
 - Контактная информация:
 
poty, я понимаю, но я ухватился за идею заменить нижнюю половинку по ряду причин:
1 возможность убрать в итоге 1 лампу
2 возможность убрать конденсаторы шунтирующие катодные резисторы для увеличения усиления
3 меньший завал по низам
Плюс увидев подобное решение у Райта захотелось попробовать
			
			
									
						1 возможность убрать в итоге 1 лампу
2 возможность убрать конденсаторы шунтирующие катодные резисторы для увеличения усиления
3 меньший завал по низам
Плюс увидев подобное решение у Райта захотелось попробовать
Дорогу осилит идущий
						- Евгений Михеев
 - Заслуженный Ветеран

 - Сообщения: 4420
 - Зарегистрирован: 22 май 2015, 11:52
 - Откуда: Республика Коми, Ухта
 - Благодарил (а): 300 раз
 - Поблагодарили: 347 раз
 - Контактная информация:
 
poty, у Райта 6922, я применил есс88, они вроде как аналоги.
Транзистор как и у него sk170
А вот смещение - тут согласен, у меня в 3 раза больше. Была такая мысль честно говоря. Я сегодня поэкспериментирую с меньшим смещением - даст ли это эффект, просто звук понравился, хочеться постараться допилить такой вариант
			
			
									
						Транзистор как и у него sk170
А вот смещение - тут согласен, у меня в 3 раза больше. Была такая мысль честно говоря. Я сегодня поэкспериментирую с меньшим смещением - даст ли это эффект, просто звук понравился, хочеться постараться допилить такой вариант
Дорогу осилит идущий
						- Евгений Михеев
 - Заслуженный Ветеран

 - Сообщения: 4420
 - Зарегистрирован: 22 май 2015, 11:52
 - Откуда: Республика Коми, Ухта
 - Благодарил (а): 300 раз
 - Поблагодарили: 347 раз
 - Контактная информация:
 
Вообщем есть новости. Было у меня подозрение на транзистор. Установленный мною вчера имел hfe 580, сегодня поменял на другой с hfe 470. Стало ощутимо тише!
В планах сегодня заменить резистор в транзисторе на переменный и порулить усиление таким образом.
Заодно сравнивая по шуму с Хагерманом и подобрав усиление под Хагермана - скажем так сравнить шумы при равном выхлопе двух корректоров.
			
			
									
						В планах сегодня заменить резистор в транзисторе на переменный и порулить усиление таким образом.
Заодно сравнивая по шуму с Хагерманом и подобрав усиление под Хагермана - скажем так сравнить шумы при равном выхлопе двух корректоров.
Дорогу осилит идущий
						- Евгений Михеев
 - Заслуженный Ветеран

 - Сообщения: 4420
 - Зарегистрирован: 22 май 2015, 11:52
 - Откуда: Республика Коми, Ухта
 - Благодарил (а): 300 раз
 - Поблагодарили: 347 раз
 - Контактная информация:
 
Кто сейчас на конференции
Сейчас этот форум просматривают: Yandex [Bot] и 4 гостя