Для активации новой учетной записи и ее подтверждения на Форуме - необходимо связаться с администратором по электронной почте p-i-n-o-k-i-o@mail.ru. 
Все новые учетные записи не прошедшие подтверждения администратором воспринимаются как спам.
	Все новые учетные записи не прошедшие подтверждения администратором воспринимаются как спам.
cascode\srpp корректор, ламповая версия
- Евгений Михеев
- Заслуженный Ветеран 
- Сообщения: 4420
- Зарегистрирован: 22 май 2015, 11:52
- Откуда: Республика Коми, Ухта
- Благодарил (а): 300 раз
- Поблагодарили: 347 раз
- Контактная информация:
- Евгений Михеев
- Заслуженный Ветеран 
- Сообщения: 4420
- Зарегистрирован: 22 май 2015, 11:52
- Откуда: Республика Коми, Ухта
- Благодарил (а): 300 раз
- Поблагодарили: 347 раз
- Контактная информация:
В данный момент всё выглядит так
Отправлено спустя    1 час 55 минут 54 секунды:
Собственно, всё дело в расположении внутри корпуса На Графике Хагерман (оранжевая линия) и мой, но со смещенным в сторону трансформатором.
Думаю, надо плотно заняться позиционированием внутри корпуса.
Отправлено спустя 33 минуты 14 секунд:
Вот так разместил на пока что Тишина околоидеальная)
Единственное - вылезли откуда-то 18кгц. Слышу писк лютый НА ПОЛНОЙ ГРОМКОСТИ - включил анализатор - ровно 18кгц
			
			
									
						Собственно, всё дело в расположении внутри корпуса На Графике Хагерман (оранжевая линия) и мой, но со смещенным в сторону трансформатором.
Думаю, надо плотно заняться позиционированием внутри корпуса.
Отправлено спустя 33 минуты 14 секунд:
Вот так разместил на пока что Тишина околоидеальная)
Единственное - вылезли откуда-то 18кгц. Слышу писк лютый НА ПОЛНОЙ ГРОМКОСТИ - включил анализатор - ровно 18кгц
Дорогу осилит идущий
						- poty
- Профи 
- Сообщения: 5013
- Зарегистрирован: 24 мар 2014, 10:00
- Откуда: Россия, Москва
- Благодарил (а): 188 раз
- Поблагодарили: 640 раз
- Контактная информация:
Евгений, не хочу Вас расстраивать, но это не уровень шума. Судя по составу гармоник это - фон 50Гц и его производные. Шум - это "полочка" без ярко выраженных пиков и провалов. Я ещё в прошлый раз это хотел сказать, но меня смутило то, что Вы назвали это "шумом".
От фона нужно экранирование, тут никуда не деться + максимизировать усиление первого каскада.
Про 18кГц... Если замкнуть вход, то помеха сохраняется?
Схему надо проанализировать. Что-то меня в ней настораживает.
			
			
									
						От фона нужно экранирование, тут никуда не деться + максимизировать усиление первого каскада.
Про 18кГц... Если замкнуть вход, то помеха сохраняется?
Схему надо проанализировать. Что-то меня в ней настораживает.
Владислав
						- Евгений Михеев
- Заслуженный Ветеран 
- Сообщения: 4420
- Зарегистрирован: 22 май 2015, 11:52
- Откуда: Республика Коми, Ухта
- Благодарил (а): 300 раз
- Поблагодарили: 347 раз
- Контактная информация:
poty, Владислав, согласен, тут я допустил ошибку в терминологии, фон именно 50 гц + производные.
Насчет максимизировать усиление первого каскада тоже понял, причем есть куда его максимизировать вполне.
У меня сейчас стоит резистор при транзисторе - 100ом, хотя он вполне может быть уменьшен до 47(пробовал).
Да и вообще рабочую точку надо серьезно пересмотреть для лампы с учетом того что внизу транзистор и напряжения другие. Тут проситься увеличение резистора между первым и вторым каскадом - получим меньшее напряжение для первого каскада и лучшую фильтрацию b+.
18кгц помоему я как раз и получил на замкнутом входе! Перепроверю сегодня но уверенность 90%)))
			
			
									
						Насчет максимизировать усиление первого каскада тоже понял, причем есть куда его максимизировать вполне.
У меня сейчас стоит резистор при транзисторе - 100ом, хотя он вполне может быть уменьшен до 47(пробовал).
Да и вообще рабочую точку надо серьезно пересмотреть для лампы с учетом того что внизу транзистор и напряжения другие. Тут проситься увеличение резистора между первым и вторым каскадом - получим меньшее напряжение для первого каскада и лучшую фильтрацию b+.
18кгц помоему я как раз и получил на замкнутом входе! Перепроверю сегодня но уверенность 90%)))
Дорогу осилит идущий
						- poty
- Профи 
- Сообщения: 5013
- Зарегистрирован: 24 мар 2014, 10:00
- Откуда: Россия, Москва
- Благодарил (а): 188 раз
- Поблагодарили: 640 раз
- Контактная информация:
Если 18кГц при замкнутом входе, это вряд ли наводка, скорее - самовозбуждение. Хотя наводку тоже исключать нельзя, вот только от чего? Осциллограф?
Токозадающий резистор в сильно больших пределах изменять нельзя, так как изменится и ток через лампу (меньше резистор - больше ток). Скорее я бы попробовал увеличить импеданс RIAA-фильтра. Но всё это имеет смысл если сейчас слышно шум (именно шум) на большой громкости.
			
			
									
						Токозадающий резистор в сильно больших пределах изменять нельзя, так как изменится и ток через лампу (меньше резистор - больше ток). Скорее я бы попробовал увеличить импеданс RIAA-фильтра. Но всё это имеет смысл если сейчас слышно шум (именно шум) на большой громкости.
Владислав
						- Евгений Михеев
- Заслуженный Ветеран 
- Сообщения: 4420
- Зарегистрирован: 22 май 2015, 11:52
- Откуда: Республика Коми, Ухта
- Благодарил (а): 300 раз
- Поблагодарили: 347 раз
- Контактная информация:
poty, у меня тест шума следующий - подключаю в систему устройство и громкость в максимум на преде. Вот тут я и услышал ушами писк пренеприятнейший. Быстро включил на телефоне анализатор, увидел 18к. Офигеть, я слышу 18к! Проверил осцилом - так и есть. 
Я у Райта видел, что он шунтировал вход на 330пик, не для этого ли?
Отправлено спустя 2 часа 5 минут 28 секунд:
poty, м, кстати, фоник то рядом с телеком на стене висящим, может с него что-то натягивает. Поэкспериментирую с позиционированием
			
			
									
						Я у Райта видел, что он шунтировал вход на 330пик, не для этого ли?
Отправлено спустя 2 часа 5 минут 28 секунд:
poty, м, кстати, фоник то рядом с телеком на стене висящим, может с него что-то натягивает. Поэкспериментирую с позиционированием
Дорогу осилит идущий
						- Евгений Михеев
- Заслуженный Ветеран 
- Сообщения: 4420
- Зарегистрирован: 22 май 2015, 11:52
- Откуда: Республика Коми, Ухта
- Благодарил (а): 300 раз
- Поблагодарили: 347 раз
- Контактная информация:
- Евгений Михеев
- Заслуженный Ветеран 
- Сообщения: 4420
- Зарегистрирован: 22 май 2015, 11:52
- Откуда: Республика Коми, Ухта
- Благодарил (а): 300 раз
- Поблагодарили: 347 раз
- Контактная информация:
- Евгений Михеев
- Заслуженный Ветеран 
- Сообщения: 4420
- Зарегистрирован: 22 май 2015, 11:52
- Откуда: Республика Коми, Ухта
- Благодарил (а): 300 раз
- Поблагодарили: 347 раз
- Контактная информация:
- Евгений Михеев
- Заслуженный Ветеран 
- Сообщения: 4420
- Зарегистрирован: 22 май 2015, 11:52
- Откуда: Республика Коми, Ухта
- Благодарил (а): 300 раз
- Поблагодарили: 347 раз
- Контактная информация:
- Евгений Михеев
- Заслуженный Ветеран 
- Сообщения: 4420
- Зарегистрирован: 22 май 2015, 11:52
- Откуда: Республика Коми, Ухта
- Благодарил (а): 300 раз
- Поблагодарили: 347 раз
- Контактная информация:
Готов отчитаться - собрал и замеры сделал ( убрал одну лампу). Выкладываю результаты.
Сразу оговорюсь - калибровал заново карту, так что к стары измерениям не ровняемся. Красная - референс, зеленая - мой корректор, фиолетовая - Хагерман. Разница в усилении 1 дб - нормально, пойдет Далее шумы - синяя линия - мой, красная - Хагерман. Гибрид значительно тише Хагермана на 50 гц.
 
Далее шумы - синяя линия - мой, красная - Хагерман. Гибрид значительно тише Хагермана на 50 гц.
Завтра прослушку устрою
Отправлено спустя 11 минут 6 секунд:
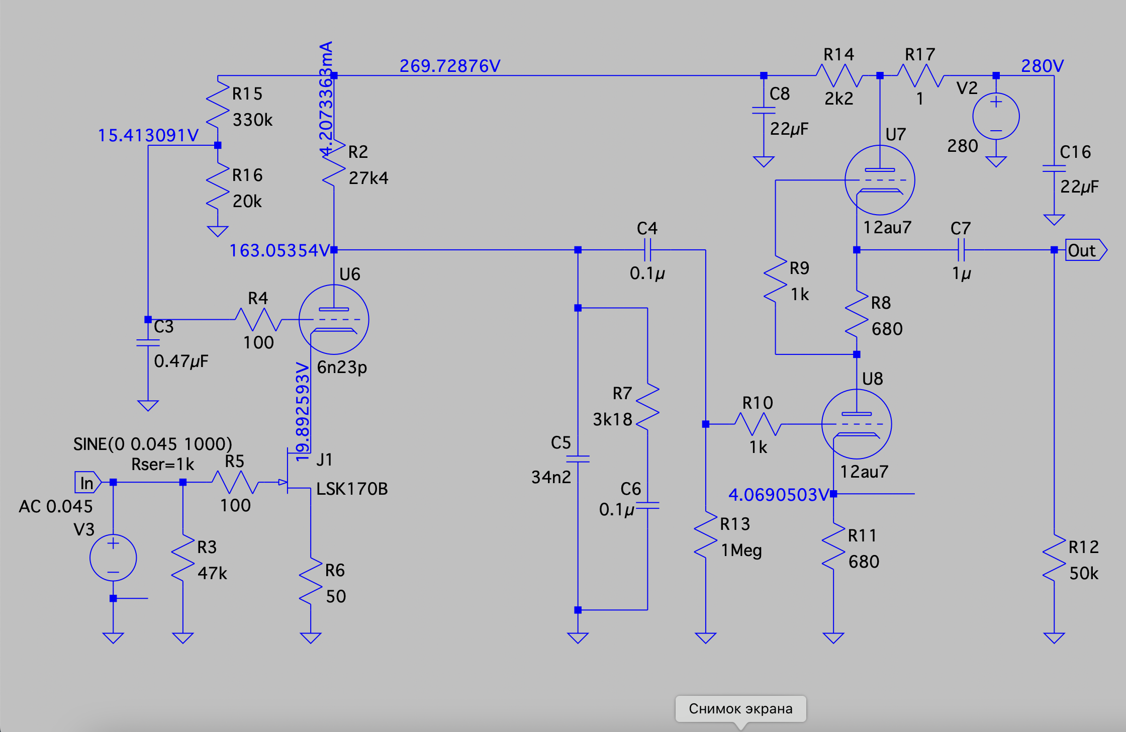
Также прилагаю актуальную схему Модельные прогоны показывают разницу в 1.5дб, у нас - 1 дб, так что можно считать моделирование\практическиие измерения очень близкими. И поведение по НЧ тоже повторяется
Отправлено спустя 41 секунду:
Кстати писк пропал)
			
			
									
						Сразу оговорюсь - калибровал заново карту, так что к стары измерениям не ровняемся. Красная - референс, зеленая - мой корректор, фиолетовая - Хагерман. Разница в усилении 1 дб - нормально, пойдет
Завтра прослушку устрою
Отправлено спустя 11 минут 6 секунд:
Также прилагаю актуальную схему Модельные прогоны показывают разницу в 1.5дб, у нас - 1 дб, так что можно считать моделирование\практическиие измерения очень близкими. И поведение по НЧ тоже повторяется
Отправлено спустя 41 секунду:
Кстати писк пропал)
Дорогу осилит идущий
						- poty
- Профи 
- Сообщения: 5013
- Зарегистрирован: 24 мар 2014, 10:00
- Откуда: Россия, Москва
- Благодарил (а): 188 раз
- Поблагодарили: 640 раз
- Контактная информация:
Ну, про "шум" я уже высказался чуть ранее. Надо либо слушать, либо мерить.
То же самое касается КНИ.
SRPP на выходе имеет усиление по напряжению, скорее всего, в районе 20дБ (лампа-то 12AU7, у неё усиление маленькое). Фильтр имеет завал как минимум 20дБ (как раз эти самые 10 раз). Т.е., нам нужно получить усиление 40дБ в первом каскаде. Да, он составной, но при таком усилении может страдать линейность (а может и нет - потому и говорю, что нужно как-то оценить КНИ).
			
			
									
						То же самое касается КНИ.
SRPP на выходе имеет усиление по напряжению, скорее всего, в районе 20дБ (лампа-то 12AU7, у неё усиление маленькое). Фильтр имеет завал как минимум 20дБ (как раз эти самые 10 раз). Т.е., нам нужно получить усиление 40дБ в первом каскаде. Да, он составной, но при таком усилении может страдать линейность (а может и нет - потому и говорю, что нужно как-то оценить КНИ).
Владислав
						- Евгений Михеев
- Заслуженный Ветеран 
- Сообщения: 4420
- Зарегистрирован: 22 май 2015, 11:52
- Откуда: Республика Коми, Ухта
- Благодарил (а): 300 раз
- Поблагодарили: 347 раз
- Контактная информация:
- Евгений Михеев
- Заслуженный Ветеран 
- Сообщения: 4420
- Зарегистрирован: 22 май 2015, 11:52
- Откуда: Республика Коми, Ухта
- Благодарил (а): 300 раз
- Поблагодарили: 347 раз
- Контактная информация:
- Евгений Михеев
- Заслуженный Ветеран 
- Сообщения: 4420
- Зарегистрирован: 22 май 2015, 11:52
- Откуда: Республика Коми, Ухта
- Благодарил (а): 300 раз
- Поблагодарили: 347 раз
- Контактная информация:
Кто сейчас на конференции
Сейчас этот форум просматривают: нет зарегистрированных пользователей и 1 гость
