Для активации новой учетной записи и ее подтверждения на Форуме - необходимо связаться с администратором по электронной почте p-i-n-o-k-i-o@mail.ru.
Все новые учетные записи не прошедшие подтверждения администратором воспринимаются как спам.
Все новые учетные записи не прошедшие подтверждения администратором воспринимаются как спам.
cascode\srpp корректор, ламповая версия
- Евгений Михеев
- Заслуженный Ветеран

- Сообщения: 4473
- Зарегистрирован: 22 май 2015, 11:52
- Откуда: Республика Коми, Ухта
- Благодарил (а): 324 раза
- Поблагодарили: 355 раз
- Контактная информация:
Вообщем что сказать.... Попробовал увеличить емкость конденсаторов в цепи накала - увеличил сразу после диодного моста на 4700 мкф и после стаба на 9400 мкф - нифига не помогло.
Далее оставил эти самые кондеры в накале, и добавил емкости в цепи В+ сразу на 220 мкф - тоже мимо Таким образом вот графики до увеличения емкостей и после - пики на 50 гц и 150 гц точка в точку равны
Далее оставил эти самые кондеры в накале, и добавил емкости в цепи В+ сразу на 220 мкф - тоже мимо Таким образом вот графики до увеличения емкостей и после - пики на 50 гц и 150 гц точка в точку равны
Дорогу осилит идущий
- poty
- Профи

- Сообщения: 5049
- Зарегистрирован: 24 мар 2014, 10:00
- Откуда: Россия, Москва
- Благодарил (а): 192 раза
- Поблагодарили: 664 раза
- Контактная информация:
Нет, это не то! Всё, что касается выпрямления, дало бы гармоники на 100 и 200Гц. То, что наблюдаются именно 50 и 150, говорит о внешней помехе. У меня есть много предположений, но все они дикие.
Одно из них - не перегружается ли трансформатор? Может снять с него часть нагрузки и посмотреть, что из этого получится?
Можно попробовать отсечь первый каскад и посмотреть, на что это повлияет.
Отключить от защитной земли, чтобы исключить земляную петлю.
Одно из них - не перегружается ли трансформатор? Может снять с него часть нагрузки и посмотреть, что из этого получится?
Можно попробовать отсечь первый каскад и посмотреть, на что это повлияет.
Отключить от защитной земли, чтобы исключить земляную петлю.
Владислав
- Евгений Михеев
- Заслуженный Ветеран

- Сообщения: 4473
- Зарегистрирован: 22 май 2015, 11:52
- Откуда: Республика Коми, Ухта
- Благодарил (а): 324 раза
- Поблагодарили: 355 раз
- Контактная информация:
Я рад самым диким прикидкам, есть шанс найти истину)
Попробовал заземлить точку (отметил на схеме) - получил полную тишину, причем в каждом канале "тишина" одинакова. Ни в правый ни в левый ничего не пролазит.
Отправлено спустя 2 минуты 11 секунд:
Я тут просто в интернете наткнулся где-то на пост Алена Райта на тему того, что недостаточный размер сеточника приводит к возбуду, который в конечном итоге проявляется в виде низкочастотного гула.
Проверял несколько раз - соединяется земля платы и корпусная земля в 1 точке.
Согласен, понимаю, но хотел проверить всё же.
А вот это вполне можно и проверить! У меня же шунт, нарулено 25мА, схема в реалии ест меньше - первый каскад в районе 2мА второй 5мА, можно скинуть 5-7мА, в любом случае это разгрузит транс.
Отправлено спустя 2 минуты 11 секунд:
Я тут просто в интернете наткнулся где-то на пост Алена Райта на тему того, что недостаточный размер сеточника приводит к возбуду, который в конечном итоге проявляется в виде низкочастотного гула.
Дорогу осилит идущий
- poty
- Профи

- Сообщения: 5049
- Зарегистрирован: 24 мар 2014, 10:00
- Откуда: Россия, Москва
- Благодарил (а): 192 раза
- Поблагодарили: 664 раза
- Контактная информация:
Про заземление - ну ты экстремал! Это, фактически, работа лампы первого каскада на к.з.!
По поводу земли: речь не о локальной звезде, возможно существует проблема с межблочником, тем более, что разрыва земель сейчас нет (прямое соединение). Если при отключении земли основной части схемы (осторожно!) от точки соединения защитной земли и корпуса шумы уменьшатся, то это именно влияние межблочников.
Да, сеточные резисторы для этого и ставят. Редко есть вероятность появления положительного напряжения на сетке относительно катода, что может спровоцировать большой сеточный ток, провисание или разрушение сетки, внутриламповые замыкания. Тогда ещё и от этого ставят. Это может проявляться гулом (но чаще - слышимыми искажениями), только я не верю в такие чудесные совпадения, что возбуждение возникло ровно на 50Гц и практически не зависит от внешних условий.
Но у тебя же есть осциллограф, посмотри, возбуждение должно оставаться и после того, как сигнал исчезнет. Если ПОС недостаточна для поддержания колебаний, то подай меандр, сразу увидишь размытые фронты и срезы.
По поводу земли: речь не о локальной звезде, возможно существует проблема с межблочником, тем более, что разрыва земель сейчас нет (прямое соединение). Если при отключении земли основной части схемы (осторожно!) от точки соединения защитной земли и корпуса шумы уменьшатся, то это именно влияние межблочников.
Да, сеточные резисторы для этого и ставят. Редко есть вероятность появления положительного напряжения на сетке относительно катода, что может спровоцировать большой сеточный ток, провисание или разрушение сетки, внутриламповые замыкания. Тогда ещё и от этого ставят. Это может проявляться гулом (но чаще - слышимыми искажениями), только я не верю в такие чудесные совпадения, что возбуждение возникло ровно на 50Гц и практически не зависит от внешних условий.
Но у тебя же есть осциллограф, посмотри, возбуждение должно оставаться и после того, как сигнал исчезнет. Если ПОС недостаточна для поддержания колебаний, то подай меандр, сразу увидишь размытые фронты и срезы.
Владислав
- Евгений Михеев
- Заслуженный Ветеран

- Сообщения: 4473
- Зарегистрирован: 22 май 2015, 11:52
- Откуда: Республика Коми, Ухта
- Благодарил (а): 324 раза
- Поблагодарили: 355 раз
- Контактная информация:
Это я смогу проверить! Есть кабель питания iec без третьего земляного контакта.poty писал(а): ↑11 апр 2023, 10:08По поводу земли: речь не о локальной звезде, возможно существует проблема с межблочником, тем более, что разрыва земель сейчас нет (прямое соединение). Если при отключении земли основной части схемы (осторожно!) от точки соединения защитной земли и корпуса шумы уменьшатся, то это именно влияниемежблочников.
тут другое определение напрашивается
Вот тут ОЧЕНЬ прошу более подробно пояснить что куда подать и что где искать,
Отправлено спустя 30 минут 57 секунд:
poty, и еще вопрос, по k170 - их есть 3 типа:
IDSS classification
GR: 2.6~6.5 mA;
BL: 6.0~12 mA;
V: 10~20 mA.
Какие использовать предпочтительнее?
Райт писал о bl, но и лампа сверху в каскоде у него другая. Немного не могу разобраться короче
Дорогу осилит идущий
- poty
- Профи

- Сообщения: 5049
- Зарегистрирован: 24 мар 2014, 10:00
- Откуда: Россия, Москва
- Благодарил (а): 192 раза
- Поблагодарили: 664 раза
- Контактная информация:
Подключить осциллограф на выход корректора, посмотреть наличие колебаний от предполагаемого самовозбуждения. Как правило это должна быть обрезанная по верхушкам синусоида. Если синусоида более-менее целая по форме или там сигнал, близкий к шумоподобному - это наводка.
Если чего-то вменяемого не видно - подключить на вход прямоугольный сигнал, тогда по фронту и срезу импульса будут видны затухающие колебания при наличии самовозбуждения.
Про k170. Idss - это ток, который выдаёт JFET при замыкании затвора с истоком (напоминаю, что JFET имеет левую характеристику). При использовании в качестве источника тока (CCS) для уменьшения этого тока можно поставить сопротивление между истоком и землёй (затвор подключен к земле). Положительные стороны: внутреннее сопротивление CCS увеличивается на это сопротивление умноженное на коэффициент усиления JFET. Отрицательные стороны - падение напряжения на сопротивлении (U=IR), уменьшающее возможные значения, при которых CCS будет работать.
Для увеличения тока можно подать смещение на затвор, но есть вероятность возникновения p-n перехода с каналом и всё прекратит работать. Аналогично: в плюсе - возможность поставить резистор в исток, в минусе - усложнение и необходимость увеличения напряжения на стоке.
Теперь про муки выбора. Понятно, что Idss желательно иметь больше требуемого тока (убираем заморочки со смещением). Для больших Idss придётся добавлять большое сопротивление в исток, что потребует контроля того, что напряжение на CCS не снизится до значений, при которых он перестает работать. Исходя из этого, оптимальным будет ток, незначительно (в 2-3 раза) превышающий нужный.
Ну, и рассчитанное внутреннее сопротивление должно быть в нужных пределах (хотя бы на порядок выше активного элемента - лампы - для которого источник устанавливается).
Если чего-то вменяемого не видно - подключить на вход прямоугольный сигнал, тогда по фронту и срезу импульса будут видны затухающие колебания при наличии самовозбуждения.
Про k170. Idss - это ток, который выдаёт JFET при замыкании затвора с истоком (напоминаю, что JFET имеет левую характеристику). При использовании в качестве источника тока (CCS) для уменьшения этого тока можно поставить сопротивление между истоком и землёй (затвор подключен к земле). Положительные стороны: внутреннее сопротивление CCS увеличивается на это сопротивление умноженное на коэффициент усиления JFET. Отрицательные стороны - падение напряжения на сопротивлении (U=IR), уменьшающее возможные значения, при которых CCS будет работать.
Для увеличения тока можно подать смещение на затвор, но есть вероятность возникновения p-n перехода с каналом и всё прекратит работать. Аналогично: в плюсе - возможность поставить резистор в исток, в минусе - усложнение и необходимость увеличения напряжения на стоке.
Теперь про муки выбора. Понятно, что Idss желательно иметь больше требуемого тока (убираем заморочки со смещением). Для больших Idss придётся добавлять большое сопротивление в исток, что потребует контроля того, что напряжение на CCS не снизится до значений, при которых он перестает работать. Исходя из этого, оптимальным будет ток, незначительно (в 2-3 раза) превышающий нужный.
Ну, и рассчитанное внутреннее сопротивление должно быть в нужных пределах (хотя бы на порядок выше активного элемента - лампы - для которого источник устанавливается).
Владислав
- Евгений Михеев
- Заслуженный Ветеран

- Сообщения: 4473
- Зарегистрирован: 22 май 2015, 11:52
- Откуда: Республика Коми, Ухта
- Благодарил (а): 324 раза
- Поблагодарили: 355 раз
- Контактная информация:
- Евгений Михеев
- Заслуженный Ветеран

- Сообщения: 4473
- Зарегистрирован: 22 май 2015, 11:52
- Откуда: Республика Коми, Ухта
- Благодарил (а): 324 раза
- Поблагодарили: 355 раз
- Контактная информация:
Итак, с чего начал - сравнил со своим помотивам Хагермана. Вот что вышло - видно, что на подопытном 150гц да и вообще вся гребенка кратная 50-ти торчит прилично!
Далее эксперименты.
1 -определил что на резисторах после шунта потребляется по 8.5 ма на канал плюс 0,65мА на подьем потенциала, грубо 18мА на все по высокому. Снизил ток шунта с 28мА до 21 мА - без результата.
2 -пробовал подключаться в сеть корректором через провод без третьего контакта - без координальных изменений.
3 -для чистоты эксперимента сменил лампы - без результата.
4 - заземлял по входу прямо на резисторах input устройства крокодилами - результат на фото Слышимый шум при этом отсутствует
Реагирует на всю вот эту тру-ля-ля входной каскад - я определил это следующим образом - в открытом корпусе рукой (понятно соблюдая безопасное расстояние) поводил в районе входа - ирокез гребней кратных 50ти взмывает сразу
Теперь по осциллографу - вот такая тема на выходе прямо на выходном разъеме относительно сигнальной земли. Так как работал на синимальной чуйке осциллографа - график «колбасило», сделал несколько фото в режиме stop.
1 -определил что на резисторах после шунта потребляется по 8.5 ма на канал плюс 0,65мА на подьем потенциала, грубо 18мА на все по высокому. Снизил ток шунта с 28мА до 21 мА - без результата.
2 -пробовал подключаться в сеть корректором через провод без третьего контакта - без координальных изменений.
3 -для чистоты эксперимента сменил лампы - без результата.
4 - заземлял по входу прямо на резисторах input устройства крокодилами - результат на фото Слышимый шум при этом отсутствует
Реагирует на всю вот эту тру-ля-ля входной каскад - я определил это следующим образом - в открытом корпусе рукой (понятно соблюдая безопасное расстояние) поводил в районе входа - ирокез гребней кратных 50ти взмывает сразу
Теперь по осциллографу - вот такая тема на выходе прямо на выходном разъеме относительно сигнальной земли. Так как работал на синимальной чуйке осциллографа - график «колбасило», сделал несколько фото в режиме stop.
Дорогу осилит идущий
- poty
- Профи

- Сообщения: 5049
- Зарегистрирован: 24 мар 2014, 10:00
- Откуда: Россия, Москва
- Благодарил (а): 192 раза
- Поблагодарили: 664 раза
- Контактная информация:
А тестировалось устройство подключенное к преду/мощнику? Я имел в виду - межблочник использовался?
Я понимаю, что эксперимент с устранением защитной земли ничего не дал, хочу понять, есть ли хотя бы потенциальная возможность что то анализировать?
То, что входной каскад реагирует на руку, ничего удивительного, ровно то же самое будет и у Хагермана. Вопрос - почему этот входной каскад настолько чувствителен к помехе?
Выходной сигнал мало похож на самовозбуждение. Думаю, это всё же наводки (но сильно смущает 150Гц). А фото платы можно в хорошем разрешении?
Я понимаю, что эксперимент с устранением защитной земли ничего не дал, хочу понять, есть ли хотя бы потенциальная возможность что то анализировать?
То, что входной каскад реагирует на руку, ничего удивительного, ровно то же самое будет и у Хагермана. Вопрос - почему этот входной каскад настолько чувствителен к помехе?
Выходной сигнал мало похож на самовозбуждение. Думаю, это всё же наводки (но сильно смущает 150Гц). А фото платы можно в хорошем разрешении?
Владислав
- Евгений Михеев
- Заслуженный Ветеран

- Сообщения: 4473
- Зарегистрирован: 22 май 2015, 11:52
- Откуда: Республика Коми, Ухта
- Благодарил (а): 324 раза
- Поблагодарили: 355 раз
- Контактная информация:
poty, да, это сигналы, снятые микрофоном с акустики.
Вот эти в хорошем разрешении
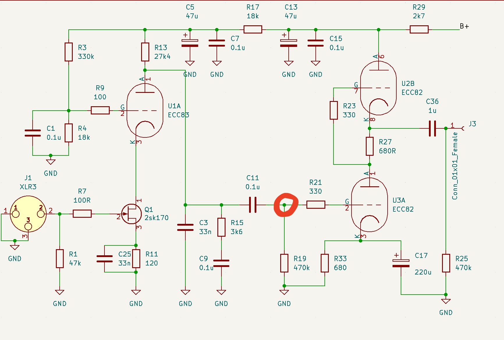
Отправлено спустя 5 минут 29 секунд: Думаю весь замес где-то тут. На фото вход, 47к нагрузка, через 100 ом сигнал идет на вход к170bl, сбоку делитель для сетки верхней лампы каскода 330к/18к. Вот может что то в районе делителя делает голову? Потому как после транзистора пробовал лезть рукой к дорожке которая идет к катоду лампы - там наводка уже не так реагирует.
Вот и у меня этот вопрос - основной
Отправлено спустя 5 минут 29 секунд: Думаю весь замес где-то тут. На фото вход, 47к нагрузка, через 100 ом сигнал идет на вход к170bl, сбоку делитель для сетки верхней лампы каскода 330к/18к. Вот может что то в районе делителя делает голову? Потому как после транзистора пробовал лезть рукой к дорожке которая идет к катоду лампы - там наводка уже не так реагирует.
Дорогу осилит идущий
- Евгений Михеев
- Заслуженный Ветеран

- Сообщения: 4473
- Зарегистрирован: 22 май 2015, 11:52
- Откуда: Республика Коми, Ухта
- Благодарил (а): 324 раза
- Поблагодарили: 355 раз
- Контактная информация:
- Евгений Михеев
- Заслуженный Ветеран

- Сообщения: 4473
- Зарегистрирован: 22 май 2015, 11:52
- Откуда: Республика Коми, Ухта
- Благодарил (а): 324 раза
- Поблагодарили: 355 раз
- Контактная информация:
- Евгений Михеев
- Заслуженный Ветеран

- Сообщения: 4473
- Зарегистрирован: 22 май 2015, 11:52
- Откуда: Республика Коми, Ухта
- Благодарил (а): 324 раза
- Поблагодарили: 355 раз
- Контактная информация:
- Евгений Михеев
- Заслуженный Ветеран

- Сообщения: 4473
- Зарегистрирован: 22 май 2015, 11:52
- Откуда: Республика Коми, Ухта
- Благодарил (а): 324 раза
- Поблагодарили: 355 раз
- Контактная информация:
poty, криво выразился - только верхнего плеча вместо нижнего.
Еще ( правда не до конца понял фишку) резистор от стока транзистора на землю. Размер резистора - чуть меньше анодного резистора верхней лампы. В моем случае анодного резистора равного 27к4 использовать условно 26к резистор соединяющий сток транзистора с землей
Еще ( правда не до конца понял фишку) резистор от стока транзистора на землю. Размер резистора - чуть меньше анодного резистора верхней лампы. В моем случае анодного резистора равного 27к4 использовать условно 26к резистор соединяющий сток транзистора с землей
Дорогу осилит идущий
- Евгений Михеев
- Заслуженный Ветеран

- Сообщения: 4473
- Зарегистрирован: 22 май 2015, 11:52
- Откуда: Республика Коми, Ухта
- Благодарил (а): 324 раза
- Поблагодарили: 355 раз
- Контактная информация:
- poty
- Профи

- Сообщения: 5049
- Зарегистрирован: 24 мар 2014, 10:00
- Откуда: Россия, Москва
- Благодарил (а): 192 раза
- Поблагодарили: 664 раза
- Контактная информация:
Уууу, понятно. Компенсация пульсаций. Ещё одна религия. Поясняю на пальцах:
1. Оба "усовершенствования" нужно применять вместе.
2. Лампа переводится в режим сплиттера-фазоинвертора с единичным усилением по каждой выходной линии (их оказывается две: катодная и анодная).
3. На сетку подается полное напряжение пульсаций анодного питания (для этого конденсатор ставится на линию В+, а не землю). На аноде имеется полное напряжение пульсаций через анодную нагрузку. Пульсации с сетки появляются на аноде в противофазе и компенсируют пульсации через анодную нагрузку.
4. Нужно, чтобы катодная нагрузка была сравнима с анодной (чуть меньше по причине не чисто единичного усиления катодного повторителя), транзистор не подходит, он имеет слишком большое сопротивление (работает как CCS). Для этого ставят сопротивление в катод.
По факту: усиление уменьшается, все эти компоненты нужно подбирать по минимуму пульсаций и не факт, что это будет стабильно.
С учётом того, что B+ не является источником помех смысла всё это проделывать не вижу никакого.
1. Оба "усовершенствования" нужно применять вместе.
2. Лампа переводится в режим сплиттера-фазоинвертора с единичным усилением по каждой выходной линии (их оказывается две: катодная и анодная).
3. На сетку подается полное напряжение пульсаций анодного питания (для этого конденсатор ставится на линию В+, а не землю). На аноде имеется полное напряжение пульсаций через анодную нагрузку. Пульсации с сетки появляются на аноде в противофазе и компенсируют пульсации через анодную нагрузку.
4. Нужно, чтобы катодная нагрузка была сравнима с анодной (чуть меньше по причине не чисто единичного усиления катодного повторителя), транзистор не подходит, он имеет слишком большое сопротивление (работает как CCS). Для этого ставят сопротивление в катод.
По факту: усиление уменьшается, все эти компоненты нужно подбирать по минимуму пульсаций и не факт, что это будет стабильно.
С учётом того, что B+ не является источником помех смысла всё это проделывать не вижу никакого.
Владислав
- Евгений Михеев
- Заслуженный Ветеран

- Сообщения: 4473
- Зарегистрирован: 22 май 2015, 11:52
- Откуда: Республика Коми, Ухта
- Благодарил (а): 324 раза
- Поблагодарили: 355 раз
- Контактная информация:
Кто сейчас на конференции
Сейчас этот форум просматривают: нет зарегистрированных пользователей и 2 гостя