Для активации новой учетной записи и ее подтверждения на Форуме - необходимо связаться с администратором по электронной почте p-i-n-o-k-i-o@mail.ru.
Все новые учетные записи не прошедшие подтверждения администратором воспринимаются как спам.

Hagerman trumpet

Аватара пользователя
Евгений Михеев
Заслуженный Ветеран
Заслуженный Ветеран
Сообщения: 4474
Зарегистрирован: 22 май 2015, 11:52
Откуда: Республика Коми, Ухта
Благодарил (а): 324 раза
Поблагодарили: 355 раз
Контактная информация:

Hagerman trumpet

#1

Сообщение Евгений Михеев » 02 май 2023, 21:53

Скажем так, есть у меня один заказчик, который время от времени готов выступать спонсором моих экспериментов, не могу не воспользоваться возможностью :-)
И тут мне вспомнилось творение по имени trumpet.
Но, повторять 1в1 наверное мне не очень хотелось бы.
А вот совместить его идеи и часть своих наработок - вполне было бы интересно.
Для начала приведу оригинальную схему.
Снимок экрана 2023-05-02 в 20.53.57.png
Снимок экрана 2023-05-02 в 20.39.46.png
После входного каскада сигнал перекручиваем в баланс, эта идея меня зацепила.

Возможно, я тороплюсь, но я сразу начал моделировать не оригинал, а свои мысли :-)
Снимок экрана 2023-05-02 в 21.04.55.png
Я прикрутил источники тока к балансным каскадам, и введя сигнальную землю "+10В". Мы так делали в моем каскодном предусилителе.
Я сознательно пропустил входной каскад, при этом подал сигнал сразу на "лаповый" каскад, чтобы усиления были соизмеримы с cornet3 от того же Хагермана. Сравнил.
Снимок экрана 2023-05-02 в 21.25.44.png
Зеленая линия - trumpet, синяя - cornet3
Проверил моделирование excel формой.
Действительно, так и есть - многовато по низам, маловато по верхам.
Снимок экрана 2023-05-02 в 21.33.00.png
Вот я и не могу смекнуть, где я теряю немного ВЧ, если учесть, что номиналы деталей RIAA я взял оригинальные, как у Хагермана.
Перечитал, вроде понятно написал, но если нет - уточняйте )
Дорогу осилит идущий

Аватара пользователя
poty
Профи
Профи
Сообщения: 5049
Зарегистрирован: 24 мар 2014, 10:00
Откуда: Россия, Москва
Благодарил (а): 192 раза
Поблагодарили: 664 раза
Контактная информация:

#2

Сообщение poty » 02 май 2023, 22:45

1. Не вижу параметров источников сигнала hot и cold, они должны быть противофазны.
2. Входная цепь: у Хагермана 47нФ/470к, в изменённой схеме 100нФ/470к.
3. В катоде каждой половинки балансного каскада стоят резисторы 500Ом, что при усилении лампы около 100 даёт прирост (оценочное значение) выходного сопротивления каскада примерно на 20кОм.
4. (уже чисто по построению) Нафига делать источник тока в хвосте катодного повторителя выходного каскада, который будет хуже простого резистора?
5. Надо проверить, будут ли работать такие источники тока при нужных уровнях входного сигнала (скорее всего будут, но проверять точно надо, иначе при слегка разных параметрах ламп в плечах балансного каскада они могу либо уходить в клиппирование, либо в насыщение).
6. У Хагермана напряжение анод-катод на лампах, с учётом тока (220-120)/130 = 0,77мА, равно 110В (предполагаю, что расчёт был на 120В), в твоей схеме - около 90В.
Владислав

Аватара пользователя
Евгений Михеев
Заслуженный Ветеран
Заслуженный Ветеран
Сообщения: 4474
Зарегистрирован: 22 май 2015, 11:52
Откуда: Республика Коми, Ухта
Благодарил (а): 324 раза
Поблагодарили: 355 раз
Контактная информация:

#3

Сообщение Евгений Михеев » 03 май 2023, 09:01

poty, спасибо за интерес к теме и участие в обсуждении!
poty писал(а):
02 май 2023, 22:45
1. Не вижу параметров источников сигнала hot и cold, они должны быть противофазны.
Учтено, у cold фаза повернута на 180 градусов
poty писал(а):
02 май 2023, 22:45
2. Входная цепь: у Хагермана 47нФ/470к, в изменённой схеме 100нФ/470к.
Играл с этим параметром, влияние симулятор выдает на самом нижнем участке 20 гц-60 гц примерно
poty писал(а):
02 май 2023, 22:45
3. В катоде каждой половинки балансного каскада стоят резисторы 500Ом, что при усилении лампы около 100 даёт прирост (оценочное значение) выходного сопротивления каскада примерно на 20кОм.
Есть такое, рассмотрю внимательней этот момент, помоделирую разные значения
poty писал(а):
02 май 2023, 22:45
4. (уже чисто по построению) Нафига делать источник тока в хвосте катодного повторителя выходного каскада, который будет хуже простого резистора?
Поддерживаю предыдущего оратора :-) Была идея уйти от 1 лампы взяв в левый правый канал по половинке и приделать к каждой резистор в хвост, хотел чуть позже начать продвигать эту идею.
poty писал(а):
02 май 2023, 22:45
5. Надо проверить, будут ли работать такие источники тока при нужных уровнях входного сигнала (скорее всего будут, но проверять точно надо, иначе при слегка разных параметрах ламп в плечах балансного каскада они могу либо уходить в клиппирование, либо в насыщение).
Тут как раз резисторы по 500 ом подразумевалось что будут подстроечником на 1 ком суммарно с двумя плечами, которые можно регулировать. В преде так у меня как раз. Учту, обязательно проверю свистопляску возможную
poty писал(а):
02 май 2023, 22:45
6. У Хагермана напряжение анод-катод на лампах, с учётом тока (220-120)/130 = 0,77мА, равно 110В (предполагаю, что расчёт был на 120В), в твоей схеме - около 90В.
Первые итерации, донастрою, спасибо. Продолжу, отчитаюсь о продвижении

Отправлено спустя 58 минут 49 секунд:
poty, апдэйт
Покрутил модель, Вы совершенно верно заметили - выходное сопротивление каскада вносит значительное влияние в области ВЧ.
Я бы снизил эти резисторы 500 ом до меньшего значения.
И, если потюнить значения компонентов RIAA - результат вырисовывается
Снимок экрана 2023-05-03 в 09.58.51.png
То-есть тут надо просто поиграть размерами.

Отправлено спустя 1 час 33 минуты 20 секунд:
Рассчитал cornet 3 - то ли с мака считаю, то ли еще что, казалось что раньше вроде ровнее Riaa была, ну да ладно, пусть будет референсом этот график
Снимок экрана 2023-05-03 в 11.32.16.png
Дорогу осилит идущий

Аватара пользователя
poty
Профи
Профи
Сообщения: 5049
Зарегистрирован: 24 мар 2014, 10:00
Откуда: Россия, Москва
Благодарил (а): 192 раза
Поблагодарили: 664 раза
Контактная информация:

#4

Сообщение poty » 03 май 2023, 11:38

Евгений Михеев писал(а):
03 май 2023, 10:00
Была идея уйти от 1 лампы взяв в левый правый канал по половинке и приделать к каждой резистор в хвост
Ну, тогда уж хотя бы транзистором заменить. Хотя при таком количестве ламп: одной больше, одной меньше - разницы никакой. Просто у Хагермана напряжение 190+220=410В, а у тебя - 220В (минус потенциал lift - он же является землёй). Можно попробовать по другому разделить потенциалы между верхней и нижней лампами.
Евгений Михеев писал(а):
03 май 2023, 10:00
Я бы снизил эти резисторы 500 ом до меньшего значения.
А зачем они вообще здесь? Это - ООС, она уменьшает усиление каскада (что для фонокорректора не есть хорошо) и добавляет головной боли источнику тока. У Хагермана их нет. Потом - нужно понять, какой импеданс имеют источники тока на SK170. Возможно, они не настолько эффективны как резисторы на отрицательное напряжение.
Владислав

Аватара пользователя
Евгений Михеев
Заслуженный Ветеран
Заслуженный Ветеран
Сообщения: 4474
Зарегистрирован: 22 май 2015, 11:52
Откуда: Республика Коми, Ухта
Благодарил (а): 324 раза
Поблагодарили: 355 раз
Контактная информация:

#5

Сообщение Евгений Михеев » 03 май 2023, 12:13

poty писал(а):
03 май 2023, 11:38
Ну, тогда уж хотя бы транзистором заменить.
Таки да, успел закупить dn2535 в колличестве 50ти штук :-)
poty писал(а):
03 май 2023, 11:38
Можно попробовать по другому разделить потенциалы между верхней и нижней лампами.
ну вот я как раз и хотел всех зайцев разом - минус лампа, минус 190в и так далее. Я же сейчас активно применяю задержку на lm 555, мне лишние напруги могут быть проблемными по итогу.
poty писал(а):
03 май 2023, 11:38
А зачем они вообще здесь? Это - ООС, она уменьшает усиление каскада (что для фонокорректора не есть хорошо) и добавляет головной боли источнику тока.
Я думал их убрать совсем, но если все же взять 200 ом (по 100 на плечо) - можно рулить ток на каждую половинку. То-есть основная мысль была - оставить маневр.

Разобрался - вставлял в эксель форму до 20кгц значения, а надо до 30.
Обнулимся. Хагерман cornet 3 выглядит следующим образом
Снимок экрана 2023-05-03 в 13.09.44.png
Далее - в условном trumpet убрал резисторы перед источниками тока, потюнил riaa компоненты
получилась следующая картина
Снимок экрана 2023-05-03 в 13.15.22.png
Как по мне - весьма хорошо.
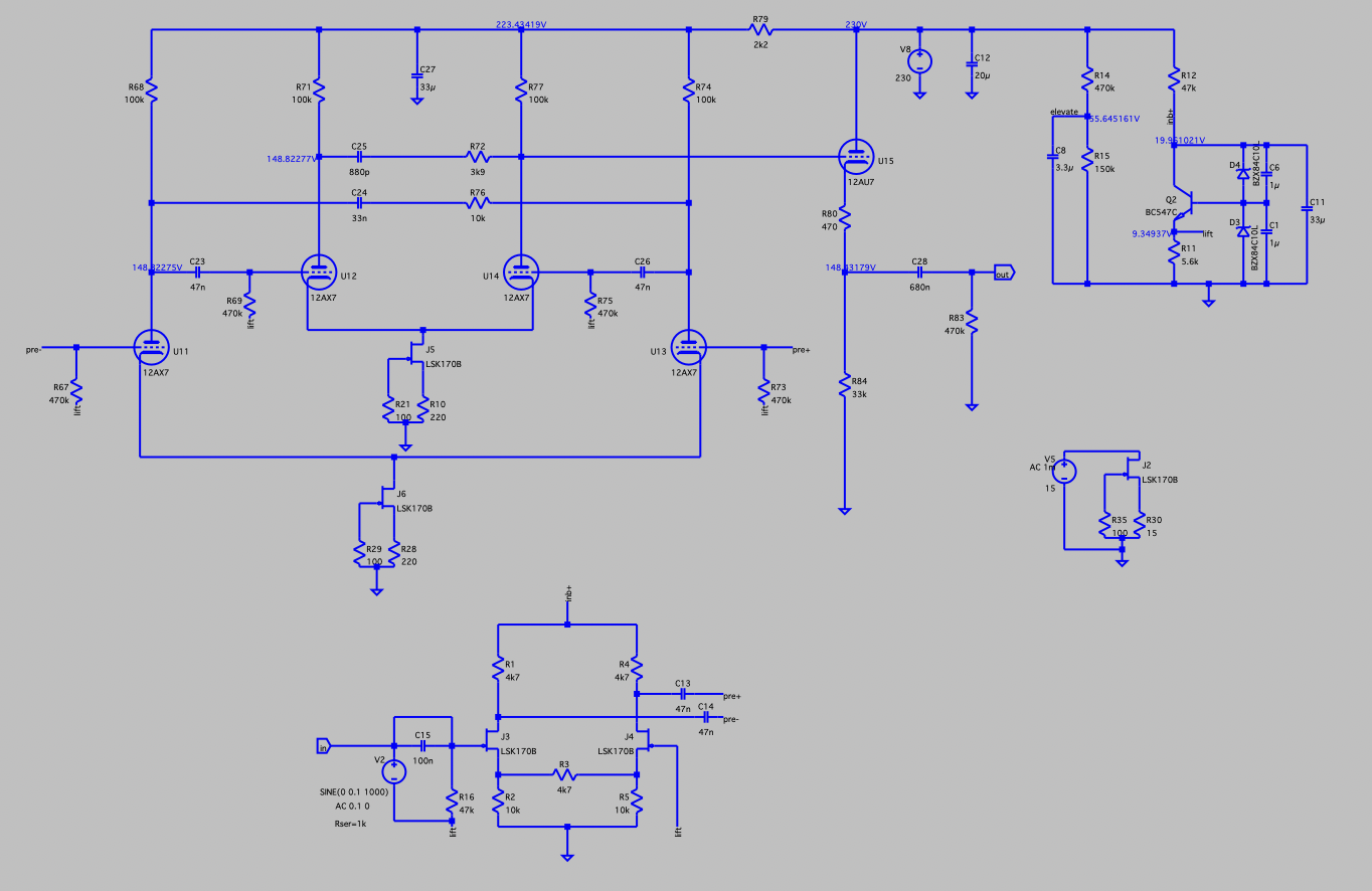
Схема имеет следующий вид
Снимок экрана 2023-05-03 в 13.18.17.png
Далее займусь моделированием с питанием, как у Хагермана
Дорогу осилит идущий

Аватара пользователя
poty
Профи
Профи
Сообщения: 5049
Зарегистрирован: 24 мар 2014, 10:00
Откуда: Россия, Москва
Благодарил (а): 192 раза
Поблагодарили: 664 раза
Контактная информация:

#6

Сообщение poty » 03 май 2023, 13:28

Я бы сразу исправил выходной резистор (R83) - он должен коннектиться на землю, а не на lift, иначе если земля будет каким-то образом соединена с защитной землёй, на следующий компонент пойдёт постоянка.
Владислав

Аватара пользователя
Евгений Михеев
Заслуженный Ветеран
Заслуженный Ветеран
Сообщения: 4474
Зарегистрирован: 22 май 2015, 11:52
Откуда: Республика Коми, Ухта
Благодарил (а): 324 раза
Поблагодарили: 355 раз
Контактная информация:

#7

Сообщение Евгений Михеев » 03 май 2023, 13:59

poty, ок, исправлю, но!
Возвращаясь к преду - там мы lift наш соединяли с корпусом и соответсвенно, с защитной землей.
Немного запутался я. Нашел фото специально.
Снимок экрана 2023-05-03 в 13.54.58.png
Вот отдельная плата, на ней формировался lift. Проводники выходят справа. Металлические - на блок входных разъемов, черный провод на корпус и еще один металлический проводник - на выходные разъёмы.
Это соответствует схеме:
Снимок экрана 2023-05-03 в 14.36.34.png
Её мы и приняли

Отправлено спустя 10 минут 4 секунды:
Вот Вы в теме преда меня песочили как раз :-)
"lift на схеме - это сигнальная земля, треугольничек вниз - это земля питания.
Входные резисторы 1МОм должны подключаться между сигнальной землёй и сеткой нижней лампы (не считая противозвонного резистора, естественно). Сигнал должен подаваться на те же точки, куда подключены входные резисторы 1МОм (сетка лампы и сигнальная земля).
Выходной сигнал (при использовании трансформатора) должен браться с анодов верхних ламп (на первичную обмотку) и далее - со вторичной обмотки - потребителю, землёй, в данном случае, выступает сигнальная земля! В случае необходимости конвертировать сигнал в небалансный, один из выводов вторичной обмотки должен быть подключен к сигнальной земле!
Защитное заземление должно подключаться к сигнальной земле! Иначе возможна ситуация, когда через кабель питания сигнальная земля и земля питания соединятся!"
Или это было справедливо, потому что мы ушли от конденсаторов в сторону выходных трансформаторов?

Отправлено спустя 11 минут 10 секунд:
Кстати, про источник тока
Снимок экрана 2023-05-03 в 14.20.22.png
Дорогу осилит идущий

Аватара пользователя
poty
Профи
Профи
Сообщения: 5049
Зарегистрирован: 24 мар 2014, 10:00
Откуда: Россия, Москва
Благодарил (а): 192 раза
Поблагодарили: 664 раза
Контактная информация:

#8

Сообщение poty » 03 май 2023, 15:40

Если защитную землю прикручивать к lift, то всё сказанное справедливо и для этого блока.
Владислав

Аватара пользователя
Евгений Михеев
Заслуженный Ветеран
Заслуженный Ветеран
Сообщения: 4474
Зарегистрирован: 22 май 2015, 11:52
Откуда: Республика Коми, Ухта
Благодарил (а): 324 раза
Поблагодарили: 355 раз
Контактная информация:

#9

Сообщение Евгений Михеев » 03 май 2023, 15:43

poty,
poty писал(а):
03 май 2023, 15:40
Если защитную землю прикручивать к lift, то всё сказанное справедливо и для этого блока.
Думаю так и поступлю, вариант проверенный

Понял, откуда получаю "горбик" на НЧ -прямая зависимость от анодных резисторов.
Уменьшив анодные резисторы до 100к и покрутив чуть-чуть компоненты riaa повторил почти идельно cornet3
Снимок экрана 2023-05-03 в 16.36.44.png
Снимок экрана 2023-05-03 в 16.39.07.png
Главный царь-вопрос - что даст мне потенциально иного резисторы в 100к против 130к.
Просто хорошие резисторы 100к в хозяйстве есть вполне, 130к - с этим сложнее хотя вполне докупаются.
Дорогу осилит идущий

Аватара пользователя
poty
Профи
Профи
Сообщения: 5049
Зарегистрирован: 24 мар 2014, 10:00
Откуда: Россия, Москва
Благодарил (а): 192 раза
Поблагодарили: 664 раза
Контактная информация:

#10

Сообщение poty » 03 май 2023, 17:56

Лампа 12АХ7 - очень неудобная в плане симуляции. Имеет значительный разброс параметров в зависимости от рабочей точки (да и от экземпляра к экземпляру, при реальном применении). А так как одним из параметров, напрямую влияющих на выходное сопротивление каскада, является внутреннее сопротивление лампы, то моделировать её поведение в проекте, где фильтры используют этот параметр, точно очень сложно. В этом смысле Райтовские проекты гораздо более терпимы.
Поэтому подбирать лучше уже по факту, на реальном устройстве.
100кОм уменьшает усиление, как минимум.
Владислав

Аватара пользователя
Евгений Михеев
Заслуженный Ветеран
Заслуженный Ветеран
Сообщения: 4474
Зарегистрирован: 22 май 2015, 11:52
Откуда: Республика Коми, Ухта
Благодарил (а): 324 раза
Поблагодарили: 355 раз
Контактная информация:

#11

Сообщение Евгений Михеев » 03 май 2023, 20:42

poty писал(а):
03 май 2023, 17:56
100кОм уменьшает усиление, как минимум
вот да! В мануале сказано что минимальное усиление 48дб, я бы хотел спустить его до 43-44дб, чтобы корректор был одинаково применим для мм и мс
Дорогу осилит идущий

Аватара пользователя
poty
Профи
Профи
Сообщения: 5049
Зарегистрирован: 24 мар 2014, 10:00
Откуда: Россия, Москва
Благодарил (а): 192 раза
Поблагодарили: 664 раза
Контактная информация:

#12

Сообщение poty » 03 май 2023, 22:11

Что-то странно. Все борются за усиление, а ты - наоборот.
Владислав

Аватара пользователя
Евгений Михеев
Заслуженный Ветеран
Заслуженный Ветеран
Сообщения: 4474
Зарегистрирован: 22 май 2015, 11:52
Откуда: Республика Коми, Ухта
Благодарил (а): 324 раза
Поблагодарили: 355 раз
Контактная информация:

#13

Сообщение Евгений Михеев » 03 май 2023, 22:25

poty, я пока для себя не до конца понял - за что бороться :-)
Привык к попсовой надписи на корректорах 42дб и живу заложником этой сказки
Дорогу осилит идущий

Аватара пользователя
Евгений Михеев
Заслуженный Ветеран
Заслуженный Ветеран
Сообщения: 4474
Зарегистрирован: 22 май 2015, 11:52
Откуда: Республика Коми, Ухта
Благодарил (а): 324 раза
Поблагодарили: 355 раз
Контактная информация:

#14

Сообщение Евгений Михеев » 04 май 2023, 16:21

poty, обратил внимание, что Джим не использовал нигде антизвонники, а не опрометчиво ли сие деяние? :-)
Дорогу осилит идущий

Аватара пользователя
poty
Профи
Профи
Сообщения: 5049
Зарегистрирован: 24 мар 2014, 10:00
Откуда: Россия, Москва
Благодарил (а): 192 раза
Поблагодарили: 664 раза
Контактная информация:

#15

Сообщение poty » 04 май 2023, 17:59

Трумпет у Хагермана - это топовая модель. Под неё был создан прибор, подбирающий лампы, проверяющий на всякие микрофонные эффекты и прочее. Поэтому если встречались с возбуждением, то просто меняли лампы. Лишнее сопротивление в цепи сигнала - это лишнее воздействие на звук.
Как поступить сейчас? Трудно сказать. В звуковом диапазоне самовозбуждение может возникать только на относительно высоких частотах, на которых нагрузка из-за фильтров RIAA имеет слишком малое сопротивление. Т.е. усиление мало и ПОС из-за ёмкости Миллера не сможет раскачать колебания.
На СВЧ нужно припаивать сеточные элементы либо напрямую, либо с минимальной длиной дорожек, думаю при разработке платы Хагерман это учел.
Владислав

Аватара пользователя
Евгений Михеев
Заслуженный Ветеран
Заслуженный Ветеран
Сообщения: 4474
Зарегистрирован: 22 май 2015, 11:52
Откуда: Республика Коми, Ухта
Благодарил (а): 324 раза
Поблагодарили: 355 раз
Контактная информация:

#16

Сообщение Евгений Михеев » 08 май 2023, 21:15

image.jpg
Лучший по звуку фоник!
За это сообщение автора Евгений Михеев поблагодарил:
seurf
Рейтинг: 16.7%
 
Дорогу осилит идущий

Аватара пользователя
poty
Профи
Профи
Сообщения: 5049
Зарегистрирован: 24 мар 2014, 10:00
Откуда: Россия, Москва
Благодарил (а): 192 раза
Поблагодарили: 664 раза
Контактная информация:

#17

Сообщение poty » 08 май 2023, 21:23

Это ты про какой?
Владислав

Аватара пользователя
Евгений Михеев
Заслуженный Ветеран
Заслуженный Ветеран
Сообщения: 4474
Зарегистрирован: 22 май 2015, 11:52
Откуда: Республика Коми, Ухта
Благодарил (а): 324 раза
Поблагодарили: 355 раз
Контактная информация:

#18

Сообщение Евгений Михеев » 09 май 2023, 09:59

poty, это я trumpet на скоряк сваял
Дорогу осилит идущий

Аватара пользователя
Евгений Михеев
Заслуженный Ветеран
Заслуженный Ветеран
Сообщения: 4474
Зарегистрирован: 22 май 2015, 11:52
Откуда: Республика Коми, Ухта
Благодарил (а): 324 раза
Поблагодарили: 355 раз
Контактная информация:

#19

Сообщение Евгений Михеев » 09 май 2023, 14:10

poty писал(а):
03 май 2023, 17:56
Поэтому подбирать лучше уже по факту, на реальном устройстве.
Так и оказалось!
Снимок экрана 2023-05-09 в 14.02.41.png
Есть небольшие косячки по RIAA. Но на графиках видно - дотюнить не будет большой проблемы.
В целом как ожидал - есть завальчик по низам, моделирование дало более приятный вариант при использовании конденсаторов емкостью 0.1 мкф вместо 47нф. На графике 4 варианта усиления. В первом (самый нижний) резистор установлен 4к7.
Дальше я решил немного поэкспериментировать и изменил резисторы по сравнению с Хагерманом.
У него как-то так:
Снимок экрана 2023-05-09 в 14.08.29.png
Я поставил 2k2 и 680 ом, соответсвенно имеем варианты запараллеливания этих резисторов с базовым 4k7
Но тут еще поиграюсь
Дорогу осилит идущий

Аватара пользователя
Евгений Михеев
Заслуженный Ветеран
Заслуженный Ветеран
Сообщения: 4474
Зарегистрирован: 22 май 2015, 11:52
Откуда: Республика Коми, Ухта
Благодарил (а): 324 раза
Поблагодарили: 355 раз
Контактная информация:

#20

Сообщение Евгений Михеев » 11 июн 2023, 20:30

Убрал стабилитроны из первого входного каскада - стало сильно тише, сравнил поканально - в одном убрал а во втором оставил. Но это касается лишь когда стабилитрон активен
Дорогу осилит идущий

Ответить

Кто сейчас на конференции

Сейчас этот форум просматривают: нет зарегистрированных пользователей и 1 гость