Для активации новой учетной записи и ее подтверждения на Форуме - необходимо связаться с администратором по электронной почте p-i-n-o-k-i-o@mail.ru.
Все новые учетные записи не прошедшие подтверждения администратором воспринимаются как спам.
Все новые учетные записи не прошедшие подтверждения администратором воспринимаются как спам.
Hagerman trumpet
- Евгений Михеев
- Заслуженный Ветеран

- Сообщения: 4438
- Зарегистрирован: 22 май 2015, 11:52
- Откуда: Республика Коми, Ухта
- Благодарил (а): 311 раз
- Поблагодарили: 350 раз
- Контактная информация:
Задавал этот вопрос в личке, решил продолжить тут.
Вот такие трансформаторы хочу прикрутить.
Усилнение в конфигурации в 13 раз, так как сам дома использую ortofon quintet red с их родным трансформатором усиление которого в 16 раз и хватает более чем! В конце концов можно сконфигурировать в 26 раз. Это я хочу продумать на плате в виде перемычки.
Возникает вопрос коммутации мм/мс входов. Я уже делал нечто подобное для своего товарища на недорогом реле frt5 - но у него 2 входа мм - к одному подключена мм голова, ко второму входу - повышающий транс от мс головы. И надо сказать что всё тихо, никакого шума и прочего. Вот я думаю - тоже сделать коммутацию на реле. Точнее на двух. 2 входа на задней панели - один на транс один просто мм, потом они идут на реле и с реле на входную лампу.
Встает вопрос выбора реле. Простое но качественное или заморочиться с бистабильным. Если второй вариант - надо как-то им управлять.
Усилнение в конфигурации в 13 раз, так как сам дома использую ortofon quintet red с их родным трансформатором усиление которого в 16 раз и хватает более чем! В конце концов можно сконфигурировать в 26 раз. Это я хочу продумать на плате в виде перемычки.
Возникает вопрос коммутации мм/мс входов. Я уже делал нечто подобное для своего товарища на недорогом реле frt5 - но у него 2 входа мм - к одному подключена мм голова, ко второму входу - повышающий транс от мс головы. И надо сказать что всё тихо, никакого шума и прочего. Вот я думаю - тоже сделать коммутацию на реле. Точнее на двух. 2 входа на задней панели - один на транс один просто мм, потом они идут на реле и с реле на входную лампу.
Встает вопрос выбора реле. Простое но качественное или заморочиться с бистабильным. Если второй вариант - надо как-то им управлять.
Дорогу осилит идущий
- poty
- Профи

- Сообщения: 5027
- Зарегистрирован: 24 мар 2014, 10:00
- Откуда: Россия, Москва
- Благодарил (а): 189 раз
- Поблагодарили: 651 раз
- Контактная информация:
Простое реле мне ни разу не удалось сделать тихим на таких уровнях переключаемого сигнала. Возможно, планида так сложилась. При подаче питания на катушку (а для переключения нужно питание в одном из режимов подавать постоянно) уровень фона на выходе стабильно оказывался выше обесточенного реле.
Бистабильным нужно управлять, но уж не такое это страшное дело, как мне кажется.
Бистабильным нужно управлять, но уж не такое это страшное дело, как мне кажется.
Владислав
- Евгений Михеев
- Заслуженный Ветеран

- Сообщения: 4438
- Зарегистрирован: 22 май 2015, 11:52
- Откуда: Республика Коми, Ухта
- Благодарил (а): 311 раз
- Поблагодарили: 350 раз
- Контактная информация:
а ежели так - то так и сделаем! Я хитрил следующим образом - мс делал в обесточенном, мм с напругой. Но если бистабильное нас от этого освобождает - почему бы и да)Евгений Михеев писал(а): ↑14 июн 2023, 12:27Бистабильным нужно управлять, но уж не такое это страшное дело, как мне кажется.
Отправлено спустя 1 минуту 31 секунду:
Красивая плата видится
- За это сообщение автора Евгений Михеев поблагодарил:
- poty
- Рейтинг: 16.7%
-
Дорогу осилит идущий
- Евгений Михеев
- Заслуженный Ветеран

- Сообщения: 4438
- Зарегистрирован: 22 май 2015, 11:52
- Откуда: Республика Коми, Ухта
- Благодарил (а): 311 раз
- Поблагодарили: 350 раз
- Контактная информация:
- poty
- Профи

- Сообщения: 5027
- Зарегистрирован: 24 мар 2014, 10:00
- Откуда: Россия, Москва
- Благодарил (а): 189 раз
- Поблагодарили: 651 раз
- Контактная информация:
Евгений Михеев, нагрузка для МС рассчитывается отдельно от нагрузки для MM и для "полной" обмотки. Допустим, трансформатор соединён по схеме с turns ratio 13, тогда нагрузка (импеданс) трансформируется в 169 раз (13 в квадрате). Если отталкиваться от типичной нагрузки МС картриджа в 100 Ом, то ко всей вторичной обмотке должен быть присоединён резистор 16,9 кОм, т.е., параллельно каждой вторичной полуобмотке - 8,5 кОм.
- За это сообщение автора poty поблагодарили (всего 2):
- seurf, Евгений Михеев
- Рейтинг: 33.3%
-
Владислав
- Евгений Михеев
- Заслуженный Ветеран

- Сообщения: 4438
- Зарегистрирован: 22 май 2015, 11:52
- Откуда: Республика Коми, Ухта
- Благодарил (а): 311 раз
- Поблагодарили: 350 раз
- Контактная информация:
poty,
Я просто хочу dip switch повесить около каждого трансформатора, при всех отключенных ногах будет 47к для каждой из ламп - вариант мм, а если пускаем сигнал через мс транс - докидываем в параллель к 47к еще необходимых
Отправлено спустя 31 минуту 55 секунд:
Тоесть получается, если я использую мс которой надо 47к то на входе каждой лампы мне надо 23.5к?
вот это и хотел понять - параллельно каждой!
Я просто хочу dip switch повесить около каждого трансформатора, при всех отключенных ногах будет 47к для каждой из ламп - вариант мм, а если пускаем сигнал через мс транс - докидываем в параллель к 47к еще необходимых
Отправлено спустя 31 минуту 55 секунд:
Тоесть получается, если я использую мс которой надо 47к то на входе каждой лампы мне надо 23.5к?
Дорогу осилит идущий
- poty
- Профи

- Сообщения: 5027
- Зарегистрирован: 24 мар 2014, 10:00
- Откуда: Россия, Москва
- Благодарил (а): 189 раз
- Поблагодарили: 651 раз
- Контактная информация:
Евгений Михеев, ну, если в пересчёте на первичную обмотку нужно 47, то да, по 23,5.
- За это сообщение автора poty поблагодарил:
- Евгений Михеев
- Рейтинг: 16.7%
-
Владислав
- Евгений Михеев
- Заслуженный Ветеран

- Сообщения: 4438
- Зарегистрирован: 22 май 2015, 11:52
- Откуда: Республика Коми, Ухта
- Благодарил (а): 311 раз
- Поблагодарили: 350 раз
- Контактная информация:
- poty
- Профи

- Сообщения: 5027
- Зарегистрирован: 24 мар 2014, 10:00
- Откуда: Россия, Москва
- Благодарил (а): 189 раз
- Поблагодарили: 651 раз
- Контактная информация:
Как-то так, может?
Естественно, номиналы деталей приблизительны.
- За это сообщение автора poty поблагодарил:
- Евгений Михеев
- Рейтинг: 16.7%
-
Владислав
- Евгений Михеев
- Заслуженный Ветеран

- Сообщения: 4438
- Зарегистрирован: 22 май 2015, 11:52
- Откуда: Республика Коми, Ухта
- Благодарил (а): 311 раз
- Поблагодарили: 350 раз
- Контактная информация:
- poty
- Профи

- Сообщения: 5027
- Зарегистрирован: 24 мар 2014, 10:00
- Откуда: Россия, Москва
- Благодарил (а): 189 раз
- Поблагодарили: 651 раз
- Контактная информация:
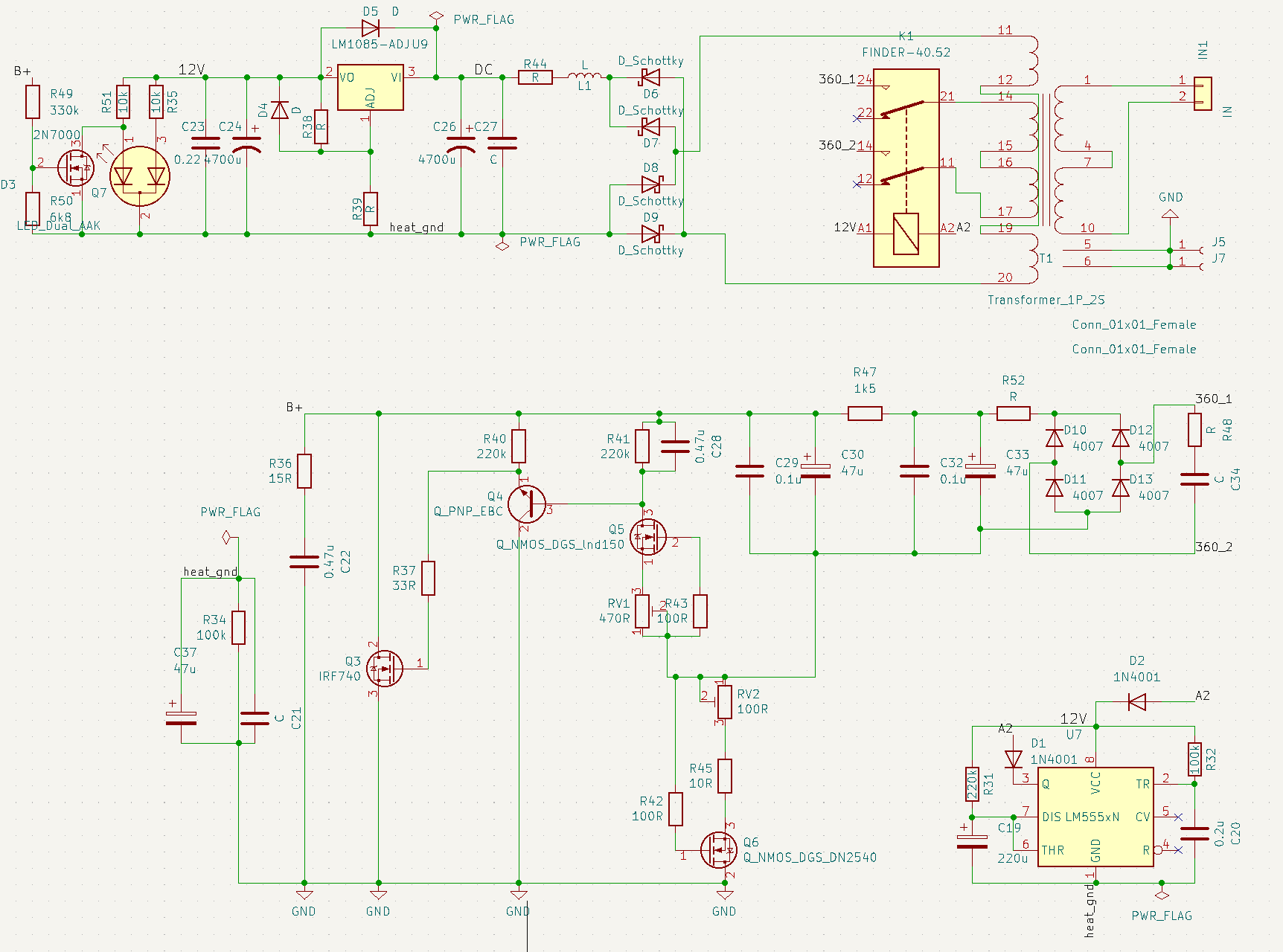
Левую часть схемы до J3-J5 убираем. Получаем, что нужно двухполярное питание.
Допустим, переключатель SW1A стоит так, как на схеме. При включении питания напряжение на C1 и C2 = 0. Конденсатор C2 начинает заряжаться током ground - реле пин 10 - реле пин 1 - C2 - (-2xRelayV). Реле срабатывает (на пин 10 поступает плюс, на пин 1 - минус). С1 замкнут накоротко, на нём остаётся напряжение = 0. После заряда конденсатора C2 ток через реле прекращается.
Если переключить SW1, то начинает заряжаться конденсатор C1: (+2xRelayV) - реле пин 1 - реле пин 10 - C1 - ground. Реле срабатывает в другую сторону, так как теперь на пин 1 поступает плюс, а на пин 10 - минус. С2 замкнут накоротко и разряжен, напряжение = 0. После заряда конденсатора C1 ток через реле прекращается.
Допустим, переключатель SW1A стоит так, как на схеме. При включении питания напряжение на C1 и C2 = 0. Конденсатор C2 начинает заряжаться током ground - реле пин 10 - реле пин 1 - C2 - (-2xRelayV). Реле срабатывает (на пин 10 поступает плюс, на пин 1 - минус). С1 замкнут накоротко, на нём остаётся напряжение = 0. После заряда конденсатора C2 ток через реле прекращается.
Если переключить SW1, то начинает заряжаться конденсатор C1: (+2xRelayV) - реле пин 1 - реле пин 10 - C1 - ground. Реле срабатывает в другую сторону, так как теперь на пин 1 поступает плюс, а на пин 10 - минус. С2 замкнут накоротко и разряжен, напряжение = 0. После заряда конденсатора C1 ток через реле прекращается.
- За это сообщение автора poty поблагодарил:
- Евгений Михеев
- Рейтинг: 16.7%
-
Владислав
- Евгений Михеев
- Заслуженный Ветеран

- Сообщения: 4438
- Зарегистрирован: 22 май 2015, 11:52
- Откуда: Республика Коми, Ухта
- Благодарил (а): 311 раз
- Поблагодарили: 350 раз
- Контактная информация:
poty, по второму обходу:
+ 2xRelayV - с1 - релепин1 - релепин10- ground, наверное так правильней? Вот так
Отправлено спустя 29 минут 39 секунд:
Также прошу помощи в оценке следующего:
Питать корректор я планирую по отработанной схеме шунта Релюшки логичнее наверное питать от накала
Не должно же возникнуть конфликтов между решением для работы реле и схемы питания шунта? ее мы обсуждали в теме каскодного лампового корректора
+ 2xRelayV - с1 - релепин1 - релепин10- ground, наверное так правильней? Вот так
Отправлено спустя 29 минут 39 секунд:
Также прошу помощи в оценке следующего:
Питать корректор я планирую по отработанной схеме шунта Релюшки логичнее наверное питать от накала
Не должно же возникнуть конфликтов между решением для работы реле и схемы питания шунта? ее мы обсуждали в теме каскодного лампового корректора
Дорогу осилит идущий
- poty
- Профи

- Сообщения: 5027
- Зарегистрирован: 24 мар 2014, 10:00
- Откуда: Россия, Москва
- Благодарил (а): 189 раз
- Поблагодарили: 651 раз
- Контактная информация:
Да, по второму обходу - правильнее именно так, как ты написал.
Не очень понял что такое "схема питания шунта", но реле можно легко запитать от накала.
Не очень понял что такое "схема питания шунта", но реле можно легко запитать от накала.
- За это сообщение автора poty поблагодарил:
- Евгений Михеев
- Рейтинг: 16.7%
-
Владислав
- Евгений Михеев
- Заслуженный Ветеран

- Сообщения: 4438
- Зарегистрирован: 22 май 2015, 11:52
- Откуда: Республика Коми, Ухта
- Благодарил (а): 311 раз
- Поблагодарили: 350 раз
- Контактная информация:
poty, всё понял, продолжу плату рисовать.
P.S - сегодня с Романом говорил. Обещал на форум заглянуть, приветы передавал всем)
P.S - сегодня с Романом говорил. Обещал на форум заглянуть, приветы передавал всем)
- За это сообщение автора Евгений Михеев поблагодарил:
- seurf
- Рейтинг: 16.7%
-
Дорогу осилит идущий
- seurf
- Знаток

- Сообщения: 1232
- Зарегистрирован: 12 май 2016, 19:54
- Откуда: Волгоград
- Благодарил (а): 261 раз
- Поблагодарили: 214 раз
- Контактная информация:
Посмотрел на трансформаторы LL1681 и подумалось, а что так дорого? Это если скажем хотя в своём отечестве, на том же пермаллое
http://audioalt.ru/in_category_new.php?cat=116
Спойлер
Показать
http://audioalt.ru/in_category_new.php?cat=116
- За это сообщение автора seurf поблагодарил:
- Евгений Михеев
- Рейтинг: 16.7%
-
Александр
- Евгений Михеев
- Заслуженный Ветеран

- Сообщения: 4438
- Зарегистрирован: 22 май 2015, 11:52
- Откуда: Республика Коми, Ухта
- Благодарил (а): 311 раз
- Поблагодарили: 350 раз
- Контактная информация:
- Евгений Михеев
- Заслуженный Ветеран

- Сообщения: 4438
- Зарегистрирован: 22 май 2015, 11:52
- Откуда: Республика Коми, Ухта
- Благодарил (а): 311 раз
- Поблагодарили: 350 раз
- Контактная информация:
- poty
- Профи

- Сообщения: 5027
- Зарегистрирован: 24 мар 2014, 10:00
- Откуда: Россия, Москва
- Благодарил (а): 189 раз
- Поблагодарили: 651 раз
- Контактная информация:
Где эти отечественные люди прячут параметры?
Ведь фиг поймёшь, что там внутри!
- За это сообщение автора poty поблагодарил:
- Евгений Михеев
- Рейтинг: 16.7%
-
Владислав
- seurf
- Знаток

- Сообщения: 1232
- Зарегистрирован: 12 май 2016, 19:54
- Откуда: Волгоград
- Благодарил (а): 261 раз
- Поблагодарили: 214 раз
- Контактная информация:
там есть Главный инженер, с которым я общался, после моего письма с тех заданием. И мы с ним подробно оговаривали подробности. Конечно проводом Neotech они не мотают- золотым по цене получится изделие. Но все обговаривается заранее. Требовать и получать, что необходимо, за свои деньги никто не запрещает!
viewtopic.php?t=462&start=255
256 сообщение
Александр
Кто сейчас на конференции
Сейчас этот форум просматривают: нет зарегистрированных пользователей и 0 гостей