Для активации новой учетной записи и ее подтверждения на Форуме - необходимо связаться с администратором по электронной почте p-i-n-o-k-i-o@mail.ru.
Все новые учетные записи не прошедшие подтверждения администратором воспринимаются как спам.
Все новые учетные записи не прошедшие подтверждения администратором воспринимаются как спам.
Hagerman trumpet
- Евгений Михеев
- Заслуженный Ветеран

- Сообщения: 4473
- Зарегистрирован: 22 май 2015, 11:52
- Откуда: Республика Коми, Ухта
- Благодарил (а): 324 раза
- Поблагодарили: 355 раз
- Контактная информация:
- poty
- Профи

- Сообщения: 5049
- Зарегистрирован: 24 мар 2014, 10:00
- Откуда: Россия, Москва
- Благодарил (а): 192 раза
- Поблагодарили: 664 раза
- Контактная информация:
seurf, да был такой проект. Там ещё индуктивность первички оказалась недостаточной.
- За это сообщение автора poty поблагодарили (всего 2):
- Евгений Михеев, seurf
- Рейтинг: 33.3%
-
Владислав
- Евгений Михеев
- Заслуженный Ветеран

- Сообщения: 4473
- Зарегистрирован: 22 май 2015, 11:52
- Откуда: Республика Коми, Ухта
- Благодарил (а): 324 раза
- Поблагодарили: 355 раз
- Контактная информация:
Нет почему же) Я сейчас продаю понемножечку фоники и с каждой продажи строю что-то новое -скажем так экспериментирую за чужой счет) так что контору эту держим в голове - как продам очередной - закажу комплект трансов интереса ради.
А с трансами на выходе пред вот как раз сейчас слушаю)
- За это сообщение автора Евгений Михеев поблагодарил:
- seurf
- Рейтинг: 16.7%
-
Дорогу осилит идущий
- Евгений Михеев
- Заслуженный Ветеран

- Сообщения: 4473
- Зарегистрирован: 22 май 2015, 11:52
- Откуда: Республика Коми, Ухта
- Благодарил (а): 324 раза
- Поблагодарили: 355 раз
- Контактная информация:
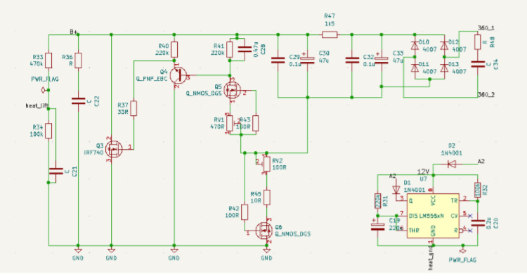
poty, возник вопрос. Собрал шунт - получил по току на источнике на dn2535 на токозадающем резисторе пульсации в пол миллиампера. Понимаю что мелочи, но до этого было четко - высталяю 21мА вижу 21 мА, сейчас выставляю 21 вижу пляску 20.8-21.3мА. Собрал для чистоты экспериметна второй - такая же петрушка. Может это быть связано с использованием irf740 вместо irf710 как в предыдущих версиях? Напомню что сейчас у меня dn не в каскодной конфигурации, но и в предыдущих версиях - тоже, но было все четко
Дорогу осилит идущий
- Евгений Михеев
- Заслуженный Ветеран

- Сообщения: 4473
- Зарегистрирован: 22 май 2015, 11:52
- Откуда: Республика Коми, Ухта
- Благодарил (а): 324 раза
- Поблагодарили: 355 раз
- Контактная информация:
- Евгений Михеев
- Заслуженный Ветеран

- Сообщения: 4473
- Зарегистрирован: 22 май 2015, 11:52
- Откуда: Республика Коми, Ухта
- Благодарил (а): 324 раза
- Поблагодарили: 355 раз
- Контактная информация:
- Евгений Михеев
- Заслуженный Ветеран

- Сообщения: 4473
- Зарегистрирован: 22 май 2015, 11:52
- Откуда: Республика Коми, Ухта
- Благодарил (а): 324 раза
- Поблагодарили: 355 раз
- Контактная информация:
- Евгений Михеев
- Заслуженный Ветеран

- Сообщения: 4473
- Зарегистрирован: 22 май 2015, 11:52
- Откуда: Республика Коми, Ухта
- Благодарил (а): 324 раза
- Поблагодарили: 355 раз
- Контактная информация:
- Евгений Михеев
- Заслуженный Ветеран

- Сообщения: 4473
- Зарегистрирован: 22 май 2015, 11:52
- Откуда: Республика Коми, Ухта
- Благодарил (а): 324 раза
- Поблагодарили: 355 раз
- Контактная информация:
- poty
- Профи

- Сообщения: 5049
- Зарегистрирован: 24 мар 2014, 10:00
- Откуда: Россия, Москва
- Благодарил (а): 192 раза
- Поблагодарили: 664 раза
- Контактная информация:
Почти как мой древний фоник.
Что-то трансформатор маленький какой-то
Что-то трансформатор маленький какой-то
- За это сообщение автора poty поблагодарил:
- Евгений Михеев
- Рейтинг: 16.7%
-
Владислав
- Евгений Михеев
- Заслуженный Ветеран

- Сообщения: 4473
- Зарегистрирован: 22 май 2015, 11:52
- Откуда: Республика Коми, Ухта
- Благодарил (а): 324 раза
- Поблагодарили: 355 раз
- Контактная информация:
poty, 45mA 240v; 1A 13v
Это как раз те, что не шумят. В принципе уже опробовал на другом корректоре, 3 часа работы 45 градусов. Вроде норм, шунт планирую выставлять на 25mA, накала тоже должно хватить. И там и там запас двухкратный.
Еще заказал на пробу у торэлтранс, чуть больше по габаритам, высокое так же, накал полтора ампера, ток покоя 3мА обещали
Отправлено спустя 46 секунд:
Это как раз те, что не шумят. В принципе уже опробовал на другом корректоре, 3 часа работы 45 градусов. Вроде норм, шунт планирую выставлять на 25mA, накала тоже должно хватить. И там и там запас двухкратный.
Еще заказал на пробу у торэлтранс, чуть больше по габаритам, высокое так же, накал полтора ампера, ток покоя 3мА обещали
Отправлено спустя 46 секунд:
ну так кто учитель
Дорогу осилит идущий
- Евгений Михеев
- Заслуженный Ветеран

- Сообщения: 4473
- Зарегистрирован: 22 май 2015, 11:52
- Откуда: Республика Коми, Ухта
- Благодарил (а): 324 раза
- Поблагодарили: 355 раз
- Контактная информация:
Для нового транса, тем более что там диодный мост для высокого, расчитал цепочку rc.
Получил сопротивление 240 ом и индуктивность 4 мГн и 7мГн на двух приборах. Посчитал - вышло резистор 1.2ком и конденсатор 40+нФ. Возьму 1к резистор и 47нФ. Вечером посмотрю осциллом до и после
Получил сопротивление 240 ом и индуктивность 4 мГн и 7мГн на двух приборах. Посчитал - вышло резистор 1.2ком и конденсатор 40+нФ. Возьму 1к резистор и 47нФ. Вечером посмотрю осциллом до и после
- За это сообщение автора Евгений Михеев поблагодарил:
- poty
- Рейтинг: 16.7%
-
Дорогу осилит идущий
- Евгений Михеев
- Заслуженный Ветеран

- Сообщения: 4473
- Зарегистрирован: 22 май 2015, 11:52
- Откуда: Республика Коми, Ухта
- Благодарил (а): 324 раза
- Поблагодарили: 355 раз
- Контактная информация:
- poty
- Профи

- Сообщения: 5049
- Зарегистрирован: 24 мар 2014, 10:00
- Откуда: Россия, Москва
- Благодарил (а): 192 раза
- Поблагодарили: 664 раза
- Контактная информация:
Евгений Михеев, здорово! Это, по-моему, что-то новое, потому что я слышал просто Ortophon Black, но могу ошибаться.
- За это сообщение автора poty поблагодарил:
- Евгений Михеев
- Рейтинг: 16.7%
-
Владислав
- Евгений Михеев
- Заслуженный Ветеран

- Сообщения: 4473
- Зарегистрирован: 22 май 2015, 11:52
- Откуда: Республика Коми, Ухта
- Благодарил (а): 324 раза
- Поблагодарили: 355 раз
- Контактная информация:
Кто сейчас на конференции
Сейчас этот форум просматривают: нет зарегистрированных пользователей и 8 гостей
