Для активации новой учетной записи и ее подтверждения на Форуме - необходимо связаться с администратором по электронной почте p-i-n-o-k-i-o@mail.ru.
Все новые учетные записи не прошедшие подтверждения администратором воспринимаются как спам.
Все новые учетные записи не прошедшие подтверждения администратором воспринимаются как спам.
Hagerman trumpet
- Евгений Михеев
- Заслуженный Ветеран

- Сообщения: 4467
- Зарегистрирован: 22 май 2015, 11:52
- Откуда: Республика Коми, Ухта
- Благодарил (а): 323 раза
- Поблагодарили: 354 раза
- Контактная информация:
- Евгений Михеев
- Заслуженный Ветеран

- Сообщения: 4467
- Зарегистрирован: 22 май 2015, 11:52
- Откуда: Республика Коми, Ухта
- Благодарил (а): 323 раза
- Поблагодарили: 354 раза
- Контактная информация:
poty, пила, с которой боремся.
Я в теме прикидки цепочки выкладывал фото с осциллографа, там прям видно на входе диодного моста насколько эта пила выражена, которую нейтрализуем. У этого транса она есть, но амплитуда всплесков гораздо меньше. Если хорошенько картинку не растянуть то не так видна. Реально более «спокойные» эти торы что в генерации гула что в части пилы на осциллографе, только выглядят не сильно презентабельно, хотя я ис крепеж придумал на 3д принтере Посмотрим, что торэлтранс пришлют, на фото у них прям фень шуй
Я в теме прикидки цепочки выкладывал фото с осциллографа, там прям видно на входе диодного моста насколько эта пила выражена, которую нейтрализуем. У этого транса она есть, но амплитуда всплесков гораздо меньше. Если хорошенько картинку не растянуть то не так видна. Реально более «спокойные» эти торы что в генерации гула что в части пилы на осциллографе, только выглядят не сильно презентабельно, хотя я ис крепеж придумал на 3д принтере Посмотрим, что торэлтранс пришлют, на фото у них прям фень шуй
Дорогу осилит идущий
- Евгений Михеев
- Заслуженный Ветеран

- Сообщения: 4467
- Зарегистрирован: 22 май 2015, 11:52
- Откуда: Республика Коми, Ухта
- Благодарил (а): 323 раза
- Поблагодарили: 354 раза
- Контактная информация:
- seurf
- Знаток

- Сообщения: 1232
- Зарегистрирован: 12 май 2016, 19:54
- Откуда: Волгоград
- Благодарил (а): 265 раз
- Поблагодарили: 214 раз
- Контактная информация:
не маловато будет по пульсациям?Евгений Михеев писал(а): ↑07 июл 2023, 20:19думаю убрать электролиты в фильтрации высокого в первом и втором каскадах
- За это сообщение автора seurf поблагодарил:
- Евгений Михеев
- Рейтинг: 16.7%
-
Александр
- Евгений Михеев
- Заслуженный Ветеран

- Сообщения: 4467
- Зарегистрирован: 22 май 2015, 11:52
- Откуда: Республика Коми, Ухта
- Благодарил (а): 323 раза
- Поблагодарили: 354 раза
- Контактная информация:
- seurf
- Знаток

- Сообщения: 1232
- Зарегистрирован: 12 май 2016, 19:54
- Откуда: Волгоград
- Благодарил (а): 265 раз
- Поблагодарили: 214 раз
- Контактная информация:
Спойлер
Показать
- За это сообщение автора seurf поблагодарил:
- Евгений Михеев
- Рейтинг: 16.7%
-
Александр
- Евгений Михеев
- Заслуженный Ветеран

- Сообщения: 4467
- Зарегистрирован: 22 май 2015, 11:52
- Откуда: Республика Коми, Ухта
- Благодарил (а): 323 раза
- Поблагодарили: 354 раза
- Контактная информация:
Думаю это для графиков. Замеры на фк показали разницу м/у 1 мкф и 4.7 мк видел в районе 10-50 (может 70) гц. Но как по мне оно там лишнее. Но в статью в what hi fi зайдет на ура. Как и «блок питания на 70к мкф дает бескомпромиссную фильтрацию пульсаций». Я тоже так делаюseurf писал(а): ↑13 июл 2023, 10:59Еще интересное наблюдение за гигантами аудио индустрии. В топ устройствах ( преды и корректоры) на выходе ставят конденсаторы (пленка) емкостью 4,0 мкФ. А в референтных аж 10,0 мкФ 150 В. Это о чем то говорит? Конкретно это фото внутрянки Audio Research Reference 6. И по конденсаторам в питании, в этом классе стоит в 10 раз больше конденсаторов, по сравнению с их же условно « рядовыми» изделиями. При желании могу показать.СпойлерПоказать3086B5F5-5515-4AF9-9AF5-6A27D5DA35FD.jpeg
Дорогу осилит идущий
- Евгений Михеев
- Заслуженный Ветеран

- Сообщения: 4467
- Зарегистрирован: 22 май 2015, 11:52
- Откуда: Республика Коми, Ухта
- Благодарил (а): 323 раза
- Поблагодарили: 354 раза
- Контактная информация:
- Евгений Михеев
- Заслуженный Ветеран

- Сообщения: 4467
- Зарегистрирован: 22 май 2015, 11:52
- Откуда: Республика Коми, Ухта
- Благодарил (а): 323 раза
- Поблагодарили: 354 раза
- Контактная информация:
- Евгений Михеев
- Заслуженный Ветеран

- Сообщения: 4467
- Зарегистрирован: 22 май 2015, 11:52
- Откуда: Республика Коми, Ухта
- Благодарил (а): 323 раза
- Поблагодарили: 354 раза
- Контактная информация:
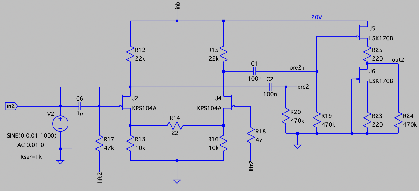
Я о Хагермановском решении разгона МС до ММ.
Я сейчас использую 2sk170bl там. Искал lsk389 сдвоенные сборки - понял, что сейчас это реально с маузера возить, но ценник в 10-12 долларов немного смущает.
Хотя в любом случаю планирую попробовать - привезти немного при возможности
Отправлено спустя 2 часа 3 минуты 11 секунд: Попробовал помоделировать
Сверху Хагерманоский вариант, который он использует в trumpet
Усиление на выходе зеленая кривая
Ниже вариант на KPS
Ток 0.5мА на транзистор
Усиление ниже получилось
Даже с учетом другого номинала резисторов
Дорогу осилит идущий
- Евгений Михеев
- Заслуженный Ветеран

- Сообщения: 4467
- Зарегистрирован: 22 май 2015, 11:52
- Откуда: Республика Коми, Ухта
- Благодарил (а): 323 раза
- Поблагодарили: 354 раза
- Контактная информация:
- poty
- Профи

- Сообщения: 5045
- Зарегистрирован: 24 мар 2014, 10:00
- Откуда: Россия, Москва
- Благодарил (а): 191 раз
- Поблагодарили: 663 раза
- Контактная информация:
Евгений Михеев, ну вот видишь
Всё можно потюнить!
у меня есть в некотором количестве.
- За это сообщение автора poty поблагодарил:
- Евгений Михеев
- Рейтинг: 16.7%
-
Владислав
- Евгений Михеев
- Заслуженный Ветеран

- Сообщения: 4467
- Зарегистрирован: 22 май 2015, 11:52
- Откуда: Республика Коми, Ухта
- Благодарил (а): 323 раза
- Поблагодарили: 354 раза
- Контактная информация:
- Евгений Михеев
- Заслуженный Ветеран

- Сообщения: 4467
- Зарегистрирован: 22 май 2015, 11:52
- Откуда: Республика Коми, Ухта
- Благодарил (а): 323 раза
- Поблагодарили: 354 раза
- Контактная информация:
- Евгений Михеев
- Заслуженный Ветеран

- Сообщения: 4467
- Зарегистрирован: 22 май 2015, 11:52
- Откуда: Республика Коми, Ухта
- Благодарил (а): 323 раза
- Поблагодарили: 354 раза
- Контактная информация:
Кто сейчас на конференции
Сейчас этот форум просматривают: нет зарегистрированных пользователей и 0 гостей