Для активации новой учетной записи и ее подтверждения на Форуме - необходимо связаться с администратором по электронной почте p-i-n-o-k-i-o@mail.ru.
Все новые учетные записи не прошедшие подтверждения администратором воспринимаются как спам.
Все новые учетные записи не прошедшие подтверждения администратором воспринимаются как спам.
Hagerman trumpet
- poty
- Профи

- Сообщения: 5049
- Зарегистрирован: 24 мар 2014, 10:00
- Откуда: Россия, Москва
- Благодарил (а): 192 раза
- Поблагодарили: 664 раза
- Контактная информация:
100к - это подтяжка, error - это выход. Если не используешь, то без разницы куда притягивать.
Конденсаторы лучше проверить на утечку: померить сопротивление или, что лучше, - поставить под постоянное напряжение через резистор и померить ток.
Я не помню, error срабатывает на к.з. на выходе или нет.
Конденсаторы лучше проверить на утечку: померить сопротивление или, что лучше, - поставить под постоянное напряжение через резистор и померить ток.
Я не помню, error срабатывает на к.з. на выходе или нет.
- За это сообщение автора poty поблагодарил:
- Евгений Михеев
- Рейтинг: 16.7%
-
Владислав
- Евгений Михеев
- Заслуженный Ветеран

- Сообщения: 4474
- Зарегистрирован: 22 май 2015, 11:52
- Откуда: Республика Коми, Ухта
- Благодарил (а): 324 раза
- Поблагодарили: 355 раз
- Контактная информация:
poty, Кажется разобрался
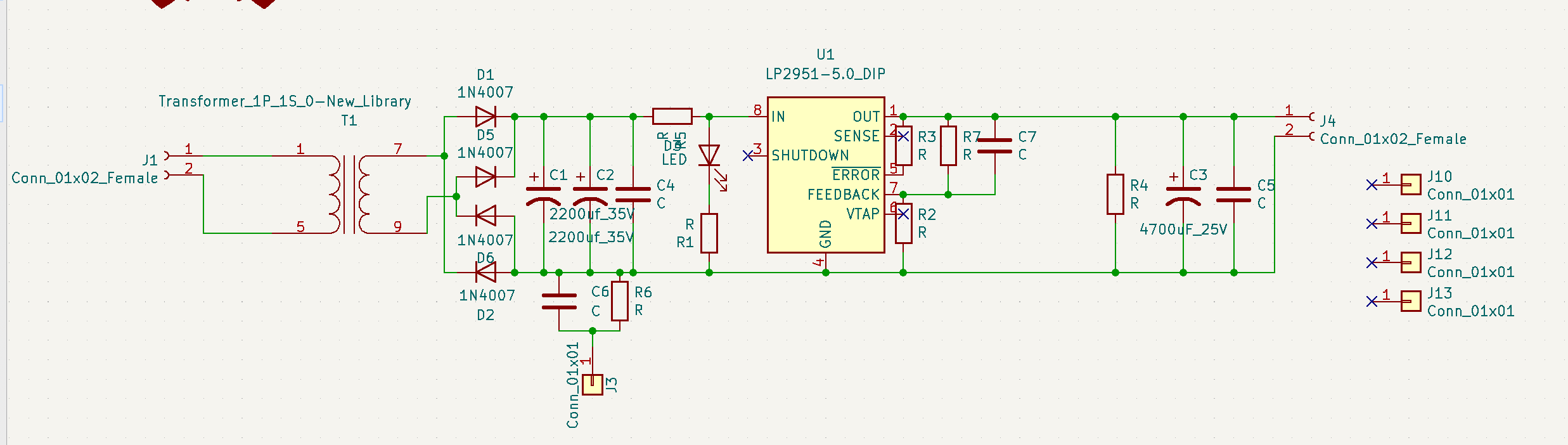
Вот схема печатки, ничего особенного - транс, мост, электролит 2 штуки до стаба, гасящий резистор стаб и электролит на выходе. Так вот, начал копать тему - выпаивая детали и проверяя все парралельно. "Колбасить" стаб начинает, если на его выходе висит конденсатор емкостью в 4700 мкф, убрав его, я подумал что кондер мертвый, поставил другой на 2200 мкф, всё хорошо, стабилизация как надо. Поставил третий на 4700 - опять свистопляска. Вернул 2200 - нормально. Попробовал всё еще несколько раз - дело в емкости после стаба, правда, я не могу понять как это работает. Но суть такова что при большой емкости на выходе начинается кривая работа стаба
Дорогу осилит идущий
- Евгений Михеев
- Заслуженный Ветеран

- Сообщения: 4474
- Зарегистрирован: 22 май 2015, 11:52
- Откуда: Республика Коми, Ухта
- Благодарил (а): 324 раза
- Поблагодарили: 355 раз
- Контактная информация:
poty,
Я посмотрел - у этого стаба супермалый дропаут, 40мВ для тока в 5-7мА и 300мВ на токе 100мА
Я вначале обкатывал стаб сконфигурировав его на 15 вольт, при входном 22 вольта стабу надо рассеять 7 вольт, и вот тут 4700мкф создает проблему в отличае от 2200мкф (может он просто перегревается или еще какая защита срабатывает?)
Если же сконфигурировать выход на 20 вольт, то (я проверил) что 4700 что 2200 - все работает как надо
По поводу детали - у кикада так, но я проверил с датником - все выводы бьются как надо
Я посмотрел - у этого стаба супермалый дропаут, 40мВ для тока в 5-7мА и 300мВ на токе 100мА
Я вначале обкатывал стаб сконфигурировав его на 15 вольт, при входном 22 вольта стабу надо рассеять 7 вольт, и вот тут 4700мкф создает проблему в отличае от 2200мкф (может он просто перегревается или еще какая защита срабатывает?)
Если же сконфигурировать выход на 20 вольт, то (я проверил) что 4700 что 2200 - все работает как надо
По поводу детали - у кикада так, но я проверил с датником - все выводы бьются как надо
Дорогу осилит идущий
- Евгений Михеев
- Заслуженный Ветеран

- Сообщения: 4474
- Зарегистрирован: 22 май 2015, 11:52
- Откуда: Республика Коми, Ухта
- Благодарил (а): 324 раза
- Поблагодарили: 355 раз
- Контактная информация:
Да, важное уточнение - все замеры я проводил на 215-216 сети (вчера было столько, чаще всего у меня занижено в сети), надо перестраховаться от повышенного сетевого напряжения. Думаю поставить стабилитрон до стабилизатора на 30 вольт как предохранитель стаба, так как максимум с которым может работать стаб это 30 вольт по входу. Пусть стабилитрон «молчит» и сработает только в каких-то экстрим условиях, грубо говоря
Отправлено спустя 1 минуту 53 секунды:
Я использовал транс на 18 вольт вторички, но, очевидно, при таких незначительных токах понятно, что у нас вторичка выше
Отправлено спустя 1 минуту 53 секунды:
Я использовал транс на 18 вольт вторички, но, очевидно, при таких незначительных токах понятно, что у нас вторичка выше
Дорогу осилит идущий
- Евгений Михеев
- Заслуженный Ветеран

- Сообщения: 4474
- Зарегистрирован: 22 май 2015, 11:52
- Откуда: Республика Коми, Ухта
- Благодарил (а): 324 раза
- Поблагодарили: 355 раз
- Контактная информация:
poty, Я подумаю еще, делать ли это. Сегодня основную плату собрал, правда об блока в 12 вольт, в модели подставил 12 вольт - получил ровно те же опорные напряжения что и в реалии, из чего делаю вывод что при повышении до нужных 20 вольт работа тоже будет исправной.
И даже усиления совпали, особенно с учетом того что я выбрал чуть другие резисторы чтобы получить дуть другие усиления
И даже усиления совпали, особенно с учетом того что я выбрал чуть другие резисторы чтобы получить дуть другие усиления
Дорогу осилит идущий
- Евгений Михеев
- Заслуженный Ветеран

- Сообщения: 4474
- Зарегистрирован: 22 май 2015, 11:52
- Откуда: Республика Коми, Ухта
- Благодарил (а): 324 раза
- Поблагодарили: 355 раз
- Контактная информация:
- Евгений Михеев
- Заслуженный Ветеран

- Сообщения: 4474
- Зарегистрирован: 22 май 2015, 11:52
- Откуда: Республика Коми, Ухта
- Благодарил (а): 324 раза
- Поблагодарили: 355 раз
- Контактная информация:
- Евгений Михеев
- Заслуженный Ветеран

- Сообщения: 4474
- Зарегистрирован: 22 май 2015, 11:52
- Откуда: Республика Коми, Ухта
- Благодарил (а): 324 раза
- Поблагодарили: 355 раз
- Контактная информация:
poty, А затем, что без косяков жизнь наша скучна и однообразна
Фиг знает, надо было м/у первым и вторым электролитами ставить, а я что-то как-то сглупил.
Я его как напругогасящий ставил, так как стаб работает с входным не выше 30, а у меня после моста 38 вольт ввиду малого потребляемого тока.
Фиг знает, надо было м/у первым и вторым электролитами ставить, а я что-то как-то сглупил.
Я его как напругогасящий ставил, так как стаб работает с входным не выше 30, а у меня после моста 38 вольт ввиду малого потребляемого тока.
Дорогу осилит идущий
- Евгений Михеев
- Заслуженный Ветеран

- Сообщения: 4474
- Зарегистрирован: 22 май 2015, 11:52
- Откуда: Республика Коми, Ухта
- Благодарил (а): 324 раза
- Поблагодарили: 355 раз
- Контактная информация:
- Евгений Михеев
- Заслуженный Ветеран

- Сообщения: 4474
- Зарегистрирован: 22 май 2015, 11:52
- Откуда: Республика Коми, Ухта
- Благодарил (а): 324 раза
- Поблагодарили: 355 раз
- Контактная информация:
Пока решил отложить проект хэдампа, да и lsk389 не супермного, за те, что получил poty, еще раз спасибо!
Решил прикинуть в корпусе расположение деталей - пока все нравится, и корпус как надо, и плата не огромная. Все как-то гармонично
Плату крепить буду ко дну, лампы выпущу через верхнюю крышку на 1-1,5 см
Решил прикинуть в корпусе расположение деталей - пока все нравится, и корпус как надо, и плата не огромная. Все как-то гармонично
Плату крепить буду ко дну, лампы выпущу через верхнюю крышку на 1-1,5 см
Дорогу осилит идущий
- Евгений Михеев
- Заслуженный Ветеран

- Сообщения: 4474
- Зарегистрирован: 22 май 2015, 11:52
- Откуда: Республика Коми, Ухта
- Благодарил (а): 324 раза
- Поблагодарили: 355 раз
- Контактная информация:
- Евгений Михеев
- Заслуженный Ветеран

- Сообщения: 4474
- Зарегистрирован: 22 май 2015, 11:52
- Откуда: Республика Коми, Ухта
- Благодарил (а): 324 раза
- Поблагодарили: 355 раз
- Контактная информация:
- poty
- Профи

- Сообщения: 5049
- Зарегистрирован: 24 мар 2014, 10:00
- Откуда: Россия, Москва
- Благодарил (а): 192 раза
- Поблагодарили: 664 раза
- Контактная информация:
Отлично! Аккуратист!
Фон победил? Судя по трансформатору его менять не стал.
Фон победил? Судя по трансформатору его менять не стал.
- За это сообщение автора poty поблагодарил:
- Евгений Михеев
- Рейтинг: 16.7%
-
Владислав
- Евгений Михеев
- Заслуженный Ветеран

- Сообщения: 4474
- Зарегистрирован: 22 май 2015, 11:52
- Откуда: Республика Коми, Ухта
- Благодарил (а): 324 раза
- Поблагодарили: 355 раз
- Контактная информация:
poty, Транс тот небольшой теперь штатно использую на "трехламповые" корректоры, сюда поставил от торэл - созвонился, пообщался - теперь и там мотают то что надо для меня, накал на 1.5А сделал 12,6в, высокое 75 мА на 250В
Мотают долго но хорошо, фона нет в режиме ММ вообще, в режиме МС минимальный (ну тоесть громкость на преде в максимум - тогда слышно).
Фон остался на мелкой пикколо-копии, там идея с корпусом прикольная была, но походу слишком транс близко, сейчас тут всё дособираю и перейду на пикколо
Что отметил для себя - земля через резистор+конденсатор эффективнее. Расстояние от транса - решает
Мотают долго но хорошо, фона нет в режиме ММ вообще, в режиме МС минимальный (ну тоесть громкость на преде в максимум - тогда слышно).
Фон остался на мелкой пикколо-копии, там идея с корпусом прикольная была, но походу слишком транс близко, сейчас тут всё дособираю и перейду на пикколо
Что отметил для себя - земля через резистор+конденсатор эффективнее. Расстояние от транса - решает
Дорогу осилит идущий
- Евгений Михеев
- Заслуженный Ветеран

- Сообщения: 4474
- Зарегистрирован: 22 май 2015, 11:52
- Откуда: Республика Коми, Ухта
- Благодарил (а): 324 раза
- Поблагодарили: 355 раз
- Контактная информация:
Кто сейчас на конференции
Сейчас этот форум просматривают: нет зарегистрированных пользователей и 2 гостя