Для активации новой учетной записи и ее подтверждения на Форуме - необходимо связаться с администратором по электронной почте p-i-n-o-k-i-o@mail.ru.
Все новые учетные записи не прошедшие подтверждения администратором воспринимаются как спам.
Все новые учетные записи не прошедшие подтверждения администратором воспринимаются как спам.
Hagerman trumpet
- Евгений Михеев
- Заслуженный Ветеран

- Сообщения: 4473
- Зарегистрирован: 22 май 2015, 11:52
- Откуда: Республика Коми, Ухта
- Благодарил (а): 324 раза
- Поблагодарили: 355 раз
- Контактная информация:
- Евгений Михеев
- Заслуженный Ветеран

- Сообщения: 4473
- Зарегистрирован: 22 май 2015, 11:52
- Откуда: Республика Коми, Ухта
- Благодарил (а): 324 раза
- Поблагодарили: 355 раз
- Контактная информация:
- poty
- Профи

- Сообщения: 5049
- Зарегистрирован: 24 мар 2014, 10:00
- Откуда: Россия, Москва
- Благодарил (а): 192 раза
- Поблагодарили: 664 раза
- Контактная информация:
Евгений Михеев, это точно такой же depleting mode MOSFET, как DN-ы. Надо обратить внимание на тепловой контакт, они SMD.
- За это сообщение автора poty поблагодарил:
- Евгений Михеев
- Рейтинг: 16.7%
-
Владислав
- Евгений Михеев
- Заслуженный Ветеран

- Сообщения: 4473
- Зарегистрирован: 22 май 2015, 11:52
- Откуда: Республика Коми, Ухта
- Благодарил (а): 324 раза
- Поблагодарили: 355 раз
- Контактная информация:
- Евгений Михеев
- Заслуженный Ветеран

- Сообщения: 4473
- Зарегистрирован: 22 май 2015, 11:52
- Откуда: Республика Коми, Ухта
- Благодарил (а): 324 раза
- Поблагодарили: 355 раз
- Контактная информация:
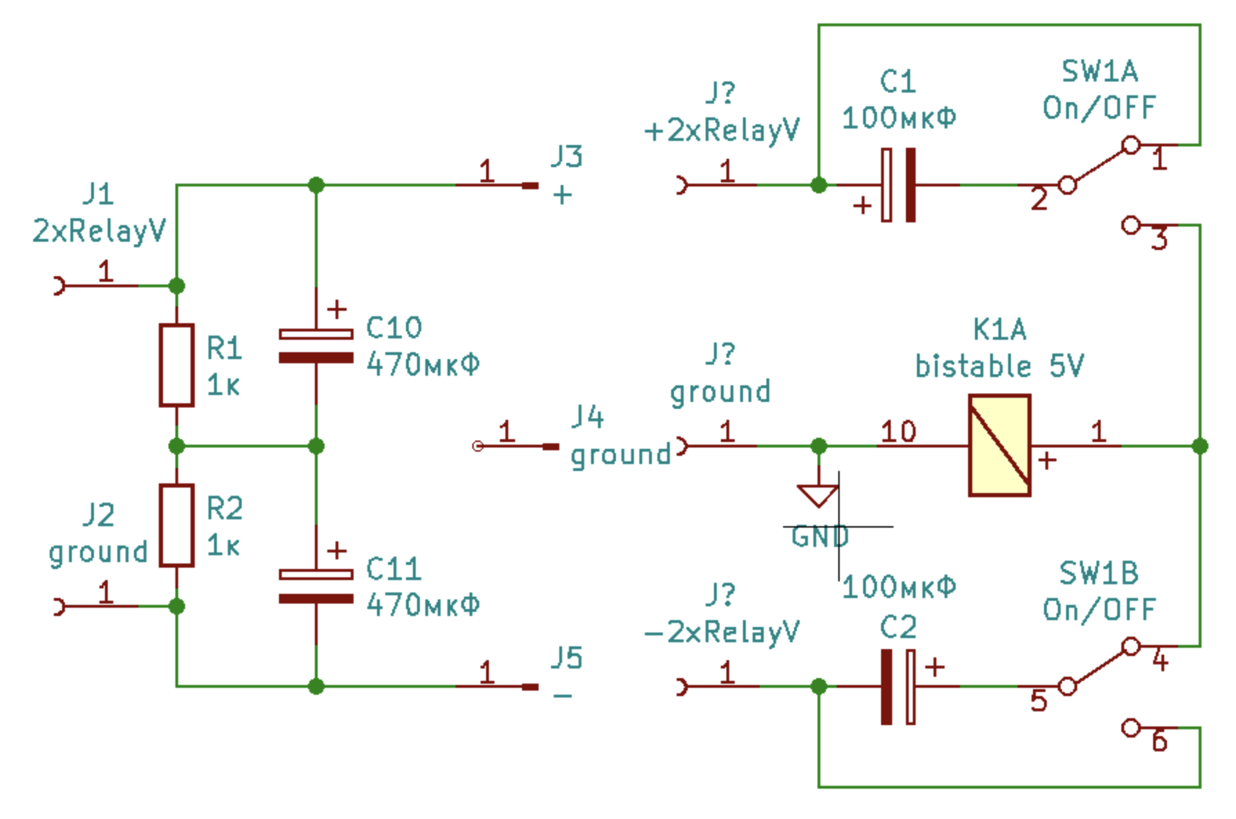
poty, собрал таки управлялку бистабильным реле на макете по предложенной Вами схеме
Всё работает и это радует!
Есть необходимость управлять переключением усиления мм/мс - переключать резистор, задающий усиление для lsk389
Всего 2 положения - в одном ММ в другом МС
Хочу посоветоваться - использовать 2 реле и разместить каждое возле своего lsk в непосредственной близости или использовать одно разместив его между двумя lsk? Вопрос в плоскости наводок и шумов, как всегда)
Сейчас пока рисую плату с одной релюшкой, обвел реле и транзисторы зеленым для наглядности. Или имеет смысл вторую добавить? и дорожки не тянуть туда сюда
Есть необходимость управлять переключением усиления мм/мс - переключать резистор, задающий усиление для lsk389
Всего 2 положения - в одном ММ в другом МС
Хочу посоветоваться - использовать 2 реле и разместить каждое возле своего lsk в непосредственной близости или использовать одно разместив его между двумя lsk? Вопрос в плоскости наводок и шумов, как всегда)
Сейчас пока рисую плату с одной релюшкой, обвел реле и транзисторы зеленым для наглядности. Или имеет смысл вторую добавить? и дорожки не тянуть туда сюда
Дорогу осилит идущий
- poty
- Профи

- Сообщения: 5049
- Зарегистрирован: 24 мар 2014, 10:00
- Откуда: Россия, Москва
- Благодарил (а): 192 раза
- Поблагодарили: 664 раза
- Контактная информация:
В принципе, реле стоит уже на буферизованном сигнале, так что особенных оптимизаций не обязательно делать. Но если посмотреть на плату, то легко можно сместить большие конденсаторы вниз и разместить реле с их конденсаторами на одной линии транзисторами, уменьшив дорожки до них.
Я бы ещё провёл землю (дорожку / полигон) между контактами катушки и контактами сигнала. Эффект будет небольшой, но будет.
Я бы ещё провёл землю (дорожку / полигон) между контактами катушки и контактами сигнала. Эффект будет небольшой, но будет.
- За это сообщение автора poty поблагодарил:
- Евгений Михеев
- Рейтинг: 16.7%
-
Владислав
- Евгений Михеев
- Заслуженный Ветеран

- Сообщения: 4473
- Зарегистрирован: 22 май 2015, 11:52
- Откуда: Республика Коми, Ухта
- Благодарил (а): 324 раза
- Поблагодарили: 355 раз
- Контактная информация:
poty, его (реле) да, думаю можно разместить по центру, там конденсаторы аксиальные, я их все равно над платой поднимаю, так что реле по центру встанет.
Вот я каждый раз думаю - а где их размещать то лучше всего? Ну и я так понимаю это должны быть полигоны из сигнал ной земли (которая сейчас +9 вольт и соединена с корпусом)
Вот! А вот это интересный момент. Я на самом деле всегда платы просто рисую дорогами, хотя в том же гитарнике, который Вы мне рисовали были полигоны, прямо таки вся плата была ими насыщена.
Вот я каждый раз думаю - а где их размещать то лучше всего? Ну и я так понимаю это должны быть полигоны из сигнал ной земли (которая сейчас +9 вольт и соединена с корпусом)
Дорогу осилит идущий
- poty
- Профи

- Сообщения: 5049
- Зарегистрирован: 24 мар 2014, 10:00
- Откуда: Россия, Москва
- Благодарил (а): 192 раза
- Поблагодарили: 664 раза
- Контактная информация:
Евгений Михеев, обычно полигоны больше применяются для цифровой техники. Для звука лишняя ёмкость, как правило, не очень хорошо, поэтому и дорожки делают тонкими, и стараются проложить дорожки с сигналом парами.
Для этого конкретного случая контакты реле коммутируют сигнал ОС, который имеет довольно маленький импеданс, при этом сигнал управления (переключения реле) можно считать цифровым. Поэтому я бы создал полигон из сигнальной земли между выводами катушки реле и выводами контактов, не затрагивающий собственно сигнальные цепи (ну, только непосредственно в области реле).
Для этого конкретного случая контакты реле коммутируют сигнал ОС, который имеет довольно маленький импеданс, при этом сигнал управления (переключения реле) можно считать цифровым. Поэтому я бы создал полигон из сигнальной земли между выводами катушки реле и выводами контактов, не затрагивающий собственно сигнальные цепи (ну, только непосредственно в области реле).
- За это сообщение автора poty поблагодарил:
- Евгений Михеев
- Рейтинг: 16.7%
-
Владислав
- Евгений Михеев
- Заслуженный Ветеран

- Сообщения: 4473
- Зарегистрирован: 22 май 2015, 11:52
- Откуда: Республика Коми, Ухта
- Благодарил (а): 324 раза
- Поблагодарили: 355 раз
- Контактная информация:
- Евгений Михеев
- Заслуженный Ветеран

- Сообщения: 4473
- Зарегистрирован: 22 май 2015, 11:52
- Откуда: Республика Коми, Ухта
- Благодарил (а): 324 раза
- Поблагодарили: 355 раз
- Контактная информация:
- poty
- Профи

- Сообщения: 5049
- Зарегистрирован: 24 мар 2014, 10:00
- Откуда: Россия, Москва
- Благодарил (а): 192 раза
- Поблагодарили: 664 раза
- Контактная информация:
Да, примерно так. Только подключать к земле нужно в точке минимального импеданса, а это, наверное, в самом низу платы.
- За это сообщение автора poty поблагодарил:
- Евгений Михеев
- Рейтинг: 16.7%
-
Владислав
- Евгений Михеев
- Заслуженный Ветеран

- Сообщения: 4473
- Зарегистрирован: 22 май 2015, 11:52
- Откуда: Республика Коми, Ухта
- Благодарил (а): 324 раза
- Поблагодарили: 355 раз
- Контактная информация:
- poty
- Профи

- Сообщения: 5049
- Зарегистрирован: 24 мар 2014, 10:00
- Откуда: Россия, Москва
- Благодарил (а): 192 раза
- Поблагодарили: 664 раза
- Контактная информация:
Одно реле - нормально, если у нас небалансные входы (я просто смотрю на входные XLR и у меня разрыв шаблона).
Только у тебя на схеме нет соединения In-L, In-R со входом корректора.
Только у тебя на схеме нет соединения In-L, In-R со входом корректора.
- За это сообщение автора poty поблагодарил:
- Евгений Михеев
- Рейтинг: 16.7%
-
Владислав
- Евгений Михеев
- Заслуженный Ветеран

- Сообщения: 4473
- Зарегистрирован: 22 май 2015, 11:52
- Откуда: Республика Коми, Ухта
- Благодарил (а): 324 раза
- Поблагодарили: 355 раз
- Контактная информация:
poty, Старая фишка - под балансный кабель, чтобы экран подцепить с одной стороны - на плате
То-есть смысл в том что на задней панели будет 4 разъёма входа - 2 ММ(левый/правый) и 2 МС (левый/правый)
У МС можем сразу рулить нагрузку, ММ нет необходимости. Далее с разъёмов заходим на xlr входы на плате, а реле выбираем - какой вход подаем на вход lsk389
Так? Это есть
То-есть смысл в том что на задней панели будет 4 разъёма входа - 2 ММ(левый/правый) и 2 МС (левый/правый)
У МС можем сразу рулить нагрузку, ММ нет необходимости. Далее с разъёмов заходим на xlr входы на плате, а реле выбираем - какой вход подаем на вход lsk389
Дорогу осилит идущий
- Евгений Михеев
- Заслуженный Ветеран

- Сообщения: 4473
- Зарегистрирован: 22 май 2015, 11:52
- Откуда: Республика Коми, Ухта
- Благодарил (а): 324 раза
- Поблагодарили: 355 раз
- Контактная информация:
На существующую модель успел заказать/поставить плату на выходные разьемы - реле с задержкой. Теперь в+ включается через 35 секунд, выходные разьемы коммутируются через 45 секунд, есть маленький щелчок при включении, глобально проблема решена. Вернул подтяжку накала 60 вольт.
На транзисторах сменил кондеры 2200 мкф на 220 мкф, теперь напряжение не нарастает, а сразу устанавливается нужной величины, проблема так же решена. Итого - вопросы по включению сняты в полном обьеме.
На транзисторах сменил кондеры 2200 мкф на 220 мкф, теперь напряжение не нарастает, а сразу устанавливается нужной величины, проблема так же решена. Итого - вопросы по включению сняты в полном обьеме.
- За это сообщение автора Евгений Михеев поблагодарил:
- seurf
- Рейтинг: 16.7%
-
Дорогу осилит идущий
- Евгений Михеев
- Заслуженный Ветеран

- Сообщения: 4473
- Зарегистрирован: 22 май 2015, 11:52
- Откуда: Республика Коми, Ухта
- Благодарил (а): 324 раза
- Поблагодарили: 355 раз
- Контактная информация:
poty, Владислав, вернемся к былому
Есть модуль - по сути половина пикколо без второго каскада. Там виртуальная земля +10В относительно земли питания всего устройства. Дальше мы цепляем это к "корнэту" через конденсаторы.
Я уже как-то выкладывал фото этого симбиота) Земля корнэта = земля питания.
Корпус соединен с землей корнэта.
Корпус соединен с защитной землей сети через C||R.
Вопрос - с какой из земель соединять заземляющий тонарм провод?
Откуда взялся этот вопрос:
Изначально я землю для тонарма брал от сигнальной земли пикколо, изолировав клемму от корпуса.
Но у одного из знакомых попался картридж, где земля одного из каналов подцеплена к металическому корпусу картриджа, и шелл металл. ..
Вообщем коснулся он проводом этим корпуса корректора, соответсвенно земли соединились (земля корнэта и виртуальная земля входного модуля) и транзистор Q7 благополучно сгорел.
С другой стороны - если тонарм землить на землю корпуса и будет такая же ситуация - соединение земли картриджа с металллическим корпусом картриджа - опять же имеем соединение земель.
Вообщем я уже задавал этот вопрос, но, как видно, всего не учел. Какие у Вас рассуждения на этот счет?
Может земли входных разъёмов через конденсаторы пустить? Или еще чего....
Есть модуль - по сути половина пикколо без второго каскада. Там виртуальная земля +10В относительно земли питания всего устройства. Дальше мы цепляем это к "корнэту" через конденсаторы.
Я уже как-то выкладывал фото этого симбиота) Земля корнэта = земля питания.
Корпус соединен с землей корнэта.
Корпус соединен с защитной землей сети через C||R.
Вопрос - с какой из земель соединять заземляющий тонарм провод?
Откуда взялся этот вопрос:
Изначально я землю для тонарма брал от сигнальной земли пикколо, изолировав клемму от корпуса.
Но у одного из знакомых попался картридж, где земля одного из каналов подцеплена к металическому корпусу картриджа, и шелл металл. ..
Вообщем коснулся он проводом этим корпуса корректора, соответсвенно земли соединились (земля корнэта и виртуальная земля входного модуля) и транзистор Q7 благополучно сгорел.
С другой стороны - если тонарм землить на землю корпуса и будет такая же ситуация - соединение земли картриджа с металллическим корпусом картриджа - опять же имеем соединение земель.
Вообщем я уже задавал этот вопрос, но, как видно, всего не учел. Какие у Вас рассуждения на этот счет?
Может земли входных разъёмов через конденсаторы пустить? Или еще чего....
Дорогу осилит идущий
- poty
- Профи

- Сообщения: 5049
- Зарегистрирован: 24 мар 2014, 10:00
- Откуда: Россия, Москва
- Благодарил (а): 192 раза
- Поблагодарили: 664 раза
- Контактная информация:
Единственный способ - подключить корпус к сигнальной земле Piccolo. В этом случае есть опасность, что большое напряжение анодного питания Cornet, попав на корпус при какой-либо неисправности, много чего вышибет до того, как сработает предохранитель. Да и сработка предохранителя (функция защитной земли) становится под вопросом, поскольку подъём сигнальной земли происходит за счёт относительно высокоомных соединений.
Развязка входа через конденсатор возможна, но... сомневаюсь, что это не будет сказываться на качестве звучания. Токи маленькие, далеко не каждый конденсатор будет работать как нужно.
Наверное, нужно смотреть в сторону отдельного питания части Piccolo, развязанного от основной схемы, если по хорошему.
P. S. Как вариант... Можно попробовать "отломить" 10В от основного B+ (то есть соединить сигнальные земли Piccolo и Cornet ). Если использовать хороший шунт-стабилизатор, то получится, к. м. к., даже лучше, чем сейчас.
Развязка входа через конденсатор возможна, но... сомневаюсь, что это не будет сказываться на качестве звучания. Токи маленькие, далеко не каждый конденсатор будет работать как нужно.
Наверное, нужно смотреть в сторону отдельного питания части Piccolo, развязанного от основной схемы, если по хорошему.
P. S. Как вариант... Можно попробовать "отломить" 10В от основного B+ (то есть соединить сигнальные земли Piccolo и Cornet ). Если использовать хороший шунт-стабилизатор, то получится, к. м. к., даже лучше, чем сейчас.
Владислав
- Евгений Михеев
- Заслуженный Ветеран

- Сообщения: 4473
- Зарегистрирован: 22 май 2015, 11:52
- Откуда: Республика Коми, Ухта
- Благодарил (а): 324 раза
- Поблагодарили: 355 раз
- Контактная информация:
- poty
- Профи

- Сообщения: 5049
- Зарегистрирован: 24 мар 2014, 10:00
- Откуда: Россия, Москва
- Благодарил (а): 192 раза
- Поблагодарили: 664 раза
- Контактная информация:
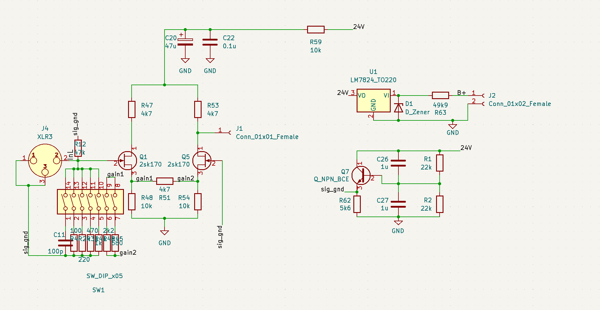
Я не вижу на твоей схеме шунт, он на B+ стоит?
Сейчас есть анодное питание, подключенное между B+ и GND. От B+ идёт питание на формирователь sig_gnd, далее - на GND.
Что я предлагаю: включить шунт между GND и sig_gnd. Подключить землю Cornet к sig_gnd (+убедиться, что между новой землёй Cornet и В+ есть какое-то активное сопротивление). Таким образом, питание будет осуществляться как B+ - новая земля Cornet (=sig_gnd) - шунт - GND. Между GND и sig_gnd образуется потенциал 10В за счёт шунта для питания отрицательной шины Piccolo. Положительное питание для Piccolo взять существующим способом или тоже поставить шунт. Заземлить на корпус sig_gnd.
Сейчас есть анодное питание, подключенное между B+ и GND. От B+ идёт питание на формирователь sig_gnd, далее - на GND.
Что я предлагаю: включить шунт между GND и sig_gnd. Подключить землю Cornet к sig_gnd (+убедиться, что между новой землёй Cornet и В+ есть какое-то активное сопротивление). Таким образом, питание будет осуществляться как B+ - новая земля Cornet (=sig_gnd) - шунт - GND. Между GND и sig_gnd образуется потенциал 10В за счёт шунта для питания отрицательной шины Piccolo. Положительное питание для Piccolo взять существующим способом или тоже поставить шунт. Заземлить на корпус sig_gnd.
- За это сообщение автора poty поблагодарил:
- Евгений Михеев
- Рейтинг: 16.7%
-
Владислав
- Евгений Михеев
- Заслуженный Ветеран

- Сообщения: 4473
- Зарегистрирован: 22 май 2015, 11:52
- Откуда: Республика Коми, Ухта
- Благодарил (а): 324 раза
- Поблагодарили: 355 раз
- Контактная информация:
poty,
Отправлено спустя 43 минуты 37 секунд:
А что если так?:
1) Используем плату шунта В+, схема выше (существует, в наличии, собрана и отлажена) - получаем В+ и GND
2) Используем мини-плату для создания sig_gnd (существует, в наличии, собрана и отлажена) - получаем sig_gnd "Корнет" питаем с этой платы - берем с нее В+ и полученное напряжение sig_gnd.
Плату пикколо питаем тоже с миниплаты sig_gnd, берем необходимые нам В+, sig_gnd и GND для питания отрицательной шины
Корпус подключаем к sig_gnd
Совершенно верно
Да
Отправлено спустя 43 минуты 37 секунд:
А что если так?:
1) Используем плату шунта В+, схема выше (существует, в наличии, собрана и отлажена) - получаем В+ и GND
2) Используем мини-плату для создания sig_gnd (существует, в наличии, собрана и отлажена) - получаем sig_gnd "Корнет" питаем с этой платы - берем с нее В+ и полученное напряжение sig_gnd.
Плату пикколо питаем тоже с миниплаты sig_gnd, берем необходимые нам В+, sig_gnd и GND для питания отрицательной шины
Корпус подключаем к sig_gnd
Дорогу осилит идущий
Кто сейчас на конференции
Сейчас этот форум просматривают: нет зарегистрированных пользователей и 2 гостя