Для активации новой учетной записи и ее подтверждения на Форуме - необходимо связаться с администратором по электронной почте p-i-n-o-k-i-o@mail.ru.
Все новые учетные записи не прошедшие подтверждения администратором воспринимаются как спам.
Все новые учетные записи не прошедшие подтверждения администратором воспринимаются как спам.
Предварительный усилитель, каскод
- poty
- Профи

- Сообщения: 5031
- Зарегистрирован: 24 мар 2014, 10:00
- Откуда: Россия, Москва
- Благодарил (а): 189 раз
- Поблагодарили: 654 раза
- Контактная информация:
Напряжение возрастёт значительно, процентов на 40!
Не уверен, что такая ёмкость, да ещё в пленке, будет переварена кенотроном.
В целом, если заменить дроссель на резистор, то можно попробовать.
Как вариант - выключить из сети и дослушать на разряжающихся конденсаторах.
Как вариант - кинуть провода с другого БП, после кенотрона.
Не уверен, что такая ёмкость, да ещё в пленке, будет переварена кенотроном.
В целом, если заменить дроссель на резистор, то можно попробовать.
Как вариант - выключить из сети и дослушать на разряжающихся конденсаторах.
Как вариант - кинуть провода с другого БП, после кенотрона.
Владислав
- Евгений Михеев
- Заслуженный Ветеран

- Сообщения: 4444
- Зарегистрирован: 22 май 2015, 11:52
- Откуда: Республика Коми, Ухта
- Благодарил (а): 314 раз
- Поблагодарили: 352 раза
- Контактная информация:
- Евгений Михеев
- Заслуженный Ветеран

- Сообщения: 4444
- Зарегистрирован: 22 май 2015, 11:52
- Откуда: Республика Коми, Ухта
- Благодарил (а): 314 раз
- Поблагодарили: 352 раза
- Контактная информация:
Сегодня убедился в верности принятого ранее решения - установки подстроечника 220ом (на схеме -как 2 резистора по 110 ом).
Сегодня точно выставив ток между половинками лампы получил серьезное снижение шума.
Сегодня точно выставив ток между половинками лампы получил серьезное снижение шума.
- За это сообщение автора Евгений Михеев поблагодарил:
- poty
- Рейтинг: 16.7%
-
Дорогу осилит идущий
- Евгений Михеев
- Заслуженный Ветеран

- Сообщения: 4444
- Зарегистрирован: 22 май 2015, 11:52
- Откуда: Республика Коми, Ухта
- Благодарил (а): 314 раз
- Поблагодарили: 352 раза
- Контактная информация:
- Евгений Михеев
- Заслуженный Ветеран

- Сообщения: 4444
- Зарегистрирован: 22 май 2015, 11:52
- Откуда: Республика Коми, Ухта
- Благодарил (а): 314 раз
- Поблагодарили: 352 раза
- Контактная информация:
Такой зверь попался мне с распродажи в аудиомании за небольшие деньги.
2 обмотки. 15мА, насыщение на 25мА
Планирую соединить параллельно и получить возможность поставить в свой пред (там на 40мА все настроено).
При этом 270н уменьшиться в 4 раза и составит 67.5н, что по прежнему сильно больше нынешнего хаммонда на 15Н
2 обмотки. 15мА, насыщение на 25мА
Планирую соединить параллельно и получить возможность поставить в свой пред (там на 40мА все настроено).
При этом 270н уменьшиться в 4 раза и составит 67.5н, что по прежнему сильно больше нынешнего хаммонда на 15Н
- За это сообщение автора Евгений Михеев поблагодарил:
- poty
- Рейтинг: 16.7%
-
Дорогу осилит идущий
- Евгений Михеев
- Заслуженный Ветеран

- Сообщения: 4444
- Зарегистрирован: 22 май 2015, 11:52
- Откуда: Республика Коми, Ухта
- Благодарил (а): 314 раз
- Поблагодарили: 352 раза
- Контактная информация:
poty, у меня сейчас там С-L-C. Первый C - облигато, который я некогда у Вас забрал - большой масляный «снаряд» на 22 мкф, далее дроссель 15Н и 30мкф мундорф тьюб кап.
Мы пришли к CLC после первичной идеи об LC после того, как выяснилось, что есть нехватка напряжения для работы шунта, у меня 270 высокое после шунта, при LC было меньше, удавалось нарулить стабильных 250 вольт
Хотя, я вот задумался - а может ну его, эти 270, может и меньше хватит. Надо помоделить.
Помоделил - да особо то ничего не меняется - попробую поставить без первого конденсатора
Мы пришли к CLC после первичной идеи об LC после того, как выяснилось, что есть нехватка напряжения для работы шунта, у меня 270 высокое после шунта, при LC было меньше, удавалось нарулить стабильных 250 вольт
Хотя, я вот задумался - а может ну его, эти 270, может и меньше хватит. Надо помоделить.
Помоделил - да особо то ничего не меняется - попробую поставить без первого конденсатора
Дорогу осилит идущий
- Евгений Михеев
- Заслуженный Ветеран

- Сообщения: 4444
- Зарегистрирован: 22 май 2015, 11:52
- Откуда: Республика Коми, Ухта
- Благодарил (а): 314 раз
- Поблагодарили: 352 раза
- Контактная информация:
Поставил лундал
Есть ощущение, что LC играет интересней CLC
На фото сконфигурировано CLC но это на начальном этапе
Фильтрации от LC вполне хватает - LC и следом шунт делают пред бесшумным
Правда, есть нюансы)
Этот дроссель в палаллельной конфигурации имеет сопротивление 1К2, и после него ( перед шунтом) получается 240 вольт, что маловато, наруливаю на шунте соответсвенно 230 вольт
полистаю тему, повспоминаю, исходя из чего мы выбирали В+ 270в и насколько криминально будет при 230ти
Есть ощущение, что LC играет интересней CLC
На фото сконфигурировано CLC но это на начальном этапе
Фильтрации от LC вполне хватает - LC и следом шунт делают пред бесшумным
Правда, есть нюансы)
Этот дроссель в палаллельной конфигурации имеет сопротивление 1К2, и после него ( перед шунтом) получается 240 вольт, что маловато, наруливаю на шунте соответсвенно 230 вольт
полистаю тему, повспоминаю, исходя из чего мы выбирали В+ 270в и насколько криминально будет при 230ти
Дорогу осилит идущий
- Евгений Михеев
- Заслуженный Ветеран

- Сообщения: 4444
- Зарегистрирован: 22 май 2015, 11:52
- Откуда: Республика Коми, Ухта
- Благодарил (а): 314 раз
- Поблагодарили: 352 раза
- Контактная информация:
Надо, конечно, все это дело пересчитать, но даже первичные прикидки навели на следующие мысли:
У Райта точка: 300в В+, 25к в аноде, 7мА ток, таким образом на лампы оставалось 300-175=125в
У меня ДО установки дросселя: 270в В+, 15к в аноде, 6мА, на лампах 270-90=180в
Сейчас: 230в - 90в = 140в
Получается я даже приблизился к точке Райта
Только вот резисторы то у меня установлены под расчет 270в
У Райта точка: 300в В+, 25к в аноде, 7мА ток, таким образом на лампы оставалось 300-175=125в
У меня ДО установки дросселя: 270в В+, 15к в аноде, 6мА, на лампах 270-90=180в
Сейчас: 230в - 90в = 140в
Получается я даже приблизился к точке Райта
Только вот резисторы то у меня установлены под расчет 270в
Дорогу осилит идущий
- Евгений Михеев
- Заслуженный Ветеран

- Сообщения: 4444
- Зарегистрирован: 22 май 2015, 11:52
- Откуда: Республика Коми, Ухта
- Благодарил (а): 314 раз
- Поблагодарили: 352 раза
- Контактная информация:
Чуть пересчитал - ориентировочно, я должен обойтись заменой трех резисторов
Во первых заменить ограничивающий резистор R21 со 100к до 91к чтобы на стабилитронах было чуть выше значения их стабилизации
Во вторых заменить R22 с 4k7 на 5k6 - я уже делал так (немного снижаем ток)
И в третьих - меняем резистор нижнего плеча делителя с 220K до 240K чтобы подавать корректное напряжение
Вот тут с пунктом 3 могут быть небольшие проблемы - он установлен на отдельных платах левого и правого каналов, подлезть туда будет не просто, мягко говоря. Посмотрим, что выйдет из этого. Думаю даже без замены - всё будет хорошо.
Во первых заменить ограничивающий резистор R21 со 100к до 91к чтобы на стабилитронах было чуть выше значения их стабилизации
Во вторых заменить R22 с 4k7 на 5k6 - я уже делал так (немного снижаем ток)
И в третьих - меняем резистор нижнего плеча делителя с 220K до 240K чтобы подавать корректное напряжение
Вот тут с пунктом 3 могут быть небольшие проблемы - он установлен на отдельных платах левого и правого каналов, подлезть туда будет не просто, мягко говоря. Посмотрим, что выйдет из этого. Думаю даже без замены - всё будет хорошо.
Дорогу осилит идущий
- Евгений Михеев
- Заслуженный Ветеран

- Сообщения: 4444
- Зарегистрирован: 22 май 2015, 11:52
- Откуда: Республика Коми, Ухта
- Благодарил (а): 314 раз
- Поблагодарили: 352 раза
- Контактная информация:
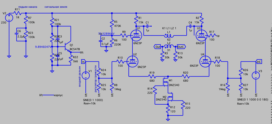
Обнаружил в первоначальных расчетах серьезный косяк
Если присмотреться - сигнал in у меня до регулятора громкости, который представлен делителем в 2 раза.
Таким образом gain который я получал по итогу равный 5 - это не правильно.
А я еще, блин, думаю - ну как так то, пред у Брюса - гейн 7, мой пред - гейн 5, но мой звучит ощутимо громче, что за магия
Перенес in на сетки ламп (мы же считаем усиление самой схемы - сколько пришло и сколько вышло) - и вот оно! Гейн получился 10. Это с учетом того, что выходной трансформатор сконфигурирован 2к1 Получается до трансформатора там еще усиление больше.
Отправлено спустя 6 минут 28 секунд:
Но трансформатор в нашем случае - константа схемы, снимать сигнал без него не планируется, значит OUT точку корректно брать после трансформатора. Вот такая забавная ошибочка вышла)
Если присмотреться - сигнал in у меня до регулятора громкости, который представлен делителем в 2 раза.
Таким образом gain который я получал по итогу равный 5 - это не правильно.
А я еще, блин, думаю - ну как так то, пред у Брюса - гейн 7, мой пред - гейн 5, но мой звучит ощутимо громче, что за магия
Перенес in на сетки ламп (мы же считаем усиление самой схемы - сколько пришло и сколько вышло) - и вот оно! Гейн получился 10. Это с учетом того, что выходной трансформатор сконфигурирован 2к1 Получается до трансформатора там еще усиление больше.
Отправлено спустя 6 минут 28 секунд:
Но трансформатор в нашем случае - константа схемы, снимать сигнал без него не планируется, значит OUT точку корректно брать после трансформатора. Вот такая забавная ошибочка вышла)
Дорогу осилит идущий
- Евгений Михеев
- Заслуженный Ветеран

- Сообщения: 4444
- Зарегистрирован: 22 май 2015, 11:52
- Откуда: Республика Коми, Ухта
- Благодарил (а): 314 раз
- Поблагодарили: 352 раза
- Контактная информация:
- Евгений Михеев
- Заслуженный Ветеран

- Сообщения: 4444
- Зарегистрирован: 22 май 2015, 11:52
- Откуда: Республика Коми, Ухта
- Благодарил (а): 314 раз
- Поблагодарили: 352 раза
- Контактная информация:
Сегодня случайно наткнулся на продажу LL1689 PP и тут же забрал)
Напомню, что из-за низкой индуктивности в 100Н нам пришлось добавить каскад - катодный повторитель. Но у 1689 PP индуктивность 290Н, чтож, интересно - а вдруг хватит, чтобы оставить только каскод, как планировалось в самом начале?
Было так по расчетам - завал начинался от 120 гц (как в реалии уже не помню но было слышно) А будет так: -0.9 дб на уровне 30 гц, -1 дб на 25 гц, что там на 20гц меня уже не волнует
Напомню, что из-за низкой индуктивности в 100Н нам пришлось добавить каскад - катодный повторитель. Но у 1689 PP индуктивность 290Н, чтож, интересно - а вдруг хватит, чтобы оставить только каскод, как планировалось в самом начале?
Было так по расчетам - завал начинался от 120 гц (как в реалии уже не помню но было слышно) А будет так: -0.9 дб на уровне 30 гц, -1 дб на 25 гц, что там на 20гц меня уже не волнует
- За это сообщение автора Евгений Михеев поблагодарил:
- poty
- Рейтинг: 16.7%
-
Дорогу осилит идущий
- Евгений Михеев
- Заслуженный Ветеран

- Сообщения: 4444
- Зарегистрирован: 22 май 2015, 11:52
- Откуда: Республика Коми, Ухта
- Благодарил (а): 314 раз
- Поблагодарили: 352 раза
- Контактная информация:
Так, ну что, таки апдейт. Доехал Lundahl ll1689 PP.
Включил, картина сильно лучше, но далеко не идеальна. Итак... Все замеры привел к единому уровню. Снимал - с выхода каскода (временно отключив КП на выходе)
Зеленая линия - это мой "старый" LL2747 имеющий индуктивность первички низкую. 80гн
Далее я переключился на ll1689 PP. Получил песочную линию. Завал на НЧ есть, но гораздо меньший, чем на предыдущем испытуемом.
-3дб на 50гц и -10 дб на 20 гц. Подмагничивание исключаем - у меня установлен подстроечник (принцип как у Брюса в мощнике), благодаря которому ток в плечах сбалансирован.
Ну и последняя линия - синяя. Это я вернул КП после каскода и снял сигнал с трансформатора, установленного после КП. Идеально ровная линия.
Выводы пока такие - либо использовать каскод с КП на выходе (Rвых каскода почти 13К), либо если есть желание уменьшать количество ламп/каскадов переходить на другую топологию. Например, балансный вариант включения с общим катодом, источником тока в катоде на лампе 6922 даст выходное сопротивление в районе 2К. Если же перейти в направлении SRPP - получим выходное до 1 килоома.
Включил, картина сильно лучше, но далеко не идеальна. Итак... Все замеры привел к единому уровню. Снимал - с выхода каскода (временно отключив КП на выходе)
Зеленая линия - это мой "старый" LL2747 имеющий индуктивность первички низкую. 80гн
Далее я переключился на ll1689 PP. Получил песочную линию. Завал на НЧ есть, но гораздо меньший, чем на предыдущем испытуемом.
-3дб на 50гц и -10 дб на 20 гц. Подмагничивание исключаем - у меня установлен подстроечник (принцип как у Брюса в мощнике), благодаря которому ток в плечах сбалансирован.
Ну и последняя линия - синяя. Это я вернул КП после каскода и снял сигнал с трансформатора, установленного после КП. Идеально ровная линия.
Выводы пока такие - либо использовать каскод с КП на выходе (Rвых каскода почти 13К), либо если есть желание уменьшать количество ламп/каскадов переходить на другую топологию. Например, балансный вариант включения с общим катодом, источником тока в катоде на лампе 6922 даст выходное сопротивление в районе 2К. Если же перейти в направлении SRPP - получим выходное до 1 килоома.
Дорогу осилит идущий
- poty
- Профи

- Сообщения: 5031
- Зарегистрирован: 24 мар 2014, 10:00
- Откуда: Россия, Москва
- Благодарил (а): 189 раз
- Поблагодарили: 654 раза
- Контактная информация:
Каскод как выходной каскад - плохая идея. SRPP здесь гораздо лучше, конечно. КП - обычная вещь, но не всем нравится, особенно на сложную реактивную нагрузку.
- За это сообщение автора poty поблагодарил:
- Евгений Михеев
- Рейтинг: 16.7%
-
Владислав
- Евгений Михеев
- Заслуженный Ветеран

- Сообщения: 4444
- Зарегистрирован: 22 май 2015, 11:52
- Откуда: Республика Коми, Ухта
- Благодарил (а): 314 раз
- Поблагодарили: 352 раза
- Контактная информация:
- Евгений Михеев
- Заслуженный Ветеран

- Сообщения: 4444
- Зарегистрирован: 22 май 2015, 11:52
- Откуда: Республика Коми, Ухта
- Благодарил (а): 314 раз
- Поблагодарили: 352 раза
- Контактная информация:
- Евгений Михеев
- Заслуженный Ветеран

- Сообщения: 4444
- Зарегистрирован: 22 май 2015, 11:52
- Откуда: Республика Коми, Ухта
- Благодарил (а): 314 раз
- Поблагодарили: 352 раза
- Контактная информация:
poty, Владислав, приветствую!
Такой вопрос по лестничному аттенюатору.
Если конфигурировать на 50К на 6 реле, то номиналы должны быть следующие: А Если на 7 реле - какая должна быть последняя пара?
У меня получилось по расчетам 49К/33 ом, но может я что-то не так посчитал.
Дело в том, что начал проверять через программу (подаю сигнал - делаю замер - щелкаю на -1дб - еще замер и так далее...)
Если запаять 6 реле то все хорошо работает - получаем равномерное ослабление в районе 1дб на каждый шаг.
Если запаять 7 реле то получается косяк - до -7дб шагает как надо, переключаю на -8дб и громкость назад взлетает на несколько дб, но дальше сама концепция понижения сигнала сохраняется.....
С настройками самого аттенюатора я все проверил несколько раз - все ок.
Ну и по самой распайке тоже все нормально. Вообщем я грешу на некорректную пару резисторов для седьмой релюшки.
Такой вопрос по лестничному аттенюатору.
Если конфигурировать на 50К на 6 реле, то номиналы должны быть следующие: А Если на 7 реле - какая должна быть последняя пара?
У меня получилось по расчетам 49К/33 ом, но может я что-то не так посчитал.
Дело в том, что начал проверять через программу (подаю сигнал - делаю замер - щелкаю на -1дб - еще замер и так далее...)
Если запаять 6 реле то все хорошо работает - получаем равномерное ослабление в районе 1дб на каждый шаг.
Если запаять 7 реле то получается косяк - до -7дб шагает как надо, переключаю на -8дб и громкость назад взлетает на несколько дб, но дальше сама концепция понижения сигнала сохраняется.....
С настройками самого аттенюатора я все проверил несколько раз - все ок.
Ну и по самой распайке тоже все нормально. Вообщем я грешу на некорректную пару резисторов для седьмой релюшки.
Дорогу осилит идущий
Кто сейчас на конференции
Сейчас этот форум просматривают: нет зарегистрированных пользователей и 2 гостя