Схема блока питания 20 - 600 В. Варианты исполнения:
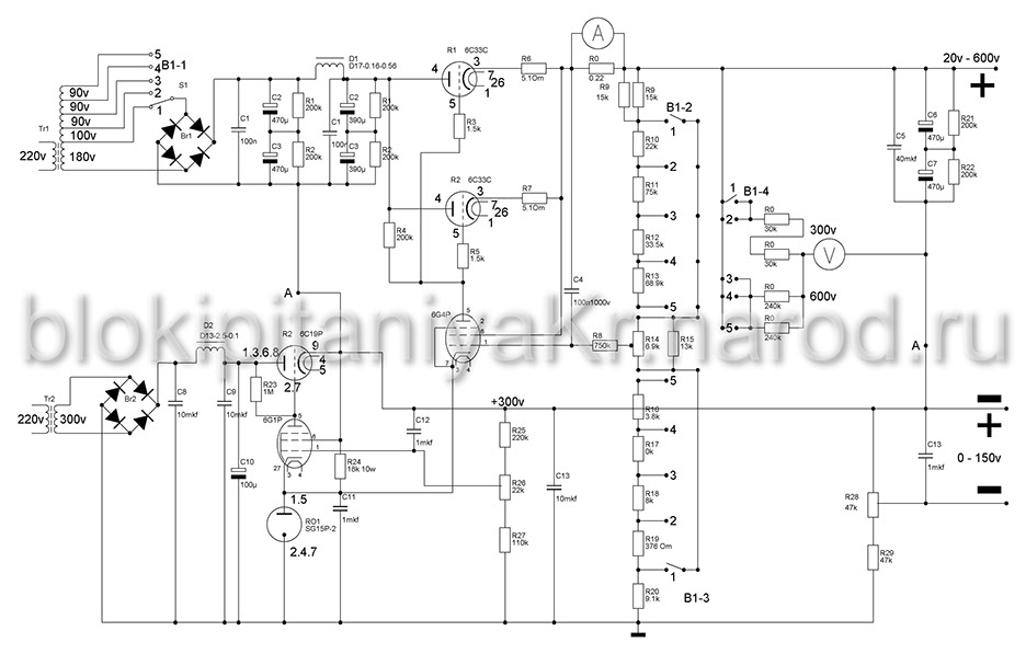
Блок питания 25-600В 0,2А


Имеется в виду - переделана из УИП-1? Или сделана близко к схеме УИП-1 с нуля?AndreyK писал(а):созданная на базе электрической схемы универсального источника питания УИП-1.


Вот это как раз правильный подход!AndreyK писал(а):Хотелось создать что-то максимально простое и максимально повторяемое радиолюбителями.
При нормальной работе - да. Но при старте это может быть гораздо бОльшее напряжение (на выходе - разряженные на момент старта конденсаторы). Хотя я не знаю скорости нарастания напряжения на анодах ламп при старте, может, это компенсируется таким образом.AndreyK писал(а):В данном блоке при нормальной работе на 6С33С не будет падать 600В - напряжение на лампе Uа -это напряжение между катодом и анодом, а на выходе может быть и 2000В при входном 2100В (делал такой стабилизатор на 1800В одному экстремалу для ГУ-82), тогда на лампе падает всего 100В.
С предохранителем понял. Да, решение напрашивается само-собой. Но если бы его не было, к сожалению, ток эмиссии бы не спас. На выходе стоят конденсаторы, при таких напряжениях даже их ESR мало поможет увеличению тока до таких пределов, что они могут просто разрушиться. Кроме того, в этом режиме к лампам бы в конце концов оказалось приложено всё входное напряжение после первичных фильтров. Это привело бы, фактически, к разрушению поверхности катода и, я не исключаю, повреждению сетки. В режиме с предохранителем это тоже возможно (предохранитель, даже fast-blow, имеет ограниченное время срабатывания), но здесь, как ни странно, помогают как раз ёмкости выходных конденсаторов - они поднимают ток гораздо резче, вызывая ускоренное срабатывание предохранителя.AndreyK писал(а):На выходе анодного напряжения стоит предохранитель на 2А, вполне достаточно. Лампа сама ограничит ток КЗ током эмиссии катода, конечно аноды будут красными, но у меня ни разу такого не было - сгорает предохранитель без всякого "бах". Переключение входного напряжения подаваемого на стабилизатор предусмотрено из-за ограничения вызванного предельной рассеиваемой мощностью анодом лампы 6С33С.
Насчёт реализации - возможно, но схема должна, наоборот, упроститься. Речь идёт об их "базовом" применении, как оно задумывалось. Т.е., перенести регулирующий элемент (в Вашей схеме - R1, R2) на место этих диодов, а не добавить ещё пару ламп. В этом случае, полпериода будет работать одна лампа, следующие полпериода - другая (таким образом будет осуществлено распараллеливание тока). Катоды ламп будут по прежнему соединены (то есть, система управления не изменится). После выпрямления нужен будет лишь один фильтр, с прогнозируемым напряжением (поскольку оно уже будет стабилизировано), и его можно также сделать многозвенным (CLC, например, как у Вас). Возникает, правда, постоянная времени заряда последнего конденсатора перед выходом, но если его сделать достаточно большим, то проблемы это не вызовет, разве что "устанавливаться" напряжение будет немного дольше.AndreyK писал(а):можно и заменить два правых диода в диодном мосту управляемыми лампами 6С33С и еще внести полезные изменения, но все эти доработки усложнят схему и ее реализацию.

В момент старта переключатель пределов напряжения должен находится в положении 25-150В (как и по инструкции к УИП-1).poty писал:
При нормальной работе - да. Но при старте это может быть гораздо бОльшее напряжение (на выходе - разряженные на момент старта конденсаторы). Хотя я не знаю скорости нарастания напряжения на анодах ламп при старте, может, это компенсируется таким образом.
Для 1800В - очень стрёмно делать такой блок питания без защиты ламп. Имея в виду удвоенный номинальный запас изменения входного напряжения (5%*2=10%), номинальные входные 2100В будет "болтать" в диапазоне 1890-2310В, т.е. максимальное напряжение на лампе в рабочем режиме может достигать 510В (2310-1800), а это уже чревато. Конечно, если перед этим стоит стабилизатор напряжения, как на одном из Ваших рисунков, тогда это ещё можно пробовать.



Сейчас этот форум просматривают: нет зарегистрированных пользователей и 1 гость